吾皆娑婆 三千鴉殺浮屠之影
3 years ago @Edit 3 years ago
07/03 紀錄 #烏克蘭 #俄羅斯 戰爭軍事情勢發展,台灣國際情勢混雜整合紀錄

#standwithukraine #烏克蘭加油 ,祈願烏克蘭戰勝!

上噗
@surname_chikamui - 06/24 紀錄 #烏克蘭 #俄羅斯 戰爭軍事情勢發展,台灣國際...新‧二七部隊 軍事雜談 (New 27 Br... on Twitter7/4. 烏克蘭軍方教導大家面對敵人武器從步槍到飛彈火砲,如何躲避尋找掩體以及如何尋求指示的動畫,雖然都是烏克蘭文說明,但呈現的動畫內容應該都很好理解

#民防教育
Mariusz Cielma on Twitter
latest #433
吾皆娑婆 三千鴉殺浮屠之影
3 years ago @Edit 3 years ago
Inty on Twitter英国最后港督彭定康:极权政府可一瞬间崩溃 勇敢者要站起来Inty on Twitter一家中国公司在北达科他州购买了农田,就在一个容纳高端敏感无人机技术的美国空军基地的路边
Inty on Twitter密歇根州战溪市航展上,地面喷气燃料卡车突然爆炸,一人死亡
Inty on Twitter英国国防部说:俄国现代精确制导导弹越来越少,开始使用苏联时期的没有准心的导弹,因此过去几周轰炸不断的远离了军事目标,轰炸到平民区。
Inty on Twitter英首相约翰逊被授予敖德萨荣誉公民称号
Inty on Twitter最主要就是乌兹别克政府试图更改宪法剥夺 Karakalpak人的自治权。

Karakalpak (跟维吾尔语一样,也是突厥语系的一支,意思是“黑帽子”的意思”) ,Karakalpak人更接近哈萨克人。 刚刚听了一下Karakalpak人说话,我感觉跟维吾尔语50%相似
Inty on Twitter乌兹别克斯坦现任总统试图更改宪法延长任期,与此同时乌国西部的卡拉卡尔帕克斯坦(Karakalpakstan)自治区占据了乌兹别克斯坦西部一大片但人口稀少的地区,在有报道称该国拟议的宪法改革将剥夺其自治权之后,他们也会失去公投独立的权力。 于是爆发了万人上街抗议。
Inty on Twitter镇压老百姓的乌兹别克斯坦政府军
Inty on Twitter乌兹别克斯坦总统沙夫卡特·米尔济约耶夫(Shavkat Mirziyoyev)提出的广泛宪法改革的一部分,其中还包括将总统任期从五年延长至七年。

如果公投支持改革,它将重置米尔济约耶夫的任期,并允许他再竞选两个任期。(学习习包子改宪法)。

还剥夺宪法赋予的Karakalpa人的自治权(类似中国迫害维吾尔人)
立即下載
吾皆娑婆 三千鴉殺浮屠之影
3 years ago @Edit 3 years ago
Inty on Twitter朝鲜称美韩日协议使美国的 "亚洲北约 "计划成为现实--路透社
北韓:美聯手日韓建立亞洲版北約 真正目的是要取得地區軍事霸權--上報Inty on Twitter惊!香港民建联议员何俊贤确诊 3天前曾与习近平集体合照Inty on Twitter乌克兰驻土耳其大使周日表示,土耳其扣留了一艘载有粮食的俄罗斯货船,乌克兰称这是偷来的。

乌克兰此前曾要求土耳其扣留悬挂俄罗斯国旗的Zhibek Zholy货船。

- 路透社
俄羅斯盜運烏克蘭穀物 貨輪遭土耳其海關攔截 | 國際 | 中央社 CNA
吾皆娑婆 三千鴉殺浮屠之影
3 years ago @Edit 3 years ago
Inty on Twitter上海警方的数据库被出售,这可能是中国有史以来最大的数据泄露事件
中國恐遭史上最大網攻 駭客稱兜售10億人個資及警方紀錄 | 兩岸 | 中央社 CNAInty on Twitter美指「中國很可能佔領月球」 陸:倡導和平利用外太空 | 聯合新聞網Inty on Twitter6/26 俄罗斯导弹袭击乌克兰🇺🇦切尔卡西州一座桥梁
Inty on Twitter遭控为中国间谍 俄罗斯科学家从医院转送监狱后死亡死真快
Inty on Twitter 警方证实,在丹麦哥本哈根的Field’s 商场多人被枪击。哈里·斯泰尔斯将于今晚晚些时候在附近的体育馆演出。
Inty on Twitter澳大利亚将向乌克兰提供 额外 34 辆装甲运兵车;禁止从俄罗斯进口黄金,并对 16 名俄罗斯部长和寡头实施制裁 ——澳大利亚总理安东尼·艾博年在基辅说。
Inty on Twitter澳大利亚🇦🇺将向乌克兰🇺🇦提供 1 亿美元的一揽子军事援助。

乌克兰将获得:14辆装甲运兵车;20 辆 Bushmaster 装甲运兵车(之前已经转移40 辆);无人机;其他设备。
Inty on Twitter俄罗斯媒体报道,莫斯科市附近的首都塔楼的屋顶正在燃烧。
Inty on Twitter斯洛伐克向乌克兰移交了4架米-17多用途直升机。
Inty on Twitter澳大利亚总理安东尼-阿尔巴内斯对乌克兰进行了一次秘密访问。在这次旅行中,总理会见了沃洛基米尔-泽伦斯基,并承诺额外提供1亿美元的军事装备,以援助乌克兰。
Inty on Twitter俄国记者玛丽亚-波诺马连科因在Telegram上发表关于俄罗斯轰炸乌克兰城市马里乌波尔的一家剧院并造成数百名平民死亡的帖子而面临最高10年的监禁。
Inty on Twitter朔尔茨:我们不能接受普京所想的帝国主义,必须尽一切努力支持乌克兰Inty on Twitter视频显示,今晚蒙大拿州海伦娜发生了严重雷暴造成的大山洪暴,因为倾盆大雨导致多栋房屋和建筑物发生洪灾
吾皆娑婆 三千鴉殺浮屠之影
3 years ago @Edit 3 years ago
Inty on Twitter俄军称已完全控制卢甘斯克地区 泽连斯基:我们将收复土地,赢得胜利中國快時尚巨頭Shein在美國面臨數十起訴訟,涉嫌盜用設計Inty on Twitter据东欧报道,英国外交部宣布,伦敦正在考虑没收被冻结的所有俄罗斯资产的可能性,以便将其捐给乌克兰。
Inty on Twitter中國希望控制其著名的 #直播者 的行為、說話甚至著裝方式 #網紅
China wants to control how its famous livestreamers ...Inty on Twitter上海发生恐怖袭击
https://www.chinapress.c...
吾皆娑婆 三千鴉殺浮屠之影
3 years ago @Edit 3 years ago
Inty on Twitter中国官媒和香港官员曾批评,英国从未给予香港民主,并质疑西方媒体和政客将美国国会山事件称为“骚乱”,而将香港抗议说成是为“自由”而战,是一种“双标”。

我们就此提问末代英属香港总督彭定康。他如何回应?
香港末代總督彭定康專訪:「中共完全違背了自己的諾言」 - BBC News 中文Inty on Twitter独立日快乐! 自由万岁!
Inty on Twitter奥委会主席托马斯-巴赫也来到乌克兰,拜访泽伦斯基说,尽管有俄罗斯的入侵,该组织将确保乌克兰运动员能够参加2024年奥运会。
吾皆娑婆 三千鴉殺浮屠之影
3 years ago @Edit 3 years ago
新‧二七部隊 軍事雜談 (New 27 Br... on Twitter7/3. 海馬斯多管火箭系統首張發射照片,烏軍操作心得當中,只要按下3個按鈕,幾秒鐘後系統就準備好了,希望能獲得射程更遠的彈藥,打擊俄國重要的目標Defence of Ukraine on Twitter新‧二七部隊 軍事雜談 (New 27 Br... on Twitter7/3. 透過皮卡車輛上發射鏢槍飛彈,烏軍完成打帶跑戰術
Rob Lee on Twitter新‧二七部隊 軍事雜談 (New 27 Br... on Twitter7/3. 烏軍越過北隊涅茨河奪回一個村鎮,並擄獲兩輛BMP-1裝甲車,但據稱另外有兩輛被烏軍擄獲
Arslon Xudosi 🇺🇦 on Twitter
吾皆娑婆 三千鴉殺浮屠之影
3 years ago @Edit 3 years ago
新台灣國防軍事網 on Twitter烏克蘭在盧甘斯克州的最後大城 利西昌斯克已淪陷 - 國際 - 自由時報電子報快報:有消息傳出利西昌斯克可能已被俄軍攻占!

俄國自行宣布已控制盧甘斯克州最後大城利西昌斯克,車臣特戰部隊占領利西昌斯克市政大樓,目前烏克蘭國民衛隊暫時否認淪陷;但美國智庫ISW也認為利西昌斯克應該已遭俄軍控制

烏克蘭國民衛隊發言人穆茲楚克(Ruslan Muzychuk)否認利西昌斯克已落入敵手,稱這座城市沒有被包圍,烏克蘭軍隊仍牢牢掌握住;不過美國智庫戰爭研究院(ISW)證實利西昌斯克已經遭俄軍控制。

戰爭研究院最新戰報表示烏軍可能已進行戰略性撤退

俄軍可能在未來幾天控制盧甘斯克州剩餘領土,之後轉向進攻頓內次克州的西維爾斯克(Siversk)的烏軍陣地。
新台灣國防軍事網 on Twitter持續力挺烏克蘭! 瑞典宣布新一波14.6億軍援 - 國際 - 自由時報電子報快報:烏克蘭持續抵抗俄軍入侵,各國大力軍援烏克蘭
瑞典國防部於7月1日宣布瑞典政府將向烏克蘭再次提供4900萬美元(約新台幣14.6億)軍援。包括反裝甲武器、排雷設備以及機槍,瑞典表示軍備都是烏克蘭特別要求的項目。

自烏俄戰爭爆發以來瑞典政府已多次軍援烏克蘭,過去曾提供小型反艦飛彈、AT-4反裝甲火箭、狙擊步槍及彈藥等。瑞典國防部6月2日曾發表聲明強調瑞典之所以持續軍援烏克蘭,是聲援烏克蘭及回應俄國,瑞典政府認為持續支援烏克蘭非常重要。
吾皆娑婆 三千鴉殺浮屠之影
3 years ago @Edit 3 years ago
新台灣國防軍事網 on Twitter烏克蘭知名媒體人:台烏該建立關係了! - 政治 - 自由時報電子報波尼科夫強調,威權中國對威權俄國的勝利感興趣,因為若烏克蘭從世界政治版圖上消失,北京將鬆一口氣,因為這意味著威權戰勝民主、武力戰勝法律、邪惡戰勝善良。

在俄國侵略者仍不斷殺害烏克蘭人以及摧毀烏克蘭之際,中國國家主席習近平竟召集了「金磚國家」獨裁者及民粹領袖的高峰會,讓俄國總統普廷獲得一個能狂言對烏克蘭及文明世界不實指控的舞台。他呼籲烏克蘭社會別再「自欺欺人」

波尼科夫指出在烏克蘭的首都竟然沒有台灣的代表處。當談論到與世界上發展最好的國家之一、同時是該區域民主國家大本營與民主典範直接接觸,他確信,在符合雙邊利益的條件之下,現在正是建立烏克蘭與台灣雙邊關係的時刻!
新台灣國防軍事網 on Twitter台烏若要建立關係 軍事專家:可捐天弓飛彈「實戰測試」 - 政治 - 自由時報電子報軍事專家廖宏祥今日受訪表示,中國在國際上對烏克蘭受到的苦難裝聾作啞,建議台灣政府和國防部可以考慮將中科院自製的天弓長程防空飛彈和雄風反艦飛彈捐贈一些給烏克蘭。

廖宏祥認為,這兩種武器是烏克蘭最需要的武器,烏克蘭那裡也會是一個很好的實戰測試場所,建議國防部可以派軍人和中科院技術人員到那邊訓練烏克蘭如何使用。

不過本站並不贊成這個觀點,因為這背後有很大的國際政治風險!台灣要軍援的話很可能引來中國某種報復,中國可能會藉此開始支援俄軍。後果並非大家樂見
新台灣國防軍事網 on Twitter刺殺親俄官員 赫爾松兩週連三起 - 國際 - 自由時報電子報過去兩週烏克蘭南部的俄軍佔領區發生一連三起刺殺親俄國官員的行動,美國官員指出這些行動顯示,在這些俄軍佔領區的烏國抵抗運動正在升高,可能擴大成更廣泛的反抗行動,挑戰俄國對烏國佔領區的控制能力。

六月十六日赫爾松一輛白色奧迪Q7休旅車遇襲爆炸,但是親俄的赫爾松獄政首長索柏列夫(Eugeniy Sobolev)逃過一劫;不到一週後六月二十四日第二名親俄官員、當地青年暨運動部負責人薩夫盧琴科(Dmitry Savluchenko)遇刺身亡;六月二十八日,第三名親俄官員的座車遇襲起火,但是人未受傷。
新台灣國防軍事網 on Twitter烏克蘭空軍猛擊俄軍 單日擊毀30輛裝甲載具、數個陣地 - 國際 - 自由時報電子報快報:烏克蘭與俄軍持續在烏克蘭東部激戰,烏克蘭空軍在各地戰線也開始持續空襲俄軍,在7月2日摧毀了20輛裝甲車、10輛戰車以及多個俄軍陣地。烏軍恢復大規模對地密接支援有效壓制了俄軍攻勢

烏克蘭空軍指出戰鬥任務包括卡爾科夫(Kharkiv)、尼古拉耶夫(Mykolaiv)、札波羅熱(Zaporizhzhia)、頓內茨克(Donetsk)和盧甘斯克(Luhansk)等地。烏克蘭空軍攻擊機在數次任務中炸毀兩個俄軍指揮所,炸毀20輛裝甲車、10輛戰車,另外還有破壞兩座俄軍野戰彈藥庫及俄軍自走砲陣地。
新台灣國防軍事網 on Twitter仇俄貼紙現波蘭奧斯威辛集中營?法媒踢爆:捏造的 - 國際 - 自由時報電子報俄國又以大量假訊息攻擊烏克蘭,被法國踢爆近日在社群媒體上一些親俄社群誣指有烏克蘭人在波蘭的奧斯威辛集中營附近張貼仇俄貼紙?暗指俄國人應該被納粹的毒氣毒死?但法國媒體直接揭穿這些仇恨宣傳照片根本是PS假造的

奧斯威辛博物館官方也於24日迅速發出聲明,否認在園區中看到這些貼紙,強力譴責這些仇俄宣傳背後的動機:「事實證明這些照片根本就是捏造的,這應該要被視為一種野蠻且噁心的政治宣傳。他們利用我們的博物館來提高宣傳可信度,藉此宣稱俄羅斯恐慌症(Russophobia)存在,同時強化烏克蘭必須要去納粹化的理念,這種行為應該要被全世界有識之士強力遏止」
新‧二七部隊 軍事雜談 (New 27 Br... on Twitter7/3.烏南刻松地區,位於刻松市西北方的車諾巴耶夫卡(Chernobaevka),刻松國際機場遭到烏軍攻擊,當地居民聲稱有俄軍陣地被襲擊爆炸
Special Kherson Cat 🐈🇺🇦 on Twitter新‧二七部隊 軍事雜談 (New 27 Br... on Twitter7/3.英國製Pinzgauer Vector 718 6x6裝甲車,已經由烏克蘭軍方使用
Abraxas Spa on Twitter新‧二七部隊 軍事雜談 (New 27 Br... on Twitter7/3.烏克蘭情報單位攔截俄軍通話,內容為一名俄軍向他的妻子通話,稱一個營單位士兵綁架他們的指揮官,因為他試圖逃跑
Flash on Twitter
吾皆娑婆 三千鴉殺浮屠之影
3 years ago @Edit 3 years ago
新‧二七部隊 軍事雜談 (New 27 Brigade) on Twitter7/3. 烏克蘭空軍司令部回報戰況,7/2日,烏克蘭空軍幾乎在前線的所有地區:尼古拉耶夫、札波羅熱、卡爾科夫、頓涅茨克和盧甘斯克地區,進行了近十幾個小組飛行

由於烏軍空襲下,兩個俄軍控制點、多達二十輛裝甲車輛、多達十輛戰車、兩個野戰彈藥庫和一個自走砲陣地被摧毀
Facebook新‧二七部隊 軍事雜談 (New 27 Br... on Twitter7/3. 昨天到現在經過查證,利斯坎斯克地區已經落入俄軍手中,烏軍避免被斷後已經從城市內撤出,車臣卡德羅夫軍在對自家俄軍的督戰下對城市的攻佔

補充:資訊內容還需要再確認,官方並未證實內容
Neil Hauer on Twitter
吾皆娑婆 三千鴉殺浮屠之影
3 years ago @Edit 3 years ago
新‧二七部隊 軍事雜談 (New 27 Brigade) on Twitter現在不只烏俄戰爭進行中,位在中亞的烏茲別克也發生動盪,烏茲別克西部的「卡拉卡爾帕克斯坦自治共和國」(Karakalpakstan)因烏茲別克政府進行修憲,否決其自治權,引起當地民眾的不滿和恐慌,隨後爆發警民衝突和當局鎮壓,烏茲別克當局正派軍隊前往,另外,哈薩克政府派兵到烏茲別克邊境,避免情勢擴大
@surname_chikamui - 現在不只烏俄戰爭進行中,位在中亞的烏茲別克也發生動盪,烏茲別克西...
新‧二七部隊 軍事雜談 (New 27 Br... on Twitter7/3. 未來版烏軍機動部隊 #電動單輪車
Special Kherson Cat 🐈🇺🇦 on Twitter
新‧二七部隊 軍事雜談 (New 27 Br... on Twitter7/3. 俄軍進攻利斯坎斯克城市內,就攻擊仍持續,在斯拉維揚斯克以北俄軍一次不成功的推進後失敗撤退

俄軍在頓涅茨克西南方進行推進,沒有確認是否成功,以及烏軍正在使用西方提供的支援武器打擊俄軍在卡爾科夫地區的通訊系統
Flash on Twitter新‧二七部隊 軍事雜談 (New 27 Br... on Twitter7/3. 克里米亞大橋進行演習,反制烏軍可能的遠程武器攻擊能力,但是這種演習根本擾民,演習期間使用煙霧掩護,結果馬上發生一連串的悲劇
UOI on Twitter
吾皆娑婆 三千鴉殺浮屠之影
3 years ago @Edit 3 years ago
新‧二七部隊 軍事雜談 (New 27 Brigade) on Twitter7/3. 盧甘斯克州長海岱發佈在利斯坎斯克地區的戰況,俄軍進入城市並進一步取得控制,火砲持續轟炸城市
Facebook新‧二七部隊 軍事雜談 (New 27 Br... on Twitter7/3. 根據烏克蘭戰地記者回報,梅利托波爾的四個俄佔基地之一被擊中,俄國境內別爾哥羅德的另一場嚴重爆炸,俄佔波帕斯納的另一個大型倉庫被摧毀

這是一場每日有組織的運動,旨在摧毀俄羅斯的軍事基礎設施並破壞其在烏克蘭的直接戰爭努力,這是烏克蘭以前都沒有的狀況
新‧二七部隊 軍事雜談 (New 27 Br... on Twitter開戰至7/3日06:00為止,俄軍傷亡和損失統計
Генеральний штаб ЗСУ on Twitter
吾皆娑婆 三千鴉殺浮屠之影
3 years ago @Edit 3 years ago
新‧二七部隊 軍事雜談 (New 27 Br... on Twitter7/3. 烏軍對梅利托波爾的俄佔軍事基地發動了一系列襲擊,距前線約75公里

衛星數據照顯示該機場地區發生火災,據梅利托波爾前市長費多羅夫表示,共進行30次火箭彈襲擊
Special Kherson Cat 🐈🇺🇦 on Twitter相關影片
Special Kherson Cat 🐈🇺🇦 on Twitter新‧二七部隊 軍事雜談 (New 27 Br... on Twitter土耳其國產反艦飛彈(ATMCA),首次在黑海沿岸從陸基車輛向海中目標發射,並成功測試了其導引能力,射程範圍約280公里
Roketsan on Twitter
新‧二七部隊 軍事雜談 (New 27 Br... on Twitter7/3. 烏軍操作PzH2000自走砲,配備DM121砲彈,可在30公里範圍內擊中俄軍目標
Mariusz Cielma on Twitter新‧二七部隊 軍事雜談 (New 27 Br... on Twitter7/3. 烏克蘭內政部長向媒體表示,透過情資顯示普丁將有可能簽署有關於總動員的法令
Flash on Twitter新‧二七部隊 軍事雜談 (New 27 Br... on Twitter7/3. 俄方視角,俄軍直升機乘員在6月底拍攝蛇島上的設備和物體,幾乎很多都被遺棄不管,包含鎧甲-S1防空武器系統,在這次戰爭中表現不佳
🇺🇦 Ukraine Weapons Tracker on Twitter
吾皆娑婆 三千鴉殺浮屠之影
3 years ago @Edit 3 years ago
新‧二七部隊 軍事雜談 (New 27 Br... on Twitter7/3. 烏軍裝甲部隊在前線某處準備反擊
新台灣國防軍事網 on Twitter一輛俄軍 T-80BV 主戰車在最近的戰鬥中被烏克蘭軍方擊毀引發內部彈藥火勢,之後以極快速度發生大爆炸。整輛車炸的支離破碎
🇺🇦 Ukraine Weapons Tracker on Twitter新台灣國防軍事網 on Twitter7/04 .在哈爾科夫州,又有另一輛俄軍 T-80BV 主戰車被烏克蘭陸軍第 93 機械化旅直接擊中發動機艙頂部。該戰車應該有嚴重毀損
今天看到被打掉的俄軍主戰車似乎都是 T-80BV ...
🇺🇦 Ukraine Weapons Tracker on Twitter
新台灣國防軍事網 on Twitter以黎領海爭議延燒 以色列軍方擊毀3架真主黨無人機 - 國際 - 自由時報電子報日前黎巴嫩與以色列兩國再度發生領海邊界爭議
雙方對峙持續升溫。2日黎巴嫩真主黨(Hezbollah)派出三架無人偵查機偵查地中海東岸的卡里什地區(Karish),以色列軍方當日即宣稱已將這三架無人機全數擊落。

以黎對於卡里什地區的爭議起源於近期倫敦的Energean油氣公司在該地發現新天然氣蘊藏並為以色列生產離岸天然氣,以色列強調這是專屬經濟海域,但黎巴嫩當局則認為卡里什地區是仍存有領海爭議的水域,任何試圖改變現況的行為都是一種挑釁行為。
新台灣國防軍事網 on Twitter
新台灣國防軍事網 on Twitter無視FBI起訴 中國持續以幌子公司招聘駭客新血 - 國際 - 自由時報電子報金融時報報導與中國情報單位有關的駭客組織即使遭美國聯邦調查局(FBI)起訴仍廣告招聘新血,以從事網路間諜活動。

金融時報指出中國科技公司「海南騰遠」(Hainan Tengyuan)3月間積極招聘英語翻譯人員,距美國指控中國成立「幌子」公司針對西方目標進行間諜任務僅9個月之久。儘管2014年美國第一波起訴中國軍方網路情報單位震撼中國整個情報系統,但因對中國官員的實際影響微乎其微,因此目前遏阻效應嚴重下降

這次烏俄之間的戰事,其實也暴露出美國早已被中國多方滲透的事實。尤其是美國政府之前認為法律手段、行政處分與外交嚇阻足以遏制中國,顯然是錯誤且無效。
新台灣國防軍事網 on Twitter軍情動態》強化偵監戰力! 挪威增購黑黃蜂微型無人機 - 國際 - 自由時報電子報挪威持續強化偵監戰力,近日再向美國「泰萊達科技」集團旗下世界最大熱影像攝影機公司FLIR Systems追加「黑色大黃蜂」無人機訂單,總值約4800萬美元(新台幣14.39億)成為至今最大規模的「黑色大黃蜂」採購合約

「黑色大黃蜂」無人機經過實戰檢驗,採用袖珍超輕型設計,裝有監視鏡頭與熱影像儀,全長16.8公分重量僅33克!可滯空約25分鐘,最高時速達21公里,可以傳輸即時視訊和高清晰靜態影像,非常適合在戰場環境下使用。可以為士兵提供即時、隱蔽的戰場態勢感知能力幫助更有效執行作戰任務。

參考澳軍的使用影片:
Black Hornet Nano UAV
新台灣國防軍事網 on Twitter俄羅斯邊境城市遭猛烈轟炸 至少3死 - 國際 - 自由時報電子報傳出烏軍開始展開猛烈反擊!俄國鄰近烏克蘭的邊境城市別爾哥羅德(Belgorod)遭到飛彈轟炸!至少三人死亡,約莫50間房舍受到波及。可見紅色的爆炸火球在夜空裡綻放。

俄國別爾哥羅德州州長格拉德科夫(Vyacheslav Gladkov)於3日證實了本次轟炸攻擊的傷亡人數與財產損失,一名居民表示:「爆炸的聲音大到我從床上跳了起來,我非常害怕,然後只能尖叫。我們家房子的窗戶都被炸碎了」

俄國人當初轟炸烏克蘭的時候,有沒有想過烏克蘭人受的苦難?現在自己也嚐到同樣苦果
新台灣國防軍事網 on Twitter澳洲新任總理安東尼·艾班尼斯,首度訪問烏克蘭!親自參訪各地了解烏克蘭戰事的情況

現在西方國家幾乎每個周末都有總統或總理訪問基輔
ArmyInform on Twitter新台灣國防軍事網 on Twitter俄軍直升機在 6 月 29 日從黑海蛇島緊急撤離時拍攝的照片可以看出,俄軍丟棄了昂貴的 Pantsir-S1 防空飛彈系統與其他設備
🇺🇦 Ukraine Weapons Tracker on Twitter很明顯俄軍是被烏軍轟到緊急撤離,從來不是俄國自稱的甚麼善意 ... XD
新台灣國防軍事網 on Twitter神秘「薩滿營」! 烏軍特戰隊潛入俄羅斯報復 - 國際 - 自由時報電子報俄國境內儲油設施、國防部重要機構等地點接連發生神秘失火及爆炸事件且原因不明,英媒《泰晤士報》指出這些頻繁爆炸失火背後充斥著烏克蘭神秘特戰部隊「 #薩滿營 」(Shaman Battalion)潛入俄國破壞的身影!

報導稱,「薩滿營」是烏克蘭第10特戰旅的外號,是烏克蘭特戰部隊中的神秘精英,他們曾對俄國境內的後方關鍵戰略目標進行過幾次「特別行動」並造成一定程度的影響。據信這些破壞任務只是開始,只要俄烏戰爭沒有停止,破壞活動就將會繼續進行下去。

今年4月時「薩滿營」甚至駕烏克蘭空軍Mi-24攻擊直升機低空越界攻擊位於俄烏邊界北方約40公里的貝爾哥羅德(Belgorod)儲油設施。
吾皆娑婆 三千鴉殺浮屠之影
3 years ago @Edit 3 years ago
新台灣國防軍事網 on Twitter27人墜海失蹤!中國廣東工程船斷兩截 香港救助隊救起3人 - 國際 - 自由時報電子報中國工程起重船「福景001號」在廣東陽江附近沉沒,三名船員被香港救助隊救起,還有多達二十七名船員失蹤,不少中國網友質疑明明出事地點離中國近,反而是香港救援隊先到。

中國官方卻對此保持緘默,相關新聞在中國網路也立刻「被消失」。

許多中國網友嘲諷中國政府:「我們(中國)的直升飛機只適合天氣晴朗的時候,查查房頂違建」、「關鍵時候還是香港救援隊不怕死,敢去現場」。
甘草檸檬 | Herbal Lemon 🌿🍋 on Twitter香港「政府飛行服務隊」的責任範圍: 政府飛行服務隊- 服務及職責
吾皆娑婆 三千鴉殺浮屠之影
3 years ago @Edit 3 years ago
新台灣國防軍事網 on Twitter烏克蘭空軍的一架SU-24攻擊機沿著公路低空飛越、相當震撼。
WarNewsPL on Twitter新台灣國防軍事網 on Twitter今天早上,兩個俄國城市被爆炸驚醒,烏克蘭軍方向Belgorod和Kursk的目標發動攻擊,但根據初步消息兩個城市的預定目標都沒有被擊中。看來是被攔截之後掉落在市區
🇺🇦 Ukraine Weapons Tracker on Twitter可以看到烏軍的SS-21短程彈道飛彈,中途被俄軍攔截之後,彈頭反而掉進市區造成更大破壞
🇺🇦 Ukraine Weapons Tracker on Twitter
新台灣國防軍事網 on Twitter別爾哥羅德州的照片顯示其中一枚烏軍發射的 Tochka-U (SS-21)彈道飛彈被俄軍防空飛彈系統攔截,但反而造成飛彈掉落在一棟民用建築上,造成4人死亡,4人受傷。
🇺🇦 Ukraine Weapons Tracker on Twitter另外烏軍攻擊俄國庫斯克的飛彈則是改裝過的 Tu-143 無人機,但可惜兩枚都在到達目標之前被俄軍擊落。
🇺🇦 Ukraine Weapons Tracker on Twitter
新台灣國防軍事網 on Twitter美軍事首長:中國侵台非迫在眉睫 美正密切觀察 - 國際 - 自由時報電子報呵呵。美國參謀首長聯席會議主席密利又改口表示,中國對台灣的攻擊「並非迫在眉睫」。

那既然如此、之前取消的空中預警機跟反潛直升機可以先恢復給台灣嗎?

密利(Mark Milley)告訴英國廣播公司(BBC)中國顯然正在發展在某個時刻攻擊台灣的能力,但決定是否攻擊是一項政治選擇。當密利被問到是否認為中國會攻擊台灣,他回答:「可能會,應該會,或許會,這些是這件事的關鍵字。」

「至於他們會不會出手,這是政治選擇,是政策選擇,這將依據中國如何評估屆時的風險成本效益」密利還說:「目前沒有任何(攻台行動)迫在眉睫的跡象或警訊。但我重申,我們非常、非常密切觀察相關情勢」
吾皆娑婆 三千鴉殺浮屠之影
3 years ago @Edit 3 years ago
新‧二七部隊 軍事雜談 (New 27 Br... on Twitter7/3. 俄方視角,俄軍直升機乘員在6月底拍攝蛇島上的設備和物體,幾乎很多都被遺棄不管,包含鎧甲-S1防空武器系統,在這次戰爭中表現不佳
🇺🇦 Ukraine Weapons Tracker on Twitter新‧二七部隊 軍事雜談 (New 27 Br... on Twitter7/3. 在3日當地凌晨,俄國境內兩個城市庫斯克和別爾哥羅德遭到烏軍砲襲,但根據資訊,兩個目標都沒有擊中
🇺🇦 Ukraine Weapons Tracker on Twitter新‧二七部隊 軍事雜談 (New 27 Br... on Twitter7/3. 烏軍發射海馬斯多管火箭系統,夜間執行精準打擊火力,借助 GPS導引下,烏軍在夜間準確打擊目標相當有利,而俄羅斯的無人機在定位目標方面的效率較低
新‧二七部隊 軍事雜談 (New 27 Br... on Twitter7/3. 烏克蘭反情報單位(SSU)使用無人機摧毀了 33 輛俄羅斯重型裝備,包括:T-80、T-72B3、T-72、T-64 戰車; BMP-3 和 BMP-2,以及 BTR-82裝甲車
Flash on Twitter新‧二七部隊 軍事雜談 (New 27 Br... on Twitter7/4. 當芬蘭加入北約後,傳出將有計畫設置北約基地,位於芬蘭灣、接近聖彼得堡的「拉普蘭塔」(Lappeenranta),該區市長表示已準備好在當地提供設置地點,市長說,這會給大家一種安全感和信心

但是市長,這是直接給普丁下馬威啊...做的好
Fuat on Twitter
新台灣國防軍事網 on Twitter驗證陸航直升機火力 「神鷹操演」7/4起屏東登場 - 政治 - 自由時報電子報陸軍4至6日將舉行三天「神鷹操演」陸航所屬攻擊直升機、戰搜直升機等將於屏東九鵬地區聯合進行實彈射擊訓練,對海上標靶進行射擊

「神鷹操演」為例行性演訓,陸軍航特部上週已完成飛行路線試飛工作,人員就定位,明天起將派AH-64E阿帕契攻擊直升機、AH-1W攻擊直升機、OH-58D戰搜直升機,以及CH-47運輸直升機前往屏東九鵬

近年蔡英文總統執政以來持續強化戰備,推動軍方多項精進工作,例如前國防部長馮世寬任內拍板戰甲車、砲車增加日夜間營外機動巡弋頻率,前國防部長嚴德發則於2019年推動「可恃戰力專案」將陸軍八個裝甲、機步旅下轄營級單位改制為聯合兵種營,精進聯合作戰能力。
新台灣國防軍事網 on Twitter助烏抗俄?斯洛伐克停飛米格機 捷克9月起協防領空 - 國際 - 自由時報電子報斯洛伐克決定停飛所有的俄製MiG-29戰機!

很可能轉軍援烏克蘭對抗俄軍。捷克總理費亞拉(Petr Fiala)今天立即表示捷克空軍戰機自九月起將負責協防守衛鄰國斯洛伐克領空
新台灣國防軍事網 on Twitter已死
好兄弟還給我放間諜? 俄逮捕和中國「合作」科學家 叛國罪起訴 | 國際 | Newtalk新聞近期傳出中國竊取俄國軍事機密,以強化中國軍事實力。俄國在西伯利亞逮捕一名和中國合作的資深科學家德米特里‧科爾克涉嫌叛國、該科學家可能被判處最高20年監禁
吾皆娑婆 三千鴉殺浮屠之影
3 years ago @Edit 3 years ago
新台灣國防軍事網 on Twitter一輛俄軍 BMP-3 步兵戰車最近在烏東被烏軍俘獲,狀況良好,現在已立即被烏克蘭陸軍第 128 山地突擊旅重新使用來對抗俄軍。
🇺🇦 Ukraine Weapons Tracker on Twitter新台灣國防軍事網 on Twitter澳洲總理訪烏克蘭 承諾提供巨蝮蛇裝甲車和無人機 - 國際 - 自由時報電子報澳洲公開承諾新一波對烏克蘭軍援!

澳洲總理艾班尼斯會見烏克蘭總統澤倫斯基時承諾,將向烏克蘭提供「1億元」的軍援,提供額外的14輛裝甲運兵車、20輛Bushmaster 4X4 輪型裝甲車和無人機。

澤倫斯基說,澳洲給予烏克蘭「相當多的援助,尤其是國防方面的支持」烏克蘭軍方「高度重視」Bushmaster 4X4 輪型裝甲車
新台灣國防軍事網 on Twitter絕不能相信俄羅斯人! 俄威脅擴及波羅的海 立陶宛人民紛加入民兵組織 | 國際 | Newtalk新聞位於立陶宛與波蘭邊界上的蘇瓦基走廊近期成為戰略焦點,俄國長久覬覦這條狹長通道欲重新連結加里寧格勒!使得居住於此地的立陶宛居民紛紛報名加入邊境後備民兵。

當俄國在 2014 年併吞克里米亞後,立陶宛擁有百年歷史的志願民兵組織「步槍兵」指揮官表示民兵組織人數不斷增加,目前約有 1.2 萬名成員,並且這個數字每月都以 10 倍的速度增加,例如每個月尋求加入的新兵人數已從 10 人增加到 12 人,再到 100 多人。

隨著越多人民加入,證明立陶宛人明顯感受到俄軍造成的威脅。這些部隊可能需要花費 2 年時間才能組成最佳戰力,但也意味立陶宛人了解蘇瓦基走廊和加里寧格勒地區的作戰能力需要大幅升級。
新台灣國防軍事網 on Twitter萬噸兩棲船塢運輸艦「玉山艦」碼頭靜態測試 9月底前交艦 - 政治 - 自由時報電子報台灣近年在蔡英文總統任內積極強化國艦國造;由台船承建的兩棲船塢運輸艦「玉山艦」,目前已進入到第六階段的碼頭靜態測試,接下來將進行最後海試,若結果符合預期目標,可在九月底前交艦給海軍。

其排水量達到10600噸,可負責南海與外島運輸,戰時可執行兩棲作戰,具備匿蹤構型。可搭載陸戰隊員及兩棲突擊車投射兵力支援作戰,並具備臨時野戰醫院級之醫療設備,具體強化海軍「平時能救災,戰時能作戰」的能力。

艦上配備的武器系統包括一座76mm快砲丶兩座艦射天劍二型斜式發射箱丶兩座方陣快砲系統。其中海劍二的射程約在30公里左右,比起拉法葉級的海欉樹飛彈(射程約8公里)好太多,大幅提升「玉山艦」的防空戰力。
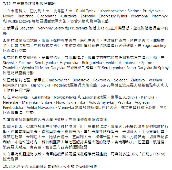
新‧二七部隊 軍事雜談 (New 27 Brigade) on Twitter7/4. 烏克蘭參謀總部戰況簡報
登录 Facebook
https://pbs.twimg.com/media/FWwk6WTVsAAZqSI?format=jpg&name=small新‧二七部隊 軍事雜談 (New 27 Br... on Twitter7/4. 頓涅茨克地區,切爾沃諾格瓦爾季斯基(Chervonogvardiysky),俄軍彈藥庫遭到轟炸引爆
新‧二七部隊 軍事雜談 (New 27 Br... on Twitter7/4. 這下悲劇了,連後勤維修也出問題,俄羅斯軍工產業公司「拒絕」維修送回國的裝甲車輛,因為他們發現,在從烏克蘭戰場上送回的車輛,基本零件等設備被盜賣到他處,甚至只用飲酒酒精替代
PortalMilitarny.pl on Twitter
新‧二七部隊 軍事雜談 (New 27 Br... on Twitter7/4.在利斯坎斯克地區的烏軍,經激戰下被迫撤出該城內的陣地和位置
新‧二七部隊 軍事雜談 (New 27 Br... on Twitter7/4. 俄軍一輛T-80BV戰車在烏東地區被摧毀
新‧二七部隊 軍事雜談 (New 27 Br... on Twitter7/4. 俄佔地區斯尼日內(Snizhne),頓涅茨克地區,當晚位在化工廠的俄軍彈藥庫發生爆炸,爆炸情況相當壯觀
Special Kherson Cat 🐈🇺🇦 on Twitter新‧二七部隊 軍事雜談 (New 27 Br... on Twitter7/4.烏軍國際軍團在頓巴斯地區(可能在北頓涅茨克)的戰鬥影片,俄軍不斷狂轟濫炸讓城市變成廢墟,加上頓巴斯地區的內奸做內應,成為俄軍簡單粗暴的軍事手段
吾皆娑婆 三千鴉殺浮屠之影
3 years ago @Edit 3 years ago
Issac | Исаак on Twitter新‧二七部隊 軍事雜談 (New 27 Br... on Twitter7/4. 上個月在斯洛伐克,該國提供4架Mi-17直升機給烏克蘭,目前可能已在戰場上使用
🇺🇦 Ukraine Weapons Tracker on Twitter新‧二七部隊 軍事雜談 (New 27 Br... on Twitter7/4. 烏克蘭今年的夏天,農民在戰火之下收成小麥 #糧食
Business Ukraine mag on Twitter新‧二七部隊 軍事雜談 (New 27 Br... on Twitter7/4. 烏克蘭空軍持續執行任務,Su-27戰機護衛Su-24M戰轟機在頓巴斯空域編隊航行
Новинарня on Twitter
新‧二七部隊 軍事雜談 (New 27 Br... on Twitter7/4. 烏克蘭總統澤倫斯基接見來訪的澳洲總理艾班尼斯,亞太地區第二位政治領袖訪問烏克蘭
Flash on Twitter新‧二七部隊 軍事雜談 (New 27 Br... on Twitter7/4. 烏克蘭反抗軍與烏軍合作下,摧毀通往梅利托波爾和托克馬克的鐵路連線,阻止俄軍運輸彈藥

現在不只人,俄軍也缺彈藥,烏軍針對俄軍的彈藥資源下手
NEXTA on Twitter
吾皆娑婆 三千鴉殺浮屠之影
3 years ago @Edit 3 years ago
新‧二七部隊 軍事雜談 (New 27 Br... on Twitter7/4. 烏克蘭今年的夏天,農民在戰火之下收成小麥 #糧食
Business Ukraine mag on Twitter新‧二七部隊 軍事雜談 (New 27 Br... on Twitter7/4. 俄羅斯「偷竊」烏克蘭的穀物被土耳其當局扣留,從俄佔別爾江斯克出海的貨輪,運輸7000噸的穀物於土耳其的卡拉蘇港停泊時被攔阻,烏克蘭預計這艘貨輪和貨物都會被沒收
Mattia Nelles on Twitter
吾皆娑婆 三千鴉殺浮屠之影
3 years ago @Edit 3 years ago
新‧二七部隊 軍事雜談 (New 27 Brigade) on Twitter7/4. 外國媒體報導在烏克蘭作戰的台灣志願軍,目前聲稱多達10~15名(一說有30名)台灣人在烏克蘭境內各地,台灣男性大多有服兵役,有的曾是蛙人部隊、海軍陸戰隊、陸軍航空特戰部隊以及憲兵等成員,台灣擔憂變成下一個烏克蘭,除需要出力協助外,也自力救濟強化防衛能力
10台人加入烏克蘭志願軍? 莊育瑋 : 台灣不是哭著求助 卻不助人的巨嬰 | 國際 | Newtalk新...新台灣國防軍事網 on Twitter受台籍志願兵援烏感召 多國士兵稱願支援台灣 - 國際 - 自由時報電子報非常感謝所有烏克蘭國際志願兵團成員對台灣的支持!

華郵近日專訪多名烏克蘭前線台籍志願兵。報導說志願兵在前線講述台灣處境,讓來自波蘭、美國、澳洲等國士兵自告奮勇直喊:若中國攻台就「台灣見!」
報導指出對許多台灣人來說,俄國侵烏之所以讓他們如此感同身受,是因為台灣也面對相似處境。台灣人時時刻刻面對中國的威脅,中國宣稱必要時甘於動武奪台。在這背景下台籍志願兵利用機會向他國士兵講述台灣危險處境

另一名27歲曾接受台灣兩棲「蛙人」特戰訓練的陳先生則表示「我在戰場上得到最重要的經驗就是敏捷性」「沒有這個經驗,你無法快速反應。」加入烏國抗俄讓台籍志願兵有機會親身體驗戰爭,獲取寶貴經驗。

報導引述台灣籍志願兵表示,當他告訴別國士兵他來自台灣時,他們都承諾願在必要時赴前線支援台灣!「來自波蘭、美國、澳洲、巴西和烏克蘭的人都跟我說若中國攻打台灣『我們台灣見!』」

除了展現台灣人「助人助己」精神、爭取他國人民對台支持外,加入烏國抗俄也讓台籍志願兵有機會獲取寶貴作戰經驗
新‧二七部隊 軍事雜談 (New 27 Brigade) on Twitter7/4. 烏克蘭情報局長布達諾夫表示,白俄羅斯軍隊對烏克蘭沒有任何威脅,白俄羅斯邊境發生的事情是他們計劃中的活動。沒有為攻擊做準備,無須過度恐慌
Труха⚡️Украина新‧二七部隊 軍事雜談 (New 27 Brigade) on Twitter7/4. 烏軍操作英國提供的ASM L1A1火箭彈發射器,類似於鬥牛士火箭彈發射器的功能,可摧毀敵軍野戰防禦工事、建物房屋和輕型裝甲車輛等
新‧二七部隊 軍事雜談 (New 27 Br... on Twitter7/4. 開戰至7/4日06:00為止,俄軍傷亡和損失統計
Генеральний штаб ЗСУ on Twitter
新台灣國防軍事網 on Twitter烏軍夜襲俄軍基地 鎖定彈藥庫發射多枚火箭彈 - 國際 - 自由時報電子報《路透》報導烏克蘭軍方在3日凌晨3點及5點針對烏國東南部梅利托波爾一個俄軍基地以三十多枚火箭彈攻擊,該基地是用於儲存俄軍重型武器彈藥,同時也是後勤補給的運輸節點。烏軍表示目前該基地仍會傳出爆炸聲

烏克蘭攻擊東南部梅利托波爾機場地區,俄國任命的當地官員羅戈夫也坦承,烏克蘭軍方在凌晨的兩次攻擊中,共有多達16至18枚火箭彈擊中梅利托波爾。
新台灣國防軍事網 on Twitter最新消息指出俄國軍方戰報公然造假!

調查新聞網站Proekt的記者分析俄國國防部發言人伊戈爾·科納申科夫的所有聲明;發現俄軍宣稱摧毀的烏軍武器遠比烏克蘭的總數更多 ... XD 宣稱占領的村鎮也大量重複、甚至編造不存在的地名!如四月的“巴甫洛赫拉德地區”
According to Russia’s press releases, they’ve destro...調查新聞網站Proekt發現俄國國防部稱摧毀 84 架烏軍Bayraktar TB-2無人攻擊機?但這比烏克蘭擁有的總數多出高達 20 架。

俄軍報告還宣稱摧毀 39,000 個烏軍目標?摧毀車輛總數為 9,175 輛,擊斃烏克蘭士兵人數為 40,000 人?
調查新聞網站 Proekt 的記者諷刺:平均下來、俄軍摧毀的每個「烏克蘭軍方據點」 裡面只有一名烏軍士兵和四分之一輛的烏軍軍車?

另外俄軍宣稱摧毀的烏軍裝甲車數量 3,800 輛更明顯高於烏克蘭戰前總數(據俄國報導為 2,416 輛),而烏克蘭從西方收到的軍援數量只約 700 輛。顯然俄國軍方戰報灌水非常嚴重

俄國軍方戰報中宣稱占領的村鎮也大量重複、有 25 個村莊和城鎮被俄國國防部至少報告了兩次以上。Kreminna 被報導四次,而 Borovenki、Taramchuk 和 Novomayorskoye 被報導各三次。俄國國防部發言人科納申科夫的一些新聞稿還出現了根本不存在的地點!如4月17日新聞稿中的“巴甫洛赫拉德地區”
新台灣國防軍事網 on Twitter害到自己人! 俄軍登陸艇誤觸俄國水雷沉沒 - 國際 - 自由時報電子報俄軍再傳出大笑話,俄軍一艘「鯊魚級」(Project 1176 Akula)登陸艇於6月30日在馬立波(Mariupol)近海誤觸俄軍自己佈放的繫留水雷,該艘登陸艇當場沉沒,艇上三名俄軍士兵陣亡。

俄軍舷號D-106的「鯊魚級」登陸艇設計類似於美軍所使用的機械化登陸艇(LCM),航程短、吃水較淺非常適合用於兩棲作戰。「鯊魚級」登陸艇最多可搭載一輛T-72主戰車或是50噸貨物,若要載運部隊則可載數十名武裝士兵。
新台灣國防軍事網 on Twitter英陸軍推特和YouTube帳號遭駭 宣傳加密貨幣、NFT相關資訊 - 自由財經英國軍方推特及YouTube官方帳號在3日遭到駭客入侵,並遭用於宣傳加密貨幣詐騙。目前兩個帳號已恢復正常,英國軍方正在進行調查。英國國防部表示:「我們知道軍隊的推特和YouTube遭到入侵,正在解決、調查這個問題。」

駭客入侵英國陸軍的推特頁面,並更換個人資料照片、簡歷、封面照片,使這個帳號看起來與熱門NFT計畫The Possessed有關,並使用贈品吸引用戶點入一個虛構網站。駭客還入侵英國陸軍的YouTube頻道將裡面所有影片刪除,竄改成貌似知名投資機構方舟投資(Ark Invest)的首頁內容
新台灣國防軍事網 on Twitter英外相︰俄在英被凍結資產 全數捐贈烏克蘭重建家園 - 國際 - 自由時報電子報俄烏戰火延燒四個多月,英國外相特拉斯(Liz Truss)正式表示英國研擬仿效加拿大,將俄國在英國國內被凍結資產全數捐贈給烏克蘭政府!以幫助烏克蘭重建家園。

英國目前依據「經濟犯罪法」暫時凍結俄國在英國所有資產56天,並將期限再延長56天。特拉斯上週曾向國會議員說支持政府將凍結的資產捐贈烏克蘭做法,可以將俄被凍結資產賠償個人或提供給烏克蘭政府。目前加拿大已經完成相關立法,他們與英國內政、財政部們也將著手研究。

特拉斯在會議表示,英國是烏克蘭重建的合作夥伴。烏克蘭從戰爭中復原就是「民主戰勝專制」的象徵,藉此向俄國總統普廷證明烏克蘭不會被摧毀,只會變成更強大、繁榮、團結的國家。
新台灣國防軍事網 on Twitter軍武新知》秒殺敵軍電戰系統!美軍「微波飛彈」進入關鍵研發階段 - 國際 - 自由時報電子報美國海軍和空軍針對新型微波飛彈試驗已進入關鍵衝刺階段,計劃在今夏完成。新型飛彈屬於「高功率聯合電磁非動力打擊項目」(HiJENKS)武器,使用高功率微波癱瘓燒毀敵方電子設備;目前測試集中在加州進行

HiJENKS計畫是美國微波癱瘓敵方電子設備的研究項目。與上個計畫相比,新的高功率微波設備採用更先進技術減小了飛彈體積使其適用於更加複雜的條件,並且掛載能力更好。利用定向高功率微波波束損傷、擾亂、干擾敵方電子系統達到作戰效能,戰時和平時皆可用

為建造這款微波飛彈原型,美國國防部的研發撥款在2024年初將達到 2600 萬美元(約新台幣7億7500萬元)。
新台灣國防軍事網 on Twitter重大戰果! 烏無人機摧毀33輛俄裝甲車、戰車 總價值13億 - 國際 - 自由時報電子報烏軍無人攻擊機活躍各戰區,許多俄軍戰甲車輛都被無人機重創損失慘重!有消息指出光是烏克蘭特戰部隊(SSU)就使用無人機摧毀33輛俄軍裝甲車與主戰車。總價值4500萬美元(約台幣13億4048萬元)

無人機對著俄軍士兵與軍武設備投擲不同的炸彈,有的裝甲車被命中後當場被摧毀。SSU使用無人機摧毀33輛總價值4500萬美元(約台幣13億4048萬元)俄軍裝甲車與戰車,包括T-80、T-72B3、T-72、T-64主戰車;BMP-3和BMP-2 步兵戰鬥車,以及BTR-82A 裝甲運兵車
Flash on Twitter
新台灣國防軍事網 on Twitter波蘭大手筆軍援重型武器給烏克蘭,光主戰車就至少250輛,並已移交18輛「蟹式」(KRAB)155mm自走砲供烏軍使用,烏克蘭軍方也證實波蘭「蟹式」自走砲已全面投入實戰攻擊俄軍陣地!此外烏克蘭將再採購56輛

烏克蘭武裝部隊總司令扎盧日內(Valeriy Zaluzhny)在臉書表示,目前烏克蘭部隊已經能夠熟練的操作波蘭捐贈的這種現代化長程火砲系統。「我們感謝夥伴國家所提供的武器、彈藥和車輛,幫助我們捍衛烏克蘭和整個歐洲的和平。」
新台灣國防軍事網 on Twitter台灣捐款助安置烏克蘭難民 布達佩斯市長感謝善舉、期盼訪台 - 政治 - 自由時報電子報快報:台灣捐款協助安置烏克蘭難民!駐匈牙利代表劉世忠今代表台灣政府與布達佩斯市簽署捐贈15萬美元合約,布達佩斯市長柯若琼感謝台灣善舉並表示很期待親自訪問台灣。訪歐立委也在場見證

正在歐洲訪問的民進黨立委林楚茵、林靜儀、莊瑞雄、許智傑和王定宇等人也在場觀禮。布達佩斯市長柯若琼(Gergely Karacsony)感謝台灣善舉。劉世忠在簽約儀式致詞表示台灣人民充分感受到烏克蘭面對的威脅,台灣人民在短時間內募集超過9.4億台幣善款已捐出超過2千萬美元給烏克蘭及鄰近國家
立法院匈牙利友好小組主席林楚茵表示,很榮幸見證台灣捐贈15萬美元協助難民,見證台灣可以協助、也正在協助國際社會的重大時刻。林楚茵也感謝柯若琼市長過去支持台灣推動加入世衛大會,並邀請柯若琼市長擇期訪台,立院將協助布達佩斯市政府與台灣推動城市交流。柯若琼回應說,很期待未來訪問台灣。
新台灣國防軍事網 on Twitter「台灣第一特務」涉洩情報給中國 延長境管8個月 - 社會 - 自由時報電子報延長境管很好!本站一向支持政府強力掃蕩親中勢力

國防部軍事情報局退役上校張超然被控提供極為敏感的情報員個資等機密軍情給中國,現由台北地院審理中;張另因限境期限到期,北院日前裁定延長境管8個月,至2023年2月止。

由於張超然限境到期,北院經函詢檢、辯意見認為張涉犯的罪名是法定最低本刑三年以上之重罪,張又有滯留國外不歸之虞,故重新裁定張自今年6月20日起延長限境八個月,至2023年2月止。可抗告。
吾皆娑婆 三千鴉殺浮屠之影
3 years ago @Edit 3 years ago
新台灣國防軍事網 on Twitter在哈爾科夫州,一輛烏軍 T-80BV 主戰車拖著另一輛受損的 T-80BV 主戰車回家 ... XD 兩輛應該都是從俄軍手上俘獲的
🇺🇦 Ukraine Weapons Tracker on Twitter烏軍 T-80BV 主戰車找到了新同伴 ... XD
新‧二七部隊 軍事雜談 (New 27 Br... on Twitter7/4. 法國支援的米蘭反戰車飛彈,由白俄羅斯志願軍操作發射
ТРУХА⚡️English on Twitter新‧二七部隊 軍事雜談 (New 27 Br... on Twitter南韓自製KF-21戰機,執行地面滑行測試
Vinod on Twitter
吾皆娑婆 三千鴉殺浮屠之影
3 years ago @Edit 3 years ago
新‧二七部隊 軍事雜談 (New 27 Br... on Twitter7/4. 烏克蘭軍方教導大家面對敵人武器從步槍到飛彈火砲,如何躲避尋找掩體以及如何尋求指示的動畫,雖然都是烏克蘭文說明,但呈現的動畫內容應該都很好理解

#民防教育
Mariusz Cielma on Twitter新‧二七部隊 軍事雜談 (New 27 Br... on Twitter首艘萬噸兩棲船塢運輸艦玉山艦 擬9月交艦海軍 | 政治 | 中央社 CNA台灣海軍委由台船承建、海軍首艘萬噸級兩棲船塢運輸艦「玉山艦」去年4月下水,軍方人士今天表示,目前正進行碼頭靜態測試,近日將海上測試,若結果符合標準,最快9月就能夠交艦海軍
吾皆娑婆 三千鴉殺浮屠之影
3 years ago @Edit 3 years ago
新台灣國防軍事網 on Twitter最近俄軍的 T-80BV 主戰車似乎又變多了 ...

同樣是在哈爾可夫州、另一輛俄軍 T-80BV 主戰車被烏克蘭陸軍第 93 機械化旅摧毀,全車引燃大火。

由此可見俄軍庫存的 T-80BV 主戰車可能最近又補充了一批給前線的俄軍營級戰術群;相當麻煩。
🇺🇦 Ukraine Weapons Tracker on Twitter新台灣國防軍事網 on Twitter傷兵眾多! 俄指揮官想落跑 遭自家士兵俘虜「強迫留前線」 - 國際 - 自由時報電子報快報:俄軍又鬧出大笑話!一名俄軍營長因為部隊傷兵眾多、戰況不理想,竟然想率先陣前開溜逃跑!慘遭俄軍士兵逮捕並強迫留在前線。烏克蘭情報局近日公布相關的通話錄音曝光此事
烏軍的戰地攝影記錄水準真的相當優秀,作戰當中還能有這麼多精彩美圖。
新台灣國防軍事網 on Twitter烏克蘭軍方發佈了最新的M142 HIMARS多管火箭發射照片!利用道路機動發射、並配合傍晚太陽落下時分,避免發射後遭到俄軍無人機偵查
UkrArmyBlog 🇺🇦 on Twitter謎底揭曉!原來是烏軍三輛發射車在烏中紮波羅熱州,對俄軍陣地展開精準攻擊,也是首次日間發射的影片記錄
🇺🇦 Ukraine Weapons Tracker on Twitter
新台灣國防軍事網 on Twitter令人敬佩!

烏克蘭前總統波洛申科再度自掏腰包購買多達 11 輛義大利 MLS Shield 多用途裝甲車救國!這些裝甲車將立刻由義大利移交給前線的烏克蘭士兵。

烏克蘭前總統波洛申科以自己的基金會名義購買這些裝甲車。之前幾天波洛申科才剛剛向荷蘭DAF購買了十多輛軍用卡車援助烏軍!手筆相當大。不愧是一位前總統的格局
🇺🇦 Ukraine Weapons Tracker on Twitter新台灣國防軍事網 on Twitter
新台灣國防軍事網 on Twitter大力膠帶不管在哪裡都很好用! ... XD

一架相當有趣的俄軍 Orlan-10 偵察無人機最近被烏克蘭軍方擊落。上面用大力膠帶加裝了俄國東正教大牧首的照片當護身符、另外小裂縫也是用膠帶黏的
🇺🇦 Ukraine Weapons Tracker on Twitter俄軍似乎相當信賴東正教大牧首加護,武器出廠都要灑聖水

至於烏軍之前則是都拿大力膠帶 + PVC水管來製造無人機彈藥的穩定尾翼。黏上去就能用了 ... XD
新台灣國防軍事網 on Twitter在北京嗆聲!美國大使:中國外交部停止散布俄國「謊言」 - 國際 - 自由時報電子報快報:美國駐中國大使伯恩斯(Nicholas Burns)
4日在北京清華大學主辦、中國政府資助的「世界和平論壇」上形容俄國入侵烏克蘭是「世界秩序的最大威脅」,更呼籲中國外交部立刻停止協助散布俄國製造的「謊言」。

美駐中大使伯恩斯先是重申總統拜登所說,北京應避免幫助俄國推動戰事,之後直接點名砲轟中國外交部協助俄國散布假消息!

伯恩斯表示:「我希望中國外交部發言人停止指控北大西洋公約組織(NATO)挑起這場戰爭,並停止指控美國在烏克蘭建造生物實驗室,這些說法都來自俄國,很不幸被中國照本宣科。」
這是美國駐中大使少見直接和公開譴責中國。與此同時英國駐中大使吳若蘭(Caroline Wilson)也對外國外交人員、中國學生和學者組成的聽眾表示:「若俄國為所欲為,全球將失序。」她還批評中國虛偽!未譴責俄國侵烏之舉。
新台灣國防軍事網 on Twitter生死10分鐘 前空軍副司令李廷盛憶飛越中央山脈練炸射 - 政治 - 自由時報電子報「前後10分鐘,生死有別!」媒體專訪台灣前空軍副司令李廷盛中將談炸射訓練,指出美軍訓練選沙漠區、台灣空軍戰機則是穿越中央山脈演練對地炸射科目「只要讓敵人覺得你危險,你就成功了」

假想敵中隊(空軍46中隊)的低空炸射科目是台灣空軍最出名的高難度訓練科目。F-5戰機為演練躲避敵方雷達偵測,須從花東縱谷高角度迅速爬升翻過3668公尺高的關山上空並藉由地形掩護再俯衝緊貼東側山區一路至屏東外海靶區進行炸射;因科目危險性太高,一架F-5於民國78年1月失事後空軍便暫停此科目迄今。

炸射訓練最驚險處在於全程均須保持在山稜線以下,藉以模擬躲避敵方防空雷達偵測。
為此,每名受測飛官都有一張SAT航線圖載明山頭與山頭之間的等高線。李廷盛在文中透露當年曾詢問教官,為何這個科目不採同乘試飛先熟悉所有地標地物?教官僅淡淡地回答:「戰術出擊任務,敵人是不會給你機會的。」

飛抵高雄六龜後,高屏大溪開闊地形令人迷惑,太多的小鎮、橋及溪流導致沒有參考點,經教官提醒要掌握航向、速度、高度正確;飛至餉潭村拉升偏轉航向60度轉向外海炸射靶區,目標以飛官目視光網直接瞄準以2.75吋空用火箭炸射目標。

根據航線設計,由於通過花蓮瑞穗大橋時誤差一分鐘,當轉向玉里時迅速加速至高達480浬(約時速890公里)以修正誤差,飛抵大關山區,戰機立即高速滾轉順勢沿著山崖峭壁俯衝而下
前空軍副司令李廷盛中將民國82年曾撰文回憶,炸射班學員於78年1月27日舉行「畢業考」演練低空模擬攻擊訓練(SAT),戰機從台東志航基地起飛出海後先往北飛行至花蓮再轉進花東縱谷,沿著秀姑巒溪一路高速衝向南方。
吾皆娑婆 三千鴉殺浮屠之影
3 years ago @Edit 3 years ago
新‧二七部隊 軍事雜談 (New 27 Br... on Twitter7/4. 烏克蘭國旗重新在蛇島島上飄揚,正式收復該島嶼

更新:應該是戰前照片,來自邊防部隊的資訊示意圖
Mariusz Cielma on Twitter新台灣國防軍事網 on Twitter正式收復失土! 烏克蘭國旗運抵蛇島 - 國際 - 自由時報電子報快報:烏克蘭官方今天宣布已將國旗運送到蛇島置放象徵正式收復失土!烏軍南方作戰司令部發言人胡梅紐克指出目前只是透過直升機將國旗運送到島上,尚未升旗。烏軍表示目前還未登陸蛇島「沒有人會為了給媒體拍照而冒險。」

很高興烏軍觀念非常正確,知道蛇島易攻難守!沒有急著送一大堆人上去升旗拍照。因為現在誰占領蛇島都會被炸、因此戰術上並沒有急著派兵駐守的必要
新‧二七部隊 軍事雜談 (New 27 Br... on Twitter7/4. 海馬斯多管火箭系統在札波羅熱地區準備進行下一次的打擊任務
Генеральний штаб ЗСУ on Twitter新‧二七部隊 軍事雜談 (New 27 Brigade) on Twitter7/4.台灣政論節目討論烏俄戰爭情勢,中華民國陸軍備役少將于北辰表示,提到有烏克蘭記者呼籲建立台烏關係,專家稱可提供武器給烏克蘭,他表示,包含台灣研發的雄風反艦飛彈和天弓防空飛彈等,透過實際戰場獲得參數和技術修正,不只協助烏克蘭,也能提升國內軍備質量提升
建立台烏關係!捐天弓飛彈入烏? 增實戰經驗!將軍:烏國開口就給【台灣最前線 精華】2022.07.04
吾皆娑婆 三千鴉殺浮屠之影
3 years ago @Edit 3 years ago
新‧二七部隊 軍事雜談 (New 27 Brigade) on Twitter7/4. 由立陶宛民眾自發募款購買「少尉TB2」(Bayraktar TB2)無人機,現在已由土耳其Baykar製造廠商宣布免費增送,目前已抵達立陶宛,將會盡快送往烏克蘭軍方支援
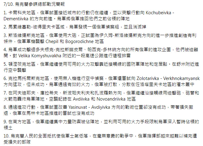
新‧二七部隊 軍事雜談 (New 27 Br... on Twitter7/5. 烏克蘭國民衛隊使用火砲,襲擊俄軍戰車、BTR裝甲車等載具物品
新‧二七部隊 軍事雜談 (New 27 Br... on Twitter7/5. 俄國後方不斷遭到烏軍的遠程武器攻擊,位在頓涅茨克-亞科夫里夫卡(Yakovlivka),發生俄軍彈藥庫被攻擊後爆炸起火
Michael MacKay on Twitter
新‧二七部隊 軍事雜談 (New 27 Brigade) on Twitter7/5. 烏克蘭參謀總部戰況簡報
登录 Facebook
https://pbs.twimg.com/media/FW1yYMUUcAEtWj1?format=jpg&name=small新‧二七部隊 軍事雜談 (New 27 Br... on Twitter7/5. 烏南敖德薩地方政府表示,由烏克蘭國安局(SBU)拘留了一名俄軍特工,該特工正在將關於敖德薩地區飛彈襲擊的情報傳遞給俄羅斯和白俄羅斯的代表
СБУ затримала агента, який передавав РФ і Білорусі д...新‧二七部隊 軍事雜談 (New 27 Br... on Twitter7/5. 在南方戰線,烏軍第59機步旅以火砲襲擊俄軍陣地,有兩輛BMP-2裝甲車以及彈藥庫均被砲彈摧毀
🇺🇦 Ukraine Weapons Tracker on Twitter
新台灣國防軍事網 on Twitter一小時前,一架俄軍 Forpost 無人機(以色列 IAI Searcher 的授權版)墜毀在距離烏克蘭邊境約 50 公里、塔甘羅格的一棟俄國民宅中。

附近有一個大型的俄國空軍基地,因此可能在著陸/起飛時由於技術問題而墜機。

聽說俄軍 Forpost 無人偵查機相當貴,而且俄軍在授權生產版上加裝飛彈;這次撞進民宅可能損害會相當嚴重。
🇺🇦 Ukraine Weapons Tracker on Twitter新台灣國防軍事網 on Twitter有可能是烏軍在使用波蘭製的LMP-2017 60mm輕型迫砲,最大射程可達1300公尺。相當方便用於火力支援
WarNewsPL on Twitter
吾皆娑婆 三千鴉殺浮屠之影
3 years ago @Edit 3 years ago
Inty on Twitter4年来,日本首次在该国的尖阁群岛附近发现了一艘中国船只骚扰。中国正在加强在台湾海峡和南中国海的活动。

与此同时,26个国家本周将进行演习以威慑中国,警告中国不要轻举妄动破坏世界和平。
Inty on Twitter4年来,日本首次在该国的尖阁群岛附近发现了一艘中国船只骚扰。中国正在加强在台湾海峡和南中国海的活动。
日本抗议中俄护卫舰驶入尖阁诸岛(钓鱼岛)毗连区 中方称“炒作”Inty on Twitter尽管受到他最亲密的顾问和支持者的反对,但拜登预计最快本周将取消川普政府施加给中国的关税
Despite Opposition From His Closest Advisors And Sup...
吾皆娑婆 三千鴉殺浮屠之影
3 years ago @Edit 3 years ago
Inty on Twitter英國67名議員聯名要求政府在英國境內禁用中國的海康威視和大華生產的監控設備。

有報導指稱,這兩家公司和中國侵犯人權的行為有關。但海康威視對BBC表示,該公司遭到反監控設備的“邊緣團體”的“妖魔化”。

英国议员呼吁禁用中国监视设备的六个重点 - BBC News 中文中國監控設備再成英國新聞焦點——議員籲禁用海康威視和大華Inty on Twitter最近从俄罗斯俘虏中交换获释的一名来自马里乌波尔市的乌克兰军人与他的妻子团聚了。
Inty on Twitter黑客称获取上海警方十亿中国国民信息数据库并网上兜售
吾皆娑婆 三千鴉殺浮屠之影
3 years ago @Edit 3 years ago
Inty on Twitter美国国家航空航天局局长警告:中国靠窃取别人技术加入太空竞赛约翰逊:当务之急是确保乌克兰在反对普京侵略的斗争中取得胜利Inty on Twitter乌克兰军队发布视频,演唱美国国歌,祝贺美国独立日。

泽伦斯基也发推:祝愿美国人民独立日快乐,他还祝愿友好的美国人民和平与繁荣。他感谢美国在乌克兰捍卫共同价值观--自由、民主和独立方面的领导援助
劉鶴與耶倫通話 表達對美國取消對華加徵關稅等關切Inty on Twitter俄罗斯国家保险公司不再将飞机维护或维修不善造成的事故视为保险事件。
В России не хотят покрывать риски, связанные с техоб...
吾皆娑婆 三千鴉殺浮屠之影
3 years ago @Edit 3 years ago
Inty on Twitter布林肯将于本周在20国集团会见中国外交部长
China News on Twitter新‧二七部隊 軍事雜談 (New 27 Br... on Twitter7/5. 俄佔頓涅茨克,車站附近地區遭到砲襲,大部分都是俄軍藏彈藥地區
Special Kherson Cat 🐈🇺🇦 on Twitter新‧二七部隊 軍事雜談 (New 27 Br... on Twitter7/5. 現在在烏南、烏東地區都有佈署海馬斯多管火箭系統,致力摧毀俄軍後方補給地點和彈藥庫地區,甚至傳出有俄軍陣地也被摧毀
Rob Lee on Twitter
新‧二七部隊 軍事雜談 (New 27 Br... on Twitter7/5. 發射Buk-M1防空飛彈的烏軍防空單位,擊中一架俄軍無人機
新‧二七部隊 軍事雜談 (New 27 Br... on Twitter7/5. 烏克蘭總理施米哈爾在義大利盧加諾(Lugano)參加戰後重建會議,除了可能要投資約超過22兆美元恢復烏克蘭的重建外,其他國家將可加入烏克蘭各州地區的重建工作計畫,21世紀版馬歇爾計畫
Flash on Twitter
新台灣國防軍事網 on Twitter瑞典芬蘭與北約談正式啟動入會 跨出歷史性一步 - 國際 - 自由時報電子報瑞典與芬蘭外長今天與北約組織(NATO)會談討論正式啟動加入北約程序,跨出歷史性一步!外界普遍認為正是俄國入侵烏克蘭才促使兩國申請加入北約。北約30國大使明天預計將簽署瑞典與芬蘭入會議定書

俄軍二月入侵烏克蘭後,瑞典與芬蘭宣布有意放棄軍事不結盟政策,尋求成為北約成員國。在土耳其提出的條件獲兩國讓步且美國承諾出售土耳其新的F-16戰機後,上週的馬德里北約峰會終於藉由邀請兩國加入以示支持。

瑞典與芬蘭對土耳其許下的承諾有部分並未公開,例如其中可能包含引渡協議。艾爾段說如果瑞典和芬蘭未兌現諾言,仍可能阻擋兩國加入北約,這讓其他北約成員國都覺得煩躁不安。
新台灣國防軍事網 on Twitter烏克蘭第 110 獨立領土防禦旅在烏中紮波羅熱州擊毀一輛俄軍 BTR-82A APC
🇺🇦 Ukraine Weapons Tracker on Twitter新台灣國防軍事網 on Twitter烏軍的反攻! 頓內茨克俄軍彈藥庫接連爆炸起火 - 國際 - 自由時報電子報烏東地區烏俄兩軍激烈交戰,最新消息指出俄軍佔領的頓內茨克的兩個大型彈藥庫接連受到烏軍精準攻擊,爆炸起火噴出濃煙。

可以看到遠處冒出濃濃的黑煙,位在頓內茨克的亞科夫里夫卡(Yakovlivka)一處俄軍彈藥庫受到烏軍攻擊後爆炸起火。而在頓內茨克火車站區的另一處俄軍彈藥庫也同樣遭烏軍攻擊爆炸起火,已經燃燒了5 ~ 6個小時。
新‧二七部隊 軍事雜談 (New 27 Brigade) on Twitter7/5. 科松地區7/4日戰況,烏軍在四個方向進行推進打擊(東北2處、西北、北方各1處),其中東北方進攻獲得很大進展:
https://pbs.twimg.com/media/FW3L-VhaMAA5qvE?format=jpg&name=large
1. 向刻松中心西北推進
烏軍繼續攻擊被佔領的主要據點,俄軍深陷其中,因此戰鬥非常激烈,在斯坦尼斯拉夫(Stanislav)北部的Kyselivka、Myrolyubivka、Krutyi Yar,戰鬥仍在繼續,如果俄軍防線被突破,進度就會加速
https://pbs.twimg.com/media/FW3Mdg7aQAANKT4?format=jpg&name=large
2. 向刻松以北推進
烏克蘭軍隊繼續攻擊 Novopetrivka 和 Snihurivka 城鎮,由於俄軍被很好地突破,戰鬥非常激烈並集中在斯尼胡里夫卡(Snihurivka)以北,最終俄軍防禦將被打破
https://pbs.twimg.com/media/FW3Mjy0aUAA36tT?format=jpg&name=large
3. 跨過因胡列茨河
消息指出,烏軍再次擴大了橋頭堡,並將俄軍後推數公里,這是在俄軍上週幾乎將烏軍推出之後
https://pbs.twimg.com/media/FW3MpiqaIAE94qS?format=jpg&name=large
4. 向刻松東北方向推進
烏軍已經收復 Ivanivka 和 Pot'omkyne 鎮,並正在推進城鎮點
https://pbs.twimg.com/media/FW3Mu_4aUAAwLYM?format=jpg&name=large
總結:
整體來看,俄軍當前的能力證明他們只能在一個點擊中打擊,無法多方面推展目標,當他們在盧甘斯克地區獲得進展時,他們將失去在蛇島和烏南地區的據點,俄軍的動力優勢,就是普丁的「死鴨子嘴硬」,用嘴巴督戰那些砲灰
新‧二七部隊 軍事雜談 (New 27 Br... on Twitter7/5. 俄國持續用認知戰「誤導大家」對戰爭的報導,調查性新聞網站Proekt的記者分析了俄羅斯國防部代表伊戈爾·科納申科夫自戰爭開始以來發表的所有聲明。他們發現了一些不一致的地方——特別是關於俄羅斯佔領烏克蘭領土的順序以及俄羅斯聲稱已經銷毀的烏克蘭設備的數量
According to Russia’s press releases, they’ve destro...首先,有 25 個村莊和城鎮被國防部至少報告了兩次。Kreminna 被報導四次,而 Borovenki、Taramchuk 和 Novomayorskoye 被報導各 3 次。科納申科夫的一些新聞稿提到了不存在的地方——例如,4 月 17 日新聞稿中的“巴甫洛赫拉德地區” 。
Proekt 還發現,俄羅斯國防部報告稱摧毀了 84 架Bayraktar TB-2 無人機,這比烏克蘭官方擁有的武器庫中的 Bayraktar 多 20 架。據稱俄羅斯摧毀的裝甲車數量(3,800 輛)明顯高於烏克蘭戰前的數量(據俄羅斯報導為 2,416 輛),而烏克蘭從西方收到的數量(700 輛)不足以說明這一點差異

Proekt 的記者還注意到俄羅斯報導中經常出現的兩個術語:“烏克蘭人力和設備積累區”和“烏克蘭據點”。在戰爭的前 100 天,俄羅斯報告稱摧毀了 39,000 個此類目標。Proekt 的記者並不知道這些術語的確切含義,但他們指出,俄羅斯聲稱摧毀的車輛總數為 9,175 輛,而他們聲稱殺死的烏克蘭士兵人數為40,000員
吾皆娑婆 三千鴉殺浮屠之影
3 years ago @Edit 3 years ago
因此,普羅克特得出結論,俄羅斯摧毀的每個“積累烏克蘭人力和裝備的區域”和“烏克蘭據點”平均包括一名士兵和四分之一的軍用車輛。

#他們似乎沒有提到之前每天都被占領一次的馬利波

新‧二七部隊 軍事雜談 (New 27 Br... on Twitter這是美軍MQ-9無人機Block 50地面控制站,連無人機控制區都可以這麼潮
Kemal on Twitter
Joseph.W 約瑟 on Twitter中船集團旗下黄埔文冲船舶有限公司長洲島廠區,現場實拍照片為中國網友匿名提供(已取得公開發佈同意),從衛星圖及現場照片可見船塢中停放兩艘054A飛彈護衛艦,船塢左側及右側分別停放一艘927型海洋水聲監視船和一艘022型飛彈快艇。

座標:23.08075, 113.40676
https://pbs.twimg.com/media/FW1XPMgVsAAdGGj?format=jpg&name=medium https://pbs.twimg.com/media/FW1XPbOVUAEesTR?format=jpg&name=medium https://pbs.twimg.com/media/FW1XPokUYAEkv4z?format=jpg&name=medium https://pbs.twimg.com/media/FW1XP7lUcAATexe?format=jpg&name=medium
吾皆娑婆 三千鴉殺浮屠之影
3 years ago @Edit 3 years ago
新‧二七部隊 軍事雜談 (New 27 Br... on Twitter7/5. 首位俄羅斯女性加入自由俄羅斯軍團,她的丈夫在基輔地區的戈斯托梅爾遭到車臣卡德羅夫軍殺害,只因為他拒絕執行不正義的戰爭,她苦尋丈夫的下落卻沒有訊息,透過管道才得知他的死訊,因此她決心加入自由俄羅斯軍團,為他的丈夫報仇,並呼籲俄羅斯人一同反抗普丁的暴行 #女兵
NEXTA on Twitter新‧二七部隊 軍事雜談 (New 27 Br... on Twitter7/5. 烏軍第93冷雅爾旅,以火砲摧毀俄軍多個設備和武裝,人員也被「去軍事化」
ТРУХА⚡️English on Twitter
吾皆娑婆 三千鴉殺浮屠之影
3 years ago @Edit 3 years ago
新‧二七部隊 軍事雜談 (New 27 Br... on Twitter7/5. 整體烏東和烏南地區戰況,在盧甘斯克地區的俄軍集中火力攻擊外,其他地方刻松西北方、伊久姆西方和札波羅熱東南方,烏軍都有進展,證明俄軍戰力只能在一個點集中資源,無法多方面進攻,前期消耗太嚴重缺兵,又加上烏軍遠程武器精準打擊俄軍據點和資源後勤,俄軍整體戰況只能靠普丁的嘴「硬凹」
WarMonitor🇺🇦 on Twitter新‧二七部隊 軍事雜談 (New 27 Br... on Twitter7/5. 伊久姆地區,俄軍野戰彈藥倉庫遭到烏軍火炮擊中,連同一輛運輸卡車被摧毀
新‧二七部隊 軍事雜談 (New 27 Br... on Twitter7/5. 頓涅茨克地區,一處接近鐵道的俄軍彈藥庫遭到攻擊並嚴重爆炸,大火持續了3個多小時
新‧二七部隊 軍事雜談 (New 27 Br... on Twitter在東海航行和演訓的美軍兩棲突擊艦「的黎波里號」(USS Tripoli, LHA-7),F-35B戰機等飛行器起降作業
7th Fleet on Twitter新‧二七部隊 軍事雜談 (New 27 Br... on Twitter7/5. 俄軍BM-27火箭彈雖然射程遠,但是發射完就要手動填裝,就是要花30多分鐘時間,結果過程碰到烏軍的155公厘火砲攻擊

論戰場操作的效率性
新‧二七部隊 軍事雜談 (New 27 Br... on Twitter7/5. 烏克蘭前總統波羅申科再度以物資支援烏軍前線,購買11輛義大利製MLS Shield裝甲車,將提供給前線烏軍官兵
🇺🇦 Ukraine Weapons Tracker on Twitter
新‧二七部隊 軍事雜談 (New 27 Br... on Twitter7/5. 現在在烏南、烏東地區都有佈署海馬斯多管火箭系統,致力摧毀俄軍後方補給地點和彈藥庫地區,甚至傳出有俄軍陣地也被摧毀

海馬斯多管火箭系統射程遠、機動性強,重點是,武器填裝效率高
🇺🇦 Ukraine Weapons Tracker on Twitter新‧二七部隊 軍事雜談 (New 27 Br... on Twitter7/5. 開戰至7/5日06:00為止,俄軍傷亡和損失統計
Генеральний штаб ЗСУ on Twitter新‧二七部隊 軍事雜談 (New 27 Br... on Twitter7/5. 烏軍撤離利斯坎斯克,可以看到沒有混亂和不安的情況,他們帶著樂觀情緒看待這次戰術撤退行動
NEXTA on Twitter
吾皆娑婆 三千鴉殺浮屠之影
3 years ago @Edit 3 years ago
軍聞社 Military News Agency, ROC(Taiwan)🇹🇼 on Twitter#陸軍裝甲第586旅 聯兵三營機步連日前接受 #國防部 驗證連級作戰計畫演練,儘管過程中遭遇滂沱大雨,官兵仍士氣高昂,秉持作戰無畏風雨的精神,展現快速應處、應變制變及防衛固守能力,充分體現捍衛家園的決心。

新台灣國防軍事網 on Twitter張秀葉「背叛」愛國同心會 供出首腦拿國台辦錢在台發展組織 - 社會 - 自由時報電子報又有新進展!本站非常支持政府掃盪這些親中組織

愛國同心會涉收取中共資助來台發展組織及攻擊法輪功成員,口風不緊的張秀葉偵查期間已供出國台辦及中國各省台辦提供經費吸收中配加入組織,全案將擴大偵辦
@surname_chikamui - #愛國同心會 負責在台對抗法輪功及台獨運動、宣傳統一思想,並伺機...
新台灣國防軍事網 on Twitter烏軍摧毀梅利托波爾鐵路橋 切斷俄軍彈藥補給 - 國際 - 自由時報電子報快報:烏克蘭軍方近期的攻擊重點轉向想辦法切斷俄軍的彈藥補給與庫存!有消息指出烏軍又精準擊毀了梅利托波爾(Melitopol)與托克馬克(Tokmak)之間的鐵路橋。有效遲滯俄軍通往前線的彈藥補給

烏軍近日全力攻擊俄軍補給線與彈藥庫!梅利托波爾的俄國官員羅戈夫(Vladimir Rogov)表示烏克蘭軍方的確在3日凌晨對梅利托波爾一座俄軍基地發動三十多次攻擊,該基地用於儲存俄軍重型武器彈藥,同時也是後勤彈藥補給的運輸節點。
新台灣國防軍事網 on Twitter俄軍艦現蹤花蓮外海 他點出普廷行為反讓中國陷入窘境 - 政治 - 自由時報電子報日本防衛省2日公布俄國海軍三艘軍艦由台灣花蓮外海一路向北航行,通過沖繩與那國島南方70公里處海域,對此前國大代表黃澎孝點出中國其實怕引火上身!並不樂見此情況一再發生。

黃澎孝進一步分析,俄烏開戰以來中國的處境就非常尷尬,一方面要維持與俄國友好關係,但也盡量保持距離以免被拖下渾水,因此6月15日的元首通話中,雖然普廷力挺中國,但中國卻未熱絡回應。

普廷想要營造中國親俄反美,但習近平字斟句酌,這是因為中國在軍事衝突方面相當謹慎,假如俄國在台灣附近挑起爭端則中國勢必難以置身事外!這完全不符他們的國家利益,因此,面對這三艘不請自來的俄軍軍艦,中國其實陷入迎拒兩難的窘境。
新台灣國防軍事網 on Twitter烏軍公布將 M31A1 精準導引火箭彈
重新裝載到 M142 HIMARS 的過程。與蘇聯時期的多管火箭系統相比、M142最大優勢在於它不需要任何額外的裝彈車、使用內置起重吊桿即可在幾分鐘內更換模組化彈箱
🇺🇦 Ukraine Weapons Tracker on Twitter烏軍表示目前M142都用來攻擊最重要且最高價值的俄軍目標,包括指揮所、彈藥庫、電戰系統。

可以看出現代多管火箭的發展重點其實已經跟當初「火力壓制」的用途完全不同,脫離冷戰期間以蘇聯作戰機動群概念主導的大量瞬間火力覆蓋;轉為冷戰結束後由美國資訊化作戰概念主導的精準高效率打擊
吾皆娑婆 三千鴉殺浮屠之影
3 years ago @Edit 3 years ago
新台灣國防軍事網 on Twitter親俄盧甘斯克 LNR 民兵部隊的 T-64BV 主戰車在盧甘斯克州 Sievierodonetsk 附近壓到烏軍反裝甲地雷毀損、被遺棄在沼澤中沉沒。

推測有可能是LNR 民兵部隊故意把這輛 T-64BV 主戰車勉強開到沼澤區棄車,以免被烏軍拖走 #古董
🇺🇦 Ukraine Weapons Tracker on Twitter新台灣國防軍事網 on Twitter不愧是戲精! 車臣嘴砲王出演「澤倫斯基投降」模擬劇 - 國際 - 自由時報電子報車臣嘴砲王卡德羅夫又在公然造假。

卡德羅夫自行拍攝了一部「模擬烏國總統澤倫斯基投降」的無聊爛片、還在劇中軋上一角。拍片搞大外宣被外界戲稱「抖音部隊」「打卡王」;譏他為普廷豢養的「嘴砲戰士」
新台灣國防軍事網 on Twitter誰的?澎湖海洋志工發現疑似測量儀 軍方、中山大學都搖頭 - 生活 - 自由時報電子報澎湖海洋志工隊日前在北海險礁海域巡邏時,發現一顆黃色外型類似水雷的物品,重達3、400公斤,向軍方查詢並非軍方所有,懷疑是學術單位的海洋測量儀,但中山大學否認為其所有,全案成了羅生門。

也懷疑是科技部轄下國研院海洋中心與中山大學海下科技研究所合作,共同研發作業深度1500公尺之水下滑翔機,但中山大學表示參與研究的水下測量儀器都會有中山大學的標誌

澎湖海域因洋流豐富,同時戰略位置重要,海面及海底下常見各種不明海洋觀測儀器,先前在七美北側岸邊發現中央大學的海底地震儀漂流擱淺,因上面附有連絡電話因此很快就連絡上研究單位;但此次發現的上面卻沒有任何標示,目前暫時存放在陸地上保管
吾皆娑婆 三千鴉殺浮屠之影
3 years ago @Edit 3 years ago
新台灣國防軍事網 on Twitter烏克蘭防空飛彈系統今天早上擊落多枚飛向第聶伯羅市的俄軍巡弋飛彈。現場影片顯示烏軍防空體系仍然有效運作
Visegrád 24 on Twitter烏克蘭軍方稍早宣布,以防空飛彈擊落多達六枚俄軍巡弋飛彈。
Генеральний штаб ЗСУ on Twitter
新台灣國防軍事網 on Twitter軍武新知》美軍PrSM飛彈射程擬增至1000公里 共用海馬斯載台 - 國際 - 自由時報電子報美國陸軍下一代PrSM「精準打擊飛彈」將配備攻擊移動或的地面或海上目標技術,未來計劃擴大射程並增加殺傷力。
美軍正為PrSM加裝衝壓引擎並已成功進行數次地面靜態測試,若成功可把射程提高一倍到1000公里

《詹氏》報導,為了進一步擴大PrSM的射程,美軍與洛馬近期開始測試安裝衝壓引擎版本的彈體!原型試射預定2026年進行,2027年之前可以完成;屆時將有兩種版本,其中一種加裝新型尋標系統讓PrSM可攻擊海上目標。PrSM飛彈也將由M142高機動多管火箭(HIMARS)及M270A1型多管火箭系統(MLRS)發射

「精準打擊飛彈」(PrSM)是美國陸軍為了取代現役MGM-140陸軍戰術飛彈系統(ATACMS)所研發,在研發初期受限美俄中程飛彈協定「不得製造射程介於500到5000公里的中程飛彈」因此將最大射程設定在「499公里」但隨著美俄中止該項協定後,PrSM將不受限制突破500公里射程
吾皆娑婆 三千鴉殺浮屠之影
3 years ago @Edit 3 years ago
新台灣國防軍事網 on Twitter中研院首度明確要求院士須具我國籍 有疑義將協助釐清 - 生活 - 自由時報電子報近年蔡英文總統執政以來持續提升台灣國家科研能量!

中研院對於爭議已久的院士候選人國籍問題,首度明確要求院士需具備我國籍才會宣布當選院士;中研院已於6月22日發函請候選人告知是否具國籍等事宜。但不溯及既往院士

法務部解釋基於「信賴保護原則」過去院士即使未具本國籍者,仍應有院士資格;中研院也據此於6月22日發函給第33屆院士候選人告知其是否具有本國籍等事宜。

中研院院士會議發言人伍焜玉表示會積極協助國籍認定有疑義的準院士釐清國籍問題;在7日院士會議會後記者會中只會宣布已確認適法者當選為院士。
新台灣國防軍事網 on Twitter令人敬佩!

Olesia Vorotnyk 曾在烏克蘭國家歌劇院芭蕾舞團擔任演員。她的丈夫是一名烏克蘭士兵,三年前在烏東頓巴斯被俄軍殺害。當俄國於 2 月 24 日全面入侵時,Olesia Vorotnyk 決定參軍加入烏軍抗敵 #女兵
Visegrád 24 on Twitter
新台灣國防軍事網 on Twitter日經:俄撤離蛇島 凸顯中國封鎖東海、南海犯台不可行 - 國際 - 自由時報電子報烏克蘭成功收復蛇島。《日經》引專家分析不僅意味俄國在黑海建立「反介入/區域拒止」(A2/AD)失敗,同時也是對中國一大警訊,共軍欲在東海和南海採取相同戰略阻絕美軍以對台灣「為所欲為」不可能成功

前土耳其海軍官員奧茲柏克(Tayfun Ozberk)指出俄軍喪失蛇島後,對烏南敖德薩發動兩棲登陸的機率十分渺茫。他指出在戰爭初期俄軍確實有機會挺過水雷陷阱,但隨著烏軍取得不同射程的反艦飛彈系統並佈下多層防護,「80%的俄國海軍在上岸前就會被擊沉」

日本NTT Data經營研究所資深分析師新海一郎進一步指出,中國此次從各種角度研究俄烏戰事,俄軍起初進展緩慢及未能阻止外界持續援烏是中國的觀察重點。
美軍非常留意中國建立A2/AD能力的野心,已將軍事資產分散部署,增加無人航空載具數量,運用人工智慧輔助並提升匿蹤能力反制

專家指出俄國在黑海犯下三個失誤,一是以為烏軍的「海王星」(Neptune)反艦飛彈還沒服役,二是低估烏國海軍的無人機戰力,三是沒有預期到西方支援武器能快速送達且類型多元。簡言之,俄軍從蛇島撤退意味其在黑海建立A2/AD能力失敗。
新台灣國防軍事網 on Twitter土耳其境內發現大量稀土 稱礦含量可為全球供應 1,000 年 | 國際 | Newtalk新聞這個消息如果屬實,很快中國就要開始哭了 ... XD
以後中國很難拿稀土當經濟武器。土耳其日報報導土耳其境內的埃斯基謝希爾省(Eskişehir Province)發現了大量稀土,其數量可滿足全球 1,000 年的使用量。

土耳其日報(Türkiye)報導加工後或可為土耳其帶來每年數十億美元的收益;礦山開採將使土耳其進入世界領先國家之列。目前最大稀土出產國中國占全世界礦藏的 37%、但未來可能無法再占據優勢

稀土包含 17 種元素:鑭、鈰、鐠、釹、鉕、釤、銪、釓、鋱、鏑、鈥、鉺、銩、鐿、鑥、鈧、釔。
新台灣國防軍事網 on Twitter6架美國F-35抵韓國 將參加聯合軍演 - 國際 - 自由時報電子報美國空軍六架F-35A匿蹤戰機今天飛抵韓國。美韓聯盟和擁有核武的北韓持續相互展示軍力,這次是美方自2017年以來首度公布此一第五代戰機訪韓。韓國國防部在聲明中指出六架F-35A戰機將在韓國停留10天。

駐韓美軍司令部(USFK)在聲明中指出戰機來自阿拉斯加(Alaska)艾爾森空軍基地(Eielson Air Force Base)。韓國已經向美國採購40架F-35A並且有意再買20架。USFK指出隸屬韓國空軍的F-35A也將參與聯合軍演。
吾皆娑婆 三千鴉殺浮屠之影
3 years ago @Edit 3 years ago
新台灣國防軍事網 on Twitter烏克蘭積極改裝增加砲兵火力!

利用 Unimog 底盤改裝為輕型122mm多管火箭發射車。烏克蘭軍方使用從被摧毀的俄軍 BM-21 多管火箭發射車拿下來的 4 根發射管移植到 Unimog 底盤
🇺🇦 Ukraine Weapons Tracker on Twitter新台灣國防軍事網 on Twitter烏克蘭軍方公開感謝波蘭和捷克兩國對烏克蘭軍援大量的T-72主戰車,總共從兩國收到了多達約 270 輛 T-72 ,而且其中大多數還附贈了額外的 Kontakt-1 ERA
🇺🇦 Ukraine Weapons Tracker on Twitter這一批270輛T-72真的對烏克蘭是非常重要的戰力!也是新編裝甲旅的骨幹
新台灣國防軍事網 on Twitter一輛俄軍 T-72B3 Obr 2016年型主戰車最近在烏南前線被烏克蘭軍方俘獲,然後就被烏軍直接開回家了 ... XD🇺🇦 Ukraine Weapons Tracker on Twitter相當順利的「化為烏有」 ... XD
新台灣國防軍事網 on Twitter兩輛俄軍 BMP 步兵戰車在烏東頓內次克州被烏軍第 95 空中突擊旅以猛烈炮火炸毀。再次展現非常精準的射擊
🇺🇦 Ukraine Weapons Tracker on Twitter影片中可以看到地面上有大量彈坑,表示雙方每日都有非常激烈的砲戰。
吾皆娑婆 三千鴉殺浮屠之影
3 years ago @Edit 3 years ago
新台灣國防軍事網 on Twitter英國首相強森再次宣布新一波軍援
英國將會再向烏克蘭捐贈10門自走砲,並為烏軍提供一批新型自殺式無人攻擊機(遊蕩彈藥)。強森在與澤倫斯基總統通電後宣布了這一消息。
Visegrád 24 on Twitter看來應該是M109自走砲比較有可能,之前英國就有幫忙收國外二手的進來整修之後再給烏克蘭
吾皆娑婆 三千鴉殺浮屠之影
3 years ago @Edit 3 years ago
新台灣國防軍事網 on Twitter快逃!頓巴斯戰火持續 俄軍猛烈砲擊斯拉夫揚斯克 - 國際 - 自由時報電子報烏克蘭東部斯拉夫揚斯克市長利亞赫今指俄軍對當地發動「猛烈」砲擊。該城是俄軍在頓巴斯之戰的下一個目標,砲火造成市內一座購物市場一人死亡,至少三人受傷。利亞赫表示城市遭到猛烈砲擊,包括中區和北區。呼籲民眾開始避難

烏克蘭已多次籲請斯拉夫揚斯克居民撤離,因為在俄軍攻下毗鄰的盧甘斯克州(Lugansk)北頓內茨克市(Severodonetsk)和利西昌斯克市(Lysychansk)後,交戰前線已逼近斯拉夫揚斯克。現場記者看到一家汽車用品店在中彈後冒出黃煙,市場內一排排攤位陷入火海,消防隊奮力滅火。

很明顯又是恐怖攻擊屠殺平民。而且現場記者看到冒出黃煙 ... 很有可能是燃燒彈
新‧二七部隊 軍事雜談 (New 27 Br... on Twitter7/5. 第聶伯地區,烏軍稱防空飛彈摧毀俄軍6枚巡弋飛彈攻擊
IgorGirkin on Twitter新‧二七部隊 軍事雜談 (New 27 Br... on Twitter7/5. 烏克蘭空軍司令部回報,烏軍在第聶伯羅市和第聶伯羅彼得羅夫斯克地區上空擊落了6枚俄羅斯飛彈
Генеральний штаб ЗСУ on Twitter新‧二七部隊 軍事雜談 (New 27 Br... on Twitter7/5. 最新消息,在芬蘭、瑞典兩國即將加入北約之際,俄國宣布軍隊從芬蘭邊境撤退,尤其俄軍在烏克蘭戰場上已經筋疲力盡

普丁不是說北約東擴是威脅?看樣子他已經老了
Illia Ponomarenko 🇺🇦 on Twitter
新‧二七部隊 軍事雜談 (New 27 Br... on Twitter7/5. 俄佔頓涅茨克市區,一處俄軍彈藥庫發生爆炸,幾天以來俄軍彈藥庫變成烏軍攻擊目標,除了有滲透部隊進行敵後破壞,在海馬斯多管武器支援下強化敵後破壞能力
Michael MacKay on Twitter新‧二七部隊 軍事雜談 (New 27 Br... on Twitter7/5. 自由俄羅斯軍團日前在利斯坎斯克地區作戰影片,目前軍團在從該城撤退中後重新整隊
За Свободную Россию! on Twitter新‧二七部隊 軍事雜談 (New 27 Br... on Twitter7/5. 烏軍第95空降旅在頓涅茨克以火跑打擊,摧毀俄軍兩輛裝甲車,以及俄軍的混亂縱隊
🇺🇦 Ukraine Weapons Tracker on Twitter
新‧二七部隊 軍事雜談 (New 27 Br... on Twitter7/5. 烏東地區,操作凱薩自走砲的烏軍砲兵們
Ukrainian News24 on Twitter新‧二七部隊 軍事雜談 (New 27 Brigade) on Twitter7/6. 烏克蘭參謀總部戰況簡報
登录 Facebook
https://pbs.twimg.com/media/FW6vzk0VQAAetiN?format=jpg&name=small新‧二七部隊 軍事雜談 (New 27 Br... on Twitter7/6. 烏軍戰況回報,在札波羅熱地區東南方,烏軍收復Solodke城鎮
Fuat on Twitter
Inty on Twitter炸弹导致两名联合国维和人员在马里丧生--法新社
Inty on Twitter哈尔科夫市民将一场足球比赛献给了一位受人尊敬的教练,他在上周被俄罗斯的炮火炸死,对年轻球员的打击很大。
Inty on Twitter中国研究人员称已开发出可测试对共产党忠诚度的人工智能设备

(共產黨黨員有福了)
Inty on TwitterTelegram频道报道说,乌克兰战斗机击落了可能正在飞往基辅的俄罗斯巡航导弹。据报道,在赫梅利尼茨基已经发生了爆炸。
吾皆娑婆 三千鴉殺浮屠之影
3 years ago @Edit 3 years ago
Inty on Twitter记者DOOCY:"如果总统曾说他从未与他的儿子谈过他的海外商业交易,为什么会有总统与他的儿子谈及海外商业交易的语音邮件?"

拜登秘书让-皮埃尔:"我不打算谈论笔记本上的所谓的材料。"
Inty on Twitter美国司法部起诉亚利桑那州, 因为该州通过的法律要求选民在联邦选举中提供公民身份证明。

拜登政府司法部认为亚利桑那州歧视选民。 #洗票
Inty on Twitter该视频是在美国🇺🇸巴尔的摩港拍摄的。上面是美国海军的几艘大型运输船。

船只上有乌克兰🇺🇦国旗。

也许这就是美国根据【租借法案】向乌克兰供应武器的开始。
吾皆娑婆 三千鴉殺浮屠之影
3 years ago @Edit 3 years ago
Inty on Twitter普京的青年团被洗脑,要为普京而死。
Inty on Twitter英国将再向乌克兰派遣10套自行火炮系统和自杀式无人机
Inty on Twitter英国总检察长亚历克斯·查克辞职
Inty on Twitter美国要求荷兰供应商停止向中国出售芯片制造设备
美參議員要求審查TikTok 憂中國擷取用戶資料 | 國際 | 中央社 CNAInty on Twitter中国愿意深化与俄罗斯的合作 Inty on Twitter 韩国总统尹锡悦要求军方“立刻和严厉地”反击朝鲜任何军事挑衅
吾皆娑婆 三千鴉殺浮屠之影
3 years ago @Edit 3 years ago
新‧二七部隊 軍事雜談 (New 27 Br... on Twitter7/6. 越來越多的俄羅斯民眾選擇加入烏克蘭軍方,他們撕毀俄國護照和證件以證明自己意志,因為隨著普丁聲稱特別軍事行動的「成功」,不少俄國民眾開始意識到內部問題的嚴重性,他們不想被背負屠殺和犯罪的臭名,選擇加入對抗
Вячеслав Сикора on Twitter新‧二七部隊 軍事雜談 (New 27 Br... on Twitter7/6. 白俄羅斯志願軍「卡利諾夫斯基軍團」Volat營指揮官Brest,在利斯坎斯克區域擊退俄軍時陣亡
Franak Viačorka on Twitter
TaiwanPlus on Twitter“Mighty Eagle”: Taiwan has begun 3 days of live-fire helicopter exercises in the southern county of Pingtung.
吾皆娑婆 三千鴉殺浮屠之影
3 years ago @Edit 3 years ago
新‧二七部隊 軍事雜談 (New 27 Br... on Twitter7/6. 當連接利斯坎斯克和北頓涅茨克的最後一座橋被摧毀時,烏軍隊找到繼續擾亂俄軍的方法,渡河持續作戰中
Issac | Исаак on Twitter新‧二七部隊 軍事雜談 (New 27 Br... on Twitter7/6. 根據烏克蘭總統辦公室顧問波多黎雅克(Mykhailo Podolyak)指出,俄軍的總傷亡數高達11.5萬人,他表示,俄軍損失3.6萬人,私人軍事公司(應指瓦格納)損失1.2萬人,其餘為傷兵
新‧二七部隊 軍事雜談 (New 27 Br... on Twitter7/6. 烏克蘭參謀總長札盧日尼將軍感謝波蘭、捷克的支援,讓他們能持續對抗俄羅斯
WarNewsPL on Twitter
吾皆娑婆 三千鴉殺浮屠之影
3 years ago @Edit 3 years ago
新‧二七部隊 軍事雜談 (New 27 Br... on Twitter7/6. 烏軍進行訓練操作Volatus Aero無人機,在加拿大團體的協助下,持續培訓軍隊操作 有 #女兵
Melanie L on Twitter新台灣國防軍事網 on Twitter烏克蘭軍方在商用卡車上裝載一門2B9 “Vasilek” 82mm迫砲,並以全自動連射的罕見鏡頭。該型迫砲採用彈夾進彈可一次連射四發
🇺🇦 Ukraine Weapons Tracker on Twitter該型迫砲火力猛烈,射程約4.2公里
Title: 2B9 «Vasyliok» mortars to receive Ukrainian m...可以看到其獨特的彈夾進彈系統
Title: Soviet 2B9M Vasilek self-loading mortar - Arm...
新台灣國防軍事網 on Twitter烏官員:俄羅斯投入所有儲備軍力、劍指頓內茨克 - 國際 - 自由時報電子報快報:俄軍占領烏東盧甘斯克州後將進攻重點聚焦於頓內茨克,盧甘斯克州長蓋戴指出俄軍在攻佔盧甘斯克過程中遭受大量損失,俄軍所有儲備軍力都已被轉移至盧甘斯克郊區,目前還有大量軍備正朝南方的頓內茨克運送

蓋戴說:「在攻下盧甘斯克之後,頓內茨克是他們的首要目標。」蓋戴指出在過去幾天內有許多俄軍倉庫及彈藥庫被炸毀,大量彈藥和燃料被摧毀,俄軍未來在進軍過程中將不得不停下來進行整備,且俄軍在先前的戰鬥中死傷慘重,不管是在醫院還是太平間都是「塞爆」。
新台灣國防軍事網 on Twitter30國批准 芬蘭瑞典進北約 只差一步 - 國際 - 自由時報電子報北約(NATO)三十成員國五日簽署入盟協議批准瑞典、芬蘭加入。此後兩國可以開始參與北約會議,但還無法享有北約「共同防禦」條款的保護,需等待未來各成員國國會通過協議,北約即可完成自1990年代以來擴張的最重要一步。

在此同時,全世界近四十國領導人五日則在瑞士盧加諾市的「烏克蘭重建會議」上簽署《盧加諾宣言》,矢言以「永續方式」及「透明過程」協助烏克蘭重建。烏國總理什米加爾估計烏國重建成本高達 7500 億美元。
吾皆娑婆 三千鴉殺浮屠之影
3 years ago @Edit 3 years ago
頓內茨克州多數地區還在烏國掌控下,面對俄軍在該州斯拉夫揚斯克及克拉馬托爾斯克連夜砲擊,往當地集結的烏軍除了五日在頓州設起新防線,研判俄軍先前在盧州為奪下北頓內茨克與利西昌斯克兩地付出慘重代價,也準備在烏國南部針對缺乏兵力後援的俄軍攻勢進行反制。

新台灣國防軍事網 on Twitter一輛狀況良好的俄軍 BMP-3 IFV 在烏中札波羅熱州 #Zaporizhzhia 被烏軍 TDF 領土防禦部隊俘獲。

由此可見,只要有良好的訓練與士氣、二線動員部隊一樣可以打出很不錯的戰績
🇺🇦 Ukraine Weapons Tracker on Twitter
新台灣國防軍事網 on Twitter蒙特瑞會談》台美軍可望實質合作 探索協同作戰 - 政治 - 自由時報電子報台美軍事合作在近年蔡英文總統任內持續有重大突破。

據指出美台這次高層國安會談,除商討軍售與不對稱戰力等議題,我方與美軍之間尤其是美軍印太司令部可望邁入更實質的合作關係。針對實戰訓練進一步確認合作範疇

今年的戰略會談也針對實戰訓練的部分進一步確認合作範疇。官員說,美陸戰隊近期調整戰略戰術思維,定位「防區內部隊」(Stand-In Forces)執行向第一島鏈快速部署、雙方就陸戰隊的合作交流是討論重點。國軍與美軍印太司令部的互動已從以往事務性或儀節性層次,朝向探索如何進一步「協同作戰」邁進。
吾皆娑婆 三千鴉殺浮屠之影
3 years ago @Edit 3 years ago
國安官員說,拜登政府對於如何助台防衛有其戰略思考,不同於過去的川普政府。以軍售為例,售台軍備以能形成立即戰力為主要考量;而美方主導此戰略思考者為白宮印太事務協調官坎貝爾。既有軍售期程是否受影響,我方已透過雙方會談表達關切。


新‧二七部隊 軍事雜談 (New 27 Br... on Twitter7/6. 台灣三立電視台記者首度前進烏克蘭戰場採訪
厚片吐司二十元 on Twitter烏克蘭街頭 有人寫 拎北愛台灣
三立記者前進烏克蘭 太帥了
#三立新聞 #StandWithUkraine️
新台灣國防軍事網 on Twitter「神鷹操演」進入高潮 聯合舟波攻擊撼動海空 - 政治 - 自由時報電子報為期多日的航特部「神鷹操演」今天進入演訓最高潮,一早「聯合舟波攻擊」將模擬共軍殲滅,地獄火反裝甲飛彈震撼海空!本站也認為近年蔡英文總統任內大幅提升國軍實彈射擊演訓相當有效;庫存放到過期不如拿出來多打

今早的「聯合舟波攻擊」演練,海上設置靶船模擬共軍後續登陸梯隊先前已遭我軍逐次削弱戰力,但其餘共軍舟波已陸續進抵,陸航聯合特遣隊接獲電令派遣攻擊戰鬥隊由AH-1W、AH-64E、OH-58D機掛載AGM-114地獄火反裝甲飛彈,採運動中目標鎖定射擊方式對敵登陸梯隊實施海上攻擊阻敵登陸
吾皆娑婆 三千鴉殺浮屠之影
3 years ago @Edit 3 years ago
新台灣國防軍事網 on Twitter勇鷹展翅》培育新一代飛官 4架勇鷹高教機撥交空軍7聯隊台東的空軍七聯隊現已獲得四架勇鷹高教機!
空軍今日對外展示勇鷹高教機動態飛行性能,展現其穩定的飛行能力。種子教官張崇豪表示該型機可滿足訓練所需。本站認為這也證明蔡英文總統當年選擇自製新型高教機是正確決策!

我們會把所有今天勇鷹高教機動態飛行的新聞報導影片都集中在這邊!
@surname_chikamui - 台東的空軍七聯隊現已獲得四架勇鷹高教機! 空軍今日對外展示勇鷹高...新‧二七部隊 軍事雜談 (New 27 Brigade) on Twitter接棒培育空軍任務 勇鷹高教機空中分列帥氣亮相 - 政治 - 自由時報電子報
新台灣國防軍事網 on Twitter今年5月曾通過台海彰顯自由航行 美巡洋艦「皇家港號」9月退役 - 國際 - 自由時報電子報曾於今年5月10日通過台灣海峽,向中國表明台灣海峽自由航行權利的美國海軍提康德羅加級飛彈巡洋艦「皇家港號」(USS Port Royal CG-73)將於九ˋ在夏威夷珍珠港退役!結束其28年的服役生涯。

「皇家港號」為第27艘提康德羅加級飛彈巡洋艦,也是該級最後一艘艦,1992年11月下水,1994年7月正式服役,1995年加入尼米茲號航艦戰鬥群參與南方守望行動,這是皇家港號巡洋艦首次參與的軍事部署行動。1996年3月爆發台海飛彈危機時「皇家港號」也被部署到南海!如今在巡弋台海後除役可說是有始有終。
新‧二七部隊 軍事雜談 (New 27 Br... on Twitter7/6. 操作瑞典支援的卡爾•古斯塔夫(Carl Gustaf)火箭發射器的烏軍士兵
ТРУХА⚡️English on Twitter新‧二七部隊 軍事雜談 (New 27 Br... on Twitter7/6. 俄羅斯杜馬議會一讀俄羅斯議會5日通過兩條戰時法律,讓俄國政府要求企業向軍隊提供物資,並讓員工加班生產

這也很接近準備要總動員的狀況,但是情況為時已晚,現在俄羅斯已經沒有任何外匯可以使用,只能利用進入戰爭體系耗盡他剩餘的國力,就是當年二戰德國滅亡的路線
俄議會通過「戰時法案」 要求軍工企業加速生產武器彈藥 - 國際 - 自由時報電子報
新‧二七部隊 軍事雜談 (New 27 Br... on Twitter7/6. 烏軍Su-25戰機飛行員座艙視角
Ukrainian Air Force on Twitter新台灣國防軍事網 on Twitter精彩影片!烏克蘭空軍 Su-25 攻擊機向俄軍陣地射擊火箭彈。顯示烏克蘭空軍在獲得軍援之後、近期已能重新展開對地攻擊任務

可以看到該架 Su-25 攻擊機掛載的是四枚罕見的240mm S-25空用火箭彈!應該是目前空用火箭彈當中口徑最大的
Visegrád 24 on Twitter
新‧二七部隊 軍事雜談 (New 27 Brigade) on Twitter7/6. 開戰至7/6日06:00為止,俄軍傷亡和損失統計
新台灣國防軍事網 on Twitter赤裸逃難震撼世界!越戰燒夷彈女孩 護送烏克蘭難民到加拿大 - 國際 - 自由時報電子報快報:著名的1972年越戰「燒夷彈女孩(the Napalm Girl)」潘金福(或潘氏金福)4日護送236名烏俄戰爭難民從波蘭華沙搭機前往加拿大!成就一段難民浴火重生、大愛救助難民的感人佳話。現年59歲的潘金福是加拿大公民

現年59歲的潘金福是加拿大公民,她護送的這批難民主要是來自烏克蘭各地的婦女和兒童。在俄軍二月入侵烏克蘭後,迄今已有數百萬烏克蘭人逃離家園,加拿大是為烏克蘭難民提供避難所的眾多西方國家之一,為成千上萬名烏克蘭人提供人道主義簽證。
新台灣國防軍事網 on Twitter俄議會通過「戰時法案」 要求軍工企業加速生產武器彈藥 - 國際 - 自由時報電子報第一項包括國家可要求企業向軍方提供商品和服務;第二項則修改勞動法規賦予企業在晚間、週末甚至是節慶假日加班生產的權力

俄羅斯副總理波瑞索夫(Yuri Borisov)坦承「西方國家群體在與俄國接壤的邊境地區建立軍事存在、加大制裁壓力、增加對烏克蘭的武器供應,通過這些法案的重要性可說是不容小覷。」波瑞索夫表示由於俄國國防工業的負擔有了顯著提升,為了保障武器與彈藥供應,有必要加強軍工體系的運作。

很明顯俄國已經因為制裁與戰爭消耗,出現越來越難補充前線軍備的情況!迫使俄國必須開始準戰時動員加強軍工生產。這將會使俄國國力越加困窘
新台灣國防軍事網 on Twitter攻佔利西昌斯克是重大勝利? 俄前上校潑冷水:落入烏圈套 - 國際 - 自由時報電子報快報:俄軍攻佔烏東盧甘斯克州最後大城利西昌斯克市視為一次重大勝利?不過俄軍前上校葛金潑冷水,稱俄軍為有限的戰果付出了過高代價,消耗極大兵力與火力!現被迫進行長時間整補才能重建戰力。

美國智庫戰爭研究院(ISW)最新戰報引述俄國安全局前上校葛金對俄軍的批評,曾於2014年頓巴斯戰爭期間指揮過親俄武裝份子的葛金對俄軍表現提出嚴厲批評,他質疑佔領利西昌斯克的重要性,認為俄軍為有限戰果付出了過高的代價。完全陷入烏克蘭的消耗戰圈套而不自知
葛金直接指出,烏克蘭在利西昌斯克的一系列防禦戰完全是故意精心設計來對俄軍部隊造成最大損傷與消耗,消耗俄軍的人力和裝備!攻佔利西昌斯克市後,俄軍需要時間休息和大規模整補,烏克蘭軍方將得以掌握戰場主動權並進一步全面反攻威脅俄國的微小戰果。
新台灣國防軍事網 on Twitter悲報! 巴西辣模狙擊手 戰死哈爾柯夫 - 國際 - 自由時報電子報R.I.P. 又一名巴西籍志願軍 #女兵 不幸在烏克蘭陣亡。國際間許多志願軍決定到烏克蘭當地一同抗俄,有消息指出來自巴西39歲的狙擊手多瓦勒戰死在哈爾科夫,她在三週前毅然前往當地,擔任狙擊手與戰場救護人員

外媒報導,多瓦勒年輕時從事模特兒與演員工作,後來完成法律系學業,除了參與過許多非政府組織的動物救援活動外,常常奔走於世界各地的戰場執行救援任務,曾前往伊拉克與ISIS作戰,在那段期間接受狙擊訓練。

哈爾科夫自開戰以來一直飽受俄軍飛彈與火砲攻擊,多瓦勒在三週前毅然前往當地擔任狙擊手,直到俄軍一枚飛彈摧毀了多瓦勒躲藏的掩體,她也因此不幸陣亡,但其家人都認為多瓦勒絕對是位勇敢抗敵的英雄。
吾皆娑婆 三千鴉殺浮屠之影
3 years ago @Edit 3 years ago
新台灣國防軍事網 on Twitter對抗中俄高超音速武器 「高空氣球」成美軍新利器 - 國際 - 自由時報電子報為了追蹤和嚇阻中俄正在研發的極音速武器,美軍準備使出一項祕密武器:高空氣球。美國媒體報導飛行在6萬至9萬英尺(18.3~27.4 公里)之間的高空充氣裝置使用AI演算法在飛行時分析雷達情資,將可用於追蹤極音速武器

美國國防部正在加快高空或超高空充氣裝置的部署,以彌補衛星在訊息收集方面的不足,過去兩年美國國防部在氣球計畫方面斥資大約380萬美元(約新台幣1.1億元)並計劃在2023財年投入2710萬美元(約新台幣8億元)。專家指出在高空或超高空的平台在持久、機動以及配載雷達的靈活性方面有很多優勢
美擬擲8億發展高空氣球 追蹤中俄極音速武器 | 國際 | 中央社 CNA
新台灣國防軍事網 on Twitter台灣近年由政府帶頭改採『實戰化訓練』提昇戰力
現在陸軍執行營外戰備偵巡頻率大幅增加!實兵、實車上路,演練遠遠超越過去水準是非常好的。希望軍方一定要挺過這段時期才能讓戰甲車駕駛兵累積經驗值,有效提昇戰力。
軍聞社 Military News Agency, ROC(Taiwan)🇹🇼 on Twitter#陸軍裝甲第586旅 聯兵三營機步連日前接受 #國防部 驗證連級作戰計畫演練,儘管過程中遭遇滂沱大雨,官兵仍士氣高昂,秉持作戰無畏風雨的精神,展現快速應處、應變制變及防衛固守能力,充分體現捍衛家園的決心。
新台灣國防軍事網 on Twitter沒錢買油、糧!斯里蘭卡宣告破產 急向俄羅斯求援
斯里蘭卡總理威克瑞米辛赫不諱言國家已經破產,目前正和國際貨幣基金(IMF)進行談判,也有意購買俄國的便宜原油。能源部長更呼籲200萬海外僑民透過銀行匯款回國,資助採購石油。

林永森 on Twitter為何會墮入中國一帶一路債務陷阱,所有的類似境遇國家共同點都是領導人收受中方的大額回扣,肥了自己卻害慘國家和人民。
吾皆娑婆 三千鴉殺浮屠之影
3 years ago @Edit 3 years ago
新台灣國防軍事網 on Twitter俄艦現蹤花東中不抗議 退將:俄是中國一部分? - 民視新聞網日前有三艘俄國軍艦,沿花東外海一路北上,台灣國防部表示有「全程掌握」;不過國軍退將諷刺中國,之前美日艦艇通過台海周邊中國就哇哇叫,怎麼換成俄國來就不會抗議了,難道俄國也是中國不可分割的一部分嗎?

退將諷刺中國:「俄國軍艦到了台灣周邊海域,那中國怎麼不抗議啊?美國過來你就哇哇叫,現在俄國過來你就不哇哇叫,難道俄國不是國嗎?」「這不是笑話、請問趙立堅你在幹什麼?趙立堅怎麼不生氣啊?你應該譴責啊」
吾皆娑婆 三千鴉殺浮屠之影
3 years ago @Edit 3 years ago
新台灣國防軍事網 on Twitter俄軍在克里米亞大橋北側放置了一艘滿佈雷達反射器的靶船當作誘餌,試圖防止克里米亞大橋遭到烏軍魚叉 / 海王星反艦飛彈攻擊

但問題是其實烏軍魚叉 / 海王星反艦飛彈射程都沒那麼遠,看來俄國非常害怕烏軍會用大量反艦飛彈集中攻擊橋墩。
https://mil.in.ua/...
由俄國媒體的照片可以看出這是一艘長 45 m、寬 8 m 的Project 436Bis (R) 無動力靶船,在下諾夫哥羅德地區的 Sokolskaya 造船廠建造。船上九組雷達放大反射器模擬大型船艦的雷達RCS投影截面;這類靶船原本用來當作反艦飛彈訓練的目標
新台灣國防軍事網 on Twitter自由日日Shoot》國台辦資助小型政黨滲透 中國鎖定素人 參選村里長 - 政治 - 自由時報電子報媒體報導,台北大學教授沈伯洋昨受訪透露,中共目前的新作法是試圖從基層滲透,接觸年輕人以小黨或無黨籍投入村里長選舉。標榜「素人參選」掩人耳目,實際上與中國互動頻繁,已不像過去直接派紅統候選人

媒體報導沈伯洋表示,要比較注意的是大家完全沒有聽過的小型政黨,中共對台統戰主要針對台灣「青年一代」與「基層一線」所以會試圖找年輕人出來選村里長,這是中共最主要的策略。

媒體報導對於中共如何利用中國配偶?沈伯洋說,中配角色常用在拉攏群組、拉攏人,直接派中配出來選身分敏感容易被識破。現在都以在地組織建立為主,例如小型政黨會成立女性╳╳黨部,若要派出來選就稱是政治素人。
新台灣國防軍事網 on Twitter俄偵察艦現蹤冲之鳥島海域 日機警戒監控 - 國際 - 自由時報電子報日本防衛省今天公布俄軍艦艇新動向指出,一艘俄軍許雅級(Vishnya)電偵艦(舷號535)航行在冲之鳥島的南南東方約45公里海域。俄艦向西航行後航行至冲之鳥島的鄰接區,駛離鄰接區後朝西前進。

這艘俄艦與3月29日在對馬海峽(位於日本九州與朝鮮半島之間)朝西南航行的艦艇是同一艘。日本防衛省目前出動海上自衛隊第五航空群所屬的P-3C反潛機(部署於冲繩縣那霸)進行情報蒐集及警戒監控。
新台灣國防軍事網 on Twitter一名俄軍士兵居然跑去對著烏克蘭空軍在戰爭最初幾天遺棄的一輛 S-300 防空飛彈發射車開槍!當場引爆彈筒裡的實彈把自己炸飛 😂😂😂
🇺🇦 Ukraine Weapons Tracker on Twitter
新台灣國防軍事網 on Twitter丹麥軍援烏克蘭的M113裝甲運兵車首次出現!!

在烏克蘭戰場首次發現丹麥軍援的 M113G4DK 裝甲運兵車,可見附加裝甲並配備 M2 12.7mm 重機槍。丹麥總共向烏克蘭捐贈 54 輛 M113G3DK 和 M113G4DK APC。
🇺🇦 Ukraine Weapons Tracker on Twitter丹麥軍援的M113也是高級版
多了附加裝甲大大提升防護力,與荷蘭的YPR-765類似
吾皆娑婆 三千鴉殺浮屠之影
3 years ago @Edit 3 years ago
新‧二七部隊 軍事雜談 (New 27 Br... on Twitter7/6.當地時間白天,俄佔頓涅茨克市庫比雪夫斯基區,俄軍彈藥庫遭到攻擊爆炸
Special Kherson Cat 🐈🇺🇦 on Twitter新‧二七部隊 軍事雜談 (New 27 Br... on Twitter7/6. 刻松地區,俄軍一處武器儲放區域遭到烏軍攻擊,現場大火和濃煙散布
Fuat on Twitter新‧二七部隊 軍事雜談 (New 27 Br... on Twitter7/6. 丹麥向烏克蘭提供M113G4DK 裝甲運兵車,附加裝甲並配備了M2重機槍

丹麥向烏克蘭軍隊捐贈了 54 輛M113G3DK和M113G4DK裝甲車
🇺🇦 Ukraine Weapons Tracker on Twitter
Inty on Twitter哈萨克斯坦提出向欧盟输送更多石油后,俄罗斯关闭了过境码头。

该码头是出口哈萨克石油的关键,就在总统托卡耶夫告诉欧盟理事会主席查尔斯-米歇尔,他的国家准备向欧盟输送更多石油的两天后,俄国就开始使坏。
Inty on Twitter俄国引入一条新罪:“与外国境外势力勾结”

俄罗斯议会周三对呼吁危害国家安全的行为规定了严厉的刑期,与境外个人或组织组织建立和保持 "秘密 "合作,并帮助他们从事危害俄罗斯的行为,将被判处最高8年的监禁。 这一发展让人想起苏联时代
Inty on Twitter岛屿争端升级,中国指责菲律宾船只 "制造麻烦"
吾皆娑婆 三千鴉殺浮屠之影
3 years ago @Edit 3 years ago
Inty on Twitter英国🇬🇧内阁部长们要求首相鲍里斯约翰逊辞职
Inty on Twitter其中,不到24小时前才被任命为教育部长的米歇尔-多内兰,要求鲍里斯-约翰逊辞职

英国首相约翰逊表示不会辞职
Inty on Twitter印度开始调查中国厂商vivo涉嫌洗钱之后,该公司的董事们伪造身份后逃离了印度,通过尼泊尔逃亡的。
vivo遭印度突击搜查“洗黑钱”,还有500家中...Inty on Twitter拜登刚说:从一年半前的情况来看,我们在经济上取得了令人难以置信的进展。我们还有很长的路要走,因为通货膨胀,因为,我称之为,普京税,因为汽油......
Inty on Twitter普京的提线木偶,俄国杜马主席,普京的“统一俄罗斯党”的前主席沃洛金,通过威胁在阿拉斯加开展 "特别行动 "来恐吓美国。
Inty on Twitter美联储官员认为7月FOMC会议上将加息50个基点或75个基点。

美联储: 可能需要一段时间才能将通胀率降至2%。

美联储官员: “高度关注”通胀风险。
Inty on Twitter伊朗拘留了几名外国人,其中包括英国驻德黑兰代表团副团长,这些人被指控从事间谍活动。
Inty on Twitter白宫通讯发言主任 WHCommsDir 凯特-贝丁菲尔德也辞职离开了拜登政府。
Inty on Twitter一个美国学生从教室的墙上取下一面俄罗斯国旗,并踩踏。
布林肯國務卿向達賴喇嘛致以87歲生日祝福Inty on Twitter美国联邦调查局FBI局长克里斯托弗·雷6日在伦敦与英国军情五处(MI5)处长麦卡勒姆的共同演讲上说,中国政府对美英以及欧洲和其他盟国的经济和安全构成最大的长期威胁。 麦卡勒姆说北京在利用西方民主的媒体和法律体系为自己谋利。
FBI 局长:中国政府是对国家安全最大的长远威胁
吾皆娑婆 三千鴉殺浮屠之影
3 years ago @Edit 3 years ago
Inty on Twitter【引爆美国舆论圈的竞选广告】

参加美国国会议员大选,亚利桑那州选区候选人,黑人共和党候选人Jerone Davison(杰龙-戴维森)说: "AR-15 是你的家人和十几个戴着三K党头罩的愤怒的民主党人之间唯一的障碍..."
Inty on Twitter小米證實“在越南生產智能手機
小米打著愛國的名義,在海外生產手機,乳華了🤣
美驻华大使批评中方删除美驻华使馆帖文日本
俄軍艦一度駛入沖之鳥島附近毗連區
吾皆娑婆 三千鴉殺浮屠之影
3 years ago @Edit 3 years ago
Inty on Twitter印度外长会见了中国太监王毅。讨论持续了一个小时。

重点讨论了双边关系中与边界局势有关的具体未决问题。还谈到了其他事项,包括学生和航班。
美英情報部門主管就中國間諜活動發出聯合警告美英情报主管就中国间谍活动发出最新警告Inty on Twitter日本大阪公立大学的团队6日在国际科学期刊发表研究成果,称发现唾液中所含的特定蛋白质具有防止感染新冠病毒的作用。据称,随着年龄增大唾液分泌量减少的老年人发病和重症化可能与此有关。
吾皆娑婆 三千鴉殺浮屠之影
3 years ago @Edit 3 years ago
Inty on Twitter美國聯邦調查局(FBI)與英國軍情五處(MI5)負責人,罕見於6日在英國倫敦軍情五處總部舉行聯合演講,並共同對來自中國的威脅發出警告。
@surname_chikamui - 【FBI 、MI5負責人共同警告,中國正為侵台可能造成的國際制裁...Inty on Twitter俄国党媒报道👇
https://pbs.twimg.com/media/FXC21biVQAAONLN?format=jpg&name=largeInty on Twitter中国政协副主席夏宝龙说:中俄世代友好、合作共赢
Inty on Twitter俄国在G20峰会上高度赞扬中国的建设性战略合作,双方一起对抗 "公然侵略的西方"。
吾皆娑婆 三千鴉殺浮屠之影
3 years ago @Edit 3 years ago
Inty on TwitterBBC获悉,英国首相约翰逊(Boris Johnson)将在今天辞职。
約翰遜辭職:英國政壇大地震 國內各方和海外反響 - BBC News 中文Inty on Twitter经历数十名官员辞职施压后,英国首相约翰逊将宣布辞去保守党党魁职务,相当于辞去首相。他将会暂时继续担任首相一职,直至今年秋季保守党党魁选举为止。
约翰逊辞职:英国政坛大地震 国内各方和海外反响 - BBC News 中文Inty on Twitter英国首相约翰逊(Boris Johnson)在唐宁街10号外发表演说,正式宣布辞任保守党领袖,相当于辞任首相。 BBC News中文滚动报道: 约翰逊辞职:英国政坛大地震 国内各方和海外反响 - BBC News 中文
Inty on Twitter受乌克兰战争启发 台湾平民进行城市游击战训练Inty on Twitter美国参议员林赛-格雷厄姆(共和党)和理查德-布卢门塔尔(民主党)在基辅会见泽伦斯基表达支持。
Inty on Twitter乌克兰从具有“强大”海军和空军的俄罗斯手里重新夺回了蛇岛。 士兵们在蛇岛升起乌克兰国旗。
吾皆娑婆 三千鴉殺浮屠之影
3 years ago @Edit 3 years ago
Inty on Twitter07/03. 乌克兰驻土耳其大使周日表示,土耳其扣留了一艘载有粮食的俄罗斯货船,乌克兰称这是偷来的。

乌克兰此前曾要求土耳其扣留悬挂俄罗斯国旗的Zhibek Zholy货船。

- 路透社
Inty on Twitter07/07.最新消息:土耳其放行了载有从乌克兰偷取的粮食的船。

乌克兰外交部周四表示,该俄罗斯船只被允许离开土耳其卡拉苏港,称这是一个 "不可接受的情况,并传唤召见了土耳其的大使,表达抗议。

Inty on Twitter欧洲议会投票决定向乌克兰拨款10亿欧元。
吾皆娑婆 三千鴉殺浮屠之影
3 years ago @Edit 3 years ago
Inty on Twitter昨天还说不会辞职的英国首相鲍里斯-约翰逊顶不住巨大压力,今天还是宣布辞职了

美国国会议员谈台湾或中国问题 on TwitterSen. Marsha Blackburn议员说:

一位拜登国务院官员认为,美国应该取消我们在亚洲的军事主导地位,并在气候变化等问题上与共产主义中国友好相处。

中共的梦想正在成为拜登政府的梦想。
Sen. Marsha Blackburn on TwitterInty on Twitter俄国车臣抖音军首领卡德罗夫开始演小品了。。。。

在视频中,"泽伦斯基"请求卡德罗夫,说想要加入车臣军,但卡德罗夫拒绝了他。

"泽伦斯基"鼻子上还有白粉
Inty on Twitter在乌克兰切尔尼戈夫州,两辆俄罗斯T-72B坦克从溺水里捞出。乌克兰人发现里面有5个俄军尸体。

炮灰变成泥土了
Inty on Twitter普京说,如果芬兰和瑞典 "想加入北约,他们可以自由地这样做",因为它们不像乌克兰,没有被变成 "反俄罗斯"
吾皆娑婆 三千鴉殺浮屠之影
3 years ago @Edit 3 years ago
跨跨也這德行啊
新‧二七部隊 軍事雜談 (New 27 Br... on Twitter7/7. 俄國杜馬會議主席沃洛金(Vyacheslav Volodin)在會議上大言不慚地說,要對阿拉斯加發起「特別軍事行動」來嚴懲美國

很多親俄份子在網路上發言都是這副德性,幻想太多了分不清虛擬現實,如同自己沒有女朋友,卻硬要幻想一個出來自我安慰
(這話說得很重請多包涵)
新‧二七部隊 軍事雜談 (New 27 Br... on Twitter7/7. 愚蠢也該有個限度,俄軍士兵對一輛烏軍S-300防空飛彈車射擊後引爆,這應該是開戰初期所遺棄的
🤦🤦🤦
吾皆娑婆 三千鴉殺浮屠之影
3 years ago @Edit 3 years ago
新‧二七部隊 軍事雜談 (New 27 Br... on Twitter7/7. 烏軍第17戰車旅透過無人機觀測修正,以火砲摧毀正在補給的俄軍集結處,裝有ZU-23-2防空砲和彈藥的俄軍卡車爆炸起火,包含附近的俄軍通通「一鍋端」送他們上路
新‧二七部隊 軍事雜談 (New 27 Br... on Twitter7/7. 頓巴斯地區,俄軍野戰彈藥庫遭到烏軍襲擊後引爆大型蕈狀雲,遠距離都能看到這種壯觀畫面
新‧二七部隊 軍事雜談 (New 27 Br... on Twitter7/7. 由烏克蘭民間基金會籌資提供給軍方的偵查無人機「Stork-100」,協助烏軍砲兵火力調整到50公里的深度
Повернись живим on Twitter
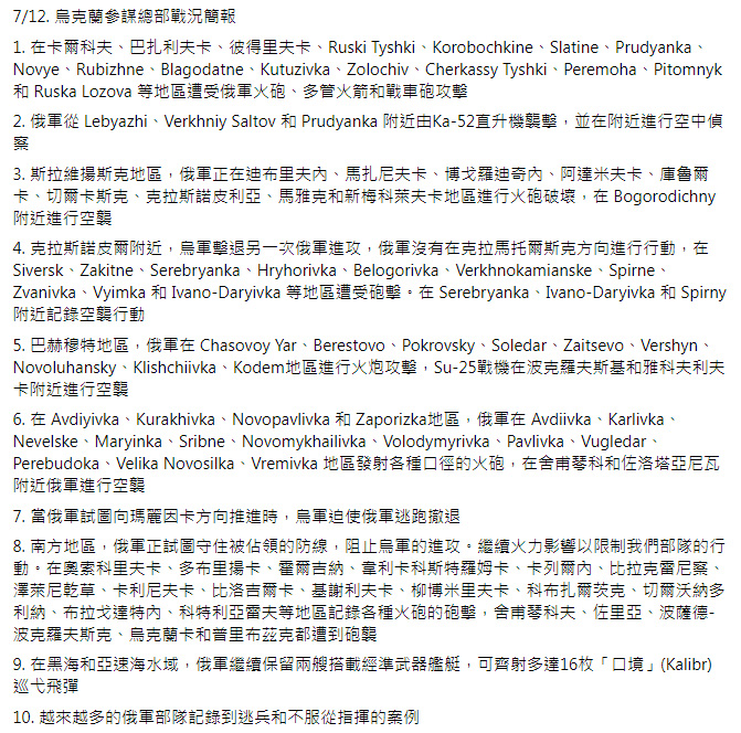
新‧二七部隊 軍事雜談 (New 27 Brigade) on Twitter7/7. 烏克蘭參謀總部戰況簡報
Log into Facebook
https://pbs.twimg.com/media/FXABX7hUIAAIY9e?format=jpg&name=small新‧二七部隊 軍事雜談 (New 27 Br... on Twitter7/7. 俄軍對於「摧毀克里米亞大橋」的傳言相當恐懼,不只實施排煙演習,並出現一艘誘餌船覆蓋克里米亞大橋,長45公尺、寬8公尺的拖船,安裝反射器在模擬船舶雷達橫截面的九個桅杆上,用來干擾烏克蘭的反艦飛彈攻擊目標
https://mil.in.ua/...
新‧二七部隊 軍事雜談 (New 27 Br... on Twitter7/7. 立陶宛再撥款 1千萬歐元用於支援烏克蘭戰後建設新‧二七部隊 軍事雜談 (New 27 Br... on Twitter7/7. 俄佔頓涅茨克北方的馬凱耶夫卡,俄軍一處軍事目標遭到烏軍飛彈攻擊
新‧二七部隊 軍事雜談 (New 27 Br... on Twitter7/7. 札波羅熱當地政府官員表示,梅利托波爾和托克馬克之間的橋樑被炸毀
新‧二七部隊 軍事雜談 (New 27 Br... on Twitter7/7. 俄軍BMP-1AM 裝甲車由烏軍第79空降旅擄獲
新‧二七部隊 軍事雜談 (New 27 Br... on Twitter7/7. 由亞速軍團的退伍軍人組成的特戰部隊,稱為「盧巴特」(LYUBART),他們在盧茨基城堡附近宣示並前往前線,在烏東部和南部為國家的自由而戰
新台灣國防軍事網 on Twitter助功烏克蘭!拜卡「旗手」TB2無人機 土耳其製造廠援贈3台 - 國際 - 自由時報電子報快報:立陶宛國防部長亞努索斯卡斯(Arvydas Anušauskas)6日透露,土耳其免費贈送給烏克蘭的三架拜卡 Bayraktar TB2無人攻擊機已於4日抵達波羅的海,立陶宛已運往烏克蘭!預計在未來數小時內運抵

為幫助烏克蘭抵抗俄軍入侵,立陶宛人民早前發起集資替烏克蘭購買軍武,成功募得600萬歐元(約新台幣1.8億元)委由國防部採購武器,但土耳其軍工公司Baykar得知這是群眾集資活動後決定免費贈送三架TB2無人攻擊機,更說要將這些錢用於幫助烏克蘭難民。
新台灣國防軍事網 on Twitter趙立堅喊《舊金山和約》無效 王丹嗆:中國要退出聯合國? - 政治 - 自由時報電子報有美國學者表示《舊金山和約》未明確主權移交,所以台灣不是中國一部份!中國趙立堅卻稱中共沒參與《舊金山和約》因此是非法、無效文件。對此王丹反嗆中國也沒參與《聯合國憲章》的制定,「是否也要退出聯合國?」

針對趙立堅稱中共沒參與《舊金山和約》的說法,民進黨立委林俊憲也發文反嗆趙立堅:「當年是叛軍當然沒有參與,確定要談這個?」回顧當年戰後處理殖民地的情況,林俊憲指出一般有兩種處理方式,一是按照住民自決原則獨立,二是回歸原國家管理,可是無論哪種方式都沒有中共的角色。

林俊憲接著分析中共的說法有兩個部分:他們繼承了中華民國,因此也繼承了中華民國轄下的台灣?
可是問題就出在第二部分,至今沒有一份正式條約明確寫出中華民國擁有台灣的主權!僅是「日本放棄」而已。林俊憲說既然沒有台灣主權,你繼承了又如何?

王丹也嘲諷趙立堅:《聯合國憲章》的制定,中華人民共和國也沒有參與「中華人民共和國是否也要退出聯合國?」他也批評趙立堅說話如此毫無邏輯,不配當外交部發言人,還是退休回家去上網看片好了。
新台灣國防軍事網 on Twitter俄國防部宣稱擊毀美援海馬斯火箭 烏克蘭反嗆:瞎掰假消息 - 國際 - 自由時報電子報快報:俄國又在放假消息搞大外宣 ...
俄國國防部宣稱在烏東頓內茨克地區擊毀兩套M142多管火箭以及彈藥庫?對此烏克蘭軍方發表聲明表示,俄軍所散布的根本是假消息。

《CNN》報導,俄國國防部6日宣稱俄軍在頓內茨克發射高精準度空對地飛彈摧毀兩輛美國軍援的M142多管火箭以及兩座彈藥庫。俄國國防部也釋出「攻擊影片」但《CNN》表示根本沒辦法從影片中識別出有任何M142多管火箭。

俄國的攻擊紀錄影片
的確沒看到任何能夠辨識為M142的目標 ... XD
Cᴀʟɪʙʀᴇ Oʙsᴄᴜʀᴀ on Twitter
新台灣國防軍事網 on TwitterFBI局長:中國佔台 將是全世界最可怕的商業破壞 - 國際 - 自由時報電子報美國聯邦調查局(FBI)局長瑞伊和英國情報部門「軍情五處」(MI5)處長麥卡勒姆6日向企業領袖示警指出中國決心竊取西方技術以取得競爭優勢。瑞伊強調,一旦中國強佔台灣,將「代表全世界歷來最可怕的商業破壞之一」

美國聯邦調查局希望在中國營運的西方企業提高警覺,因為一旦台灣遭到中國武力入侵,西方在中國投資可能會立即崩潰;就像在俄國一樣,西方多年來的投資很可能會成為「人質」資金擱淺,供應鏈和關係都將全面中斷。

瑞伊重申此前的擔憂,並譴責中國的經濟間諜和駭客行動,以及中國政府在海外壓制異議人士的作為,表明FBI不僅將中國政府視為執法和情報方面的挑戰,也對中國政府外交政策行動的影響有所掌握。
吾皆娑婆 三千鴉殺浮屠之影
3 years ago @Edit 3 years ago
新‧二七部隊 軍事雜談 (New 27 Brigade) on Twitter7/7. 來自日本、美國的志願軍士兵在烏克蘭戰場,隸屬烏軍第49喀爾巴阡(Карпатська Січ)步兵營
Добровольчий батальйон... on Facebook新‧二七部隊 軍事雜談 (New 27 Br... on Twitter7/7. 來自巴西的志願軍Valle,曾參與中東地區的反ISIS作戰,最後因俄軍砲襲命喪烏克蘭戰場,享年39歲
Fuat on Twitter新‧二七部隊 軍事雜談 (New 27 Br... on Twitter7/7. 烏軍無人機投擲炸彈,精準進入T-62戰車駕駛座後引爆
吾皆娑婆 三千鴉殺浮屠之影
3 years ago @Edit 3 years ago
新‧二七部隊 軍事雜談 (New 27 Brigade) on Twitter台灣海軍首艘萬噸級兩棲船塢運輸艦「 #玉山 」(LPD-1401)近期海試階段,將在9月交付給海軍,艦艉後方尺寸應該可以放LCAC氣墊登陸船
Facebook新‧二七部隊 軍事雜談 (New 27 Brigade) on Twitter台灣國家太空中心預計在7月9日清晨6點,再次於屏東「旭海火箭發射場」進行發射HTTP-3A火箭,預計飛行時間8分鐘,飛行高度12公里,由陸地射向外海,約在發射後85秒到達10公里高的最高點,隨開啟減速降落傘,於第490秒落海

台灣首發混合燃料導控科研火箭 9日06:00牡丹發射 - 生活 - 自由時報電子報
新‧二七部隊 軍事雜談 (New 27 Br... on Twitter7/7. 烏東某區的烏軍士兵,以第一人稱視角幾乎戰鬥情況,裡面可能有血腥畫面的戰場救治傷兵
ТРУХА⚡️English on Twitter新‧二七部隊 軍事雜談 (New 27 Brigade) on Twitter7/7. 來自盧甘斯克地區前線消息,比洛戈里夫卡(Bilohorivka)已由烏軍完全控制,距離普丁說的拿下盧甘斯克地區還有都很長距離
新‧二七部隊 軍事雜談 (New 27 Br... on Twitter美國聯邦調查局局長瑞伊6日在英國軍情五處總部發表談話時說,中國若武力犯台,將是「全球歷來最恐怖的商業破壞之一」
FBI局長:中國若侵台將是全世界最恐怖商業破壞 | 國際 | 中央社 CNA
新‧二七部隊 軍事雜談 (New 27 Br... on Twitter7/7. 烏軍無人機偵查部隊定位俄軍據點後進行砲襲
Rob Lee on Twitter新‧二七部隊 軍事雜談 (New 27 Br... on Twitter7/7. 俄軍在烏東烏南地區在9天內損失11個彈藥庫,遠程武器和滲透作戰下的成果,來自BBC記者的統計
Flash on Twitter新‧二七部隊 軍事雜談 (New 27 Br... on Twitter7/7. 開戰至7/7日06:00為止,俄軍傷亡和損失統計
NEXTA on Twitter
新台灣國防軍事網 on Twitter讚西方軍援火砲超準超好用 澤倫斯基:在前線強而有力運作中 - 國際 - 自由時報電子報烏克蘭近一個月來收到各式榴砲、自走砲及多管火箭,長程打擊能力獲得大幅強化。澤倫斯基稱讚這些西方軍援火砲的準確性完全符合烏軍需求!烏軍對俄軍彈藥庫、後勤補給進行精準打擊,大幅降低俄軍進攻能力

澤倫斯基也在談話中提及前線戰況,表示烏軍正在南部的赫爾松與札波羅熱地區推進!位於烏東前線的斯拉夫揚斯克與巴克馬特附近已出現「殘酷戰鬥」,目前烏軍也在哈爾科夫周邊戰鬥,「別讓侵略者以為他們還能在這片土地上待很久,那些侵略者也不要以為自己的火砲優勢會持續下去」。
新台灣國防軍事網 on Twitter玉山軍艦海試航跡圖曝光 最遠離高雄港逾20海浬 - 政治 - 自由時報電子報台灣國防自主再進一步!台船承造萬噸兩棲船塢登陸艦「玉山艦」昨首度離開高雄港進行各項海試!航行軌跡顯示最遠距離高雄港超過20海浬。近年蔡英文總統推動多項大型國艦國造計畫已陸續完成

臉書粉專「船舶物語」指出,屏東縣小琉球西方及西北方外海水深足夠,新造船艦經常前往海試藉以測試船艦所有系統,驗收航行運作效能,項目包括船錨、捲錨機緊急釋放與回收、主機最大/最低出力連續運轉、緊急左右轉彎、緊急倒俥、迴轉、雷達和導航系統測試、救生艇釋放等等。
Title: 玉山軍艦海試航跡圖曝光最遠離高雄港逾20海浬- 政治- 自由時報電子報
吾皆娑婆 三千鴉殺浮屠之影
3 years ago @Edit 3 years ago
從航跡圖可知玉山艦昨上午從高雄港第二港口出海往西,然後轉南、東南,再往南,到最遠處後北上再繞行,最遠距離超過高雄港20海浬,直到下午才返航,今日進行第2天測試。
Title: 玉山軍艦海試航跡圖曝光最遠離高雄港逾20海浬- 政治- 自由時報電子報

海軍萬噸玉山軍艦首次出海測試影片曝光:
海軍萬噸玉山軍艦 首次出海測試曝光(「船舶物語」臉書粉專提供)
台灣國造萬噸級兩棲船塢登陸艦「玉山軍艦」7月6日首次以自身動力從高雄港第二港口出海,在小琉球西北方海域測試。未來幾天玉山艦將密集出海進行各項測試作業,為今年9月交艦給海軍做準備。

海軍萬噸玉山軍艦首次出海測試:
Title: 海軍「玉山艦」首次出海測試順利返港口大批軍事迷搶拍| 軍事| 要聞| 聯合新聞網
新台灣國防軍事網 on TwitterA級事故!美軍直升機運送裝備箱從機身脫落 5飛彈墜海 - 國際 - 自由時報電子報美國海軍上月發生一起A級事故,該事件近日曝光
一架美國海軍第21中隊的MH-60S直升機在飛往兩棲突擊艦「艾塞克斯號」(USS Essex)途中,兩個裝有五枚RIM-116艦對空飛彈的儲運箱不慎從機身脫落,掉入大海。

裝有五枚RIM-116艦對空飛彈的兩個儲運箱目前墜入加州南方的太平洋海中,目前美軍仍持續搜索飛彈的下落、無限期的定位並打撈失蹤飛彈。美軍已將該起事故列為最嚴重的「A級」,據美軍標準「A級事故」是指造成相當於250萬美元以上的損失或飛機損壞、人員死亡等。
新台灣國防軍事網 on Twitter今天在立陶宛的空軍基地
立陶宛國防部公開展示將交付給烏克蘭的 Bayraktar “Vanagas” 無人攻擊機。讓立陶宛國民也能親眼見證由民眾籌募資金軍援烏克蘭的成果。
Lithuanian MOD on Twitter立陶宛眾籌的一架,加上烏克蘭自己籌資的三架
這樣又有至少四架TB-2可以加入烏軍

土耳其拜卡免費贈送這架無人攻擊機,而立陶宛民眾籌募的資金則改用於購買配套的對地攻擊彈藥
Lithuanian MOD on Twitter
吾皆娑婆 三千鴉殺浮屠之影
3 years ago @Edit 3 years ago
新台灣國防軍事網 on Twitter烏克蘭力抗俄國侵略 外媒解析撼動戰局6大武器 - 國際 - 自由時報電子報BBC報導列出六種對戰局發生關鍵影響的武器!

首先果然是M142高機動多管火箭,該系統用於鎮守烏東地區,當前彈藥射程範圍是70公里與俄軍BM-30差不多但準確度勝過俄軍。

第二則是美澳加提供的M777榴砲、有效維持了烏軍砲兵戰力

第三則是非常有效的MBT LAW反裝甲飛彈,一般認為這是導致俄軍早期攻擊基輔失利的主因之一。

有趣的是排名第四的是T-72主戰車!由波蘭和捷克軍援給烏克蘭使用,烏軍自己也俘虜至少百輛以上俄軍T-72;相當實用
吾皆娑婆 三千鴉殺浮屠之影
3 years ago @Edit 3 years ago
第五是土耳其TB2無人攻擊機,該款無人機至今在戰爭中扮演重要角色,以雷射導航的炸彈攻擊俄軍,破壞大量俄軍直升機、船艦與防空飛彈系統。最後則是S-300長程防空飛彈系統,俄烏交戰中的戰場制空權是一大關鍵
新台灣國防軍事網 on Twitter又一輛俄軍老式的T-62M主戰車被烏軍確認摧毀!

烏軍用無人機將加裝尾翼的RGD-5手榴彈準確投入駕駛艙;不過可以看出俄軍應該早已棄車。但此次是烏軍首次以直接攻擊的方式擊毀T-62M主戰車
🇺🇦 Ukraine Weapons Tracker on Twitter之前烏軍就展示過這種加裝尾翼的RGD-5手榴彈
🇺🇦 Ukraine Weapons Tracker on Twitter
吾皆娑婆 三千鴉殺浮屠之影
3 years ago @Edit 3 years ago
新台灣國防軍事網 on Twitter撐不住了!BBC:英國首相強森將於今天辭職 - 國際 - 自由時報電子報保守黨副黨鞭品契爾醜聞案引爆英相強森政局風暴,不到48小時已有逾50名英國政府官員辭職,英媒BBC爆料強森很可能將在今天請辭。軍援恐將增添變數

英媒指出民調也顯示69%的英國人認為強森應當辭去首相職務。包含BBC在內等多家英國媒體爆料英相強森將於當地時間7日辭去首相職務。

英國國防部長華勒斯(Ben Wallace)也呼籲強森辭職,但他強調仍會繼續擔任保護國家安全的角色。

未來英國新保守黨領袖對於軍援烏克蘭的態度令人關注,是否還會維持如強森時期的大規模軍援?

西方一些勇於對抗中俄的領袖、似乎都很難長期坐穩大位
新‧二七部隊 軍事雜談 (New 27 Br... on Twitter7/7. 烏克蘭國家安全委員會秘書丹尼洛夫表示,俄軍現在沒有能力在多個戰場發動組織性攻擊
新‧二七部隊 軍事雜談 (New 27 Br... on Twitter7/7. 位在俄佔刻松地區俄軍發射火箭彈,結果有發射七枚火箭彈,約有4枚起飛後墜落到地面
新‧二七部隊 軍事雜談 (New 27 Br... on Twitter7/7. 俄國媒體報導,在7/6日莫斯科時間凌晨四點,三名蒙面武裝份子持槍掃射位於布良斯克Klintsy地區的俄軍第28機步旅基地,可能是為了表達對強制徵兵的不滿
吾皆娑婆 三千鴉殺浮屠之影
3 years ago @Edit 3 years ago
新‧二七部隊 軍事雜談 (New 27 Br... on Twitter7/7/. 烏軍邊防部隊重新登上蛇島,掛上烏克蘭國旗宣示收復島嶼,島上還遺留來不及處理的俄軍裝備,以及各種俄軍的損失

有親俄份子對於烏軍收復蛇島嗤之以鼻,認為只是「鼻屎大的鳥地方」,卻不知道戰略意義十分重大,無知該有個限度

#莫斯科號被打沉就玻璃心了嗎
新‧二七部隊 軍事雜談 (New 27 Br... on Twitter7/7. 無人機拍攝在蛇島上的烏軍,收復島嶼後的情況
新台灣國防軍事網 on Twitter戰死賞235萬、生還就獲釋! 俄傳召募囚犯參戰 - 國際 - 自由時報電子報俄軍缺人情況越來越嚴重,又開始招募囚犯

俄軍侵烏四個多月多次遭重大挫敗損失大量兵力和裝備。由於傷亡慘重使徵兵難上加難,傳將腦筋動到監獄召募重罪囚犯上戰場!如6個月後生還將獲得20萬盧布且立即獲釋

據悉,俄軍起初只召募有服役經驗的囚犯,現在因缺員非常嚴重已經不再考慮是否有經驗,消息稱約有200多人報名,通過選拔的囚犯將以沒有身份證的「幽靈士兵」形式送往戰場。「據傳20%的申請者能夠生還」一切內容均為俄羅斯聯邦安全局(FSB)口頭說明,不存在任何文件紀錄。
新台灣國防軍事網 on Twitter看不順眼?烏克蘭國旗再度飄揚 俄軍2飛彈轟炸蛇島 - 國際 - 自由時報電子報俄軍遭到烏軍強力砲轟,撤離蛇島之後現在腦羞成怒、烏克蘭軍方邊防部隊今日正式派人在蛇島進行升旗儀式升上國旗,同一天消息傳出後俄軍又以兩枚飛彈攻擊蛇島洩憤。俄軍幼稚行徑令人恥笑

敖德薩(Odesa)地區軍事管理局發言人布拉楚克(Serhiy Bratchuk)7日表示在俄軍撤離數天後,烏克蘭國旗終於再次飄揚在蛇島!布拉楚克今天表示俄軍又發射兩枚飛彈擊中蛇島,但只造成島上一處碼頭嚴重毀損。

俄軍當初緊急撤離蛇島還厚臉皮宣稱此舉是「善意的舉動」?然而「牛牽到北京還是牛」俄軍宣布撤軍的隔天就還派戰機空襲蛇島;今天烏軍升完旗之後俄軍又以兩枚飛彈攻擊蛇島洩憤。行徑非常無恥
新台灣國防軍事網 on Twitter今天烏克蘭軍方回到黑海蛇島升旗

顯然島上至少有另一輛俄軍油罐車和KAMAZ卡車被俄軍隊遺棄。據稱還有多達 30 輛俄軍車輛被遺留島上

接下來烏軍應該會在蛇島與俄軍玩捉迷藏:猜猜看我甚麼時候要上去? ... XD
新台灣國防軍事網 on Twitter台灣發展火箭飛彈重要推手 蘇玉本獲選中研院院士 - 生活 - 自由時報電子報台灣之光!中研院今天公布第33屆19位新科院士
工程科學組有五人,其中顧問 #蘇玉本 對台灣軍事尖端科技發展有極大貢獻。

蘇玉本歷任中科院飛彈火箭所研究員、副所長、所長等職務,主持天星、天擎等計畫,在固態火箭發動機、液態燃料衝壓發動機、液態火箭發動機、渦扇噴射引擎研發及相關機電開發、系統整合等都扮演關鍵角色,也因此為飛彈如天弓一、雄三、雄二、雄二E、萬劍等奠定成功基礎,同時也進行極音速巡航載具研發

中研院說蘇玉本院士是航空太空推進、動力、與系统工程學科的國際首席專家。在基礎研究、科技發展與工程實踐都有著專業與開創性的貢獻。其領導開發的火箭飛彈系統在全世界相關領域中,擁有明顯的領先地位。
新台灣國防軍事網 on Twitter實彈射擊畫面曝光!陸軍天馬、神鷹操演火力旺盛超震撼 - 政治 - 自由時報電子報台灣政府大幅加強實彈演訓!「天馬操演」由陸軍及海陸反裝甲部隊進行TOW反裝甲飛彈實彈射擊訓練,「神鷹操演」則由陸軍AH-64E等各型直升機射擊地獄火、刺針、響尾蛇等飛彈。陸軍也公布大量實彈射擊照片

目前天馬及神鷹操演均更加以「實戰化」訓練為目的;蔡英文總統從2018年起拍板每季一次『戰備月』並大量加強各軍種聯合精準彈藥實彈射擊演練,積極作法已展現成效。陸軍司令也強調落實戰備訓練是部隊不變的核心任務,實彈射擊驗證平日訓練成效,進而展現戰力才能威懾敵人。
新台灣國防軍事網 on Twitter多達六輛俄軍步兵戰車(主要是 BMP-2)在烏中札波羅熱州 #Zaporizhzhia 被烏克蘭陸軍第 45 砲兵旅的砲兵火力炸毀。戰果豐碩

現在烏東 - 烏中戰線上幾乎演變成兩軍砲兵大對決 ...
🇺🇦 Ukraine Weapons Tracker on Twitter新台灣國防軍事網 on Twitter俄軍的又一個愚蠢之舉! ... XD

一輛俄軍補給卡車因未知原因竟然試圖穿過哈爾可夫州 #Kharkiv Oskil 水庫上一座已被炸斷的橋樑!之後的結果當然就是被徹底卡住動彈不得。
🇺🇦 Ukraine Weapons Tracker on Twitter
新台灣國防軍事網 on Twitter真的下台!英相強森親口宣布已辭職 - 國際 - 自由時報電子報快報:英國首相強森(Boris Johnson)宣布辭職!
他在7日正式辭去英國保守黨黨魁一職,不過會在黨選出新領袖之前暫任首相職務。許多媒體在倫敦唐寧街10號門外守候,強森露面發表演講並正式宣布辭去保守黨黨魁職務

新台灣國防軍事網 on Twitter搞笑! 車臣嘴砲王總統戲癮還沒完 再推「澤倫斯基投降記」續集 - 國際 - 自由時報電子報快報:車臣嘴砲王的爛戲居然還有續集 ...
車臣「戲精」卡德羅夫拍的「模擬澤倫斯基投降」第二集果然把卡德羅夫自己變成了主角、還代表受降?被外界嘲笑即使烏國投降、對象也絕不可能輪到卡德羅夫!根本全是幻想
吾皆娑婆 三千鴉殺浮屠之影
3 years ago @Edit 3 years ago
新台灣國防軍事網 on Twitter法國罕見的反裝甲地雷首次出現在烏克蘭!

目前部署前線的烏軍已收到一批全新且十分罕見的法國HDP-2A2反裝甲地雷。該型地雷是以磁感應引信觸發,用爆炸形成的自鍛破片摧毀裝甲車。
🇺🇦 Ukraine Weapons Tracker on Twitter世界上以爆炸形成自鍛破片來做反裝甲地雷相當少
法國的HDP系列地雷就是其中之一。除中間米白色的都是法國HDP-2A2反裝甲地雷之外;上下兩疊綠色的分別是德國 DM22 火箭反裝甲地雷和 DM31 反裝甲地雷。
🇺🇦 Ukraine Weapons Tracker on Twitter看到十分罕見的法國HDP-2A2反裝甲地雷已經在烏克蘭取得戰果!摧毀一輛俄軍主戰車
🇺🇦 Ukraine Weapons Tracker on Twitter
新台灣國防軍事網 on Twitter美參議員史考特下午抵台訪問 將見蔡英文、蘇貞昌 - 政治 - 自由時報電子報台美實質外交近年在蔡英文總統任內有很大進展!美國參議員史考特今起訪問台灣兩天。此行是在印太訪問的其中一環,將與台灣商討美台關係、區域安全及其他共同利益等重要議題。史考特明天將晉見蔡英文總統。

外交部政次田中光今日下午代表我國政府前往接機。外交部並說明史考特訪團在台期間將晉見總統蔡英文,拜會行政院長蘇貞昌,接受外交部長吳釗燮款宴並與行政院經貿談判辦公室副總談判代表楊珍妮視訊會晤。更是今年第七位訪台的美國參議員!彰顯美國國會對台灣長期以來的堅定支持與承諾。
史考特參議員對台灣高度友好,曾在美國國會數度提出友台議案,包括「防止台灣遭侵略法案」、「透過金融制裁阻止中國侵略台灣法案」,今年5月間並連署由聯邦參院外委會發起的聯名函籲請拜登總統將台灣納入「印太經濟架構」(IPEF)

史考特參議員今年4月曾拜訪駐立陶宛台灣代表處,成為首位造訪我國代表處的美國國會議員,深具意義。
新‧二七部隊 軍事雜談 (New 27 Br... on Twitter7/7. 根據烏克蘭國家安全委員會秘書丹尼洛夫透露,烏克蘭已經有9個由西方國家提供的M142和M270多管火箭系統發射器在使用中
PortalMilitarny.pl on Twitter新‧二七部隊 軍事雜談 (New 27 Br... on Twitter7/7. 烏軍自行開發的自殺無人機,包含彈射系統,用在部隊機動作戰策略,加大使用之彈性
Arslon Xudosi 🇺🇦 on Twitter新‧二七部隊 軍事雜談 (New 27 Br... on Twitter7/7. 另一個影片顯示烏軍在蛇島上升起國旗,宣示奪回島嶼
Flash on Twitter
吾皆娑婆 三千鴉殺浮屠之影
3 years ago @Edit 3 years ago
新台灣國防軍事網 on Twitter俄軍進攻頓內茨克北部被擋 烏州長:盧甘斯克尚未全面淪陷 - 國際 - 自由時報電子報快報:盧甘斯克州長蓋戴指出盧甘斯克州仍有烏軍在戰鬥!尚未全面淪陷。蓋戴表示烏軍正在盧甘斯克與頓內茨克兩州接壤地帶激戰並阻止了俄軍新一波攻勢。俄軍遭受重大損失,但仍試圖往斯拉夫揚斯克推進

烏克蘭軍方指出俄軍正使用重型武器攻擊頓內茨克的幾個城鎮,希望藉此讓地面部隊向南推進接近斯拉夫揚斯克。另外俄軍也試圖奪取頓州首府克拉馬托爾斯克(Kramatorsk)附近的兩個城鎮,並控制盧甘斯克與頓內茨克兩個州的主要幹道。
新台灣國防軍事網 on Twitter國安從國門開始!拜登砸300億 汰換全美機場中國製安檢設備 - 國際 - 自由時報電子報美國政府宣布將從跨黨派基建法案中提撥近10億美元(約新台幣300億)經費,未來五年翻新或擴建全美85座機場更新安檢、行李處理等設備,全數汰換「中國製」安檢設備如X光掃描機等,改用美國製造產品以確保美國國安

市場上許多環保與安檢器材為中國公司製造、或甚至在新疆生產,而中國安檢設備生產大廠同方威視(Nuctech)已被美國禁用,加拿大、立陶宛等美國盟友也禁止使用其設備。美國先前就向盟友示警,今年也向打算在機場安裝同方威視設備的瑞典政府提出關切。
機場X光掃描機、證件辨識等儀器許多由中國公司製造,如何確保美國國安及供應鏈排除新疆強制勞動的成分?白宮資深顧問暨基礎建設計畫執行協調官蘭德魯坦言國安考量的確是挑戰之一,拜登總統希望透過「美國製造」確保所有產品都在美國本土生產
吾皆娑婆 三千鴉殺浮屠之影
3 years ago @Edit 3 years ago
新台灣國防軍事網 on Twitter俄軍在試圖渡過比洛戈里夫卡河(Belogorovka river)時再次遭遇毀滅性打擊!重演北頓內次克河的情況

據報導有數十輛俄軍車輛及裝甲車被炸毀。

可以看到俄軍浮橋被完全炸斷,橋上的裝甲車與大量主戰車、卡車等全都翻進河中
Visegrád 24 on Twitter新台灣國防軍事網 on Twitter優良的飛行頭盔保護了烏克蘭飛官一命!

美國飛行頭盔製造商 Gentex 展示一頂 HGU-56/P 飛行頭盔,該頭盔在 3 月份被拯救一架遭到俄軍防空飛彈擊落的烏克蘭 Mi-8 直升機飛行員。

倖存的兩名烏軍飛官,在戰俘交換後返回烏克蘭。
🇺🇦 Ukraine Weapons Tracker on Twitter
防護性能優良的飛行頭盔的確很重要!
迫降時大大提高生存機率
新‧二七部隊 軍事雜談 (New 27 Br... on Twitter7/7. 烏軍國家安全局(SBU)特戰部隊,使用無人機摧毀俄軍裝甲車輛,兩輛T-80戰車、一輛T-72戰車,以及一輛BMP-2裝甲車
新‧二七部隊 軍事雜談 (New 27 Brigade) on Twitter/7. 俄羅斯國防部連續發布假戰報,之前聲稱擊毀烏軍海馬斯多管火箭系統,被烏克蘭國防部駁斥假訊息,現在又有人散播假戰報,聲稱烏軍登蛇島插旗被砲襲殲滅,也是假消息

親俄份子被人看不起,就是一天到晚打腫臉充胖子謊話成性!歡迎各位檢舉假消息和假戰報
吾皆娑婆 三千鴉殺浮屠之影
3 years ago @Edit 3 years ago
新‧二七部隊 軍事雜談 (New 27 Br... on Twitter7/7. 烏軍守住盧甘斯克地區的比洛戈羅夫卡(Bilohorivka),在該鎮前線的北頓涅茨河俄軍企圖渡河遭到烏軍砲襲殲滅,戰後慘況
Furkan on Twitter新‧二七部隊 軍事雜談 (New 27 Brigade) on Twitter7/7. 消息指出,烏軍防空部隊在敖德薩區域擊落俄軍一架Su-35戰機,稍後待南方司令部確認消息
新‧二七部隊 軍事雜談 (New 27 Br... on Twitter7/7. 美國志願軍在烏克蘭,注意他們手上的步槍和裝備
WarMonitor🇺🇦 on Twitter
吾皆娑婆 三千鴉殺浮屠之影
3 years ago @Edit 3 years ago
新‧二七部隊 軍事雜談 (New 27 Br... on Twitter7/7. 美國廠商Gentex Corporation提供給烏克蘭飛行員HGU-56/P 頭盔系統,在與俄羅斯的戰爭中保護他們的生命安全,他們目前更需要這樣的產品
MilitaryAviationInUa on Twitter新‧二七部隊 軍事雜談 (New 27 Br... on Twitter7/7. 烏克蘭扎波羅熱州政府報告:
俄軍因害怕HIMARS的威脅,離開佔領區的軍事設施,在烏克蘭用HIMARS襲擊俄軍在佔領區的軍事設施後,他們開始大量離開他們的軍備倉庫
新‧二七部隊 軍事雜談 (New 27 Br... on Twitter7/8. 波蘭提供另一批Krab 155公厘自走砲到烏克蘭
ТРУХА⚡️English on Twitter
吾皆娑婆 三千鴉殺浮屠之影
3 years ago @Edit 3 years ago
新‧二七部隊 軍事雜談 (New 27 Brigade) on Twitter7/7. 台灣人關注烏俄戰爭情勢已經四個多月了,出錢出物資外,有人也志願到烏克蘭戰場抗俄,期望將作戰經驗帶回台灣,由於烏克蘭的歷史因素投射到台灣也感同身受,參加戰術訓練的人數比例也變多,民眾開始認真研究城鎮戰,為台灣海峽可能開戰做準備
法新:台灣人受烏克蘭抗戰啟發 投入城鎮戰訓練 | 政治 | 中央社 CNA
新‧二七部隊 軍事雜談 (New 27 Br... on Twitter敵情威脅報告

台灣檢調偵辦中國在台發展組織案,愛國同心會祕書長張秀葉供出收取中國國台辦及台辦系統資金來台發展組織,推派候選人,國台辦否認,反咬民進黨打壓支持統一言論。陸委會發言人邱垂正強調,正告境外人士尊重台灣民主制度,切勿不當介入台灣選舉及干預內部事務
愛國同心會收國台辦資金 陸委會正告境外有心人士 - 政治 - 自由時報電子報陸委會出來發言??甚麼時候廢部、改外交部出來才是對的
吾皆娑婆 三千鴉殺浮屠之影
3 years ago @Edit 3 years ago
照片會不會太漂亮
新‧二七部隊 軍事雜談 (New 27 Brigade) on Twitter7/8. 收復蛇島的單位除了邊防部隊,還有烏克特戰部隊(SSO)和海軍陸戰隊加入規復行動

7/7日晚間,烏克蘭海軍第73海軍陸戰隊特戰單位成員乘坐水下載具接近蛇島,在特殊設備的幫助下,他們調查沿海地區是否存在反潛和反登陸水雷和地雷,給主力組的船隻建立通道後,他們發出繼續行動的綠燈訊號
新‧二七部隊 軍事雜談 (New 27 Brigade) on Twitter首先登島的是工兵,他們為其他人清除地雷障礙和陷阱開設通道。到達島上高地後,小組開始執行任務,勘察附近地區,記錄和收集俄軍的裝備、武器、物資和技術手段的數據帶到蛇島上
在任務執行過程中,聯合小組在島上各處插上烏克蘭國旗,烏克蘭特種作戰司令部第73特種部隊旗幟也飄揚在蛇島上空。
吾皆娑婆 三千鴉殺浮屠之影
3 years ago @Edit 3 years ago
新‧二七部隊 軍事雜談 (New 27 Brigade) on Twitter當烏軍執行任務時,俄羅斯船隻開始向蛇島方向移動,完成任務後,烏軍一行人離開蛇島。之後,俄軍對蛇島發動飛彈襲擊並擊中碼頭,但一群烏克蘭士兵毫髮無傷地返回基地
新‧二七部隊 軍事雜談 (New 27 Brigade) on Twitter行動計劃和管理由海軍第73海軍陸戰隊特戰單位指揮,他們構成這次任務操作集團的主要部分,此外,第59獨立機械化步兵旅的工兵、烏軍邊防部隊和烏克蘭海軍第801獨立支隊的士兵們也參與了此次行動
(4/4)

登录或注册即可查看
Inty on Twitter芬兰修订法律以加强俄罗斯的边境围栏
Inty on Twitter英国首相鲍里斯·约翰逊星期四(7月7日)宣布辞职。约翰逊曾因疫情期间在首相官邸举行聚会而遭遇来自本党和反对党压力,他还因为任命滥用职权的保守党副党鞭而遭到舆论广泛批评。截止周三,约翰逊政府中已经有数十名官员辞职。
Inty on Twitter美国司法部继续抓中国间谍,最新对一名美国国土安全官员和一名退休执法官员提出刑事指控,指控他们涉嫌参与代表中国政府骚扰在美国持不同政见者的间谍活动,包括骚扰维吾尔人,藏人,还有民运人士,其中他们还参与了烧毁“习病毒”雕像。
Inty on Twitter被指控的两人是克雷格·米勒(Craig Miller),他在明尼苏达州担任国土安全部官员已有15年,以及退休的国土安全部执法人员德里克·泰勒(Derrick Taylor),他现在在加利福尼亚州担任私家侦探。

指控这两名男子和其他三人在担任所谓的中国特工时犯下了罪行。

美国国土安全部已经被中共渗透到内部了
吾皆娑婆 三千鴉殺浮屠之影
3 years ago @Edit 3 years ago
Inty on Twitter这两个国土安全部官员使用美国政府内部数据库,获取在美国反共人士的资料,协同其它中国间谍一起执

新西兰总理指联合国失败 斥俄罗斯将“沦丧道德"强加安理会Inty on Twitter世卫组织的贪得赛书记对“猴痘病毒”爆发的规模和蔓延感到 "担忧"。
Inty on Twitter特蕾莎-梅在鲍里斯-约翰逊辞职的当晚 。

她在庆祝吗?🤣
Inty on Twitter#伯恩斯 推文呼吁:“中华人民共和国应该允许中国人民看得到美国领导人的发言,就如同美国人民听得到中国领导人的发言。” 美驻华大使斥中国删帖 吁北京允许人民对等看到美国领导人发言
吾皆娑婆 三千鴉殺浮屠之影
3 years ago @Edit 3 years ago
中国网管“长臂管辖”,美大使怒斥美驻华使馆微博微信贴文遭删贴屏蔽Inty on Twitter荷兰农民抗议政府:“我们需要帮助! 没有农民,就没有粮食!"
Top News on Twitter@surname_chikamui - 左膠 #完美的世界 ,真是屁 #動保入憲 #荷蘭 #德國 #西班...头条趋势 on Twitter国航CA1921,北京飞湖南衡阳,求乘客的心理阴影面积(热推)
Ryan on Twitter影片前面几秒是不是看到上面还有直接缺了一口螺丝。
NY_笨 on Twitter 现在开始严禁在飞机上拍照📷了…
吾皆娑婆 三千鴉殺浮屠之影
3 years ago @Edit 3 years ago
Inty on Twitter麦克米利将军给中共军方同行打电话交谈
Inty on Twitter
Inty on TwitterNHK报道,前首相安倍在奈良的一次演讲中晕倒;现场记者报告说,他正在流血,听到枪声
NHKニュース on Twitter 安倍首相被枪击现场,罪犯已经被抓,安倍塞被抢救中。

据一名警方官员称,日本前首相安倍被人从背后开枪

嫌疑人40多岁。动机不明。

安倍晋三被暗杀现场

中国五毛粉蛆出动,开始污染推特了 @surname_chikamui - 希望平安。 很好奇日本社會會怎麼反應。 昨天是英國首相迫於黨內壓... #安倍晉三 新聞集中
吾皆娑婆 三千鴉殺浮屠之影
3 years ago @Edit 3 years ago
新‧二七部隊 軍事雜談 (New 27 Br... on Twitter7/8. 烏軍使用來自法國的HPD2A2反戰車地雷,無人機影片顯示俄軍戰車觸及到後爆炸,加上烏軍的榴彈發射器助攻,俄軍戰車幾乎整個毀掉

該地雷可穿透約150公厘的裝甲,也能安裝在深一公尺半的水中,最初延遲 10 分鐘後,地雷會自動武裝,在30天後自動失效,具有反操縱裝置,可對地雷探測器產生的訊號敏感
新‧二七部隊 軍事雜談 (New 27 Br... on Twitter7/8. 烏克蘭戰況例行記者會上,發言人對外表示,烏克蘭派遣約超過1000人在英國接受訓練

新‧二七部隊 軍事雜談 (New 27 Br... on Twitter7/8. 在東部某區,俄軍T-72B戰車、BMP-1裝甲車被烏軍摧毀,另有兩輛BMP-1裝甲車被擄獲
吾皆娑婆 三千鴉殺浮屠之影
3 years ago @Edit 3 years ago
新‧二七部隊 軍事雜談 (New 27 Brigade) on Twitter7/8. 刻松地區奧列什基市(Oleshky)市長發布貼文表示,呼籲市民在俄軍設備、彈藥庫或臨時基地附近的市民們立即離開,烏克蘭武裝部隊要來了!

這是在預告海馬斯多管火箭系統要來了?
新‧二七部隊 軍事雜談 (New 27 Br... on Twitter7/8. 俄軍一輛BMP-2裝甲車在盧甘斯克地區因毀壞被棄置在一旁,由烏軍擄獲將修復使用
新台灣國防軍事網 on Twitter俄國國防部表示
烏東頓巴斯地區的部隊將獲得長時間休息;暗示會大大減緩或暫停烏東的攻勢?但基本上俄國的話都有一半要反著看比較保險

不過俄軍烏東部隊休整的消息,似乎印證之前ISW的看法。美國智庫戰爭研究院(ISW)引述俄國安全局前上校葛金對俄軍的批評,曾於2014年頓巴斯戰爭期間指揮過親俄武裝份子的葛金質疑佔領利西昌斯克完全陷入烏克蘭的消耗戰圈套。對俄軍部隊造成極嚴重的損傷與消耗,俄軍需要時間休息和大規模整補

另一點令人懷疑是
烏克蘭盧甘斯克州長蓋戴指出,烏軍正在盧甘斯克與頓內茨克兩州接壤地帶激戰並阻止了俄軍新一波攻勢。俄軍雖遭受重大損失,但仍試圖往斯拉夫揚斯克推進,顯示俄軍仍然維持大部分的進攻,只是把部分主力單位抽回整補;並沒有暫停烏東攻勢的打算
新台灣國防軍事網 on Twitter針鋒相對!侵烏前夕馬克宏、普廷通電內容曝光 - 國際 - 自由時報電子報看來法國總統馬克宏還是有骨氣的。
法國總統馬克宏與俄國總統普廷通電內容曝光!雙方談話內容嚴詞針鋒相對。普廷先指控烏克蘭總統澤倫斯基是「非法領袖」,而馬克宏對此則痛批普廷的「法律認知」邏輯根本有問題。

普廷在電話中指控澤倫斯基在明斯克協議上對馬克宏說謊,還說他顯然拒絕與烏克蘭的親俄分離份子「談判」。此話激起馬克宏的嚴重不悅,當場反批普廷:「我不曉得你的律師是在哪裡學的法律」
吾皆娑婆 三千鴉殺浮屠之影
3 years ago @Edit 3 years ago
新台灣國防軍事網 on Twitter干擾小英接見美國參議員團?共機今上午四度襲擾我空域 - 政治 - 自由時報電子報共機近期騷擾台灣頻繁,總統蔡英文今上午接見「美國聯邦參議員史考特訪問團」共機又四度騷擾我空域,根據廣播及航跡紀錄共機上午8時17分、9時0分、09時03分、10時48分進入我ADIZ均遭廣播警告並強力驅離
新‧二七部隊 軍事雜談 (New 27 Brigade) on Twitter台灣自明年起,規畫分5年再投入100億元給中科院,可望進一步拉大飛彈產能至5倍,執行完畢的時間點,中科院明年預算將有額外挹注和成長,特別是飛彈產製要「超進度」;包括擎揚一號(雲峰)、戟鋒、增程雄二E、增程雄三等各式長程精準打擊飛彈,都傳出將加速擴大量產
為2027年中共犯台預作準備?中科院將再增百億元擴大飛彈量產
吾皆娑婆 三千鴉殺浮屠之影
3 years ago @Edit 3 years ago
新‧二七部隊 軍事雜談 (New 27 Br... on Twitter在6/29日東海地區,美軍「的黎波里號」兩棲突擊艦(UDS Tripoli, LHA-7)執行夜間起降作業,隸屬美國海軍陸戰隊121攻擊中隊(VMFA)的F-35B戰機準備起飛
1st MAW Marines on Twitter新‧二七部隊 軍事雜談 (New 27 Brigade) on Twitter台灣軍方連續三天在屏東執行「天馬」和「神鷹」操演,陸軍和海軍陸戰隊反裝甲部隊進行拖式飛彈實彈射擊訓練,以及陸軍派遣AH-64E等各型直升機,射擊地獄火、刺針、響尾蛇等飛彈
第四作戰區執行天馬與神鷹操演 驗證部隊訓練成效 | 政治 | 中央社 CNA
新‧二七部隊 軍事雜談 (New 27 Br... on Twitter7/8. 在東部某區的烏軍S-300防空飛彈系統
OSINTtechnical on Twitter新‧二七部隊 軍事雜談 (New 27 Br... on Twitter7/8. 烏克蘭總統辦公室顧問阿列斯托維奇,在網路直播專訪談論近期戰況外,也難得提到台灣

首先在戰況方面,沒有太多變化,伊久姆地區俄軍試圖推進,也試圖從南方繞過巴赫穆特地區,烏軍擁有遠程武器攻擊俄軍彈藥庫和軍備聚集處,俄軍轟炸城市各處

卡爾科夫地區俄軍無法進攻,只能受其邊界據點防禦,卡爾科夫地區的烏軍防空能力強大,但對於火砲和多管火箭車非主要任務,在利斯坎斯克地區,烏軍對俄軍進行猛攻,使其能戰術性撤退,細節部分不便透露
俄軍由於各處彈藥庫被毀嚴重,推進速度嚴重緩慢,攻擊效率也低落很多,儘管俄國進行小型試探性打擊,但要突破烏軍防線依然有問題,估計1~1.5個月後俄軍會停止進攻

烏軍收復蛇島並升起國旗,俄軍雖然用飛彈打擊蛇島但慢了一步,烏軍早就離開,並無在島上駐軍的打算

消息指出,兩名美國參議院訪問基輔,並打算推動將俄羅斯列為支持恐怖主義國家的法案,一旦成立後若有任何與俄國進行貿易將受到制裁

英國首相強森辭職後,華萊士(Ben Wallace)和圖斯(Liz Truss)在支持方面都不錯,英國不會改變對烏克蘭立場,圖斯提出新安全保障倡議,建立一個不能被濫用的地緣政治體系,即便衝突停止,與普丁建立和平關係的政客都會被批判,國際社會建立在信任之上,美國不會停止支持烏克蘭,也不會停止支持台灣
吾皆娑婆 三千鴉殺浮屠之影
3 years ago @Edit 3 years ago
新‧二七部隊 軍事雜談 (New 27 Br... on Twitter7/8. 另一位俄羅斯觀察員表示,俄軍正在遭受烏克蘭HIMARS的嚴重損失,這些HIMARS非常準確地瞄準了俄軍指揮所
Rob Lee on Twitter新‧二七部隊 軍事雜談 (New 27 Br... on Twitter7/8. 俄佔頓涅茨克地區,沙赫圖爾斯克(Shakhtarsk),當地俄軍彈藥庫和燃油庫遭到烏軍遠程武器攻擊爆炸,現場火災情況嚴重
新‧二七部隊 軍事雜談 (New 27 Brigade) on Twitter7/8. 開戰至7/8日06:00為止,俄軍傷亡和損失統計
新台灣國防軍事網 on Twitter烏俄最新戰況! 烏軍持續打擊彈藥庫 俄軍攻勢受阻 - 國際 - 自由時報電子報快報:事實證明俄軍根本沒打到半台烏軍的M142
現在俄軍又有一大堆後方彈藥庫直接被烏軍用多管火箭轟掉。消息指出哈爾科夫的俄軍攻勢嚴重受阻,因為烏軍正在持續大規模攻擊俄軍彈藥庫與軍備儲放地點。

烏克蘭軍方指出成功攻擊俄軍達維多夫布羅德和普羅夫丁地區一處據點,俄軍損失多達十二輛多管火箭發射車、一輛主戰車、一門Msta-B 152mm榴砲、一處大型彈藥庫和一架無人偵查機鷹-10(Orlan-10)

烏東的俄軍彈藥庫
可能也有遭到烏軍猛烈攻擊引發大火
Rob Lee on Twitter
新台灣國防軍事網 on Twitter路透社指共機在台海北段越中線 國防部:愈接近本島、反制力愈強 - 政治 - 自由時報電子報美國共和黨參議員史考特今會晤總統蔡英文
根據路透社今報導指出,中國戰機今侵擾台海北側並越過海峽中線,但並未接進台灣領空。國防部對此表示秉持「愈接近本島、反制愈強」原則!派遣兵力妥慎應處

外媒報導共機越中線 國防部證實:強勢驅離 - 政治 - 自由時報電子報國防部今天傍晚證實,共軍戰機本日上午越過海峽中線!國軍除以地面防空飛彈全程追蹤監控外,並於第一時間廣播警告,並派遣在空偵巡戰機兵力強勢驅離共機。
吾皆娑婆 三千鴉殺浮屠之影
3 years ago @Edit 3 years ago
新台灣國防軍事網 on Twitter共機不止跨越中線 國防部:9架次襲擾西南空域 - 政治 - 自由時報電子報中國又搞武嚇,台美早已是意料之中。美國參議員照樣晉見蔡英文總統不受影響!

國防部今天傍晚證實,共軍戰機上午越過海峽中線遭到空軍強勢驅離。晚間再度指出9架共機進入我國西南防空識別區,空軍派遣巡邏兵力應對
新‧二七部隊 軍事雜談 (New 27 Br... on Twitter台灣區域安全通報

9架次中國軍機侵入台灣西南海域,運-8遠干機、技術偵察機和殲-11戰機各一架,殲-16戰機四架,殲-10戰機2架
國防部 Ministry of National Defense, R.O.C. 🇹🇼 on Twitt...
吾皆娑婆 三千鴉殺浮屠之影
3 years ago @Edit 3 years ago
新台灣國防軍事網 on Twitter烏克蘭軍方在烏東俘獲了一輛
俄軍使用中的 T-80BV 主戰車;但有趣的是砲塔安裝了相對更新型的 Kontakt-5 ERA(如 T-72B3 等)不是原來的 Kontakt-1。

顯然俄軍正想辦法提升防護力
新台灣國防軍事網 on Twitter哈薩克逐漸走向與俄國決裂之路!

在俄國蓄意打壓之後、哈薩克今天宣布退出由俄國主導的獨立國家國協 (CIS) 貨幣流通委員會自 1995 年以來的共同協議。哈薩克本身從 1991 年以來一直是獨立國家國協會員,如今與俄國關係越來越僵。

看起來哈薩克有可能在為退出獨立國家國協 (CIS) 做準備
吾皆娑婆 三千鴉殺浮屠之影
3 years ago @Edit 3 years ago
新台灣國防軍事網 on Twitter烏克蘭軍方的工兵和砲兵部隊,最近聯手在烏東前線阻止了俄軍主戰車的一波攻勢!且至少有兩輛俄軍 T-80 / T-72 系列主戰車當場被炸毀,另外四輛受損並被俄軍遺棄。

五輛俄軍主戰車排成一排一起被炸 ... 還真是奇觀 XD
🇺🇦 Ukraine Weapons Tracker on Twitter新‧二七部隊 軍事雜談 (New 27 Br... on Twitter7/8. 烏克蘭總統澤倫斯基親訪第聶伯彼得羅夫斯克地區,在瑰韋里(Kryvyi Rhi)前線基地聽取官兵戰況簡報
NEXTA on Twitter
吾皆娑婆 三千鴉殺浮屠之影
3 years ago @Edit 3 years ago
新‧二七部隊 軍事雜談 (New 27 Br... on Twitter7/8. 俄國外長拉夫羅夫快閃G20印尼會議,將不會待在印尼參與官方晚宴或其他會晤會談,因為他被其他國家外交官無視其存在
NEXTA on Twitter
新‧二七部隊 軍事雜談 (New 27 Br... on Twitter7/8. 刻松地區新霍卡夫卡(NovoKhavoka),俄軍彈藥庫遭到烏軍遠程武器襲擊,發生嚴重火災
新‧二七部隊 軍事雜談 (New 27 Br... on Twitter7/8. 俄軍發射「原點-U」(聖甲蟲, Tuchka-U)戰術彈道飛彈,當天攻擊克拉瑪托爾斯克車站發生民眾遭襲擊的慘案,影片雖然很快被俄國官方緊急刪除,但是兇手確認就是他們所為,這就是親俄份子最愛講的「解放頓巴斯」無恥謊言
吾皆娑婆 三千鴉殺浮屠之影
3 years ago @Edit 3 years ago
新‧二七部隊 軍事雜談 (New 27 Brigade) on Twitter台灣陸軍「天馬」操演最後一天,屏東九棚海域進行反裝甲飛彈武器試射,拖式飛彈執行海上目標射擊和夜間打擊科目
新‧二七部隊 軍事雜談 (New 27 Brigade) on Twitter
新‧二七部隊 軍事雜談 (New 27 Brigade) on Twitter台灣太平島衛星影像比較,自4/21日到6/16日兩邊島嶼照片上可以看到機場跑道延長拓展,以及增加些「難以辨識」的裝備在島上
More Island Upgrades Across the South China Sea | As...
新‧二七部隊 軍事雜談 (New 27 Br... on Twitter7/9. 烏軍士兵操作90公厘MATADOR火箭彈,以及M320榴彈發射器
ТРУХА⚡️English on Twitter新‧二七部隊 軍事雜談 (New 27 Br... on Twitter7/9. 亞速軍團特戰部隊在烏東和烏南地區前線作戰影片
ТРУХА⚡️English on Twitter新‧二七部隊 軍事雜談 (New 27 Br... on Twitter7/9. 可能在敖德薩地區海邊,烏克蘭海軍處理被沖上岸的水雷,在海域進行安全引爆以防危險
ТРУХА⚡️English on Twitter
新‧二七部隊 軍事雜談 (New 27 Br... on Twitter7/9. 通敵叛國的下場,俄國扶持一名親俄的副警察指揮官「謝爾蓋·通卡」,在刻松地區的新卡霍夫卡被槍殺,可能為烏克蘭反抗軍所為
hochu domoy v UA on Twitter新‧二七部隊 軍事雜談 (New 27 Br... on Twitter7/9. 俄佔頓涅茨克地區庫拉霍夫(Kurakhiv),接近頓涅茨克市,遭遇火砲襲擊俄軍範圍,待確認進一步戰果
Flash on Twitter新‧二七部隊 軍事雜談 (New 27 Br... on Twitter7/9. 另一則影片,烏軍士兵奪回蛇島在島上插旗紀錄
ТРУХА⚡️English on Twitter
吾皆娑婆 三千鴉殺浮屠之影
3 years ago @Edit 3 years ago
新‧二七部隊 軍事雜談 (New 27 Br... on Twitter7/9. 美國在8日晚間,將宣布對烏克蘭的另一項約4億美元的軍事援助計劃,其中包括高精準度遠程武器
新‧二七部隊 軍事雜談 (New 27 Brigade) on Twitter7/9. 美國總統拜登簽署一項新的約 4 億美元對烏克蘭軍事援助計劃,內容包括:

4輛海馬斯(HIMARS)多管火箭及其彈藥
1000 發「高精準度」155公厘火砲砲彈
戰術車輛
高爆性彈藥
雷達系統設備
相關附零件
Труха⚡️Украина 新‧二七部隊 軍事雜談 (New 27 Br... on Twitter 7/9. 烏東某區,一群俄軍戰車在此區想逃離戰場,卻一直踩到地雷後被烏軍集中摧毀
吾皆娑婆 三千鴉殺浮屠之影
3 years ago @Edit 3 years ago
Inty on Twitter埃隆马斯克通知推特他要终止收购推特的交易

推特表示将要起诉马斯克,以便完成马斯克之前草拟的440亿美金收购案。
馬斯克宣布終止收購案 推特將提告爭取完成交易 | 國際 | 中央社 CNA@SOSOBI - 美國億萬富豪馬斯克(Elon Musk)宣布終止規模440億美元的社群媒體巨擘推特(...Inty on Twitter俄罗斯入侵乌克兰令台湾人危机意识上升。在台北,很多民众自发参加当地民间团体组织的枪械操作和巷战模拟训练。有业者表示,自从2月以来,报名参加训练的学员人数成倍增加。
谷歌做出让步以避免美国提出反垄断诉讼
吾皆娑婆 三千鴉殺浮屠之影
3 years ago @Edit 3 years ago
Inty on Twitter美国威斯康星州最高法院判定选举中不允许使用缺席投票箱(absentee ballot) --The Hill
戴维美国漫谈 on Twitter看了一下英文新闻,是禁止了drop box的使用
𝗩𝗶𝗴𝗼🇺🇦 on Twitter就是恢复美国的传统,你要投票必须本人去亲自投,不能代投,也最好别邮寄,这样保证了投票的庄严性、神圣性和严肃性,当然也杜绝了造假,一般来说共和党支持这样的政策。。。但民主党会攻击这样做可能导致某些实在无法去投票的人无法投票,比如成群的低端黑人。

我支持这样的法规。
吾皆娑婆 三千鴉殺浮屠之影
3 years ago @Edit 3 years ago
Inty on Twitter今天美国🇺🇸再向乌克兰🇺🇦支援新一批价值4亿美金的武器
Inty on Twitter乌克兰泽连斯基昨晚又去了前线 。

他说:“我从第聂伯罗彼得罗夫斯克地区回来,我向前线和梅奇尼科夫医院的英雄们颁奖并感谢了他们。”
Inty on Twitter美太平洋舰队司令:环太军演不针对中国,美军会为台海冲突作好准备Inty on Twitter中国一带一路债务陷阱和输出的腐败,造成斯里兰卡经济危机的恶化,抗议者占领斯里兰卡总统府
Top News on TwitterTop News on Twitter
新‧二七部隊 軍事雜談 (New 27 Br... on Twitter本家心得談

借這篇新聞來述說一下,本站昨晚失眠了,只強迫自己睡了兩個多小時才醒來,安倍前首相遇刺身亡的消息滿腦子都在轉,想到第一次世界大戰前的歷史,斐迪南夫婦在塞拉耶弗遇到塞爾維亞刺客暗殺身亡,人類的歷史走了一百多年似乎又回到原點,這點讓本站相當害怕

這一年開始,從烏俄戰爭爆發到暗殺事件發生,每一個都牽動世界局勢的改變,長期接觸情報和戰略情勢的本站,也擔憂這次事件對西太平洋的情勢影響,歐洲主要國家的政客在烏俄戰爭發展至今才有點像樣行動,西太平洋地區政治情勢改變下,能否持續反共抗中也很難說
今年兩個主要事件值得台灣警惕,戰爭和暗殺所帶來的後續效應,不單單只是事件,後續更多發展要讓台灣更要注意

接下來,還要繼續蒐集情報,隨時注意 #認知作戰 威脅,以及好好訓練自身戰技,後山之後,再也沒有故鄉感念安倍對台貢獻 全國7/11下半旗 - 政治 - 自由時報電子報
新台灣國防軍事網 on Twitter增強軍力 美宣布援烏更多高機動性多管火箭系統 - 國際 - 自由時報電子報快報:美國今天宣布,將增加更多M142高機動多管火箭系統(Himars)和新型精準導引火砲彈藥給烏克蘭,加強烏軍攻擊俄軍彈藥庫和補給鏈的能力。包括四輛M142 發射車和配套彈藥及某盟國提供的1000發新型155mm精準彈藥

高階國防官員表示,這些新型精準火砲彈藥射程更遠且更準,美國國防部之前已提供過。自首批M142多管火箭發射車上月運交烏克蘭軍方後,分析家認為烏軍可能已成功摧毀多達十二個或更多戰線後方的俄軍彈藥庫!破壞俄軍部分砲兵作戰能力
新台灣國防軍事網 on Twitter關島丶南韓THAAD系統可與我樂山雷達連線 日本退將揭露戰略佈局 - 政治 - 自由時報電子報台灣近年戰略地位大大提升!日本四位退將撰寫新書「台灣有事」揭露美國在關島丶南韓建立的THAAD反飛彈系統及最先進的神盾艦將來必會與日本的神盾艦丶陸基神盾以及台灣樂山的預警雷達站建立多邊連線!

「台灣有事」新書中指出,美國在各個地區會依照區域及任務特性不同來計畫及實施不同的IAMD。例如印太司令部為對抗中國A2/AD(反介入/區域拒止)作戰,會以維持彈道飛彈防衛作為優先原則,因此會特別注重在關島及韓國的THAAD及部署最先進的神盾艦,這些單位未來必會與日本以及台灣建立直接資料鏈路連線

日本退將認為,從台灣樂山雷達站這個典型例子就可看出台灣也是美軍印太司令部IAMD構想的重要成員!
吾皆娑婆 三千鴉殺浮屠之影
3 years ago @Edit 3 years ago
美日雙方正以既有的BMD(彈道飛彈防衛)系統為基礎共同進行指揮管制研究,一旦台海發生狀況美日雙方將能夠掌握足夠的資料並立即實現與台灣的C4ISR互通。
吾皆娑婆 三千鴉殺浮屠之影
3 years ago @Edit 3 years ago
新‧二七部隊 軍事雜談 (New 27 Br... on Twitter
7/9. 美國媒體「新聞週刊」(Newsweek)訪問一名在利沃夫的美國公民加入志願軍,他表示這裡不是伊拉克、不是阿富汗,也不是敘利亞。它是絞肉機,這是1916年一戰的西線戰線,也稱美國已經有多少年沒有經歷過相當多的砲戰,不論是哪裡來的特戰部隊,面對火砲「眾生平等」

其次他說明俄羅斯軍隊對人命「視如草芥」,不只對烏軍戰俘和平民虐殺、褻瀆遺體,連對自己人都是如此,這些來自親俄分離地區的平民無論多少都是砲灰,陣亡的同袍他們從不處理帶回,任其曝屍在外,反而烏軍做的比俄軍更細膩
U.S. vet fighting with Ukrainian forces: 'It's a 191...
新‧二七部隊 軍事雜談 (New 27 Br... on Twitter7/9. 烏軍在東部地區以反砲兵雷達偵測俄軍砲火位置,立即摧毀火砲陣地

這是反砲兵作戰實例,每一天都在烏東烏南地區上演
新‧二七部隊 軍事雜談 (New 27 Br... on Twitter7/9. 一輛被俄軍棄置的BMP-2裝甲車,車體用履帶當防護裝甲用Arslon Xudosi 🇺🇦 on Twitter新台灣國防軍事網 on Twitter烏軍砲兵再度發揮威力:現在地面的戰場照片已經出現,可以確認俄軍在烏東噸內次克州 #Donetsk 的攻勢被烏克蘭陸軍第79空中突擊旅重挫,有至少六輛俄軍 T-72B 主戰車受損或被遺棄。
🇺🇦 Ukraine Weapons Tracker on Twitter
吾皆娑婆 三千鴉殺浮屠之影
3 years ago @Edit 3 years ago
昨天俄軍一整排五輛主戰車被炸的全部報廢
🇺🇦 Ukraine Weapons Tracker on Twitter

新台灣國防軍事網 on Twitter軍情動態》宣揚核威懾能力 美軍首曝B-2轟炸機掛載模型核彈畫面 - 國際 - 自由時報電子報美國空軍近日宣布在B-2戰略轟炸機進行B61-12戰術核彈聯合裝配測試(Joint Test Assembly,JTA)任務,並首次公布B-2掛載B-61戰術核彈的畫面,向外界宣揚美國空中核武威懾與深入攻擊能力。

美國空軍指出「過去9個月,我們執行多次飛行任務來測試雷達輔助瞄準系統(Radar Aided Targeting System)並彙整性能表現。使用這套系統來投射JTA證明新性能在空戰戰場上所帶來的貢獻。這也是B61-12戰術核彈JTA的首次投射。」
B61-12是美軍千噸級(Kiloton)戰術核彈最新版本,將取代現役Mod3、4、7和11等舊型,新版本改用與JDAM(聯合直接攻擊彈藥)類似的尾翼設計,加上慣性導引和自旋穩定系統使投彈精準度比起舊型自由落體版本大幅提升。
新‧二七部隊 軍事雜談 (New 27 Br... on Twitter7/9. 英國國防部戰況簡報

1. 俄國高層正在召集全國所有能打的兵力調往烏克蘭,作為預備部隊作戰,但很大一部分的新兵使用的載具為舊時庫存貨

2. MT-LB裝甲車為主要運輸工具,雖然烏俄雙方都有這類裝備,然而俄軍高層卻認為該車不適合作為前線運輸工具,1950年代用來牽引火砲之用,裝甲相當薄弱,只搭配輕機槍為武裝

3. 相較之下,俄軍第一批部隊在2月時使用BMP-2裝甲車,裝甲厚度約33公厘,搭載30機砲和反裝甲飛彈

4. 普丁在7/7聲稱俄軍「還沒有開始行動」,但是增援的部隊都是臨時組裝,搭配不合適和陳舊的裝備送到前線作戰
Ministry of Defence 🇬🇧 on Twitter
新‧二七部隊 軍事雜談 (New 27 Br... on Twitter7/9. 烏軍在刻松地區伊凡尼夫卡(Ivanivka)的成果,擄獲和摧毀俄軍多輛裝甲車輛,BMP-2裝甲車和Iveco Rys機動車輛,以及不知道從哪偷來的民車當載具
Arslon Xudosi 🇺🇦 on Twitter新‧二七部隊 軍事雜談 (New 27 Br... on Twitter7/9. 開戰至7/9日06:00為止,俄軍傷亡和損失統計
Генеральний штаб ЗСУ on Twitter新‧二七部隊 軍事雜談 (New 27 Br... on Twitter7/9. 目前前線狀況,俄軍不斷捨棄戰車以避免變成攻擊目標,即使躲在樹林或隱藏偽裝,依然無法逃過被攻擊的命運,有的裝備很快被烏軍接收,這是一輛被遺棄的俄軍T-72B戰車被烏軍接受
新‧二七部隊 軍事雜談 (New 27 Br... on Twitter土耳其無人機製造商Baykar旗下大型遠程無人機AKINCI,展示 LGK-82雷射導引組件射擊測試
BAYKAR on Twitter新‧二七部隊 軍事雜談 (New 27 Brigade) on Twitter7/9. 在7/7日星期四,加拿大國防部長阿南德宣布,將39輛最新的ACSV「超級野牛」輪式裝甲車轉移到烏克蘭,
ЗСУ отримають від Канади батальйонний комплект новіт...新‧二七部隊 軍事雜談 (New 27 Br... on Twitter7/9. 烏克蘭無人機中隊操作R18攻擊無人機,夜間潛入敵軍陣地進行投彈攻擊
新‧二七部隊 軍事雜談 (New 27 Brigade) on Twitter7/9. 新型火箭彈由HIMARS多管火箭發射的破壞半徑。,包含俄國境內的別爾哥羅德、庫斯克、羅斯托夫、沃羅涅日等地都在攻擊範圍內
Труха⚡️Украина新‧二七部隊 軍事雜談 (New 27 Br... on Twitter7/9. 俄佔盧甘斯克地區卡迪夫卡(Kadivka),當晚俄軍彈藥庫被烏軍遠程武器攻擊並爆炸起火
Michael MacKay on Twitter新‧二七部隊 軍事雜談 (New 27 Br... on Twitter7/9. 俄佔地區的車諾巴耶夫卡,刻松地區,當地的俄軍彈藥庫起火爆炸
Українська правда ✌️ on Twitter
新台灣國防軍事網 on Twitter今天中國軍機果然又跑來騷擾台灣防空識別區

但是台美之間的互動只有越來越熱絡,完全不受影響!更可說中國對台武嚇反而促進台美軍事合作發展;中國想打壓台灣、打壓蔡英文總統與妨礙台美日互動的企圖完全失敗
國防部 Ministry of National Defense, R.O.C. 🇹🇼 on Twitt...美國聯邦參議員史考特(Rick Scott)造訪台灣晉見總統蔡英文、拜會行政院長蘇貞昌;史考特訪台期間中國派軍機穿越台灣海峽挑釁。史考特在推特上反擊並強烈譴責中共對台灣的軍事侵略,這些可恥的恐嚇手段永遠不會削弱他支持自由民主以及保護美國國家安全利益的堅定承諾。
Rick Scott on Twitter
新台灣國防軍事網 on Twitter烏克蘭軍方釋出更多之前勘查蛇島並升旗的影片:

可以看到烏軍以突擊快艇不經過碼頭棧橋直接登島,而且攜帶刺針防空飛彈以防俄軍空襲。發現俄軍似乎遺棄了另一輛 9A331M TLAR 裝彈車用於之前發現的 9K332 Tor-M2 防空飛彈。

可以看出俄軍裝備在烏軍多次砲轟之下損失慘重
反而烏軍突擊分隊在勘查完蛇島並拍攝完升旗的影片之後隨即撤回 ,毫無損傷的完成收復蛇島任務
🇺🇦 Ukraine Weapons Tracker on Twitter
吾皆娑婆 三千鴉殺浮屠之影
3 years ago @Edit 3 years ago
新台灣國防軍事網 on Twitter2艘軍艦駛離可倫坡港 斯里蘭卡總統落跑了? - 自由財經斯里蘭卡經濟崩潰!徹底被中國「一帶一路」搞垮

現在傳出斯里蘭卡總統可能「跑路」出逃消息;斯里蘭卡被中國搞到國家破產後大批民眾在總統官邸外示威抗議,總統Gotabaya Rajapaksa傳已登上斯國海軍艦艇駛離可倫坡港

兩艘斯里蘭卡海軍艦艇載著一票人駛離可倫坡港,到底誰登上海軍艦艇落跑,無法得知。斯里蘭卡《每日鏡報》披露這兩艘艦艇為SLN Sidurala和SLN Gajabahu,目前已經駛離可倫坡港。斯里蘭卡海軍發言人對此事完全不回應。引發斯國民眾罵聲一片
斯里蘭卡宣告破產!數千示威者「破門攻佔官邸」 總統傳已逃亡 | ETtoday國際新聞 | ETtoda...
斯里蘭卡《每日鏡報》試圖聯繫斯里蘭卡海軍發言人,卻都沒有任何回覆。網友罵聲一片質疑落跑的「是不是總統?」「可恥,至少要先辭職滾蛋」「他們竟然可以拿到燃料,混蛋」。
Real Mac Report on Twitter
吾皆娑婆 三千鴉殺浮屠之影
3 years ago @Edit 3 years ago
新台灣國防軍事網 on Twitter1萬烏克蘭新兵開始在英國受訓 對抗俄國侵略 - 國際 - 自由時報電子報快報:英軍開始全面代訓烏克蘭陸軍!首批達一萬人

英國國防部今天表示,首批多達一萬名烏克蘭新兵未來幾個月將在英軍基地接受北約規格縮短版新訓,現在他們已經開始操演。英軍對此派遣達1050名軍事教官分赴各基地

這項由英國主導的新計畫包含派遣1050名英軍教官團分赴英國各地的訓練設施,對幾乎沒有軍事經驗的烏克蘭志願新兵進行為期數週的縮短版速成培訓。這個高強度速成課程以英軍全套基本步兵訓練為基礎,涵蓋武器使用、戰場急救、野戰技能、巡邏、部隊戰術攻防和有關武裝衝突的戰爭法常識。
真沒想到,脫歐的英國反而是烏克蘭在歐洲最強的盟友

之前英國就曾推出「軌道行動」(Operation Orbital)在2015年 ~ 2022年期間協訓達22000名烏克蘭特戰部隊與精銳單位的士兵。如今英國將擴展到全面代訓、預計一年內將有三萬人以上的烏軍結訓成為合格步兵
吾皆娑婆 三千鴉殺浮屠之影
3 years ago @Edit 3 years ago
新台灣國防軍事網 on Twitter網稱10名台灣傭兵遭俄俘虜 外交部否認並報警偵辦 - 政治 - 自由時報電子報
請大家小心 #認知作戰 假消息

網名「張〇禕」的網友7日在臉書謊稱10名台灣傭兵遭俄俘虜?對此外交部今日嚴正表示,目前外交部並未查獲國人在烏克蘭遭俄軍俘虜;外交部將轉請警政署刑事警察局偵辦,以防制假訊息傳播。

外交部指出觀察相關臉書貼文與圖片,恐均有待確認其來源的真實性,外交部將轉請警政署刑事警察局偵辦,以防制假訊息傳播!

對於在網路上登載或傳播未經證實或捏造的訊息及圖片等,也提醒民眾這類相關作法可能觸法!請勿隨意嘗試。
吾皆娑婆 三千鴉殺浮屠之影
3 years ago @Edit 3 years ago
新台灣國防軍事網 on Twitter烏克蘭軍方烏南赫爾松州 #Kherson 伊万尼夫卡俘獲 / 摧毀了多輛俄軍車輛;包括 2x IVECO Rys 輕裝甲車 和 3x BMP-2 IFV。

有趣的是,其中一輛 Rys 有俄軍閱兵標記,一輛 BMP-2 有使用某種金屬軌道拆下的臨時附加裝甲。
🇺🇦 Ukraine Weapons Tracker on Twitter新‧二七部隊 軍事雜談 (New 27 Br... on Twitter7/9. 普丁首度承認西方制裁對俄國的影響有效果
新‧二七部隊 軍事雜談 (New 27 Br... on Twitter7/9. 烏軍第40砲兵旅顯示無人機追蹤俄軍身影,一門2S7「牡丹花」(Pino) 203公厘自走砲被烏軍M777攻擊並被擊中
#火砲對決
新‧二七部隊 軍事雜談 (New 27 Br... on Twitter7/9. 內奸持續抓,烏克蘭國家安全局(SBU)在克拉瑪托爾斯克地區逮捕一名男子,該男子向俄軍通報烏克蘭軍方的位置和部署資訊 #間諜
新‧二七部隊 軍事雜談 (New 27 Brigade) on Twitter7/9. 烏克蘭空軍第831戰術航空旅,該單位以Su-27戰機為主要裝備戰力,目前烏軍的空中武力在戰爭前期戰力保存良好,現在可以提供地面部隊支援和空域捍衛
登录 Facebook新‧二七部隊 軍事雜談 (New 27 Brigade) on Twitter兩年前美國通過對台軍售,提供海馬斯多管火箭系統和ATACMS戰術飛彈軍備,以及目前正在進行開發的雷霆2000多管火箭增程版「轟雷計畫」,射程和部署示意圖
吾皆娑婆 三千鴉殺浮屠之影
3 years ago @Edit 3 years ago
新‧二七部隊 軍事雜談 (New 27 Brigade) on Twitter台灣陸軍「神鷹操演」,日前與天馬操演共同在屏東九棚沿海實彈射擊,AH-64E阿帕契、AH-1W眼鏡蛇等直升機發射飛彈,以及狙擊手殲擊海上目標
新‧二七部隊 軍事雜談 (New 27 Brigade) on Twitter新台灣國防軍事網 on Twitter邱國正視導聯合艦隊作戰中心 要求嚴密掌握周邊動態 - 政治 - 自由時報電子報中國昨派出戰機越過台灣海峽中線挑釁,遭到國軍空中偵巡戰機強勢驅離!

國防部長邱國正今天赴海軍艦隊指揮部視導「聯合艦隊作戰中心」也要求官兵嚴密掌握周邊動態,隨時發揮情監偵能量,守護國家安全。

代表三軍統帥蔡英文總統對於官兵守護國防的辛勞,表達慰勉與肯定之意。邱國正要求磨練預警能力,隨時觀察敵情變化,確保臺海周邊空域安全。
吾皆娑婆 三千鴉殺浮屠之影
3 years ago @Edit 3 years ago
新‧二七部隊 軍事雜談 (New 27 Br... on Twitter7/9. 烏軍第79獨立兩棲突擊旅和第81獨立空中機動旅,在頓涅茨克地區,位在斯拉維揚斯克西北方的「波赫洛迪哲涅」(Bohorodychne)擊退俄軍進攻,至少六輛俄軍戰車被毀,多名俄軍陣亡和被俘
https://mil.in.ua/...新台灣國防軍事網 on Twitter烏克蘭軍方改用 155mm 砲彈後威力更加強大!

一枚砲彈在距離俄軍一輛 K-53949 Linza 裝甲野戰救護車兩公尺外近炸的結果使車輛嚴重損壞,需要回到工廠進行大維修。
🇺🇦 Ukraine Weapons Tracker on Twitter155mm HE榴彈的裝藥量應該比152mm同型砲彈多出數公斤
新台灣國防軍事網 on Twitter不甩中國打壓 美議員堅定訪台「完全不為所動」 - 政治 - 自由時報電子報蔡英文總統執政,台美之間戰略互信非常良好!

史考特參議員訪台期間中國派軍機穿越台海中線挑釁。史考特強烈譴責中共對台軍事野心並指這些可恥的恐嚇手段永遠不會削弱他支持自由民主、保護美國國安利益的決心

美國聯邦參議員史考特(Rick Scott)造訪,除晉見總統蔡英文、行政院長蘇貞昌,民進黨國際部主任、立委羅致政會談。羅致政透露強烈感受到史考特對台灣的支持以及對中國的批判,面對中國對此次訪台的指責,他也完全不為所動。

羅致政也強調就是有那麼多來自日本、美國以及全世界堅持理想、堅持立場的國際友人,台灣才能夠繼續在國際社會被看到、被聽到,衷心感謝他們。
新‧二七部隊 軍事雜談 (New 27 Br... on Twitter7/9. 德國警方逮捕了兩名德國士兵,他們從「石勒蘇益格-荷爾斯泰因州」軍火庫偷走炸藥,計劃炸毀連接克里米亞和俄羅斯陸地的刻赤海峽大橋
Visegrád 24 on Twitter新‧二七部隊 軍事雜談 (New 27 Br... on Twitter7/9. 英國國防部長華萊斯探訪在英國訓練的烏克蘭士兵
Генеральний штаб ЗСУ on Twitter新‧二七部隊 軍事雜談 (New 27 Br... on Twitter7/9. 俄羅斯境內烏里揚諾夫斯克州-庫佐瓦托沃城鎮發生大規模爆炸,據目擊者稱,一輛油罐車起火併爆炸,至少有兩人受傷
Status-6 on Twitter
新‧二七部隊 軍事雜談 (New 27 Br... on Twitter7/9. 刻松地區又有一處俄軍彈藥庫被轟炸爆炸,烏軍遠程武器轟炸俄軍資源補給處,加上戰損嚴重,拖慢了俄軍進攻步伐
Flash on Twitter新‧二七部隊 軍事雜談 (New 27 Br... on Twitter7/9. 德國政府與一家挪威製造商簽署一份合約,向烏克蘭承諾的獵豹自走高射砲供應彈藥,同時間,烏軍正在接受相關培訓,計劃在本月底之前交付該車輛
ТРУХА⚡️English on Twitter新‧二七部隊 軍事雜談 (New 27 Br... on Twitter進行中的環太平洋演習(RIMPAC),美國夏威夷珍珠港內停泊各國艦艇
RIMPAC on Twitter
吾皆娑婆 三千鴉殺浮屠之影
3 years ago @Edit 3 years ago
新台灣國防軍事網 on Twitter🇨🇿由捷克軍援烏克蘭的 Mi-24V 攻擊直升機已經在烏克蘭空軍服役。為烏軍增添強大的對地攻擊戰力
🇺🇦 Ukraine Weapons Tracker on Twitter這是烏克蘭空軍的同型機
不過是改裝雙管30mm機砲的MI-24P
Js on Twitter新‧二七部隊 軍事雜談 (New 27 Br... on Twitter7/10. 俄軍缺精準飛彈情況嚴重,決定將S-300防空飛彈改裝成彈道飛彈,攻擊烏克蘭境內地面目標,來自尼古拉耶夫州長維塔利‧金(Vitaly Kim)的戰況報告
Russia Now Firing S-300 Surface-To-Air Missiles At L...
新台灣國防軍事網 on Twitter莫斯科官員發表反戰言論 被判入獄7年 - 國際 - 自由時報電子報快報:俄國又出現非常荒謬的判決!

今年三月一位莫斯科區議員 Alexei Gorinov 因直言批評俄軍公然入侵烏克蘭,在8日竟被刑入獄七年。一名律師表示這是俄國通過刑法第207.3條以來第一起以因傳播「假消息」的名義而遭到判刑的案件。

但俄軍入侵烏克蘭是事實

由此可見中國或俄國等獨裁國家,最拿手的爛招就是「操弄司法」與「打壓言論」!俄軍公然非法入侵烏克蘭明明是事實,卻被普丁定為「假消息」

而「特別軍事行動」之類的虛假代名詞卻被俄國當成真理宣傳。非常荒謬可笑
吾皆娑婆 三千鴉殺浮屠之影
3 years ago @Edit 3 years ago
新‧二七部隊 軍事雜談 (New 27 Brigade) on Twitter7/10. 烏克蘭參謀總部戰況簡報
Log into Facebook
https://pbs.twimg.com/media/FXPaxCyVsAAgL3-?format=jpg&name=small

新‧二七部隊 軍事雜談 (New 27 Br... on Twitter7/10. 東部戰區司令部在4月報告稱摧毀俄軍一處戰備儲存倉庫,該地區的殘骸已經證實烏軍的報告相當精準,儘管部分車輛可能被移走,但整座建築和周圍都被完全摧毀
🇺🇦 Ukraine Weapons Tracker on Twitter
吾皆娑婆 三千鴉殺浮屠之影
3 years ago @Edit 3 years ago
新‧二七部隊 軍事雜談 (New 27 Brigade) on Twitter台灣陸軍日前於屏東九棚海岸執行「神鷹」、「神弓」和「天馬」操演,武裝直升機、防空飛彈和反裝甲飛彈實彈射擊影片

Facebook
新台灣國防軍事網 on Twitter模擬台北港遭共機突襲攻擊 月底漢光演習實兵演練防衛作戰 - 政治 - 自由時報電子報台灣七月底的漢光演習模擬之一,就是模擬台北港遭共軍武裝直升機突襲,國軍分別以地面防空火力丶攻擊直升機以及車載防空飛彈進行攔截丶大規模聯合反擊;近年蔡英文總統大幅提升國軍戰訓強度已顯成效
軍方最新發佈的空域管制與射擊公告指出,此次漢光演習實兵操演的狀況演練項目之一,就是分別模擬台北港丶新竹湖口裝甲基地遭到中國戰轟機以及武裝直升機的突襲攻擊,由國軍守軍單位進行反擊與防衛作戰,聯合火力擊退來犯共機。

此外,海軍艦隊指揮部在漢光演習實兵操演期間將分別在高雄外海丶台東外海以及花蓮外海,進行多場次的海空聯合操演,模擬共軍大型艦隊丶兩棲艦隊進犯時,軍方出動空軍戰機丶岸置與機動反艦飛彈部隊進行反制射擊,並調派海軍特遣艦隊出海截擊,維護台海安全。
吾皆娑婆 三千鴉殺浮屠之影
3 years ago @Edit 3 years ago
新台灣國防軍事網 on Twitter俄軍因為非常缺乏地對地飛彈,只好開始將俄軍手上的 S-300 防空飛彈改裝成短程地對地飛彈

烏克蘭軍方表示俄軍使用 S-300 發射了 12 枚飛彈用於對地攻擊,目標是 Mykolaiv Oblast,但即使加裝了 GPS + INS仍然相當不准確。

其實2011年時白俄就有軍聞報導,S-300經過修改可以有對地攻擊能力,而白俄的資料顯示S-300當作地對地使用時射程無法超過120公里;因為GPS + INS精度有限

其實拿中 / 長程防空飛彈來改成短程地對地飛彈不在少數,但大都是無法發展彈道飛彈時的權宜之計,如南韓改裝勝利女神、台灣也被傳改裝天弓二;或是利用其剩餘價值如中國、伊朗改裝舊的SA-2 / 紅旗二。
吾皆娑婆 三千鴉殺浮屠之影
3 years ago @Edit 3 years ago
Inty on Twitter印度前部长:“中国的债务陷阱外交已经破坏了斯里兰卡。为了地区稳定,印度必须动员国际社会来帮助这个岛国。印度还必须保持警惕和财政上的审慎。巴基斯坦可能是下一个。” #一帶一路
Inty on Twitter被逼走投无路的斯里兰卡老百姓火烧亲中腐败的总理官邸。

突发新闻:一位官员称斯里兰卡总统将于7月13日下台

斯里兰卡总统乘坐军舰逃离科伦坡港口的画面。
Inty on Twitter抗议者冲破了斯里兰卡中央银行的前门。
Inty on Twitter斯里兰卡总统和总理在大规模抗议活动后,宣布辞职。 都已经逃离首都
吾皆娑婆 三千鴉殺浮屠之影
3 years ago @Edit 3 years ago
Inty on Twitter斯里兰卡的老百姓冲进总统府,控制了总统府,亲中腐败总统逃出首都并提出辞职。

斯里兰卡老百姓没电,没油,但是斯里兰卡总统府灯火辉煌,奢华富贵
Inty on Twitter中国债务陷阱让斯里兰卡国家破产
中国债务陷阱让斯里兰卡国家破产谢万军 Wanjun Xie on Twitter斯里兰卡民众示威!
Inty on Twitter 密密麻麻的阿尔巴尼亚🇦🇱人民走上街头,反政府游行,抗议不断上涨的生活成本。

这个也是中国人饿的人吃人的时候,中共帮助援建的老朋友国家。

看来阿尔巴尼亚人民马上也会把政府推翻。
吾皆娑婆 三千鴉殺浮屠之影
3 years ago @Edit 3 years ago
Inty on Twitter斯里兰卡总统逃跑后,民众在总统官邸弹琴唱歌

斯里兰卡老百姓占领总统府后,载歌载舞
Inty on Twitter录像显示,斯里兰卡军队在昨天抗议者进入总统府的前一刻开枪。 但最终勇敢的斯里兰卡人民赶跑了腐败亲中的总统,并且拿下了总统府
Inty on Twitter斯里蘭卡🇱🇰老百姓,在逃跑的總統房間發現大量藏匿的現金。
吾皆娑婆 三千鴉殺浮屠之影
3 years ago @Edit 3 years ago
台灣陸軍日前於屏東九棚海岸執行「神鷹」、「神弓」和「天馬」操演,武裝直升機、防空飛彈和反裝甲飛彈實彈射擊影片
Inty on Twitter【台湾国陆军刚刚发布的影片】

近日,台湾国军队为了抵御中国侵略威胁,进行了实弹演习
Inty on Twitter俄国又有爆炸
Inty on Twitter中国和巴基斯坦将于7月中旬,在上海附近海空域举行代号为“海洋卫士-2”的海上联合军事演习。
详讯:自民党在参院选举获胜基本成定局
新‧二七部隊 軍事雜談 (New 27 Br... on Twitter網路安全報告 (謠言警報)

有網友造謠聲稱約10名台灣志願軍在烏克蘭戰場被俘,並詛咒他們「下地獄見安倍」等激進言論,外交部否認並報警處理

請各位注意相關謠言,以及有關台灣增加軍備和訓練消息方面,許多假帳號「刻意貶低」台灣防衛決心

#認知作戰 #造謠 #假帳號 #影響軍心
網稱10名台灣傭兵遭俄俘虜 外交部否認並報警偵辦 - 政治 - 自由時報電子報本站已連絡位在烏克蘭某區的台灣志願軍,都說人都平安,不明消息請勿聽信亂傳
新‧二七部隊 軍事雜談 (New 27 Br... on Twitter7/10. 烏克蘭戰地記者分享一輛被擄獲的俄軍T-80BV戰車,車體狀況部份受損但堪用,修理好後將再度由烏軍操作使用
Arslon Xudosi 🇺🇦 on Twitter新‧二七部隊 軍事雜談 (New 27 Br... on Twitter7/10. 俄佔頓涅茨克地區哈爾齊斯克(Khartsyzsk),距離前線約30公里,一處俄軍基地遭到攻擊和爆炸
新‧二七部隊 軍事雜談 (New 27 Br... on Twitter7/10. 烏軍獲得英國支援35輛的FV103 斯巴達裝甲車(FV103 Spartan)運往頓巴斯地區,在巴赫姆特卸貨支援前線

該裝甲車為偵查型裝甲車,最多可搭載七名人員(包括三名機組人員),可搭載反戰車飛彈
新台灣國防軍事網 on Twitter土耳其 Bayraktar展出新一代無人攻擊機
大型雙發無人攻擊機「Akıncı」有兩具渦槳發動機,並有多達九個掛點、有效載重 1350 公斤

最高速度361公里 / 小時、航程7500 公里、續航力25小時
Felix Woessner on Twitter看到土耳其的無人機發展這麼強勢,真的是相當羨慕。 Bayraktar 就是這次烏軍 TB-2 無人攻擊機的母公司
碎念的中年大叔🇹🇼🇺🇸🇯🇵🇺🇦 on Twitter對於一個通膨快要突破天際的國家而言,他們無人機技術發展的速度真的很可怕
吾皆娑婆 三千鴉殺浮屠之影
3 years ago @Edit 3 years ago
新台灣國防軍事網 on Twitter在烏東盧甘斯克 #Luhansk 烏克蘭陸軍第 24 旅的無人機發現一支俄軍十多輛的大型裝甲車隊,隨後發動猛烈炮火攻擊。至少三輛俄軍 BMP IFV 當場被炸。

俄軍十多輛BMP-1 / BMP-2 IFV停在一起還靠那麼近
不狠狠炸一下實在對不起這一架無人偵查機 ... XD
新台灣國防軍事網 on Twitter烏克蘭軍方開始在與白俄接壤的過境地點佈放大量反裝甲地雷並建造防禦工事與反裝甲障礙工事!甚至挖斷道路築起土堤。

顯示白俄可能又有蠢動
Visegrád 24 on Twitter不過本站認為白俄直接舉兵參戰的機會應該不高,因為如果戰敗、會比俄國更慘
吾皆娑婆 三千鴉殺浮屠之影
3 years ago @Edit 3 years ago
新‧二七部隊 軍事雜談 (New 27 Br... on Twitter7/10. 盧甘斯克地區,烏克蘭第 24 旅操作的無人機發現一支俄軍縱隊,隨後遭到炮火攔截和攻擊,可以看到至少有3輛裝甲車受損
🇺🇦 Ukraine Weapons Tracker on Twitter新‧二七部隊 軍事雜談 (New 27 Br... on Twitter7/10. 俄方視角,俄國媒體報導稱,烏克蘭軍方在與白俄羅斯接壤邊境道路和鐵路上埋設地雷
新‧二七部隊 軍事雜談 (New 27 Br... on Twitter7/10. 烏軍無人機投擲F1手榴彈,擲入俄軍一處掩護陣地後爆炸,裡面的兩人恐怕凶多吉少
吾皆娑婆 三千鴉殺浮屠之影
3 years ago @Edit 3 years ago
新‧二七部隊 軍事雜談 (New 27 Brigade) on Twitter終於,火箭順利發射升空!台灣時間7/10日清晨06:12分,ARRC團隊進行HTTP-3A探空火箭第二節試射,終於在旭海發射場成功升空

HTTP-3A是台灣開發的混合式火箭,計畫成為首枚衛星運載火箭的技術
新‧二七部隊 軍事雜談 (New 27 Brigade) on Twitter倒數階段和發射升空
台灣首支混合式類衛星載具火箭升空 短期發射場域首飛[影] | 科技 | 中央社 CNA
吾皆娑婆 三千鴉殺浮屠之影
3 years ago @Edit 3 years ago
新‧二七部隊 軍事雜談 (New 27 Br... on Twitter7/10. 盧甘斯克地區阿爾切夫斯克(Alchevsk),距前線50公里的俄軍彈藥庫遭到攻擊和爆炸,沒有一個俄軍彈藥庫倖存
Special Kherson Cat 🐈🇺🇦 on Twitter新‧二七部隊 軍事雜談 (New 27 Br... on Twitter7/10. 俄國國防部根本假消息大本營,日前聲稱摧毀一個「龍捲風」營,但好笑的是,這個營早在 2015 年就解散了
新‧二七部隊 軍事雜談 (New 27 Br... on Twitter7/10. 烏軍向馬里波地區的俄軍陣地發射遠程武器攻擊,為了亞速鋼鐵廠!
新‧二七部隊 軍事雜談 (New 27 Br... on Twitter7/10. 烏東地區,烏軍Mi-8和Mi-24直升機執行任務
吾皆娑婆 三千鴉殺浮屠之影
3 years ago @Edit 3 years ago
新‧二七部隊 軍事雜談 (New 27 Brigade) on Twitter7/10. 台灣軍事武器物資在烏東前線,札波羅熱地區國土防衛旅收到一批來自台灣的60公厘迫擊砲彈,與塞爾維亞製的60公厘迫砲管結合使用

台灣軍方使用的是T-75 60公厘迫擊砲,目前為現役裝備,台灣可以稍微大方一點,把紅隼火箭彈送到烏克蘭前線測試也好

最後一張圖為仿製品
https://mil.in.ua/...台灣的禮物?烏軍PO台灣的60公厘迫擊砲彈 - 國際 - 自由時報電子報
吾皆娑婆 三千鴉殺浮屠之影
3 years ago @Edit 3 years ago
新‧二七部隊 軍事雜談 (New 27 Brigade) on Twitter7/10. 在俄國邊境的別爾哥羅德地區,邊境村莊克拉斯尼庫托爾(Krasny Khutor)出現各種火光,並有伴隨爆炸聲

海馬斯,是你嗎?
Труха⚡️Украина新‧二七部隊 軍事雜談 (New 27 Br... on Twitter7/10. 敖德薩港口當局發言表示,蛇島的收復,讓渡船和聯絡船已經在羅馬尼亞取得通過,當然對於貨船出口農產品來說是好消息 #糧食
新‧二七部隊 軍事雜談 (New 27 Br... on Twitter7/10. 盧甘斯克地區,阿爾切夫斯克-迪斯科,俄佔地區的彈藥庫遭到攻擊爆炸,這是該城第二次遭到轟炸的情況
吾皆娑婆 三千鴉殺浮屠之影
3 years ago @Edit 3 years ago
新‧二七部隊 軍事雜談 (New 27 Br... on Twitter7/10. 烏軍將82公厘迫砲彈掛載在無人機上
新‧二七部隊 軍事雜談 (New 27 Br... on Twitter7/10. 俄佔馬里波地區,消息傳出遭到轟炸,相關影片曝光
新‧二七部隊 軍事雜談 (New 27 Br... on Twitter7/10. 頓涅茨克地區,沙赫喬爾斯克(Shakhtarsk),一處疑為俄軍彈藥庫遭到轟炸引爆
新‧二七部隊 軍事雜談 (New 27 Br... on Twitter7/10. 聖海馬斯
Christian Borys on Twitter新‧二七部隊 軍事雜談 (New 27 Br... on Twitter南韓KF-21原型機也開始逐漸在媒體前曝光,走入實際測試階段 南韓KF-21原型機 進行首次地面滑行測試 | 青年日報
新台灣國防軍事網 on Twitter兵力告急? 英國防部:俄軍正從全國各地調動預備役 - 國際 - 自由時報電子報快報:烏俄戰爭目前持續進行中,英國國防部最新戰情分析指出俄軍正從全國各地調動預備役部隊,將部隊集結在烏克蘭週邊以便未來新一輪攻勢。許多部隊都是臨時組織,使用的裝備也相當陳舊

英國國防部表示,大部分的俄軍新編步兵部隊只能將封存的MT-LB裝甲車「重見天日」做為主要運輸工具。MT-LB裝甲非常薄弱又僅能安裝機槍自衛。英國國防部提到俄軍實際上長期都一直認為MT-LB裝甲車並不適合擔任APC的角色
新台灣國防軍事網 on Twitter火箭發射成功!ARRC團隊表謝意:給予支持者們的回報 - 生活 - 自由時報電子報台灣科研發展再進步!國立陽明交通大學ARRC團隊,原定五月於屏東短期科研火箭發射場域進行HTTP-3A 第二節火箭首次飛行測試,因故取消後,今日重回屏東旭海,成功發射!跨入衛星載具火箭領域!

飛行時間約兩分鐘,高度最高三公里,測試重點包含可控制混和式火箭推進技術、火箭飛行導航控制技術、火箭發射地面支援系統、火箭降落傘回收系統以及驗證團隊自行開發的「ZIYASim」六自由度任務分析模擬器的飛行任務模擬準確性,是「旭海短期科研探空火箭發射場域」啟用後第一個發射成功的團隊。
吾皆娑婆 三千鴉殺浮屠之影
3 years ago @Edit 3 years ago
ARRC 團隊感謝5月透過大量媒體報導,提升大眾對於台灣自製火箭的關注,團隊獲得各方善意及鼓勵。特別感謝政府為促進國家太空科技與產業發展,建置短期科研火箭發射場域;感謝科技部及國家太空中心在短短一個多月的時間改善發射場域周邊設施,使團隊更能掌握氣候及外界因素

HTTP-3A是雙節探空火箭計畫,以類衛星載具的技術進行設計,與傳統探空火箭不同,衛星載具以自主導行控制的方式垂直起飛,類似4軸飛行器。本次成功發射是團隊進入衛星載具技術的第二步,驗證了團隊自行開發的「ZIYASim」六自由度飛行任務分析模擬器的模擬具有相當高的準確性。

【一刀未剪】台灣火箭升空大成功! 屏東旭海科研火箭順利發射升空 現場研究人員與民眾歡聲雷動! 潘孟安發文...大成功!屏東科研火箭順利發射升空 旭海現場歡聲雷動現場研究人員與民眾歡聲雷動

潘孟安發文: 好! 激! 動! 啊!
新台灣國防軍事網 on Twitter烏軍無人機投擲F1手榴彈炸死掩體內俄兵
影片曝光! 烏軍無人機投擲F1手榴彈 炸死掩體內俄兵 - 國際 - 自由時報電子報烏軍無人機在戰場上屢建奇功!讓俄軍損失慘重,烏軍以無人機投擲F1手榴彈襲擊俄軍躲藏的一處陣地掩體、且精準丟進俄軍掩體內,手榴彈爆炸後掩體內就沒有活動跡象。顯然成功擊斃俄軍士兵

「ТРУХА⚡️English」在推特PO出一段影片,可以看到影片中有處俄軍躲藏的陣地,兩名俄軍匆忙躲入掩體中,接著該架無人機投下一顆F1手榴彈精準丟進掩體,手榴彈爆炸後掩體內沒有活動跡象

另外立陶宛國防部長亞努索斯卡斯(Arvydas Anušauskas)6日透露,土耳其免費贈送給烏克蘭的三架TB2無人攻擊機(Bayraktar TB2)預計在未來數小時內運往基輔。
新台灣國防軍事網 on Twitter台灣的禮物?烏軍PO台灣的60公厘迫擊砲彈 - 國際 - 自由時報電子報快報:有消息指出烏軍收到一批來自台灣的60mm迫擊砲彈?烏軍公布消息指出這批砲彈將被與塞爾維亞製的60mm迫砲結合使用。報導指出札波羅熱領土防衛旅公布一張來自台灣的迫擊砲彈照片

本站推測,砲彈很有可能是經由美國轉手運交的
總之彈藥類的物資台灣非常充足!軍援烏克蘭是好事一件

烏克蘭的報導已確認砲彈上有台灣的正體字標示。不僅如此,這些砲彈是由美國從台灣購買之後、再轉手軍援烏克蘭。

基本上這些各類砲彈、彈藥或無導引類武器都是台灣可以軍援的選項,國造紅隼反裝甲火箭也是好選項。不影響台灣戰力又能增加烏軍戰力
吾皆娑婆 三千鴉殺浮屠之影
3 years ago @Edit 3 years ago
Lious on Twitter好啦國防部出來澄清不是台灣出的了
烏克蘭獲MIT迫擊砲彈? 國防部:「批號編碼不同」非事實 - 政治 - 自由時報電子報如果不是台灣,那可能是日本的
Lious on Twitter也只剩這選項了 「粍」這特殊漢字是以前日本自衛隊在用的
新‧二七部隊 軍事雜談 (New 27 Br... on Twitter7/10. 台灣國防部回應烏克蘭軍媒關於60公厘迫砲彈援烏的消息,表示砲彈編號內容不符和有誤,並非來自台灣
國防部 Ministry of Nation... on Twitter
新台灣國防軍事網 on Twitter安倍辭世 台灣民間廟宇紅毛港保安堂自設靈堂供追思 - 生活 - 自由時報電子報日本前首相安倍晉三不幸遇刺身亡,全台唯一供奉日本軍艦的宮廟 - 鳳山紅毛港保安堂也特別設立「日本元首相安倍晉三追思會場」提供國人追思,高雄市議員林智鴻今天也前往悼念。

安倍遇刺身亡後,廟方肯定安倍是最堅定協助台灣的首相,是台灣永遠的朋友,在主委張吉雄號召下設立「日本元首相安倍晉三追思會場」依循日本的喪禮時間,提供台灣國人追思。

高雄市議員林智鴻今早前往追思會場悼念,他強調,安倍說過「台灣有事就是日本有事」安倍在西太平洋及台灣的安全守護觀點是台灣很重要的保衛力量,台灣不會失去安倍所留下的精神。
新‧二七部隊 軍事雜談 (New 27 Br... on Twitter7/10. 俄方視角,一批名為「虎」(Tigr)志願營成員在遠東地區的濱海邊疆區進行訓練,將被規劃到太平洋艦隊第155海軍陸戰旅單位內進入烏克蘭作戰,不過這些士兵看上去似乎年齡都很大,雖然說有戰鬥經驗,但是能否適應烏克蘭戰場恐怕也是問題

新‧二七部隊 軍事雜談 (New 27 Brigade) on Twitter7/10. 在7月9日中午,頓涅茨克地區哥羅夫卡(Горлівки)附近,烏克蘭空軍一分隊防空飛彈部隊擊落俄軍的一架直升機
Facebook
新‧二七部隊 軍事雜談 (New 27 Br... on Twitter7/10. 開戰至7/10日06:00為止,俄軍傷亡和損失統計
Генеральний штаб ЗСУ on Twitter新‧二七部隊 軍事雜談 (New 27 Brigade) on Twitter7/10. 基輔地區市民開始接受軍事訓練,基輔市長克里琴科表示,對公社企業員工和首都地方行政部門員工進行培訓,課程包括:

敵火期間的火力訓練和程序
戰術醫學
處理爆炸物的工程培訓和程序
確保民眾的民事保護
在核生化污染條件下的作用能力
У Києві розпочали військові навчання для цивільних
吾皆娑婆 三千鴉殺浮屠之影
3 years ago @Edit 3 years ago
新‧二七部隊 軍事雜談 (New 27 Br... on Twitter7/10. 烏克蘭MiG-29戰機從空中覆蓋空軍攻擊機和地面部隊的作戰行動,這是在烏東地區的情況
新‧二七部隊 軍事雜談 (New 27 Brigade) on Twitter7/10. 盧甘斯克州長海岱回報戰況

1. 比洛格里夫卡(Bilohorivka)持續由烏軍堅守,俄軍連續被打退,戰鬥仍持續中

2. 俄軍後方彈藥庫持續被轟炸,俄軍計畫將電力和通訊恢復,但徒勞無功,因連續砲轟,城市基礎建設被摧毀,俄軍只能加強政治宣傳,聲稱拯救頓巴斯民眾
Сергій Гайдай - ‼️росі... on Facebook新‧二七部隊 軍事雜談 (New 27 Br... on Twitter7/10. 英國支援烏克蘭的「獒犬」(Mastiff)裝甲車,由海軍陸戰隊操作使用
吾皆娑婆 三千鴉殺浮屠之影
3 years ago @Edit 3 years ago
新台灣國防軍事網 on Twitter連環爆!烏軍成功摧毀盧、頓兩區俄軍彈藥庫 - 國際 - 自由時報電子報快報:烏軍精準的砲兵火力再度發威!

目前有越來越多俄軍後方彈藥庫被烏軍精準炸毀的消息傳出,最新消息指出烏東盧甘斯克與頓涅茨克兩州的兩座俄軍大型彈藥庫都被烏軍一夜之間炸毀。大大影響俄軍補給能力

俄軍攻勢目前受阻,因為烏軍正開始運用M31A1精準火箭彈大規模攻擊俄軍彈藥庫與軍備儲放地點。美國國防部之前已評估自從首批M142多管火箭發射車運交烏克蘭軍方後,烏軍已成功摧毀多達十二個或更多戰線後方的俄軍彈藥庫!嚴重破壞俄軍砲兵彈藥補給能力
吾皆娑婆 三千鴉殺浮屠之影
3 years ago @Edit 3 years ago
新台灣國防軍事網 on Twitter日本籍志願兵和美國籍志願兵現在都在烏克蘭共同對抗俄軍!東歐媒體指出、如果他們的祖父母一輩聽到這句話,應該會感到非常驚訝。
Visegrád 24 on Twitter現在全世界都團結支持烏克蘭抗俄!加油!🇺🇦💪💪💪
新台灣國防軍事網 on Twitter網傳赴烏參軍被俘 台灣志願軍:假消息、人都平安 | 國際 | Newtalk新聞大家可以安心!台灣志願軍都平安

網傳在烏克蘭參加國際志願軍的10位台灣人遭俄軍俘虜?外交部澄清目前未查獲遭任何俘通報。台灣中央社也與參軍的台灣人取得聯繫,都表示現在一切平安!勿信網傳假消息。

台灣記者透過管道與參軍的台灣人李成零取得聯繫,他們都表示現在一切平安,網傳為假消息。希望大家不要相信假消息!李成零是少數加入烏克蘭「國際志願軍」的台灣人,他曾加入知名的法國外籍兵團並在台灣海軍陸戰隊服志願役四年多;曾接受英國媒體BBC與美國媒體華盛頓郵報訪問分享在烏克蘭作戰心得。
新台灣國防軍事網 on Twitter「笨砲彈」化身精準導引彈! 傳美援烏「精準導引套件」神器 - 國際 - 自由時報電子報快報:M1156「精準導引套件」(PGK)軍援烏克蘭!

1000枚「高精準」155mm導引砲彈列入援烏清單。烏國媒體披露美國將援助M1156「精準導引套件」,PGK套件與引信結合可讓普通砲彈搖身一變成為精準砲彈

美國表示即將援烏的是一種新型砲彈,具有更高準確性,將使烏克蘭有能力準確打擊特定目標。聲明中沒有透露該砲彈具體型號。烏克蘭軍聞媒體《Defense Express》分析美國應不會提供M982「神劍」精準砲彈,而是提供M1156精確導引砲彈套件(PGK),它能加裝在普通砲彈上使其變身成精準砲彈。
根據美軍資料,無導引的M549A1榴彈原本在15公里、20公里、25公里、30公里射程的圓周誤差範圍(CEP)分別為94、125、150、267公尺;裝上PGK套件之後前述每一項射程的CEP都能縮減在50公尺以內。此外PGK套件的單價低於一萬美元(約新台幣30萬元)不到M982的六分之一
新台灣國防軍事網 on Twitter漢光實兵月底登場 反登陸、反斬首、平戰轉換成焦點 - 政治 - 自由時報電子報「漢光38號」實兵演習不僅將進行防空及衛戍中樞操演,各作戰區也將進行大規模反登陸實彈操演。另外海巡署600噸級艦也將加入並視情形進行反艦飛彈實彈射擊;近年蔡英文總統大幅提升國軍戰訓強度已顯成效。

7月25至29日將進行「漢光38號」實兵演習,將採實兵、部分實彈進行,除了確定於台北港模擬防空聯合作戰之外,海巡署600噸級艦已進駐海軍蘇澳基地,預料將於漢光期間配合海、空軍於東部外海進行實兵、實彈操演,有機會再度裝載雄二反艦飛彈驗證「平戰轉換」能力。
吾皆娑婆 三千鴉殺浮屠之影
3 years ago @Edit 3 years ago
台灣年年強化制海、制空與反制戰力,但未偏廢反登陸作戰與城鎮作戰!軍方表示今年仍將由各作戰區進行反登陸作戰實彈操演,另外憲兵等單位也將持續排定城鎮作戰訓練。至於後備戰力部分,由於前幾年動員與演練成效頗豐,今年可望比照往年動員後備軍人投入實兵甚至實彈演訓!

新‧二七部隊 軍事雜談 (New 27 Br... on Twitter台灣國防部將於7月25日至29日進行「漢光38號」實兵演習,將比照慣例演練戰力防護、制空、制海、反登陸等各項訓練,不僅將於台北港進行防空及衛戍中樞操演,各作戰區也將進行反登陸作戰實彈操演。另外,海巡署600噸級巡防艦預料也將加入演習序列
新台灣國防軍事網 on Twitter俄軍展示俘獲烏軍武器被發現有嚴重灌水之嫌!:

俄國媒體展示了「在利西昌斯克包圍戰俘獲的烏軍裝備」然而專家分析辨認出一些車輛與裝備根本與利西昌斯克完全無關!大部分展示的裝備都是早在過去幾個月就在整個烏東盧甘斯克州被俘獲的。
🇺🇦 Ukraine Weapons Tracker on Twitter例如這輛T-64BV被辨認出是三個月前在波帕斯納被俘獲,根本與利西昌斯克包圍戰完全無關
🇺🇦 Ukraine Weapons Tracker on Twitter由此看來俄軍的戰報實在相當不可信 ... 灌水十分明顯
圖中展示了烏軍的 KrAZ Cougar、BM-21 Grad 多管火箭發射車和三輛卡車,其中包括一輛油罐車。但被發現至少 Cougar 在兩個月前就已經在盧甘斯克出現過、與利西昌斯克包圍戰無關
🇺🇦 Ukraine Weapons Tracker on Twitter這邊的一輛T-72AV主戰車也被辨認出,是更早在北頓內次克市被俘,並不是在利西昌斯克
🇺🇦 Ukraine Weapons Tracker on Twitter
新台灣國防軍事網 on Twitter非常厲害的戰地維修技術!

烏克蘭軍方從被摧毀的俄軍 BMD-2 IFV 上拆下 2A42 30 mm機炮改安裝在臨時支架上。在此之前機砲被完全拆卸並清除鏽跡,然後神奇的將彎曲的砲管拉直恢復原狀。
🇺🇦 Ukraine Weapons Tracker on Twitter雖然把彎曲的砲管拉直並不是一般最好最安全的做法 ...
但我們真的必須佩服烏克蘭軍方的修復能力

可以看到最後這門2A42 30mm機砲被安裝在新的輪型砲架上,可能是作為步兵火力或反裝甲之用
新台灣國防軍事網 on Twitter
新台灣國防軍事網 on Twitter謎底揭曉:原來是烏克蘭媒體把日本製的60mm迫砲彈與台灣製的弄錯了 ...

國外分析是帶有 J-M52A2 引信的 J-M49A2 60 毫米迫擊砲彈,均由日本製造。
🇺🇦 Ukraine Weapons Tracker on Twitter不過上面都有正體字,也難怪烏克蘭媒體會把日本製的迫砲彈與台灣製的弄錯了;都是60mm

不是台灣感覺有點可惜啦,不過也沒辦法 ... 🤣
祖國臺灣的異鄉人 on Twitter這某種程度也表示日本未來要透過美國軍援我國是有可能的。技術上沒問題
新‧二七部隊 軍事雜談 (New 27 Br... on Twitter7/10. 前親俄民兵指揮官基爾金表示,烏軍獲得海馬斯多管火箭後,俄軍幾乎束手無策,雖用「聖甲蟲」(Tochek-U)和烏拉干(Uraganov)的遠程武器進行相對應攻擊 ,但是對上海馬斯多管火箭的大規模打擊根本無效,7/10 沙赫喬爾斯克再次爆炸,比上次更強烈!
Стрелков Игорь Иванович過去5到7天裡,10多個大型火砲和其他彈藥倉庫、幾個油庫、約十幾個指揮所和大約相同數量的人員陣地在俄軍後方都被擊中,以及幾個防空和砲兵陣地,遭受巨大損失

他繼續直言,當烏軍所謂的運輸系統遭受毀滅性打擊時,卻能讓海馬斯、M777和凱薩自走砲等依然能順暢到前線作戰,他不禁要問:俄羅斯部隊何時才能全力投入?
吾皆娑婆 三千鴉殺浮屠之影
3 years ago @Edit 3 years ago
新‧二七部隊 軍事雜談 (New 27 Br... on Twitter7/10. 烏克蘭媒體報導稱,飛彈攻擊位在刻松的俄軍國民衛隊的基地,詳細細節尚不清楚
新‧二七部隊 軍事雜談 (New 27 Br... on Twitter7/10. 烏軍第59機步旅殲滅位於尼古拉耶夫地區的俄軍火砲陣地
新‧二七部隊 軍事雜談 (New 27 Br... on Twitter7/10. 烏軍第93冷亞爾旅,在最近的東部戰鬥中又摧毀一輛俄軍T-72B戰車和一輛 MT-LB裝甲車,還有2輛戰車似乎也被遺棄,其中有人發現一輛完整的T-90M戰車也遺棄在戰場上
吾皆娑婆 三千鴉殺浮屠之影
3 years ago @Edit 3 years ago
新‧二七部隊 軍事雜談 (New 27 Br... on TwitterARRC在這次試射HTTP-3A第二節火箭雖然成功,但在飛行高空約3公里處開始失控,火箭降落傘提早開啟後失效,並直接墜入海裡,雖然離目標12公里有差距,但這是台灣首個混合式火箭開發中最大的成果
ARRC on Twitter
新‧二七部隊 軍事雜談 (New 27 Br... on Twitter7/10. 刻松地區戰況更新,據當地媒體報導,Yaroslav Muhdro 街(市行政大樓)周圍的街道已被封鎖,檢查站已設置,俄軍正將內有婦女和兒童的公共汽車撤離城鎮
吾皆娑婆 三千鴉殺浮屠之影
3 years ago @Edit 3 years ago
新台灣國防軍事網 on Twitter烏軍又中大獎~

俄軍第二輛T-90M主戰車在烏東被打爆;是烏軍第 93 機步旅的戰果。原先以為是T-72車系但後來確認是第二輛T-90M主戰車
🇺🇦 Ukraine Weapons Tracker on Twitter這不是本站弄錯,原推也更新表示這一輛應該是T-90M
🇺🇦 Ukraine Weapons Tra... on Twitter原先以為三輛都是T-72車系但後來確認有一輛是T-90M主戰車(從砲塔形狀可明顯看出)俄軍之前把T-90M吹上天,現在證實也不過如此。

俄軍組員應該都已經棄車逃走

這則是五月初第一輛被打爆的俄軍T-90M,之後兩個月都罕見於戰場,顯然俄軍對T-90M相當保護
🇺🇦 Ukraine Weapons Tracker on Twitter翻車照
吾皆娑婆 三千鴉殺浮屠之影
3 years ago @Edit 3 years ago
新台灣國防軍事網 on Twitter英國啟動烏軍萬人境外訓練計畫 傳俄羅斯惡意阻撓 | 中央社 | Newtalk新聞快報:英軍全面啟動代訓!計畫每四個月完訓一萬人

代訓計畫由英國陸軍第十一安全支援旅全權組織精英教官團執行!且英軍「威爾斯衛隊」特別事前在17天內測試超過2400支AK步槍以確認可以負荷英軍高強度射擊訓練

英國國防部表示事前已在短時間內購入大批蘇系AK步槍,以利這些未來的烏克蘭士兵訓練期間就能操作用於戰場第一線的武器。受訓的烏軍新兵也將獲得英軍免費贈送全套個裝包括防彈頭盔、防彈衣、護目用具、護耳、個人急救組、軍靴、防寒夾克、壕溝工事用具等。
吾皆娑婆 三千鴉殺浮屠之影
3 years ago @Edit 3 years ago
目前在英國境內已有600名烏克蘭志願新兵開始受訓,未來幾天還會有數以百計受訓者抵達。報導指出烏軍接受的訓練相當於英國陸軍步兵戰鬥訓練28週正規課程的「簡短濃縮版」涵蓋大量高強度實彈射擊、城市戰、地雷處置、小部隊陣地攻擊和防禦等。每天早上6時開訓、晚上10時30分結束,一週七天不間斷至少三周
https://pbs.twimg.com/media/FXUcia4aQAExQy9?format=jpg&name=small #女兵照片
英國陸軍第十一安全支援旅旅長斯騰豪斯(Justin Stenhouse)說,事實上士兵在前線激戰三週能學到的東西可能比受訓期間還多,但英軍訓練首要目標是讓烏軍新兵能在前線至少撐二到三週。他說,毫無軍事經驗的烏克蘭志願新兵第四天就能上靶場打實彈,學習動機非常高昂。
吾皆娑婆 三千鴉殺浮屠之影
3 years ago @Edit 3 years ago
新‧二七部隊 軍事雜談 (New 27 Br... on Twitter7/10. 有關於援烏60公厘迫砲彈的後續效應,有日本網友跳出來駁斥這不是日本提供,有兩點原因:日本對於管制出口武器有嚴格的法令,並且對於相關廠商出口有嚴格限制。其次,關於漢字使用上日本網友方面調查覺得有些怪異,並非日本使用的漢字,推論可能是台灣的,這樣的情況引起日本網友的注意

雖然台灣國防部否認這批迫擊砲彈的來源,但在烏俄戰爭持續進行下,沒有甚麼事是不可能的

另外底下烏克蘭網友吐槽這種爭論,直說:「怎樣都好啦,是誰的很重要嗎?只要能打俄國侵略者都可以啦!」
🇺🇦 Ukraine Weapons Tracker on Twitter
新台灣國防軍事網 on Twitter英軍軍援烏克蘭的 Mastiff 「 #獒犬 」6X6 裝甲運兵車正由烏克蘭海軍陸戰隊使用!

烏軍放出正式演訓影片感謝英國
ArmyInform on Twitter新‧二七部隊 軍事雜談 (New 27 Brigade) on Twitter7/11.烏克蘭參謀總部戰況簡報
Log in or sign up to view
https://pbs.twimg.com/media/FXUj5A_UsAA4cgn?format=jpg&name=small新‧二七部隊 軍事雜談 (New 27 Br... on Twitter7/11.俄佔刻松地區發生多起爆炸事件,俄軍陣地很可能遇襲引發大火,其中在電視塔附近出現其中一次爆炸聲,約有四起爆炸案
https://mil.in.ua/...
吾皆娑婆 三千鴉殺浮屠之影
3 years ago @Edit 3 years ago
Inty on Twitter阿根廷也开始反政府抗议活动,迅速上升的通货膨胀使人们感到绝望。

经济部长马丁-古斯曼(Martin Guzmán)于7月7日辞职。
Inty on Twitter英国捐赠乌克兰的战车
Inty on Twitter未注明日期的视频显示亨特拜登在妓女的陪伴下称量非法毒品

亨特-拜登在淋浴时与妓女一起吸食Crack cocaine (裂解可卡因)

亨特-拜登穿着美军罗纳德-里根号航空母舰上送给他父亲(当时的副总统)的纪念飞行夹克。
吾皆娑婆 三千鴉殺浮屠之影
3 years ago @Edit 3 years ago
Inty on Twitter“我想让你们知道,放弃世界上最好的工作我有多难过。”

约翰逊不久后将卸任英国首相,让我们来一起回顾下这位争议人物的首相生涯。
Inty on Twitter斯里兰卡总统10秒换一个,中共不知道该贿赂谁了
Inty on Twitter斯里兰卡人将总理的大床变成了WWE摔跤舞台
Inty on Twitter一名乌克兰🇺🇦军人在战壕里庆祝他孩子3 岁的生日。
Top News on TwitterInty on Twitter 印度预计将在2023年超过中国成为世界上人口最多的国家--联合国报告
吾皆娑婆 三千鴉殺浮屠之影
3 years ago @Edit 3 years ago
新‧二七部隊 軍事雜談 (New 27 Br... on Twitter7/11. 烏軍Su-24M戰機低空飛越,旁邊為Su-27戰機護衛伴飛
MilitaryAviationInUa on Twitter新‧二七部隊 軍事雜談 (New 27 Br... on Twitter7/11. 消息指出,澤倫斯基宣佈開始收復南方作戰,烏軍開始進軍攻擊
新‧二七部隊 軍事雜談 (New 27 Br... on Twitter7/11. 烏克蘭國防部長瑞茲尼科夫表示,總統澤倫斯基下令收復南方作戰啟動
新‧二七部隊 軍事雜談 (New 27 Br... on Twitter7/11. 位在刻松市西北方的車諾巴耶夫卡(刻松機場),在昨天一整天再度遭到轟炸,據報,約有12名高級軍官陣亡,數十個俄軍裝備和彈藥庫被摧毀,這是衛星照比對
吾皆娑婆 三千鴉殺浮屠之影
3 years ago @Edit 3 years ago
新‧二七部隊 軍事雜談 (New 27 Br... on Twitter7/11. 在波蘭完成俄軍裝備殘骸展覽結束後,將到捷克進行巡迴展覽,被烏軍摧毀的各種俄軍戰車、火砲和防空系統殘骸,直接送到布拉格市區展出,包含T-90A戰車、Msta-S自走砲砲塔等

等等,烏克蘭,你是打算要在整個東歐進行對俄國裝備殘骸「遊街示眾」嗎?
https://mil.in.ua/...新‧二七部隊 軍事雜談 (New 27 Br... on Twitter7/11. 位在刻松市西北方的車諾巴耶夫卡(刻松機場),在昨天一整天再度遭到轟炸,據報,約有12名高級軍官陣亡,數十個俄軍裝備和彈藥庫被摧毀,這是衛星照比對
ТРУХА⚡️English on Twitter
新台灣國防軍事網 on Twitter澤倫斯基下令收復沿岸城市 烏防長:部隊將達百萬之眾 - 國際 - 自由時報電子報快報:烏俄戰爭進行至今已四個多月,烏克蘭國防部長列茲尼科夫接受英媒訪問時表示總統澤倫斯基已下令「重新奪回被俄軍佔領的沿海地區」展開全面反攻。列茲尼科夫提到烏軍正在集結的動員部隊達到百萬之眾

列茲尼科夫(Oleksii Reznikov)接受英國《泰晤士報》訪問時表示總統澤倫斯基已下令烏克蘭軍方重奪沿海地區,因為收復沿海對烏克蘭國家經濟來說非常重要。列茲尼科夫指出西方國家增加武器軍援、是因為烏克蘭已經證明自己可以戰鬥!俄軍入侵時也低估了烏克蘭的自衛決心。
新‧二七部隊 軍事雜談 (New 27 Br... on Twitter7/11. 在刻松地區俄軍出現非常嚴重的戰略協調錯誤,導致友軍傷亡慘重,頓涅茨克地區親俄民兵第一軍第二營被友軍Friendly fire攻擊,許多人在俄軍砲擊中陣亡
新‧二七部隊 軍事雜談 (New 27 Br... on Twitter7/11. 盧甘斯克地區斯塔車諾夫,俄軍T-62戰車簡易裝甲和車頂行軍通過城市
新台灣國防軍事網 on Twitter悼念日本前首相安倍晉三 總統府今日下半旗 - 政治 - 自由時報電子報日本前首相安倍晉三於8日遭槍擊不治,享壽67歲
各國紛紛對此表示哀悼,總統蔡英文9日也決定台灣全國各級政府機關(構)、公立學校今日下半旗一天,表達台灣對安倍前首相的追悼及感謝

總統府發言人張惇涵表示當台灣遭遇困難及挑戰時,安倍前首相總是大力支持台灣,因此蔡英文總統決定透過下半旗之方式表達台灣對安倍前首相的追悼及感謝,也展現台灣與日本並肩同行,堅定捍衛民主自由價值的理念和決心。感念安倍前首相畢生對台灣的卓著貢獻。

蔡英文總統赴日台交協弔唁安倍 悼「台灣永遠的好朋友」
蔡英文赴日台交協弔唁安倍 悼「台灣永遠的好朋友」
吾皆娑婆 三千鴉殺浮屠之影
3 years ago @Edit 3 years ago
新‧二七部隊 軍事雜談 (New 27 Br... on Twitter在台親中匪類不論何時、何地,都在極盡醜化、抹黑和造謠,甚至配合共產黨進行敵後破壞,任何的與匪類合作的人都是未來的戰爭奸細

烏俄戰爭已經證明俄國最強大的武器不是核武,而是通敵匪類 #第五縱隊
報呱 Pourquoi.tw on Twitter大家有注意到在日台交流協會外的安倍晉三前首相悼念版上有一個大大的黑色愛心嗎?

原來是稍早這裡被某個反日的不理性民眾留下惡意留言塗鴉,引起觀看者憤怒不滿。感謝圖中這位女性將這些留言塗鴉畫成一個大大的黑色愛心,有創意的擋住醜陋的言論。

台日友好 Peace 🙏
吾皆娑婆 三千鴉殺浮屠之影
3 years ago @Edit 3 years ago
新台灣國防軍事網 on Twitter中國散布台灣慶祝安倍過世假訊息 國安會諮委:意圖製造台日矛盾 - 政治 - 自由時報電子報請大家提防中國對台日的 #認知作戰!

「網路訊息戰與國家安全」國際論壇,國安會諮委李德財指出在日本前首相安倍過世後,有中國人開始散布「台灣人慶祝」的假訊息,完全是意圖製造台日之間矛盾 #中國央視

國安會諮詢委員李德財強調,面對中共製造假訊息,台灣一定要提升對假訊息的免疫力!例如日本前首相安倍晉三遇刺後,馬上有假帳號冒充BBC報導安倍已死亡,還有在日中國人發布台灣人怎樣慶祝的假消息,意圖製造台灣和日本之間矛盾,面對假訊息台灣一定要做好準備

總之請大家多多分享、協助更多人提防中國對台日的 #認知作戰 !很多人還不知道中國的手法如此低級,用假帳號冒充台灣人汙辱日本
前國安會諮委:中國散播台灣慶祝安倍晉三遇刺假訊息 | 政治 | 中央社 CNA李德財提到台灣鄰近威權強國中國,英國媒體更指出台灣是全球最危險的地方,英美等國也相繼發出中共可能武力犯台警訊,因此台灣應該要加強民眾的國防教育以喚起民眾憂患意識,同時建立先自助再人助「同舟一命」的心防。
新台灣國防軍事網 on Twitter無法再挺! 俄軍過去1周遭烏軍重創 前親俄指揮官發文質問 - 國際 - 自由時報電子報快報:親俄民兵也開始質疑俄軍的無能 XD

俄軍目前將所有軍力投入烏東地區,但烏克蘭軍方除了有效抵抗攻勢外還能精準攻擊俄軍後方彈藥庫、油庫與指揮所等設施,遭到烏軍重大打擊讓親俄份子非常不滿

前親俄民兵指揮官基爾金表示在過去的五到七天內,俄軍有十多個大型火砲彈藥庫、油庫、指揮所、防空與火砲陣地都遭到烏軍炸毀!質問俄軍先前聲稱摧毀烏軍的運輸系統,那為什麼M142多管火箭與凱薩155mm自走砲等武器仍然能抵達烏東戰區? ... XD

基爾金還稱發這文不是要幸災樂禍與不愛俄國 ... XD 而是顯示俄軍防空系統對烏軍M142多管火箭系統並沒有作用。
吾皆娑婆 三千鴉殺浮屠之影
3 years ago @Edit 3 years ago
新台灣國防軍事網 on Twitter驚!美「杜魯門號」航艦1架「超級大黃蜂」戰機被吹落海 - 國際 - 自由時報電子報美國海軍在地中海發生嚴重意外!「杜魯門號」(USS Harry S Truman,CVN-75)航艦在進行海上補給時,一架F/A-18E/F「超級大黃蜂」戰機在甲板上突然被強風吹落海中,造成一名士兵受傷。

7月8日,美軍航艦「杜魯門號」在地中海進行海上補給作業,當時海上天氣惡劣!在強風驟雨下一架戰機從甲板上被吹落海中,海上補給作業也被迫立即中止。美國海軍第六艦隊也在討論如何打撈落海戰機。
吾皆娑婆 三千鴉殺浮屠之影
3 years ago @Edit 3 years ago
新‧二七部隊 軍事雜談 (New 27 Br... on Twitter7/11. 俄方視角,東施效顰的俄羅斯,烏克蘭展示他們的「恥辱」,俄國也不甘示弱展示他們從烏克蘭擄獲的裝備,好笑的是,這些都是在2014年頓巴斯戰爭時就有的東西,稱不上今年戰爭的成果

#見笑轉生氣
Rob Lee on Twitter
新‧二七部隊 軍事雜談 (New 27 Br... on Twitter7/11. 刻松地區戰況報告,7/10日俄軍在刻松市區面臨反抗軍和烏軍特種作戰部隊 (SOF) 持續不斷升級的戰役,並且烏軍再次定位俄軍目標,烏軍的遠程武器襲擊摧毀2個俄軍總部

烏軍在此時已經開始發動反攻刻松,俄軍可能不久後失去對城市的控制
吾皆娑婆 三千鴉殺浮屠之影
3 years ago @Edit 3 years ago
新‧二七部隊 軍事雜談 (New 27 Br... on Twitter7/11. 由於計劃發動反攻,烏克蘭政府要求公民離開俄羅斯控制的該國南部區域
ТРУХА⚡️English on Twitter新‧二七部隊 軍事雜談 (New 27 Brigade) on Twitter7/11. 有關於分享烏克蘭陸軍裝甲部隊現狀

全文
https://ptt.cc/...
https://pbs.twimg.com/media/FXWafQKaUAAOpcK?format=jpg&name=large https://pbs.twimg.com/media/FXWaf1raIAAYzyr?format=jpg&name=large https://pbs.twimg.com/media/FXWagZ3aUAMLl81?format=jpg&name=large https://pbs.twimg.com/media/FXWag9caAAANb1Z?format=jpg&name=large
吾皆娑婆 三千鴉殺浮屠之影
3 years ago @Edit 3 years ago
台灣藍白黃
新‧二七部隊 軍事雜談 (New 27 Br... on Twitter7/11. 俄國認知戰警報,這是一個假帳號,用女性頭像顯示,表面上用英語講述西方人道主義和俄國的關係,實際上是用來向各位潛移默化俄烏俄戰爭的親俄風向,偷渡觀念影響大家的認知

有很多親俄粉專表面上嘴巴講得很中立理性,實際上骨子裡就是親俄到了極點
Sergej Sumlenny on Twitter
新‧二七部隊 軍事雜談 (New 27 Brigade) on Twitter7/11. 開戰至7/11日06:00為止,俄軍傷亡和損失統計
https://pbs.twimg.com/media/FXXosLFakAA0CJb?format=jpg&name=small
新台灣國防軍事網 on Twitter基隆軍港西遷案 蔡適應:第一期工程提前於9月底完工 - 生活 - 自由時報電子報基隆軍港西遷擴大腹地,第一期工程將提前於9月底完工!131艦隊辦公大樓、艦隊生活大樓及西11碼頭等將大幅增加大型作戰艦及新型沱江級飛彈巡邏艦進駐的效率。蔡英文總統近年推動軍港西遷等重大國防基建都相當正確

立委蔡適應今天表示,第一期工程主要施作131艦隊辦公大樓、艦隊生活大樓等建物,契約期程是今年10月前要完工,雖然遇到COVID-19疫情影響但在各方努力下將提前於9月底完工,目前正和海軍進行搬遷協調。
7月11日是一年一度的航海節,立法委員蔡適應在臺灣港務股份有限公司基隆港務分公司總經理高傳凱、海軍參謀長蔣正國中將等人陪同下前往西11碼頭了解軍港遷移工程進度,包含西11碼頭的第一期工程,第二、三期工程還包括西8碼頭和西14、西15碼頭。大幅增加海軍可用船席提供大型艦避風及新型沱江級運用
吾皆娑婆 三千鴉殺浮屠之影
3 years ago @Edit 3 years ago
新‧二七部隊 軍事雜談 (New 27 Br... on Twitter7/11. 烏軍第60步兵旅在刻松地區,進入已經收復的伊凡尼夫卡(Ivanivka),大量被摧毀或遺棄的俄軍裝備
新‧二七部隊 軍事雜談 (New 27 Br... on Twitter7/11. 俄佔沙赫喬爾斯克,頓涅茨克地區,被烏軍遠程武器摧毀的俄軍彈藥庫,影像前後比較
ТРУХА⚡️English on Twitter新‧二七部隊 軍事雜談 (New 27 Br... on Twitter7/11. 被摧毀的俄軍Msta-S自走砲砲塔,在捷克布拉格市中心展出,俄軍的裝甲車輛再度進入布拉格,不過這次是殘骸
European Pravda on Twitter
新台灣國防軍事網 on Twitter傳大批俄軍抵邊境 白俄將領致信盧卡申科:挺侵烏等同自殺 - 國際 - 自由時報電子報快報:白俄將領不挺盧卡申科!呼籲盧卡申科停止介入!近日傳俄軍已派大批新兵到白俄西部軍事基地訓練,此舉讓白俄軍方高層相當不安與反感,寫公開信呼籲盧卡申科別再介入烏俄戰爭,直言挺俄國侵烏等同自殺

消息傳俄軍正在白俄境內與波蘭和立陶宛緊鄰的五個軍用基地進行強化訓練。此外,盧卡申科上個月訪問俄國還重申對俄國入侵烏克蘭的支持。白俄將領對此相當不安!近日寫公開信呼籲盧卡申科別再與烏俄戰爭有瓜葛,並稱加入俄國入侵烏國的舉動無異於「自殺」。

白俄將領痛批俄國公然違反白俄憲法第一條,依據該憲法條文規定白俄在自己的領土上保有完全的權力,並具備內外政治獨立性,但莫斯科正企圖破壞白俄主權
吾皆娑婆 三千鴉殺浮屠之影
3 years ago @Edit 3 years ago
Inty on Twitter最新纽约时报/锡耶纳的一项新民意调查显示,64% 的民主党选民在 2024 年不希望拜登竞选
Inty on Twitter印度完全禁止中国电信设备制造商进入其市场。
美方谴责中方支持俄罗斯Inty on Twitter弗拉基米尔-普京周一签署了一项法令,允许所有乌克兰人申请快速的俄罗斯公民身份。
Inty on Twitter总统自己的客人砸场子,打断白宫演讲
Inty on Twitter北京提修复关系四要求,澳总理强调不予回应
吾皆娑婆 三千鴉殺浮屠之影
3 years ago @Edit 3 years ago
美国国会议员谈台湾或中国问题 on TwitterMike Rogers議員說:據報導,在美國人被創紀錄的高油價壓垮之際,拜登總統從美國戰略石油儲備中向一家中國共產黨擁有的公司派遣了近100 萬桶石油。為什麼會這樣?我們需要答案。
Biden Sold a Million Barrels From US Strategic Petro...美国国会议员谈台湾或中国问题 on TwitterRep. Dan Bishop議員說:中共利用看似無害的應用程序 TikTok 抖音 作為特洛伊木馬來收集美國人的數據,包括面部識別和生物特徵數據、擊鍵和密碼。這是一個號召國會認真對待保護美國人數據的號角。
Emma Withrow on Twitter
吾皆娑婆 三千鴉殺浮屠之影
3 years ago @Edit 3 years ago
新台灣國防軍事網 on Twitter快訊/斷交後最高規格!日媒捕捉賴清德親赴安倍家弔唁 | 政治 | 三立新聞網 SETN.COM台日外交在近年蔡英文總統任內屢有重大突破;傳出台灣副總統賴清德今早飛抵日本後親赴安倍家弔唁,陪同的是駐日大使謝長廷。副總統賴清德也是1972年台灣與日本斷交50年來最高層級的赴日官員。

安倍晉三的家鄉山口縣下關市,為了配合12日的葬禮,將於當天上午10點開始設置花架悼念。根據日媒畫面副總統賴清德今早飛抵日本後,進入安倍家

日本ANN也報導了台灣派出副總統前往日本
親日派の台湾“No.2”が安倍元総理の自宅を弔問(2022年7月11日)
吾皆娑婆 三千鴉殺浮屠之影
3 years ago @Edit 3 years ago
傳出副總統賴清德今(11)日突然現身日本東京安倍晉三家中弔唁,對此,民進黨立委郭國文證實此事並直呼總統蔡英文的決定很有智慧與遠見!據了解副總統賴清德取消國內行程,直接以私人身分任特使前往日本弔唁安倍
快訊》外交大突破!賴清德赴日本弔唁安倍晉三 | 政治 | Newtalk新聞
總統蔡英文、行政院長蘇貞昌等人上午都前往台日交流協會悼念前日相安倍晉三,原本預料副總統賴清德也會前往卻未現身,下午即傳出人在日本,引發媒體驚訝。而台灣副總統賴清德也是1972年台日斷交後50年來最高層級赴日特使。
日本《產經新聞》台北支局長矢板明夫表示,這說明新任首相岸田文雄不但繼承安倍的挺台政策,還更往前邁進一大步。矢板明夫指出這是1972年台日斷交50年以來最重大的外交突破。
賴清德赴安倍家悼念 矢板明夫:岸田繼承安倍挺台 更邁進一大步 - 政治 - 自由時報電子報矢板明夫表示,台日之間沒有正式外交關係,台灣的正副總統、行政院長、外交部長,原本按慣例是不能訪問日本的,副總統賴清德出現在東京說明日本政府決定發給他訪日簽證。

日本現在也不怕得罪中國了「這也是說明岸田首相不但繼承了安倍首相的挺台政策,而且更往前邁了一大步。」
https://pbs.twimg.com/media/FXYUnQ-VEAY_NOM?format=jpg&name=small
吾皆娑婆 三千鴉殺浮屠之影
3 years ago @Edit 3 years ago
新台灣國防軍事網 on Twitter赫爾松最新戰況!烏國反抗軍、特戰部隊攻擊 飛彈摧毀2俄軍總部 - 國際 - 自由時報電子報快報:烏克蘭軍方正對烏南發起新一輪反攻!

有消息指出赫爾松的俄軍正面臨當地烏克蘭敵後反抗軍與烏軍特戰部隊(SOF)聯合攻擊,烏軍定位並以飛彈炸毀兩個俄軍指揮中心

7月10日,佔領赫爾松的俄軍面臨當地反抗軍與烏軍特戰部隊(SOF)的攻擊,烏軍成功用飛彈摧毀兩個俄軍指揮中心。烏克蘭國防部長列茲尼科夫也表示總統澤倫斯基已下令烏克蘭軍方重新奪回被俄軍佔領的沿海地區
Chuck Pfarrer on Twitter
新台灣國防軍事網 on Twitter據報烏克蘭軍方在靠近俄烏邊境的 #Kharkiv 州霍普蒂夫卡使用美國提供的 M777A2 155mm榴砲發動反砲兵射擊;摧毀了兩門罕見的俄軍 2B16 Nona-K 120mm牽引式迫榴砲。
🇺🇦 Ukraine Weapons Tracker on Twitter2B16 Nona-K 120mm牽引式迫榴砲
可以用 120mm 傳統迫砲彈,也能用專用的線膛砲彈,據說還能通用法軍MO-120 RT-61 120mm迫砲的線膛砲彈
Title: Ukrainians firing a captured 2B16 Nona-K 120m...
彰化就(ry
也是藍到不行,樁腳很多,紅不紅就不清楚了
新台灣國防軍事網 on Twitter離譜!全台降半旗悼念安倍晉三 花壇鄉公所竟然忘了 - 政治 - 自由時報電子報彰化花壇鄉真是離譜之至 ... 國家命令竟然可以忘了?

總統蔡英文為感念安倍晉三對台灣的相挺與貢獻,宣布各級政府機關、公立學校今日降半旗一天,不料,彰化縣花壇鄉竟然沒有降半旗,遭民眾踢爆!發現公所疏忽忘記此事

媒體向花壇鄉公所求證,公所經查負責業務的人員今天請假由代理人執行,該代理人竟然疏忽「忘了」此事,直到今天下午4點28分公所主秘接到記者求證電話,驚覺的確沒降,才趕緊請代理人補降半旗。

下午4點28分才補降是有甚麼用啊?根本都要下班了
吾皆娑婆 三千鴉殺浮屠之影
3 years ago @Edit 3 years ago
新台灣國防軍事網 on Twitter烏克蘭軍方似乎已從捷克的軍援,獲得了稱為 RM-70 Vampire 4D 的現代化版本多管火箭發射車,它具有 Tatra T-815-7 底盤和新的數位射控系統。遠比早期的RM-70先進
🇺🇦 Ukraine Weapons Tracker on Twitter
吾皆娑婆 三千鴉殺浮屠之影
3 years ago @Edit 3 years ago
新台灣國防軍事網 on Twitter二戰傳奇T-34主戰車終於登場了 XD
傳出俄軍在利西昌斯克使用一輛T-34/85主戰車當成障礙物加強道路中央的障礙工事與鐵絲網。應該又是挖當地的紀念碑下來用。

俄軍從T-80、T-72 ... 一路到挖倉庫的T-62;現在終於看到T-34了
АЗОВ_UA_NATO_USA_יִשְׂרָאֵל🇮🇱🇺🇦🇺🇸🇪🇺🇬🇧 on Twitter這支影片一直被推特遮蔽真的是莫名其妙 ... XD
T-34有那麼可怕嗎?

本站找到一個沒有被遮蔽的影片來源:
🌻 Fertilizer Finder 🌻 on Twitter有網友比對出的確是當地紀念碑的T-34/85被挖下來 ...
KSAT on Twitter 期待二戰博物館藏大閱兵
新台灣國防軍事網 on Twitter軍情動態》印度首艘國產航艦完成海試 8月服役 - 國際 - 自由時報電子報抗衡中國日漸升高的影響力之際,印度海軍宣布首艘自製航艦「維克蘭號」(INS Vikrant)繼2021年8月完成下水後已完成所有海上公試,預定於8月15日印度獨立日當天服役,成為印度海軍第二艘航艦。

維克蘭號建造經費達50億美元(約1425億台幣),長260公尺、寬60公尺,排水量4萬公噸,有兩條起飛跑道,具備短場起飛、攔截索降落(STOBAR)能力,將搭載俄製MIG-29戰機、KA-31空中預警直升機等30至40架艦載機,並使用滑躍起飛方式。
新台灣國防軍事網 on Twitter後備單位換新槍 全動署2024前580把國造T75-K3到手 - 政治 - 自由時報電子報近年蔡英文總統提出改革後備戰力政策;軍方表示全動署所屬後備指揮部今年起將陸續獲得國造T75-K3 9mm手槍,汰換老舊.45手槍供後備幹部使用。總數為580把,今年底前將先獲得第一批194把

全動署自去年至2024年投入1800餘萬元採購580把T75-K3 9mm手槍,今年底前將獲得194把,明年、2024年則分別獲得194把、192把,主要是考量現行.45手槍至今使用已逾年限,裝備機件老舊,槍膛磨損嚴重且裝彈量低,亟需辦理汰換。
吾皆娑婆 三千鴉殺浮屠之影
3 years ago @Edit 3 years ago
除了新式手槍之外,國防部為滿足後備部隊需求,陸軍自今年至2026年採購2060挺班用機槍,全案約投入4.2億餘元,另計畫於2026年以前投入1.5億餘元採購87門120mm迫擊砲預計後年開始撥交部隊使用。

T75K3手槍為軍備局205廠研製的單兵武器,具備重量輕、壽命長且維保容易等特點,彈匣的最大容量為15發。除了後備單位之外,陸、海、空軍及憲兵、海巡等亦正全面進行換裝。

新‧二七部隊 軍事雜談 (New 27 Br... on Twitter台灣區域安全通報

一艘中國海軍「江衛級」護衛艦(566),在本月7日和10日分別在台灣宜蘭海域進出東海和太平洋海域,日本自衛隊紀錄其航行過程
防衛省統合幕僚監部 on Twitter
新台灣國防軍事網 on TwitterFBI局長:中國滲透才是美國及盟邦最大威脅 - 國際 - 自由時報電子報英國《金融時報》11日刊出美國聯邦調查局(FBI)局長瑞伊(Christopher Wray)日前訪英的專訪內容,指美國及盟友集中全力因應俄國入侵烏克蘭一役之際,必須謹記中國對各國的滲透野心才是「最巨大的威脅」。

瑞伊指出,美英兩國目前注意力都在俄烏衝突「但我們希望向彼此確認,從各方面來看中國都是最巨大、最廣泛、最全面及長期持續的威脅,必須銘記在心。」他表示中國情報單位仍不斷強化滲透,FBI甚至平均每12小時就會針對一起中國滲透案件啟動調查!「中國政府愈發聰敏,懂得如何掩飾某些活動。」
FBI和MI5希望促進與企業合作,給予他們防範滲透的工具「中國滲透威脅規模之大可不是我們光靠調查或逮捕行動就能擺脫的。」不過,瑞伊指小型企業尚未意識到威脅,是對情報單位的一大挑戰,必須向小公司或風險投資公司等機構伸出援手。
吾皆娑婆 三千鴉殺浮屠之影
3 years ago @Edit 3 years ago
新‧二七部隊 軍事雜談 (New 27 Br... on Twitter7/11. 烏軍南方司令部發布一段在蛇島地區的攻擊俄軍紀錄,透過TB2無人機、BM-27多管火箭和博達納自走砲等裝備攻擊俄軍在島上的防空飛彈、雷達系統和ZU-23防空砲,以及島上的車輛、營房,包含使用反艦飛彈攻擊俄國海上油田和艦艇
ТРУХА⚡️English on Twitter新‧二七部隊 軍事雜談 (New 27 Br... on Twitter7/11. T-34真的要出場了嗎?位在俄軍佔領的利斯坎斯克,俄軍把博物館偷來的T-34戰車當作檢查哨壓陣
NEXTA on Twitter
吾皆娑婆 三千鴉殺浮屠之影
3 years ago @Edit 3 years ago
新‧二七部隊 軍事雜談 (New 27 Br... on Twitter7/11. 烏軍將擄獲的俄軍鎧甲-S1(Pantsir-S1)防空飛彈車用來打擊俄軍戰機,成功打下一架俄軍軍機目標
新‧二七部隊 軍事雜談 (New 27 Br... on Twitter7/11. 據BBC報導稱,短短兩週內,俄軍已經損失14個後方彈藥庫和基地設施
新‧二七部隊 軍事雜談 (New 27 Br... on Twitter7/11. 德國不只提供PzH2000給烏克蘭,另有提供眼鏡蛇反砲兵雷達系統在烏克蘭戰場上,能在120秒內偵測到40個目標,提供給砲兵進行精準打擊
新‧二七部隊 軍事雜談 (New 27 Br... on Twitter7/11. 俄佔托克馬克,札波羅熱地區,俄軍彈藥庫再度遭到烏軍遠程武器攻擊
吾皆娑婆 三千鴉殺浮屠之影
3 years ago @Edit 3 years ago
新‧二七部隊 軍事雜談 (New 27 Br... on Twitter台灣區域安全通報

三架中國軍機於11日侵入台灣西南海域,殲-16戰機、運-8遠干機和反潛機各一架
國防部 Ministry of National Defense, R.O.C. 🇹🇼 on Twitt...3架共機擾台西南ADIZ 空軍兵力應對 | 政治 | 中央社 CNA新‧二七部隊 軍事雜談 (New 27 Brigade) on Twitter敵情威脅報告

中國官方今天將排水量達6600噸的大型海事巡航救助船「海巡06」正式列編福建海事局,並部署在平潭島,此時中方將大型海巡船部署在台海,動機格外敏感
中國在平潭部署大型海巡船 將加強海事監管 | 兩岸 | 中央社 CNA
吾皆娑婆 三千鴉殺浮屠之影
3 years ago @Edit 3 years ago
新‧二七部隊 軍事雜談 (New 27 Br... on Twitter海馬斯多管火箭系統(HIMARS)已經在烏克蘭戰場上出現眾多變化,目前美國將持續送更多此款多管火箭系統,這場戰爭的效益,除了輪型載具機動佈署外,強大的精準攻擊和遠程攻擊能力表露無遺

俄羅斯若覺得時間很多,那就看自己有多少資源可以流失
US to send more HIMARS precision rockets to Ukraine新‧二七部隊 軍事雜談 (New 27 Br... on Twitter7/11. 立陶宛今天擴大限制過境前往俄羅斯波羅的海飛地加里寧格勒的貨運,逐步實施之前宣布的歐盟制裁措施。俄羅斯和白俄羅斯領導人今天討論針對立陶宛此措施的聯合行動
立陶宛擴大限制俄飛地貨運 克宮擬聯合行動反制 | 國際 | 中央社 CNA
吾皆娑婆 三千鴉殺浮屠之影
3 years ago @Edit 3 years ago
新‧二七部隊 軍事雜談 (New 27 Br... on Twitter7/11. 烏軍第10山地突擊旅操作捷克支援的RM-70多管火箭系統
新台灣國防軍事網 on Twitter精準武器快耗盡? 俄軍用S-300防空飛彈打地面目標 - 國際 - 自由時報電子報俄軍繼動用1960年代的「Kh-22」反艦飛彈攻擊烏克蘭後,又傳出以S-300防空飛彈攻擊烏克蘭地面目標。

美媒《The Drive》軍武專欄「戰區」(The War Zone)指出,目前俄軍操作的發射車型號有S-300P和S-300V兩種系列。雖然俄軍並未針對使用S-300進行對地攻擊作出聲明,但外媒大多推測是因為戰況膠著使得俄軍對地攻擊武器消耗量太大使供應出現困難,因此必須先拿S-300來充數。
美國智庫「戰爭研究所」(ISW)10日擇分析指出,以這種方式使用防空飛彈是無效的!因為這種飛彈的彈頭不大且經過特化專門攻擊飛機,而不是地面目標。ISW得出的結論是俄軍使用S-300飛彈攻擊地面目標的決定,可能表明俄軍的地對地飛彈即將耗盡,或者飛彈所需的部件即將用罄。
新台灣國防軍事網 on Twitter認知作戰輸入反美日言論 沈伯洋:中國最怕台灣人建立心防 - 政治 - 自由時報電子報請大家多多提防中國對台的新一輪 #認知作戰

教授沈伯洋強調大多數年輕人沒有傾中需求,中國對台認知作戰傳遞的最大宗言論不是傾中而是反美、反日、反西方。中國是要破壞民眾心防,中國最怕的就是台灣民眾建立起心防

教授沈伯洋強調中國所做一切都是要破壞民眾心防,建立對美的不信任關係

對於中共第五縱隊及在台協力者,沈伯洋談及烏克蘭一開始對第五縱隊的識別非常快速,台灣在這方面的辨別並不是非常精良!如果戰爭發生時台灣沒辦法快速辨識、讓這些人進入聊天群組散布一堆虛假訊息,將對戰事造成很大影響和傷害
吾皆娑婆 三千鴉殺浮屠之影
3 years ago @Edit 3 years ago
沈伯洋談及,整個作戰想定上最重要還是台灣的心防,目前台灣願意投降的人還是很多!就算別人或外國想要幫助也Hold不住,中國所有對台 #認知作戰 都是在破壞心防,近幾年一直在鋪陳這件事。
@wbsearch404 - 【剛剛買咖啡聽到旁邊兩個阿伯的對話 「我希望有生之年能看到統一」 「我的夢...
#抖音一響,父母白養

沈伯洋指出,這一年來自己有個深刻感受,例如跟年輕人講這個訊息是中國來的或是中共統戰部、解放軍的訊息,就碰到很多年輕人講「我就是要多方思考,接收來自不同地方訊息,中國我也聽,日本我也聽,美國我也聽」然後做出判斷,維持一個中立立場?

沈伯洋質疑,這種中立立場是完全沒有敵我意識的
Inty on Twitter英国新首相将于9月5日宣布---保守党
Inty on Twitter白宫:美国认为伊朗将向俄罗斯提供无人驾驶飞机-美联社
贝尔博克:北京危及世界和平基础Inty on Twitter另一个俄罗斯弹药库被乌军 "非军事化 "。

这个弹药库位于赫尔松州的新卡霍夫卡
Inty on Twitter泽伦斯基对加拿大将被制裁的涡轮机转让给德国一点也不高兴,而德国又将把涡轮机给俄罗斯天然气工业股份公司和俄德北溪1号天然气管道。
吾皆娑婆 三千鴉殺浮屠之影
3 years ago @Edit 3 years ago
Inty on Twitter重磅消息:支持日本🇯🇵修宪的党派获得日本国会三分之二席位
Inty on Twitter美国前国家情报总监克拉珀11日表示,美国情报界错估了阿富汗和乌克兰局势,很大原因是在俄罗斯、中国、朝鲜这样的独裁国家,就是由一个人的思想控制,而这些领导人的封闭和孤立,让情报部门对他们个人意图的评估变得非常棘手。
SpaceX星舰Starship的推进器遭受挫折Inty on Twitter俄军吸食白粉
九貓人生 Cat's slave. on Twitter現在知道那些先進武器零件變成什麼了
Inty on Twitter目前担任美国联邦要职【宗教自由委员会】主席的美籍维吾尔人 nuryturkel 详细解释了:"中国政府的行为清楚地表明了这是一场针对维吾尔人的种族灭绝"
Inty on Twitter按照个别极端“进步人士”的逻辑:【纽约时报】居然报这样的新闻,那就是川粉

目前美国著名赌博预测网站Predict上,2024年代表民主党的总统候选人,加州州长纽森直逼拜登。 支持纽森把拜登搞下去😀

共和党这边,的桑蒂斯直逼川普。 支持桑蒂斯把川普搞下去
Inty on Twitter拜登准备前往中东,计划在残暴的沙特皇室面前求油。

竞选时,拜登曾称沙特阿拉伯为 "贱民 "国家。
Inty on Twitter日本前首相安倍晋三的丧礼于7月12日在东京增上寺举行。在场外众多民众的致意下,日本送他走完了最后一程。

作为日本战后在任时间最久的首相,安倍晋三对近年的日本和日本人影响深远。而在国际舞台上,他为日本留下了更多盟友,以及更多争议。
新‧二七部隊 軍事雜談 (New 27 Br... on Twitter7/11. 三天前,俄軍在新卡霍夫卡(Nova Kakhovka)一處彈藥庫備烏軍摧毀,衛星照比對前後狀況
新‧二七部隊 軍事雜談 (New 27 Br... on Twitter7/12. 普丁簽署一項法令,決定讓親俄地區和烏克蘭境內所有人都能拿到俄羅斯護照,這是變相認定「烏克蘭不是國家」的想法

看來戰爭現況讓他整個人的判斷「失去理智」,真的是夢裡甚麼都有
Putin potpisao odluku za lakše dobijanje ruskog drža...新‧二七部隊 軍事雜談 (New 27 Brigade) on Twitter7/12. 烏克蘭參謀總部戰況簡報
Inicia sesión o regístrate para verlo
https://pbs.twimg.com/media/FXZq-GxVUAEC2_N?format=jpg&name=small
新台灣國防軍事網 on Twitter捍衛海疆添生力軍 海巡署最快執法船舶即起進駐金門 - 社會 - 自由時報電子報海巡署目前最高速的新造35噸級巡邏艇今天起進駐金門,可望在黃魚汛期即將來臨之際強化金門海巡隊掃蕩非法越界中國漁船的能量,捍衛海疆。本站也非常支持台灣政府加強掃蕩非法中國船隻

金門海巡隊表示3505艇是海巡署依據國艦國造政策,執行「籌建海巡艦艇發展計畫」新造35噸級巡防艇,由中信造船承造,動力系統採用兩部噴水推進器具有吃水淺、靈活性高等特點,非常適合金門海域執行救生救難、近岸登檢等任務。最高時速達45節(約83.3公里)
新台灣國防軍事網 on Twitter蔡總統明年9月主持潛艦原型艦命名下水 黃曙光將登艦督導海測 - 政治 - 自由時報電子報台灣國防好消息!原型艦建造重大進展!六大壓力殼段已完成,各式裝備運交台灣排除困難,將在明年9月舉行命名下水典禮,屆時邀請蔡英文總統親臨主持;原型艦一系列海試將由前參謀總長黃曙光督導

目前各式潛艦次系統裝備的獲得丶運交台灣期程都排除困難並進入穩定期!原型艦下水後將展開一系列的測試,負責督導潛艦國造政策的國安會諮詢委員丶前參謀總長黃曙光屆時將會登上原型艦親自督導岸測丶海測任務,做好原型艦交艦的準備。
傳出潛艦原型艦構型歷經多次修改!最終採用第3.05版進行建造,光是設計藍圖就有7百多份,依據台船先前說明,原型艦長度約在70公尺內,寬約8公尺左右,高約18公尺,採用X型尾舵設計,平衡翼配置在帆罩段的兩側,排水噸位約2500到3000噸。

媒體報導一般潛艦的艦殼分別有單殼丶雙殼(內殼丶外殼)型式,我國潛艦原型艦則採混合艦殼型也就是部分船段為雙殼丶部分為單殼設計,目前均已建造完成!原型艦可在明年9月前進行封殼丶全艦塗裝作業,隨後排定吉日舉行命名暨下水典禮,屆時將邀蔡英文總統以三軍統帥身份親臨主持。
吾皆娑婆 三千鴉殺浮屠之影
3 years ago @Edit 3 years ago
新‧二七部隊 軍事雜談 (New 27 Br... on Twitter7/12. 烏軍第80空降旅持續催毀俄軍地面戰車部隊
新‧二七部隊 軍事雜談 (New 27 Br... on Twitter7/12. 另一個俄軍彈藥庫遭到攻擊後爆炸,位在新卡霍夫卡,刻松地區
新‧二七部隊 軍事雜談 (New 27 Br... on Twitter這應該是在駐日美軍基地,在餐廳店面前進行宣誓,有業配的嫌疑
https://pbs.twimg.com/media/FXWvEI2aIAAzZAm?format=jpg&name=small新‧二七部隊 軍事雜談 (New 27 Br... on Twitter7/12. 來自德國支援的PzH2000自走砲確認戰果,使用SMArt 155公厘火砲砲彈摧毀俄軍裝甲車輛

SMArt 155是德國開發的155公厘砲彈,用來進行長距離間接射擊,針對載具頂部進行打擊
吾皆娑婆 三千鴉殺浮屠之影
3 years ago @Edit 3 years ago
新‧二七部隊 軍事雜談 (New 27 Br... on Twitter7/12. 敵情威脅報告

最近觀察到一些情況,每當台灣增強國防武力或是民間提升自我防衛意識時,有親共或中國網軍刻意散播台灣失敗主義的言論,只要有詆毀台灣國防和民間防衛的言論,灌輸失敗的認知戰,因為中國相當害怕台灣人自我防衛意識建立

#認知戰 #失敗主義 #負面散播
認知作戰輸入反美日言論 沈伯洋:中國最怕台灣人建立心防 - 政治 - 自由時報電子報新‧二七部隊 軍事雜談 (New 27 Br... on Twitter台灣區域安全通報

一架美軍RC-135V電偵機,在今天(7/12)上午通過巴士海峽進入西南海域
やんずJAPAN on Twitter
吾皆娑婆 三千鴉殺浮屠之影
3 years ago @Edit 3 years ago
新‧二七部隊 軍事雜談 (New 27 Br... on Twitter7/12. 烏軍發射海馬斯多管火箭攻擊刻松地區俄軍陣地,傳出豐碩戰果,俄軍第22軍團司令納斯布林少將、第20機械師司令,以及副手砲兵司令,作戰部部長安德烈·戈羅別茨上校,和第20師的參謀人員和 150多名其他官兵全部陣亡
新‧二七部隊 軍事雜談 (New 27 Br... on Twitter7/12. 烏南地區新卡霍夫卡發生另一個俄軍彈藥庫爆炸,地點已確認,連同警局等其他建物都被摧毀
新‧二七部隊 軍事雜談 (New 27 Br... on Twitter7/12. 美國目前已掌握消息指出,伊朗將準備提供俄羅斯數百架無人機,其中有部分具備掛載武器的能力
伊朗將提供俄羅斯數百架無人機 白宮國安顧問:部分備有武裝 - 國際 - 自由時報電子報
中國轉交?
新台灣國防軍事網 on Twitter伊朗將提供俄羅斯數百架無人機 白宮國安顧問:部分備有武裝 - 國際 - 自由時報電子報快報:伊朗將成為第一個軍援俄國的幫兇國家
美國白宮國家安全顧問蘇利文11日表示,美國目前已掌握消息確認伊朗準備提供俄軍數百架無人機,其中更有部分具備掛載武器的能力。

蘇利文指出,目前還不清楚伊朗是否已經交付這批無人機,而伊朗正準備訓練俄軍使用伊朗無人機,最快在七月就會展開。

美國智庫「海軍分析中心」(CNA)俄國軍事專家考夫曼(Michael Kofman)指出,俄軍持續失去大量的偵察無人機,且俄國自製的攻擊型無人機在生產能力方面仍屬於初期階段,因此俄國很可能對伊朗的攻擊型無人機感興趣,這是伊朗比俄國更加擅長的領域。
新‧二七部隊 軍事雜談 (New 27 Br... on Twitter7/12. 烏軍操作簡易機動式多管火箭,將BM-21多管火箭車分批成簡單的發射管,安裝在皮卡輪車上
新‧二七部隊 軍事雜談 (New 27 Br... on Twitter7/12. 通敵叛國的下場,俄羅斯任命的 Velikyi Burluk城鎮官員「葉夫根尼·尤納科夫」(Yevgeny Yunakov)今天被汽車炸彈炸死。俄羅斯發現在佔領區的通俄合作者越來越容易受到烏軍特戰部隊和反抗軍的攻擊
Chuck Pfarrer on Twitter
吾皆娑婆 三千鴉殺浮屠之影
3 years ago @Edit 3 years ago
新台灣國防軍事網 on Twitter潛艦原型艦配置18枚美製重型魚雷 搭配潛射魚叉飛彈戰力強大 - 政治 - 自由時報電子報近年蔡英文總統成功推動潛艦國造,媒體指出潛艦原型艦戰力強大!將配備18枚美製MK48 MOD6 AT重型潛射魚雷及多枚潛射魚叉反艦飛彈,對中國潛艦丶水面艦頻頻進出第一島鏈將具有強大反制能力。

而且去年11月外媒曾報導,美國國防部發佈消息指出生產MK-48 MOD7重型潛射魚雷的後段/尾錐和燃料段裝置,並提供技術支援;合約對方包含美國海軍、以及澳洲和台灣的軍售!MK48 MOD7是該型魚雷的最新改良型,由美國與澳洲聯合開發。至於台灣是否獲得最新MOD7魚雷目前尚無法評論。
https://pbs.twimg.com/media/FXcGGgqVEAUgI_t?format=png&name=small
MK-48 Mod6 AT重型潛射魚雷的最高時速達到55節(約達101公里/小時),最大續航力在時速40節的狀態下可達50公里。與劍龍級潛艦現役使用的德製SUT重型魚雷相較,這型魚雷在導引及機動性能上都超過SUT魚雷,最高時速比SUT魚雷快60%,最大射程也遠25%。
新台灣國防軍事網 on Twitter模擬遭中國魚雷近距離震波衝擊 潛艦壓力殼「大白球」通過測試 - 政治 - 自由時報電子報近年蔡英文總統推動潛艦國造,台灣連續有重大技術突破!傳台船以中鋼產製的HSLA-80 CRHS56合金鋼製造仿壓力殼圓筒船段在東部外海進行模擬遭到中國魚雷攻擊的水下抗爆震測試,已成功通過嚴格測試

台船的水下抗爆震測試模擬潛艦遭到中國發射魚雷攻擊,並在離圓筒船段相當近的距離引爆,測試壓力殼是否扛的住爆震波,能夠不受損傷持續運作。在水下不同深度丶不同距離的炸藥包引爆時圓筒船段不僅無損,圓筒內的各式電子系統仍然可以正常運作,這幾次測試結果令台船丶軍政高層相當滿意
仿原型艦壓力殼的圓筒船段被台船及海軍膩稱為「大白球」材料是中鋼產製的HSLA-80 CRHS56合金鋼材,為避免這種特殊鋼材有可能因中國介入干預產生斷貨供應,因此由中鋼自行開發!目前有台灣特殊編號的HSLA-80 CRHS56合金鋼材可保障潛艦原型艦以及後續量產艦的特殊鋼供應無虞。
新台灣國防軍事網 on Twitter重大戰果! 烏軍2週內 摧毀14個俄軍後勤設施 - 國際 - 自由時報電子報快報:烏克蘭軍方現在對烏南地區發起猛烈反攻!最新消息指出外媒報導過去兩週內俄軍已經遭到烏軍砲兵火力炸毀多達十四個大型彈藥庫與後勤基地設施等。損失相當慘重。

外媒報導,從六月底開始烏克蘭軍方開始反擊位在俄軍後方深處的彈藥庫與指揮所,烏軍大約有14次成功攻擊紀錄。俄軍原本以為巨大火砲數量優勢能逼烏軍從陣地慢慢退出,如今俄軍後勤補給設施反而遭到嚴重打擊,不得不重新恢復後勤補給,也讓烏軍有機會反擊。
吾皆娑婆 三千鴉殺浮屠之影
3 years ago @Edit 3 years ago
新台灣國防軍事網 on Twitter烏北城鎮的親俄行政首長被炸死 俄官媒譴責是恐怖攻擊 - 國際 - 自由時報電子報活該被炸!這就是通敵叛國者的下場,遭烏軍正法

近日傳出俄國在烏克蘭北部哈爾科夫州(Kharkiv)大布爾盧克鎮指派的親俄行政首長遭汽車炸彈殺死,這起攻擊事件應該是烏克蘭特戰部隊與該地的敵後游擊單位所為。

外媒報導烏克蘭哈爾科夫州東部的大布爾盧克鎮目前由親俄的行政首長管轄,首長尤納科夫(Yevgeny Yunakov)遭安裝於汽車底部的炸彈炸死,許多親烏的敵後武裝游擊隊在這些遭俄軍佔領的城市中伺機而動,例如上個月也有一名俄國指派在赫爾松地區的親俄高級官員遭到汽車炸彈炸死。
吾皆娑婆 三千鴉殺浮屠之影
3 years ago @Edit 3 years ago
俄軍目前顯然也未打算放棄他們在東北部奪取的其他烏克蘭領土,甚至還在這些原烏克蘭的城鎮指派新的親俄行政長官。因此烏克蘭特戰部隊與該地的敵後游擊單位也開始組織破壞與偵查小組襲殺通敵叛國的親俄份子。
新‧二七部隊 軍事雜談 (New 27 Br... on Twitter7/12. 7/11日海馬斯14次攻擊地點:

新卡霍夫卡(x2)、阿爾切夫斯克(x2)、塔夫里斯克(x2)含兩個村鎮、接近刻松的機場、刻松軍事基地、北刻松地區、Oleshky Sands、托克馬克、盧漢斯克、沙赫喬爾斯克、近Velyka Shyshivka
Ukraine Battle Map on Twitter
吾皆娑婆 三千鴉殺浮屠之影
3 years ago @Edit 3 years ago
新‧二七部隊 軍事雜談 (New 27 Brigade) on Twitter7/12. 俄羅斯的在烏克蘭暴行又一樁,他們縱火將烏克蘭的麥田全燒光,試圖搞焦土戰略擊垮烏克蘭的民心士氣 #糧食

這個侵略者,值得被烏克蘭完全去軍事化全世界經濟制裁個五十年 
https://pbs.twimg.com/media/FXcxqs8aIAA0XbM?format=jpg&name=small新‧二七部隊 軍事雜談 (New 27 Brigade) on Twitter7/12. 開戰至7/12日06:00為止的,俄軍傷亡和損失統計
https://pbs.twimg.com/media/FXcyW8iagAAY5mA?format=jpg&name=small新‧二七部隊 軍事雜談 (New 27 Br... on Twitter7/12. 燃燒的俄軍T-72B戰車,烏軍第25空降旅的成果
吾皆娑婆 三千鴉殺浮屠之影
3 years ago @Edit 3 years ago
新台灣國防軍事網 on Twitter稍早傳出烏克蘭軍方再度以M142 HIMARS 多管火箭精準攻擊位於烏南赫爾松 Nova Kakhovka 的俄軍大型彈藥庫。

大量彈藥引發非常劇烈的大爆炸
Visegrád 24 on Twitter真的是壯觀的大爆炸~M31A1火箭彈的確非常精準,現在要換俄軍開始缺152mm砲彈了
煙火秀再上演! 赫爾松俄軍彈藥庫被毀 發生猛烈大爆炸 - 國際 - 自由時報電子報
位在赫爾松地區新卡霍夫卡的俄軍彈藥庫受烏軍攻擊後發出大爆炸,爆炸影片也被烏軍拍下PO網。可以看到俄軍彈藥庫的大量砲彈與火箭彈不斷傳出爆炸
新台灣國防軍事網 on Twitter中國飛彈護衛艦和美驅逐艦接連現蹤花東外海 國防部:適切掌握中 - 政治 - 自由時報電子報快報:一艘中國飛彈護衛艦10日行經花蓮港外海35浬處由南往北航行,距鄰接區海域24浬僅10浬!台灣海軍和海巡嚴密監控中。11日則有另一艘美軍飛彈驅逐艦行經蘭嶼東南45浬由北往南航行;國防部表示均適切掌握中。

軍方人士表示,六月底到七月初中國解放軍其實減少在花東外海出現,原因不明;這半年海測船和情報船也鮮少出現。國防部發言人孫立方表示,當共軍軍機、軍艦航經台海周邊時,國防部會考量全般區域情勢適時公布相關訊息。
新台灣國防軍事網 on Twitter中艦往返宜蘭和與那國島之間海域 近兩個月已4度通過 - 國際 - 自由時報電子報果然還是日本防衛省的監控資訊比國軍更快更準
日本防衛省11日發布監控報告,指出中國海軍053H3型飛彈護衛艦「懷化號」10日下午從與那國島與台灣宜蘭之間海域北上航行,海自派遣護衛艦全程監偵

日本防衛省指出舷號566的中國053H3型飛彈護衛艦「懷化號」7日在釣魚台西北西方80公里處向南航行。到了10日下午則在與那國島西南西方50公里處往北航行,通過宜蘭和與那國島之間海域往東海方向前進

針對「懷化號」行動,海上自衛隊派出護衛艦「阿武隈號」、補給艦「摩周號」以及掃雷艦「黑島號」進行情報蒐集與監視行動。
新台灣國防軍事網 on Twitter烏將反攻赫爾松!籲留下居民「備 5-7 天水糧找避難所」 - 國際 - 自由時報電子報快報:烏克蘭整備大軍準備收復烏南失土!副總理韋列舒克正式呼籲留在赫爾松及札波羅熱地區的平民撤離。赫爾松市長盧戈瓦也提醒俄佔區不能離開的民眾務必找避難所並儲備至少5 ~ 7天的水和食物迎接大戰

盧戈瓦接受訪問時疾呼當地居民能撤離時應該儘速撤離!好讓烏軍能夠全力發揮火力、從俄軍手中奪回赫爾松市。如果有些居民由於健康或親屬等各種不可抗力的因素無法離開,應先安排好地下室避難所防範砲火,儲備至少 5-7 天的飲水和食物以策安全。

烏克蘭副總理韋列舒克則公開呼籲,身處烏克蘭南部俄占區的民眾應緊急避難,她坦言「反攻時間未定,但這些未來即將成為戰區的地方不該有婦孺逗留」。
新台灣國防軍事網 on Twitter潛艦支援艦40餘官兵進駐海昌廠 全程參與原型艦接艦任務 - 政治 - 自由時報電子報台灣國防好消息!近年蔡英文總統力推潛艦國造,配套支援救難艦也正在建造;為全力做好接艦任務,海軍256戰隊已派40餘位潛艦支援艦官兵進駐台船海昌潛艦廠區與技術人員協調,協助進行原型艦建造

海軍256戰隊為潛艦戰隊,下轄兩艘茄比級潛艦丶兩艘劍龍級柴電攻擊潛艦,256戰隊除了戰隊隊本部之外還設有潛艦支援艦編制,支援艦人數約在40至60人之間也有艦長丶副艦長在內的編制,享有潛艦加給,若有任務需要,可隨時支援任一艘潛艦的操作任務。
海軍過去以「劍龍專案」向荷蘭採購攻擊潛艦後,海軍除派出軍士官赴荷蘭進行監造外,也另外選派一團支援艦官兵赴荷學習操作使用丶修護與緊急狀況處理、損害管制等標準作業程序,此次國造潛艦原型艦的接艦任務也採同樣模式進行。
新台灣國防軍事網 on Twitter2022環太軍演》美太平洋艦隊司令:就是要防中國犯台! - 國際 - 自由時報電子報由美國海軍主辦的2022年環太平洋軍事演習(RIMPAC 2022)登場之際,美國太平洋艦隊司令、海軍上將山姆.帕帕洛直言這場全世界最大規模多國海軍演習,實際上就是針對中國2027年可能犯台而設計!

被問及中國2027年可能武力犯台的威脅是否引導了軍演方向或影響其中任何特定的問題時,帕帕洛直接挑明說環太平洋軍演就是對2027年台海可能的情勢而設計,在於提升國際聯盟因應相關狀況的熟練度,包括兩棲作戰和長程攻擊等。

2022環太軍演在美國夏威夷群島周邊和珍珠港舉行,這次有26國、多達2.5萬人參加,規模堪稱史上最大。
吾皆娑婆 三千鴉殺浮屠之影
3 years ago @Edit 3 years ago
帕帕洛表示這場軍演目的不在對抗或威脅中方,但重心確實在於針對未來幾年可能爆發的衝突,磨練最主要的作戰技能。

新台灣國防軍事網 on Twitter「虱目魚號」為台灣爭光 我國旗首飄揚歐洲國際潛艇大賽 - 生活 - 自由時報電子報國立成大「討海人」團隊帶著台灣第一艘人力潛艇「sat-bak-hî」號(台語「虱目魚」)抵達英國樸茨茅斯參加歐洲國際人力潛艇大賽!這也是該賽事第一次有非北約、非歐盟國家的隊伍參賽。為台灣創下紀錄

歐洲國際潛艇大賽大會臉書粉專,特別貼上學生們出訪當地文化機構時,拿著國旗與他國參賽學生的合照為台灣學生鼓舞打氣。歐洲國際潛艇大賽自2012年起每兩年舉辦一次提供全世界造船工程學生夢想舞台。
通過水中測試之後會開始跑單圈165公尺的賽道包含直線加速、180度半徑25公尺轉彎、S型避障等賽道,潛艇要走不同路線,如何讓潛艇在直線加速時有好成績並控制好潛艇的半徑迴轉跟避障路段,都是測驗關鍵。

歐洲國際潛艇大賽並不是捉對廝殺,而是每隊必須專注通過所有的項目關卡才能進入最後決賽。成大「討海人」團隊7月3日飛抵英國樸茨茅斯,順利通過陸地測試,緊接著要完成主辦單位設置的所有項目關卡取得7月15日的決賽資格。身為亞洲首次參賽的隊伍,消息傳回校內成大師生紛紛上團隊臉書集氣加油。
新台灣國防軍事網 on Twitter副總統賴清德、前國策顧問金美齡齊現身增上寺 送安倍最後一程遭槍擊身亡的日本前首相安倍晉三,今天(12日)下午在東京芝公園的增上寺舉行葬禮,親自前往日本悼念安倍的副總統賴清德中午也抵達現場!賴清德進入會場後不久,再度出現在增上寺前,而旁邊則是前國策顧問金美齡。

由於這場家祭僅有安倍親友和安倍家同意的人才能參與,足見賴清德、金美齡等台派親日人士與安倍家的好交情。昨日的守靈夜已經有許多人在家祭所在地增上寺外守候,今日的葬禮更有大批日本民眾準備送安倍最後一程,從《TBS》畫面可以看見增上寺外出現長長的人龍,綿延不見盡頭。
安倍家祭 賴副總統以至親摯友獲邀專車直入會場日本前首相安倍晉三的喪禮家祭今天下午在東京鐵塔下的增上寺舉行,昨天抵日弔唁的副總統賴清德日本時間今天中午12點半左右抵達會場,由於賴副總統是安倍家人邀的至親摯友之一,所以他搭乘的專車可直接進入會場。

賴清德「家屬親友」身分向安倍上香 免排隊 - 政治 - 自由時報電子報
賴清德副總統此次是以「家屬親友」身分給安倍上香,不須和各國使節一起排隊而是專車入內,他在增上寺上香離開後,有日本國會議員發現中國駐日大使孔鉉佑還在後面排隊等候。
歐文Lio on Twitter我住在日本的時候偶爾會看到美齡姊上節目幫台灣講話,不惜跟中國人面對面衝突捍衛台灣。

她人在日本但很努力在宣傳台灣。
新‧二七部隊 軍事雜談 (New 27 Brigade) on Twitter台灣首艘原型潛艦將在明年9月舉行命名下水典禮,屆時邀請蔡英文總統親臨主持,將展開一系列的測試,負責督導潛艦國造政策的國安會諮詢委員丶前參謀總長黃曙光屆時將會登上原型艦,督導岸測丶海測任務,做好原型艦交艦的準備
國造潛艦原型艦性能比現役艦進步10年 明年9月舉行下水典禮 | 政治 | 中央社 CNA
新‧二七部隊 軍事雜談 (New 27 Br... on Twitter7/12. 烏軍第25空降旅獲得捐贈物資的,包括 Kvertus KVS G-6 反無人機武器、衛星電話、Autel 無人機和 Pulsar 武器熱源瞄具等
Rob Lee on Twitter新‧二七部隊 軍事雜談 (New 27 Brigade) on Twitter7/12. 烏軍在某處的機動通訊設備,可以看到使用疑似為野戰網路路由器,提供烏軍在戰場上的通訊良好品質
新‧二七部隊 軍事雜談 (New 27 Br... on Twitter7/12. 西班牙國防部同意轉讓10輛豹2A4戰車,以及20 輛M113裝甲運兵車
https://mil.in.ua/...
吾皆娑婆 三千鴉殺浮屠之影
3 years ago @Edit 3 years ago
新‧二七部隊 軍事雜談 (New 27 Br... on Twitter7/12. 烏克蘭海軍恢復協助烏克蘭農產品 #糧食 海運出口,有8艘外國貨輪抵達烏克蘭的黑海港口,由於蛇島收復後,烏克蘭敖德薩南方海域獲得安全確保,運輸方面不受俄國制肘,海運從羅馬尼亞的多瑙河-黑海的河比斯特河口進入
https://mil.in.ua/...

新‧二七部隊 軍事雜談 (New 27 Br... on Twitter美國空軍收到一批高能雷射武器,可由吊艙形式掛載在戰機上,洛馬公司表示,至少一種已交付給空軍進行測試

目前仍在發展計劃的廣泛框架內,美國空軍即將擁有可以與敵方飛彈及可能其他目標交戰的雷射武裝
First Laser Weapon For A Fighter Delivered To The Ai...
新台灣國防軍事網 on Twitter拉脫維亞擬提高國防預算佔比 重啟全民徵兵 - 國際 - 自由時報電子報鑑於俄軍侵烏造成區域安全動盪,北約及歐盟成員國拉脫維亞總統李維茲(Egils Levits)11日表示有意提高國防支出在國內生產毛額(GDP)中的佔比,並重新恢復實施全民義務兵役制度!

67歲的李維茲表示,擬將國防預算在GDP中的佔比在2025年前逐漸從2%提高至2.5%,新增款項將用於打造更多軍事基地容納更多北約盟國的部隊,此事已在上個月於西班牙馬德里舉行的北約峰會中獲得各國認同。李維茲表示,安全是現在拉國政治的首要考量!且2.5%的佔比可能不夠,必須有所準備。
吾皆娑婆 三千鴉殺浮屠之影
3 years ago @Edit 3 years ago
鄰國波蘭和立陶宛已先後提議將國防預算增至佔GDP的3%。拉脫維亞國防部長帕布瑞克斯提議恢復2000年代中期放棄的義務兵役制,且所有公民皆須服役不分性別,「我認為在這方面應該平等相待,我支持所有拉國公民在特定年齡服役,無關乎他們的性別」此舉可望提升擁有軍事技能的後備軍人人數。

新‧二七部隊 軍事雜談 (New 27 Br... on Twitter7/12. 前阿富汗難民變身成為烏軍指揮官,開戰初期在基輔地區作戰,他不願看到俄羅斯國旗飛躍他的頭頂上,只有一個守土信念:不是戰鬥就是陣亡
BBC News (World) on Twitter新‧二七部隊 軍事雜談 (New 27 Br... on Twitter7/12. 烏軍操作M777榴砲,在南方戰線某區
Inty on Twitter俄罗斯和中国正在与其他金砖国家一起开发一种新的储备货币,以挑战美元
Inty on Twitter刚刚,WHO世卫组织贪得塞书记说武汉病毒仍然是全球卫生紧急情况。还说远未结束。

习包子听了更开心哈,继续清零,至少到20大后稳住他皇上的权力。
Inty on Twitter美国宣布向乌克兰追加 17 亿美元援助
Inty on Twitter乌克兰部队在英国接受训练。
Inty on Twitter克里姆林宫:普京将于7月19日前往伊朗德黑兰参加拉与土耳其埃尔多安的峰会
吾皆娑婆 三千鴉殺浮屠之影
3 years ago @Edit 3 years ago
Inty on Twitter绿色环保生动人士将自己粘在赛道上,用烟雾弹破坏环法自行车赛。
美国国会议员谈台湾或中国问题 on TwitterCongressman Tim Ryan議員說: 美國不能袖手旁觀,因為中國共產黨試圖用強迫勞動製造的商品充斥我們的市場,並在此過程中傷害美國工人。

這就是為什麼我呼籲拜登政府積極執行《 #維吾爾強迫勞動預防法 》。
Congressman Tim Ryan on TwitterInty on TwitterTwitter在特拉华州提起正式诉讼,要求埃隆·马斯克以440亿美元收购该平台。
美无人机在叙利亚击杀“伊斯兰国”关键头目
吾皆娑婆 三千鴉殺浮屠之影
3 years ago @Edit 3 years ago
Inty on Twitter已移居美国的香港资深记者 #程翔 表示:“令我感到忧虑的,是中共改变香港的技俩,也被用来针对西方民主社会。这些惯用手段包括 #大外宣#统战 策略、 #党建 机制、 渗透和情报工作。所有这些手段都正在西方运作。”
香港公民社会人士美国会作证 吁扩大制裁至习近平及中层港警Al Jazeera English on TwitterInty on Twitter你有能力完成台灣國海軍精銳部隊的100米的 #天堂路 嗎?
外媒視角!我國軍「極殘酷」蛙人天堂路 學員:為台灣付出生命是一定要的|蘋果新聞網|蘋果日報
吾皆娑婆 三千鴉殺浮屠之影
3 years ago @Edit 3 years ago
Inty on Twitter#德國 财政部副部长表示,德国计划将于8月1日开始停止购买俄罗斯煤炭,12月31日停止购买石油--路透社

也就是说继续给俄罗斯送钱到年底
Inty on Twitter在被俄罗斯占领的卢甘斯克的一个弹药库着火了。

最近乌克兰用远距离的海玛斯定点爆破各种俄军弹药库
美泰簽署戰略聯盟協議Inty on Twitter这个俄罗斯老粉红已经在去墓地的路上了,但是他呼吁年轻人和他一起去参军,为了普京和俄罗斯,愿意死在乌克兰。
吾皆娑婆 三千鴉殺浮屠之影
3 years ago @Edit 3 years ago
新‧二七部隊 軍事雜談 (New 27 Brigade) on Twitter台灣自7/25日起到28日止,將在北中南東和金馬澎地區進行萬安民防演習,請各位注意將有人車管制引領疏散和警報發佈,限制時段為13:30~14:00
Facebookhttps://pbs.twimg.com/media/FXeVHF_acAA6Y8q?format=jpg&name=small新‧二七部隊 軍事雜談 (New 27 Br... on Twitter7/12. 烏東地區的烏軍Mi-8和Mi-24直升機發射火箭彈,背景搭配TopGun經典配曲
OSINTtechnical on Twitter
吾皆娑婆 三千鴉殺浮屠之影
3 years ago @Edit 3 years ago
新‧二七部隊 軍事雜談 (New 27 Br... on Twitter7/12. 俄羅斯又失去一個在聯合國的席位,聯合國經濟與社會理事會在一個月中進行了五輪投票,俄羅斯因失去三分之二的優勢,從7月11日起停止在該理事會中的席位
經過五輪投票 俄羅斯在聯合國經濟理事會席位被停止新‧二七部隊 軍事雜談 (New 27 Br... on Twitter7/12. 當地消息稱,位在俄佔彼得羅夫斯基,頓涅茨克地區發生大型爆炸事件,待後續消息更新,很可能又是俄軍陣地或彈藥庫遇襲
新‧二七部隊 軍事雜談 (New 27 Br... on Twitter7/12. 刻松地區,新卡霍夫卡再度遭到攻擊,烏軍遠程武器攻擊俄軍彈藥庫或陣地,這是昨天後另一場大爆炸
吾皆娑婆 三千鴉殺浮屠之影
3 years ago @Edit 3 years ago
新台灣國防軍事網 on Twitter首度證實德國軍援烏克蘭非常罕見的SMArt 155mm精準反裝甲砲彈。可以見到影片捕捉到一輛俄軍裝甲車輛被德國PZH2000自走砲發射 SMArt 155 砲彈的IR + 毫米波導引自鍛破片子彈頭擊毀
🇺🇦 Ukraine Weapons Tracker on Twitter沒想到德國給了這麼好的東西!

SMArt內含兩個子彈頭,當砲彈抵達目標上方時釋出,使用小型降落傘降落到目標頂部對目標進行破壞。當它在空中緩緩降落時,子彈頭同時會進行旋轉使用紅外線感熱及毫米波雷達掃描下方區域鎖定目標
Title: Cat-Uxo - CAT-UXO adds the German SMArt 155, ...
新台灣國防軍事網 on Twitter俄軍提升電戰能力 烏克蘭防長承認無人機戰力受壓制 - 國際 - 自由時報電子報快報:烏克蘭屢屢以軍用及民用無人機立下重大戰功。不過烏克蘭國防部長列茲尼科夫受訪時也坦言,在俄軍全面提升電戰反制能力下,歐美軍援的無人機因欠缺有效抗干擾能力遭俄軍電戰反制,目前發揮相對有限。

消息指稱,俄軍加強其反無人機部隊開始加重電子干擾作戰,在烏克蘭戰場下放部署最高階的Krasukha-2陸基移動式電戰系統。另外俄軍調整防空策略,將防空飛彈等進行分層部署建構完整防空體系,也讓烏軍TB2無人攻擊機被擊落的機率上升,烏軍TB2出動架次也隨之降低。
另外無人機被擊落風險對烏軍來說並不是一個很大的打擊,目前烏俄兩軍在前線對陣距離不遠,長程砲火也可以達到無人機攻擊的類似效果,且烏克蘭近期在針對蛇島的軍事行動中,TB2無人機還是發揮重要作用。

不過烏克蘭表示儘管如此,這數個月的衝突中烏克蘭已向西方證明,烏軍具備有效使用新武器的能力!尤其是美國提供的M142高機動多管火箭系統(HIMARS)已在烏東戰場產生「改變遊戲規則」的效果,有效打擊俄軍指管與彈藥據點。
新台灣國防軍事網 on Twitter海軍潛艦「大總管」退伍 胡明賢創潛航1.5萬小時紀錄 - 政治 - 自由時報電子報海軍256潛艦戰隊士官督導長胡明賢退休,從軍40年創下潛航1.5萬小時紀錄!

不過他說,紀錄很快就會被很多人打破,因為他對台灣潛艦國造非常有信心。胡明賢今年三月間以歷任四艘攻擊潛艦「大總管」(士官督導長)屆齡退伍。

潛艦官士兵潛航800小時可以獲一枚獎章,胡明賢擁有19枚!更吸睛的是軍裝胸口上的四枚勳章分別由四位民選總統李登輝、陳水扁、馬英九及蔡英文頒授,他笑說其實他的勳獎章共有37座,可以在胸口掛十二排(三座一排,但實際最多掛六排)。
胡明賢認為海面下生活確實讓人神經上緊發條。他舉例一個小小的法蘭板接頭破裂漏水,內心承受的壓力跟家裡水龍頭漏水無法相比。因此潛艦靠港天天有夜訓,失火及進水是必備項目,就是要訓練到排除災害成了「反射動作」大家不以為苦,在潛艦內更能體會「同舟一命」

胡明賢深信潛艦國造一定會成功,原因在於信任共事約40年的長官也就是督導潛艦國造的黃曙光!胡明賢說黃曙光比他早一年進入256戰隊當上尉隊長,相關技能比技術士官還要精通扎實,且治軍非常嚴格「就像有人投資股票會選擇相信的經營者」。
吾皆娑婆 三千鴉殺浮屠之影
3 years ago @Edit 3 years ago
新台灣國防軍事網 on Twitter烏克蘭陸軍第 59 摩托化旅在#Mykolaiv州發動反炮兵射擊摧毀一個俄軍大型砲兵陣地,據說炸毀四輛俄軍自走砲,但具體還有待查證。
🇺🇦 Ukraine Weapons Tracker on Twitter新台灣國防軍事網 on Twitter相當罕見的影片!

近幾個月烏克蘭軍方從俄軍手中俘獲許多強大的 BMP-3 步兵戰車!但像這樣實彈射擊 100mm 火砲與罕見的 100mm 9K116-3 系列“Basnya”砲射反裝甲飛彈的影片紀錄則是首次
🇺🇦 Ukraine Weapons Tracker on Twitter烏軍手上的BMP-3的確是少見於戰場大規模使用,可能還是由於100mm系列彈藥不足
新台灣國防軍事網 on Twitter經過五輪投票 俄羅斯在聯合國經濟理事會席位被停止
普丁大慨又要氣到跳腳!俄烏戰爭讓國際社會進一步團結抵制俄國;俄國將失去更多聯合國組織的席位

聯合國經濟與社會理事會從7月11日起停止俄國在該理事會中的席位。此前聯合國經濟與社會理事會從6月10日開始進行了五輪投票,北馬其頓在關鍵時刻投票反對俄國獲得該理事會席位!

聯合國經濟與社會理事會是聯合國六個重要組織之一,這也是從1945年成立以來俄國首次被停止在該理事會中的席位。俄烏戰爭持續讓更多國家認為俄國已不應該在聯合國組織里擁有席位!顯示俄國失去其他國家在聯合國中的支持。一位不具名外交官更表示相當多的聯合國成員國認為俄國不應擔任安理會常任理事國。
新台灣國防軍事網 on Twitter說的一點都沒錯!俄國與中國的本質都一樣

俄國大規模攻擊烏克蘭購物中心、住宅區,這些屠殺平民的惡行必須追究到底

#留島不留人
蔡依橙 on Twitter俄國之所以打烏克蘭購物中心、住宅區,是因為他們侵略烏克蘭的本質就是要地不要人。

搶來了烏克蘭這塊地,要種穀物,從俄羅斯拉新一批人過去就行。

這就是傳統帝國殖民的思維。當世界現代化了,改用貿易、外交、契約,彼此交換物資,一起在世界上生活下去時,俄國與中國並沒有。
新‧二七部隊 軍事雜談 (New 27 Br... on Twitter7/13. 新組建的俄軍第20機步師指揮官「阿列克謝·戈羅貝茨」(Alexey Gorobets)上校在烏克蘭陣亡
新‧二七部隊 軍事雜談 (New 27 Br... on Twitter7/13. 烏軍特戰部隊潛入俄佔刻松地區某處進行解救任務,潛入突擊俄軍關押的監牢,解救民眾外,也搜出不少俄軍裝備和文件等,以及俘虜俄軍士兵
新‧二七部隊 軍事雜談 (New 27 Brigade) on Twitter7/13. 烏克蘭參謀總部戰況簡報
Log into Facebook
https://pbs.twimg.com/media/FXe50-NVsAACs8-?format=jpg&name=small新‧二七部隊 軍事雜談 (New 27 Br... on Twitter7/13. 英國國防部公布烏克蘭士兵進行訓練的影片
吾皆娑婆 三千鴉殺浮屠之影
3 years ago @Edit 3 years ago
新‧二七部隊 軍事雜談 (New 27 Br... on Twitter南韓海軍在環太平洋2022(RIMPAC 2022)上展示LIG Nex1公司推出的「低成本導引火箭彈」(K-LOGIR),目前在「馬羅島號」兩棲突擊艦對外展示
K-LOGIR系統的射程8公里,使用2.75吋火箭彈,追蹤和火控系統可整合在機動載具上,目前該公司正與雷神(Raytheon)為該系統開展聯合營銷活動
LIG Nex1 showcases K-LOGIR Rocket at RIMPAC 2022 - N...新‧二七部隊 軍事雜談 (New 27 Br... on Twitter7/13. 從梅利托波爾出發到刻松地區前線的俄軍車隊,協助補給前線官兵,隨著海馬斯在俄佔地區發威下,俄軍補給線又開始拉長了,車隊距離刻松前線約230公里,只能運輸約90~100噸的物資
新‧二七部隊 軍事雜談 (New 27 Br... on Twitter7/13. 當地時間晚間,盧甘斯克市區域遭到烏軍遠程武器攻擊,估計俄軍彈藥庫被轟炸,距離約85公里以上
新‧二七部隊 軍事雜談 (New 27 Br... on Twitter7/13. 烏俄雙方開始勢力消長情況出現明顯改變,雖然俄軍仍還有一定的以量取勝優勢,但很快就要被翻盤,俄羅斯戰地記者波杜布尼發文表示,俄軍必須要建立一個特遣隊,追捕烏克蘭情報人員和指揮官,很顯然,許多俄國評論員認為俄軍做的不夠多,但這種意見以本站來看,遠水救不了近火,無法改變戰局發展
新‧二七部隊 軍事雜談 (New 27 Br... on Twitter7/13. 烏軍第28旅砲襲位在刻松地區俄軍陣地和一輛BTR-D裝甲車
新‧二七部隊 軍事雜談 (New 27 Br... on Twitter7/13. 烏軍奪回刻松的任務會成功,根據德國明鏡報導,俄軍集中在頓巴斯地區攻擊,反而在烏南地區俄軍前線可能遭受各個擊破,以及武器彈藥庫和指揮部已被攻擊摧毀
新‧二七部隊 軍事雜談 (New 27 Br... on Twitter7/13. 他們鼓舞我們,他們嚇壞敵人,他們是海馬斯
https://pbs.twimg.com/media/FXf3LmjWAAALgq2?format=jpg&name=small新‧二七部隊 軍事雜談 (New 27 Br... on Twitter7/13. 軍事專家表示,俄國面對海馬斯多管火箭系統的攻擊,S-300和S-400防空飛彈都無力攔阻,搓破俄國的不敗神話
新‧二七部隊 軍事雜談 (New 27 Br... on Twitter7/13. 這是俄軍首個擄獲的M777榴砲影片,榴砲部分地區已經被摧毀,但大致上還算完整
新台灣國防軍事網 on Twitter烏軍再傳捷報! 俄第20機步師指揮官戰死烏克蘭 - 國際 - 自由時報電子報再傳捷報!烏軍日前對烏南發動猛烈反攻,俄軍第20機步師上校師長戈羅貝茨(Alexey Gorobets)遭烏軍擊斃陣亡。俄軍第八軍團去年才重新組建第20機步師,戈羅貝茨剛剛被任命為該部隊的指揮官

烏克蘭記者辛巴尤克(Roman Tsymbaliuk)表示,烏克蘭軍方砲兵火力攻擊赫爾松地區造成許多俄軍士兵與軍官死亡,戈羅貝茨也在陣亡名單上。他死亡的消息也被俄媒證實表示,經過DNA鑑定後確定俄軍第20機步師上校師長戈羅貝茨在烏克蘭陣亡
新台灣國防軍事網 on Twitter烏克蘭再獲軍援! 西班牙同意轉移M113裝甲運兵車、豹2A4戰車 - 國際 - 自由時報電子報快報:據烏克蘭軍事媒體報導,西班牙國防部將向烏克蘭軍援二十輛M113裝甲運兵車與十輛豹二A4主戰車!此外西班牙國防部正在評估將自己未使用的儲備裝甲車輛軍援烏克蘭的可能性

戰爭期間西方國家以實際行動對烏克蘭伸出援手,有消息指出西班牙將向烏克蘭提供裝甲運兵車與豹二A4主戰車。這將是西方首次提供主戰車軍援!也代表原產國德國因國際壓力而態度軟化、不再阻擋西班牙
吾皆娑婆 三千鴉殺浮屠之影
3 years ago @Edit 3 years ago
新台灣國防軍事網 on Twitter海遁不成 斯里蘭卡總統今凌晨搭軍機出境奔鄰國馬爾地夫 - 國際 - 自由時報電子報斯里蘭卡經濟崩潰!徹底被中國「一帶一路」搞垮

斯里蘭卡總統拉賈帕克薩今晨搭乘軍機流亡鄰國馬爾地夫!73歲的拉賈帕克薩、他的妻子和保鑣等四名乘客,搭乘AN-32型運輸機逃離

移民官員表示「他們的護照蓋了章,然後搭上這架空軍特別飛機。」地方官員證實拉賈帕克薩已抵達馬爾地夫首都瑪萊(Male)國際機場,一行人由警方護送至不明地點。斯里蘭卡機場移民官員昨天拒絕到貴賓室為總統拉賈帕克薩完成出境手續,使得拉賈帕克薩顏面掃地

中國「一帶一路」引發史無前例經濟危機,斯里蘭卡抗議四起,拉賈帕克薩已承諾今天辭職!總統身分讓拉賈帕克薩享有豁免權得以免遭逮捕。據信他想在下台之前離境,以避免可能遭到羈押。
新台灣國防軍事網 on Twitter美驅逐艦現身西沙群島海域 第七艦隊:執行自由航行任務 - 國際 - 自由時報電子報中國又要跳腳崩潰了!美國完全不甩中國抗議
美軍第七艦隊今天又宣布伯克級飛彈驅逐艦「班福特號」(USS Benfold DDG-65)13日直接進入西沙附近海域執行「自由航行任務」任務。穿越中國自稱所謂「領海」

美軍第七艦隊發布聲明指出,伯克級飛彈驅逐艦「班福特號」此次行動是在符合國際法的前提下自由航行!美國堅持所有國家都應享有航行自由的原則,只要有某些國家繼續主張超出國際法規定的權利與限制,美軍將繼續捍衛海洋權利和自由

美國的強大軍力,再次讓共軍只敢在家開記者會抗議 ... XD
新台灣國防軍事網 on Twitter波蘭再度援助烏克蘭「蟹式」自走砲 鐵路運送影片曝光 - 國際 - 自由時報電子報快報:各國持續軍援烏克蘭,包括自走砲、榴砲等重型火砲強化烏軍長程火力。波蘭副總理兼國防部長布拉查克12日前往烏克蘭訪問也宣布將向烏克蘭立即交付另一批「蟹式」(AHS Krab)155mm自走砲

烏克蘭總統澤倫斯基提到「布拉查克為我們帶來一批蟹式自走砲」。至於烏克蘭收到多少自走砲則沒有透露。目前推特流傳一段疑為此次波蘭以鐵路向烏克蘭運送大量自走砲的影片。
Visegrád 24 on Twitter
新台灣國防軍事網 on Twitter葡萄牙擬援助二戰火砲 烏克蘭婉拒 - 國際 - 自由時報電子報快報:烏克蘭婉拒葡萄牙援助五門二戰時期M114式155mm牽引榴彈砲的好意 ... XD 只接受了十五輛M113裝甲運兵車軍援、預定在本月運抵烏克蘭。本站覺得台灣陸軍也該醒醒了!

台灣手上還有多達兩百五十門同型的T-65榴砲尚未汰換。

說穿了,烏克蘭軍方婉拒葡萄牙援助五門二戰時期M114式155mm牽引榴彈砲就是覺得其性能派不上用場。反觀台灣陸軍至今還把兩百五十門同型的T-65榴砲當成步兵旅砲兵營主力 ... 令人覺得嘆氣
烏克蘭戰爭爆發後,葡萄牙就提供包括戰術背心、防彈頭盔、夜視鏡、手榴彈和不同口徑的彈藥、完整的便攜式無線電、野戰通訊中繼器和G3 7.62mm自動步槍等裝備,今年五月更批准向烏克蘭軍援重型裝備包括15輛M113裝甲運兵車,以及5門M114式155mm牽引榴彈砲
新台灣國防軍事網 on Twitter軍武新知》最輕最小高能雷射 洛馬交付全球首個戰鬥機載雷射武器 - 國際 - 自由時報電子報雷射武器發展速度極快!美國洛馬公司11日表示今年二月已向美國空軍實驗室(AFRL)交付第一具戰機機載雷射武器。可以搭載在F-16戰機,擊落來襲飛彈!只需要兩架F-16就可以保護如空中加油機這類高價值目標

2020年洛馬發布了一段戰機雷射武器莢艙展示影片,其名為「戰術機載雷射武器系統」;「神盾計畫」計畫實際上包括三個部分,除了洛馬所負責的「LANCE」就是雷射砲的本體,而諾斯羅普格魯曼是製作「光束控制系統」將雷射引導至目標以及安裝的筴艙。波音是負責該吊艙的子系統。
Tactical Airborne Laser Weapon System (TALWS)
洛馬高階主管格里芬表示,這款武器正式名稱為「下世代小體積先進雷射」是洛馬研發史上具備同等級功率前提下,最輕最小的高能量雷射,可望成為機載雷射武器的關鍵基礎標準。接下來洛馬研發重點將放在冷卻的溫控系統整合以利後續打造實用化武器系統。
新‧二七部隊 軍事雜談 (New 27 Br... on Twitter7/13. 烏克蘭研發的Bureviy 220公厘多管火箭襲擊俄軍陣地,無人機確認戰果
新‧二七部隊 軍事雜談 (New 27 Br... on Twitter7/13. 昨天,俄國支持盧甘斯克和頓涅茨克兩地區獨立自主的承認,並開設大使館,今天烏克蘭國會提案宣布承認車臣伊奇克里亞共和國為主權獨立國家

你噁心別人,別人也可以噁心你,怎樣?
新‧二七部隊 軍事雜談 (New 27 Brigade) on Twitter貝爾(Bell)公司為美國陸軍開發新一代武裝偵查直升機(FARA)計畫的360 Invictus,據該公司說法,原型機已經完成約90%
新‧二七部隊 軍事雜談 (New 27 Brigade) on Twitter7/13. 開戰至7/13日06:00為止,俄軍傷亡和損失統計
新‧二七部隊 軍事雜談 (New 27 Br... on Twitter7/13. 這是位在新卡霍夫卡地區的一處俄軍彈藥庫,在海馬斯轟炸之前就進行補給

新台灣國防軍事網 on Twitter認知作戰? 共軍首度公布跟監美艦班福特號照片 距離相當接近 - 國際 - 自由時報電子報現在中國又有新招!首度公布所謂「跟監」美國軍艦班福特號照片 ... XD 問題是美軍根本沒在甩你中國、照樣從西沙十二海浬中間直接穿過去。中國最後還是照例等美軍回家了再開記者會

從中國事後公布的照片可以看出,中美軍艦之間距離頗近,表明中國想「表達」對美軍能進行有效跟蹤監視。另一方面中國也是主動想對國際社會宣傳抹黑美國闖入中國自稱的西沙「領海」

但是,實際上根本沒有任何人承認西沙是中國的「領海」🤣
新台灣國防軍事網 on Twitter烏軍「海馬斯」摧毀俄軍彈藥庫 炸死52名俄軍、摧毀多項軍備 - 國際 - 自由時報電子報近期烏克蘭準備在南部展開反攻,烏克蘭軍方表示12日攻擊赫爾松地區新卡霍夫卡鎮一處俄軍大型彈藥庫,造成俄軍52人死亡,多輛裝甲車及其他軍備遭炸毀!空拍也可看到彈藥庫爆炸後宛如隕石撞擊

外媒報導烏克蘭南方作戰指揮部在一份報告指出根據烏軍砲兵部隊戰報,俄軍損失52人、一門榴彈砲、七輛裝甲車及其他車輛及新卡霍夫卡的大型彈藥庫。烏克蘭總統顧問波多利亞克提到此次烏軍攻擊行動使用美國提供的M142 高機動多管火箭系統(HIMARS)對俄軍目標精準打擊。
新台灣國防軍事網 on Twitter一輛烏軍在 #Sumy 州俘獲的俄軍 MT-LBVM/K 裝甲車現已被送往烏南 #Kherson 編入烏克蘭邊防衛隊服役,包含新塗裝並更換了 NSV / Kord 12.7mm 重機槍,後部車頂加裝 ZU-23-2 23mm防空炮。
🇺🇦 Ukraine Weapons Tracker on Twitter看來烏軍也很了解MT-LB薄弱的裝甲不適合當APC
用來當輔助車輛比較適合
新台灣國防軍事網 on Twitter烏克蘭成北約技術合作計畫準成員 有權共同制定作戰指揮標準 - 國際 - 自由時報電子報快報:烏克蘭國防部長列茲尼科夫12日宣布,烏克蘭已成為北約「多邊互操作性計畫」準成員,該計畫落實組北約成員國軍隊技術合作,今後烏克蘭將有權共同制定、修改北約作戰指揮體系準則!

「多邊互操作性計畫」(Multilateral Interoperability Programme, MIP)是一個由29個北約、非北約國家及歐洲防衛署(EDA)組成的軍事標準聯盟,每季開會一次以定義其國家指揮系統之間交換資訊的互操作性規範以支持多國聯合作戰行動。
新台灣國防軍事網 on Twitter罕見!美前國安顧問公開承認助策劃他國政變 波頓:但並未成功 - 國際 - 自由時報電子報美國前國家安全顧問波頓(John Bolton)今天在電視上罕見地承認他曾協助策劃其他國家發動的政變,但未能成功。節目主持人問波頓,他所謂不成功的政變有哪些?波頓說我不會具體去談;不過後來他提到了委內瑞拉。

波頓2019年曾公開支持委內瑞拉反對派領導人瓜伊多號召軍方協助推翻社會主義總統馬杜洛的行動,但最終馬杜洛還是繼續掌權。節目主持人說:「我覺得(除了委內瑞拉)還有其他的(流產政變)你沒告訴我。」波頓答稱:「的確還有。」

多年來,許多外交政策專家都對美國介入他國政局的歷史加以批評
新‧二七部隊 軍事雜談 (New 27 Br... on Twitter7/13. 衛星照顯示,俄軍已將Su-25戰機移往克里米亞半島北部的贊科伊(Dzankoi)基地,照片中有兩架,目前已經有六架移往該基地

新‧二七部隊 軍事雜談 (New 27 Br... on Twitter在7/13日,位於南海地區的美軍雷根號航艦進行艦載機起降作業
7th Fleet on Twitter新‧二七部隊 軍事雜談 (New 27 Br... on Twitter13日當地傍晚,美軍班福特號(USS Benfold, DDG-65)驅逐艦通過西沙群島海域,彰顯依循國際法自由航行,而在早些時間,被中國海軍跟監警告
新‧二七部隊 軍事雜談 (New 27 Br... on Twitter
新台灣國防軍事網 on Twitter7位日本議員月底訪台 綠委:討論安全、經貿議題 - 政治 - 自由時報電子報台日友好於蔡英文總統任內大幅提升!駐日代表謝長廷透露日本有七位國會議員將在月底訪台;外交部則回應行程正在安排中。立法院民進黨團指出相信雙方能針對台日安全、經貿等雙邊議題討論

針對日本議員擬組團來訪一事,立法院民進黨團副幹事長黃世杰今日在立院記者會表示,黨團一定堅定歡迎所有與台灣友好國家的國會議員來訪,相信我們能有更多討論日本和台灣之間共同的安全、貿易、經濟發展等議題,外交部也會配合、安排並於適當時機向外說明確定行程。
back to top