吾皆娑婆 三千鴉殺浮屠之影
3 years ago @Edit 3 years ago
06/16 紀錄 #烏克蘭 #俄羅斯 戰爭軍事情勢發展,台灣國際情勢混雜整合紀錄
#standwithukraine #烏克蘭加油 ,祈願烏克蘭戰勝!

上噗
@surname_chikamui - 06/10 紀錄 #烏克蘭 #俄羅斯 戰爭軍事情勢發展,台灣國際...法國總統馬克宏、德國總理蕭茨、義大利總理德拉吉、羅馬尼亞總統約翰尼斯和烏克蘭總統澤連斯基在基輔的會議

還是英國首相強生比較讚,要幫忙代訓士兵
#石油 #太陽能 #天然氣 #能源
latest #423
吾皆娑婆 三千鴉殺浮屠之影
3 years ago @Edit 3 years ago
對烏軍援承諾挨轟畫大餅 德媒:蕭茲要拿出誠意 - 國際 - 自由時報電子報德國媒體也對蕭茲說一套、做一套的手法反感。

德國總理蕭茲今天抵達烏克蘭訪問;但外媒追究蕭茲曾向烏克蘭承諾提供大批先進武器,實際交付時卻以各種理由不斷拖延,連德媒也痛批至少該拿出點誠意

由於對烏克蘭急需的軍備一再意見分歧,盟國對德國的信任早就開始打折扣。觀察人士表示與美國或英國等其他主要西方盟國,甚至是波羅的海國家等小得多的東歐國家相比,德國反應如此不乾脆其實不令人意外。

問題出在總理府對於如何處理俄國問題仍相當「困惑」

德國「時代週報」批評「在過去幾週,德國對烏克蘭政策一直被說大話的聲明、後勤問題、技術性阻礙和語意不明的巨大迷霧所籠罩」
總理府為其路線辯護稱這是「戰略性模糊」,但「時代週報」警告光是烏東頓巴斯每天就有數百人死亡。報導稱「蕭茲對烏克蘭,至少要做到政策明確與真心誠意。」

德國赫爾蒂學院國際安全中心主任韓克(Marina Henke)表示問題出在總理府「他們沒有明確方向。」她指出美國、英國和東歐都將俄國視為明確敵人,因此率先向烏克蘭提供軍備。「但在德國,人們認為俄國是在近在家門口的大國,無論採取什麼行動都得考慮長期上將如何與俄國共處」這就是為什麼至今仍莫衷一是
吾皆娑婆 三千鴉殺浮屠之影
3 years ago @Edit 3 years ago
新台灣國防軍事網 on Twitter烏克蘭軍方證實已經收到英軍軍援的首批 FV103 斯巴達裝甲運兵車!並已投入烏軍部隊使用。英國此前曾提到英國將提供至少 35 輛 FV103 APC 和 40 輛 CVR (T)家族的裝甲車。
新台灣國防軍事網 on Twitter英軍果然說到做到!真的是歐洲表率。而FV103的性能則大致與美製M113在伯仲之間

英軍這一批總計75輛的裝甲運兵車,可以滿足烏軍編成兩個機步營的需求,對烏東及烏南戰線都相當有幫助
File:Ursel - FV103 Spartan 9-8-2008 14-55-58.jpg - W...
立即下載
新台灣國防軍事網 on Twitter相當遺憾的消息:愛沙尼亞向烏克蘭軍援的 7 輛Alvis 4 4X4輪型裝甲車確認出現首次戰損。一輛烏克蘭「海妖」特戰部隊的Alvis 4在與俄軍激戰中被俄軍砲火破壞車輪,烏軍棄車撤離,該車被俄軍俘虜。
🇺🇦 Ukraine Weapons Tracker on Twitter愛沙尼亞向烏克蘭軍援提供了七輛Alvis 4 4X4輪型裝甲車,其中至少有四輛交由烏克蘭海妖特戰部隊使用。該單位近日與俄軍接連發生激戰
吾皆娑婆 三千鴉殺浮屠之影
3 years ago @Edit 3 years ago
新台灣國防軍事網 on Twitter西方保證軍事支持永不停止 烏防長:持續軍援有助奪回克里米亞 - 國際 - 自由時報電子報烏克蘭明確指出最終目標將是奪回克里米亞!

北約15日會議上重申承諾繼續為烏國提供武器。對此,烏克蘭國防部長列茲尼科夫表示西方武器將幫助烏克蘭奪回被俄軍佔領的領土,包括克里米亞半島和頓巴斯地區。

列茲尼科夫強調,目前烏方必須先穩定局勢防止進一步損失;再來就是恢復2月24日俄軍侵略前的版圖,最後才是「解放克里米亞在內的領土」。列茲尼科夫表示他認為西方盟友已經決定要成為戰勝俄國的夥伴,大家都已明白「不去挑釁俄國、避免衝突」的想法是根本行不通的

#糧食出貨位置 #黑海
吾皆娑婆 三千鴉殺浮屠之影
3 years ago @Edit 3 years ago
新台灣國防軍事網 on Twitter斯洛伐克已經開始向烏克蘭軍援直升機與大量彈藥!斯洛伐克國防部長 Jaroslav Naď 宣布已向烏克蘭移交四架 Mi-17 多用途武裝運輸直升機和一架 Mi-2 通用直升機。以及大批 BM-21 多管火箭的 122mm 火箭彈
https://mil.in.ua/...
值得注意的是斯洛伐克的軍援,將獲得歐盟歐洲和平基金以歐製直升機的形式償還給斯國。斯洛伐克表示這是歐盟與烏克蘭團結的強烈表現!目前五架直升機都已經交付烏克蘭軍方
新台灣國防軍事網 on Twitter加拿大陸軍將向烏克蘭軍援提供一批M777 155mm榴砲的備用砲管!將向烏克蘭提供 10 支備用砲管,加拿大表示這將確保 M777 155mm榴砲的安全性和準確性,因為烏軍短時間巨量發射砲彈、磨損的砲管更需要定期更換。
https://mil.in.ua/...
看來烏軍的155mm砲彈消耗不是開玩笑的,這麼快就需要補充備用砲管
新台灣國防軍事網 on Twitter烏克蘭陸軍第 95 空中突擊旅使用烏克蘭自製的 Stugna-P 反裝甲飛彈擊毀兩輛俄軍 BMP-2 步兵戰車,其中一輛在移動中被擊中,第二輛則是連車旁的俄軍步兵一起炸飛。
🇺🇦 Ukraine Weapons Tracker on Twitter第二輛的整個俄軍步兵班被炸成那樣應該都兇多吉少 ...
新‧二七部隊 軍事雜談 (New 27 Br... on Twitter6/16. 法德義三國總理同乘火車到達烏克蘭首都基輔進行訪問,並與烏克蘭總統澤倫斯基進行會談。在此地烏克蘭政府以軍禮"空襲警報"迎接三國貴賓。
Fans of frogs, liverwurst and spaghetti' Putin puppe...新‧二七部隊 軍事雜談 (New 27 Brigade) on Twitter6/16. 德法義和羅馬尼亞四國領袖訪問基輔,並與澤倫斯基會談,並同時去訪問被俄軍摧毀的伊爾平
新‧二七部隊 軍事雜談 (New 27 Brigade) on Twitter
新台灣國防軍事網 on Twitter法國總統馬克宏、德國總理蕭茨、義大利總理德拉吉、羅馬尼亞總統約翰尼斯和烏克蘭總統澤連斯基在基輔的會議已經開始
Visegrád 24 on Twitter慶幸有羅馬尼亞總統與會,德法兩國應該會比較慎重一點!

蛋黃蘇 on Twitter最有資格與烏克蘭會面的是🇵🇱波蘭,愛沙尼亞🇪🇪,🇱🇻拉脫維亞,🇱🇹立陶宛,🇬🇧英🇺🇸美🇨🇦加🇭🇲澳🇳🇿紐,🇨🇿捷克,🇸🇰斯洛伐克,🇹🇷土耳其,🇬🇪喬治亞,🇲🇩摩爾多瓦等……。

最沒資格的就是你們德法😝🤮
新台灣國防軍事網 on Twitter羅馬尼亞總統克勞斯·約翰尼斯今天訪問烏克蘭,並參訪基輔郊區曾爆發激戰的伊爾平;期間約翰尼斯呼籲應將俄軍戰犯繩之以法
WarNewsPL on Twitter羅馬尼亞總統克勞斯·約翰尼斯顯然對於制裁俄軍犯下的戰爭罪一事,比德法兩國有更堅定態度
吾皆娑婆 三千鴉殺浮屠之影
3 years ago @Edit 3 years ago
新‧二七部隊 軍事雜談 (New 27 Br... on Twitter6/16. 一架低空飛行的俄軍Mi-35M直升機,遭到烏軍Igla防空飛彈擊落,可能在刻松地區(一說在卡爾科夫地區)
新台灣國防軍事網 on Twitter一架俄軍Mi-35M攻擊直升機今天在烏南赫爾松附近被烏軍以防空飛彈當場擊落!俄軍攻擊直升機墜地爆炸
🇺🇦 Ukraine Weapons Tracker on Twitter該架俄軍Mi-35M攻擊直升機很可能是被烏軍以攜行式防空飛彈擊落!

墜機現場的照片確認是一架俄軍 Mi-35M 攻擊直升機,但有消息稱它是由烏東頓涅茨克的 TDF 第 231 營用 Igla 防空飛彈擊落的而不是在烏南赫爾松州。後續有待查證
🇺🇦 Ukraine Weapons Tracker on Twitter
新‧二七部隊 軍事雜談 (New 27 Brigade) on Twitter6/16. 法國總統馬克宏宣布向烏克蘭提供額外六門凱撒自走砲,正在訪問基輔的馬克宏表示,除了先前12門以投入戰場外,再額外增援6門,幫助烏克蘭繼續抵抗並獲得優勢
Франція передасть Україні додаткові САУ Caesar新台灣國防軍事網 on Twitter法國宣布將向烏克蘭軍援提供額外六輛凱撒155mm自走砲。馬克宏並表示歐洲將與烏克蘭站在一起,直到烏軍獲勝
WarNewsPL on Twitter之前法國已經提供烏軍第55砲兵旅至少十二輛,再加上新的六輛,應該總數會有十八 ~ 二十四輛之間吧

大約可以編成減編的兩個砲兵營
吾皆娑婆 三千鴉殺浮屠之影
3 years ago @Edit 3 years ago
值得注意的是,烏克蘭砲兵的確對凱薩有相當高評價;烏軍第55砲兵旅一名觀測官表示,位於38公里射程之內、凱薩155mm自走砲的精準度評價是各型火砲中最高
烏克蘭抗俄利器 法製凱撒式自走砲精準度高 | 中央社 | Newtalk新聞新台灣國防軍事網 on Twitter法國總統馬克宏的推特,也立即公布了凱薩自走砲裝運到烏克蘭AN-124運輸機的影片!六輛自走砲應該已經送達烏克蘭
Emmanuel Macron on Twitter法國到訪之後立刻將自走砲送達,宣傳比德國來的強多了

這可以看到法國人還是很擅長商業行銷的,成功緩和了法國在烏克蘭的糟糕形象;也順便宣傳法製武器的性能優良
新台灣國防軍事網 on Twitter台海軍情》共機偵搜東部海空域 疑針對國軍下週演習而來 - 政治 - 自由時報電子報共機近期騷擾台灣防空識別區空域頻繁,今天突然出現東部外海空域,立即遭我國空軍廣播、在空戰機強力驅離!軍事迷也研判共軍可能針對下週起的國軍各軍種大規模演訓而來。
2架殲16戰機擾台ADIZ 空軍兵力應對 | 政治 | 中央社 CNA
Inty时政 on Twitter一名法官不予撤销流亡中国商人郭文贵的个人破产案,并做出有利于美国司法部以及郭文贵的一些债权人的裁定,这些债权人要求引入一个中立方来掌管他的财务。这一裁决对郭文贵和他最大的债权人太平洋联盟亚洲机会基金是一个打击。
美国法官剥夺郭文贵对其个人破产案的控制权Inty时政 on Twitter法德意三国领导人抵达基辅 一致支持乌克兰反抗俄罗斯侵略中共“发动群众斗群众”出新招 凸显习近平政权缺乏自信?头一遭:英国制裁东正教教皇基里尔Inty时政 on Twitter法国总统马克龙、德国总理肖尔茨和意大利总理德拉吉去基辅会见泽伦斯基,支持乌克兰
吾皆娑婆 三千鴉殺浮屠之影
3 years ago @Edit 3 years ago
Inty时政 on Twitter马克龙、肖尔茨和德拉吉抵达基辅地区的伊尔平,俄罗斯在这里进行了大屠杀
Inty时政 on Twitter乌克兰又打下一个俄罗斯卡-52武装直升飞机
Inty时政 on Twitter大家又见证一个历史

美国抵押贷款利率飙升至5.78%,创1987年以来最大涨幅
Mortgage rates hit 5.78%, the biggest weekly jump si...Inty时政 on Twitter华尔街继续为中共吹箫:高盛称中国正加大对企业的支持力度,并列出将获得提振的股票名单。。。
俄侵烏後習近平蒲亭兩次通話 中國更支持俄羅斯 | 國際 | 中央社 CNA
吾皆娑婆 三千鴉殺浮屠之影
3 years ago @Edit 3 years ago
Inty时政 on Twitter美国国会提出【中国社交媒体对等法案】,禁止中共官员使用美国社交媒体。中共说这是美国对中国的意识形态攻击和歧视中国人。
美国国会提出【中国社交媒体对等法案】,禁止中共官员使用美国社交媒体。中共说这是美国对中国的意识形态攻击和...法案起草人👇
美国国会议员谈台湾或中国问题 on TwitterRep. Brian Mast议员说:《中国社交媒体互惠法案》是一种制裁:如果中共要阻止美国人使用他们的社交媒体,他们就会被我们阻止。
Rep. Brian Mast on Twitter
吾皆娑婆 三千鴉殺浮屠之影
3 years ago @Edit 3 years ago
Inty时政 on Twitter彭博社独家新闻: 消息人士透露,美国官员正在努力安排拜登和习包子在今年夏天可能进行的通话。任何面对面的会谈都要等到今年年底中国共产党大会之后。
Inty时政 on Twitter重磅新闻: 法德意三国宣布立即支持乌克兰获取欧盟候选国地位
Inty时政 on Twitter法国马克龙刚刚发布下面视频并且宣布:“只要有必要,直到自由和独立的乌克兰恢复和平,我们将继续承诺。提供人道主义、经济和军事支持,使乌克兰士兵能够在当地对俄罗斯军队的攻击有所作为。”
Inty时政 on Twitter俄国党媒说,美帝拿在乌克兰研究的蚊子做武器来害古巴。。。
吾皆娑婆 三千鴉殺浮屠之影
3 years ago @Edit 3 years ago
Inty时政 on Twitter连花清瘟胶囊? #北韓
朝鲜再爆“肠道传染病”,金正恩向灾区捐赠大量“私家”药品Inty时政 on Twitter卡塔尔乳华

卡塔尔世界杯主办方在入境签证申请系统中去除“中国台湾省”选项,国家一栏更改为“台湾”。
Inty时政 on Twitter英国已经 "在全球市场上 "购买了20多门M109型自行火炮,准备送往乌克兰。据BBC了解,这些火炮是从一家比利时军火公司购买的翻新炮。
Inty时政 on Twitter道琼斯工业平均指数$DJIA下跌超过700点,跌破30000点,在美国经济衰退的担忧中,美国股票市场狂跌中
Intizar on Twitter法国马克龙刚刚发布下面视频并且宣布:“只要有必要,直到自由和独立的乌克兰恢复和平,我们将继续承诺。提供人道主义、经济和军事支持,使乌克兰士兵能够在当地对俄罗斯军队的攻击有所作为。”

马克龙还保证,欧洲不会要求乌克兰做出领土让步以解决冲突。
Intizar on Twitter拜总
拜登即将决定是否取消部分对华关税以应对通胀Intizar on Twitter此刻已经是第三次世界大战了,拜登应该启动美国国防生产法,全面启动美国境内所有新旧油田至少2年。超级增产, 把世界油价全部拉低。 但是拜登不会这样做,因为他害怕失去民主党票仓
吾皆娑婆 三千鴉殺浮屠之影
3 years ago @Edit 3 years ago
Intizar on Twitter乔-拜登在给石油公司的信中要求他们提高产量,并威胁可能会使用 "紧急权力"来增产。

看来拜登听到了我的建议哈。

拜登啊,你都可以厚着脸皮去沙特,还不如直接用国防生产法开挖国内的油!
Intizar on Twitter法国向乌克兰增派6门“凯撒”自行榴弹炮
美国国会议员谈台湾或中国问题 on TwitterCongressman Tim Ryan议员说:我今天要提出一项法案,以扩大对太阳能产品的“购买美国货”规则。

如果我们想实现我们的气候目标,将俄亥俄州的工人放在首位,并主导未来的行业,我们必须堵住导致中国共产党滥用贸易行为的漏洞。
Congressman Tim Ryan on Twitter
Intizar on Twitter肖尔茨:“德国希望做出有利于乌克兰作为欧盟候选国的积极决定。”

做还是不做?
Intizar on Twitter道琼斯工业平均指数$DJIA下跌超过700点,跌破30000点,在美国经济衰退的担忧中,美国股票市场狂跌中

是经济衰退的担忧,不是已经衰退。
Intizar on Twitter俄罗斯天然气公司首席执行官阿列克谢-米勒周四表示,今年前五个月对中国的天然气供应增加了67%
吾皆娑婆 三千鴉殺浮屠之影
3 years ago @Edit 3 years ago
Intizar on Twitter华尔街继续为中共吹箫:高盛称中国正加大对企业的支持力度,并列出将获得提振的股票名单......
華爾街日報:美中防長表面交鋒 實則欲緩和緊張 | 國際 | 中央社 CNAIntizar on Twitter华尔街摩根大通在6月9号恬不知耻的说 股票正在
闪烁着看涨的信号。🤣

然后这几天严重被打脸。。。
Intizar on Twitter【墙国变封国?】

美国驻中国大使尼古拉斯-伯恩斯认为中国的封锁措施将延伸到2023年。
墙国变封国? 美国驻中国大使尼古拉斯-伯恩斯认为中国的封锁措施将延伸到2023年。 滴滴从纽交所黯然退市 观察人士:美中启动金融脱钩
吾皆娑婆 三千鴉殺浮屠之影
3 years ago @Edit 3 years ago
Intizar on TwitterNATO北约秘书长表示,本月北约的大型峰会将首次签署关于针对中国的战略协议
Intizar on Twitter俄罗斯克里姆林宫称中国的习近平认可侵略乌克兰的 "合法性“
马克龙对泽连斯基许诺:支持立即享有加入欧盟正式候选资格与增加军援6凯撒炮Intizar on Twitter口可乐公司宣布完全退出俄罗斯市场。

俄国人要开始喝 俄口可乐了吗?
Intizar on Twitter马克龙说:不会向乌克兰提供攻击机和坦克,作出这一决定是由于担心西方国家卷入俄罗斯对乌克兰的战争。法国总统强调,泽伦斯基总统知道这个。
吾皆娑婆 三千鴉殺浮屠之影
3 years ago @Edit 3 years ago
Intizar on Twitter乌克兰 #女兵 为了自己,为了家庭,为了自由、国家和整个世界的未来而战。
@elish - :談敘利亞庫德族純女性部隊「婦女防衛軍」故事,以及她們經歷的幾場重要戰役與政治局勢的報...
新台灣國防軍事網 on Twitter非常值得敬佩!

這位名叫奧爾加的19歲女兵,在俄國入侵烏克蘭之前,她正在大學醫學系就讀;開戰後她投入烏軍服役、現在是烏軍部隊的一名軍醫。
Igor Sushko on Twitter
Intizar on Twitter2020年3月15日拜登亲自说:

我们必须把气候变化当作威胁,作为总统我将
- 结束对化石燃料的补贴
- 禁止在联邦土地和水域进行新的钻探
- 追究石油主管人员的责任
- 召集世界各国提高《巴黎协定》的承诺

2022年他又要求石油公司增产。

拜登都要把石油行业赶尽杀绝,石油公司怎么可能主动投资增产呢?
Intizar on Twitter 一个行业如果看到政府马上把自己的财路断了,或者政策不稳定,不友好。 那么他们肯定在最后时刻能多赚就多赚。

就像你开的店马上要被强拆了,你不会再大量投资引进新货一个道理。
吾皆娑婆 三千鴉殺浮屠之影
3 years ago @Edit 3 years ago
Intizar on Twitter刚刚记者:"拜登的首要任务是降低油价还是应对气候变化?"

拜登秘书:"你可以同时做这两件事”
Intizar on Twitter拜登政府为了遏制汽油价格飙升,正在权衡限制美国燃料出口
Intizar on Twitter西班牙航空公司Vueling将接受比特币付款
Intizar on Twitter反对俄罗斯普京政府的俄罗斯自由军团(加入了乌克兰部队)的战士在乌克兰抓获了两名俄罗斯军人。
吾皆娑婆 三千鴉殺浮屠之影
3 years ago @Edit 3 years ago
Intizar on Twitter泽伦斯基刚刚说:今天是一个真正的历史性的日子,乌克兰一下子感受到了强大欧洲国家的支持。所有领导人都明白了为什么通过谈判结束战争是行不通的。完全是因为俄罗斯的立场,它只是试图恐吓欧洲的每一个人,继续破坏我们的国家,不想和平。我们将继续战斗,直到保证我们国家的充分安全和领土完整
Intizar on Twitter台湾取得一项罕见的外交胜利,卡塔尔世界杯向台湾球迷开放Intizar on Twitter此刻俄罗斯:俄国党媒主持人建议攻击德国,住在德国的专家学者亚历山大同意这个想法。国家杜马成员安德烈-古鲁廖夫少将说,俄罗斯已经准备好进行一场大型的、巨大的战争。
吾皆娑婆 三千鴉殺浮屠之影
3 years ago @Edit 3 years ago
Intizar on Twitter美国左派大媒体《USA Today今日美国》删除了其网站上的23篇文章,承认他们的记者捏造了消息来源
USA TODAY removed 23 stories from website, other pla...Intizar on Twitter在乌克兰悬挂耶稣基督旗帜的俄罗斯装甲车。

俄军以上帝之名进行纳粹侵略战争啊
Intizar on Twitter【重磅新闻】

刚刚白宫记者砸场子,大声问拜登:"你为什么没有制裁与你儿子做生意的俄罗斯寡头Elena Baturina?"

拜登:疑惑的目光。

(亨特-拜登在2014年收到过Elena Baturina的350万美元。Elena Baturina是俄罗斯最有钱的女人)
Intizar on TwitterElena Baturina,生于1963年3月8日,是一位俄罗斯亿万富翁女商人。她跟其它俄罗斯寡头一样,都是靠着政府关系发家致富的,她的老公也是莫斯科市长尤里·卢日科夫,普京的亲密“战友”
吾皆娑婆 三千鴉殺浮屠之影
3 years ago @Edit 3 years ago
Intizar on Twitter拜登动用国防生产法想解决奶粉短缺问题。 现在奶粉厂被淹。。。
雅培密歇根州工厂被淹 再次停产婴儿配方奶粉 提供者 智通财经Intizar on Twitter这个酒美国有代理商吗? #乳華

我真想帮忙销售。😄

没开玩笑。谁有进口渠道。我帮忙销售,这个乳华市场很大,应该会赚钱。😂
https://pbs.twimg.com/media/FVYqX0BUsAYdXDA?format=jpg&name=900x900Intizar on Twitter英国记者:某中国人拍歧视黑人视频挣大钱中国称对台湾海峡拥有主权,美国回应:台湾海峡是国际水道
吾皆娑婆 三千鴉殺浮屠之影
3 years ago @Edit 3 years ago
Intizar on Twitter【日企开发出高容量电容器,EV最快1分钟充完电】日本Eamex开发的电容器将锂电池的正极更换成导电性高分子“聚苯胺”进行使用,可以高效吸附锂离子。试制品1~3分钟即可完成充电,可反复充放电3万次以上。充放电时基本不产生热量,不需要散热装置……
https://cn.nikkei.com/.....前阿肯色大学教授洪思忠因在中国发明专利问题上向联邦特工撒谎被判一年零一天
吾皆娑婆 三千鴉殺浮屠之影
3 years ago @Edit 3 years ago
德國還在廢新台灣國防軍事網 on Twitter斯洛伐克不同意德國提出的交換計畫,德國原本希望只以 15 輛豹二A4主戰車來換取斯洛伐克向烏克蘭軍援 30 輛 T-72主戰車,目前斯洛伐克國防部正與德國重新談判當中
WarNewsPL on Twitter顯然斯洛伐克覺得2:1交換實在很吃虧
新‧二七部隊 軍事雜談 (New 27 Br... on Twitter6/16. 烏軍收到了英國 FV103 斯巴達裝甲運兵車,已經在烏克蘭前線使用,據報,英國宣布提供約有35輛 FV103裝甲車和40輛CVR(T) 系列車輛
🇺🇦 Ukraine Weapons Tracker on Twitter
新台灣國防軍事網 on Twitter詛咒?在神社神木釘「普廷草人」 日本72歲翁被逮 - 國際 - 自由時報電子報這個新聞倒是令人感嘆,雖然可以理解老翁對普丁的不滿;但用這種方法的確是不好。因為在日本、神木是每個大社相當重要的象徵。神社也認為還有其他更好的方式可以表達對戰爭的反對及不滿

今年的五月上旬開始千葉縣內陸陸續續有許多神社的神木遭到不明人士釘上「普丁草人」,犯人除了釘上草人外,還會在裏頭附上一張寫有普丁姓名、出生年月日的詛咒紙條。昨日日本警方在千葉松戶市以毀損罪逮捕了72歲的嫌犯日野充信
新‧二七部隊 軍事雜談 (New 27 Br... on Twitter6/16. 馬克宏推文顯示6門凱薩自走砲,已經由烏克蘭運輸機裝載,飛入烏俄蘭境內
Emmanuel Macron on Twitter新‧二七部隊 軍事雜談 (New 27 Br... on Twitter6/16. 刻松,就在眼前,這裡就是刻松市的郊區範圍,烏軍已經推進到這裡了
Сунь Цзи 2.0 on Twitter新‧二七部隊 軍事雜談 (New 27 Br... on Twitter6/16. 烏軍特戰部隊司令部報導,在盧甘斯克地區烏軍進行布雷並摧毀俄軍的浮橋渡口
Flash on Twitter
新台灣國防軍事網 on Twitter抓到了!俄羅斯間諜被識破 假實習想滲透國際刑事法院 - 國際 - 自由時報電子報荷蘭國安情報單位宣布偵破一起俄國軍事間諜案!

一名俄國軍情局特工企圖使用假造身分,想滲透正在調查俄軍被控在烏克蘭犯下戰爭罪行的海牙國際刑事法院(ICC)

荷蘭情報與安全總局(AIVD)局長阿克博姆表示這位本名叫契卡索夫(Sergey Vladimirovich Cherkasov)的男子精心編造了一個可回溯多年前的身分掩護故事,以巴西國民身分在今年四月試圖進入荷蘭,理由是要在海牙國際刑事法院擔任實習人員。

國際刑事法院發言人羅博拉(Sonia Robla)表示,院方很慶幸荷蘭破獲這起間諜活動,並暴露了安全風險存在,將繼續和荷蘭一起合作。
吾皆娑婆 三千鴉殺浮屠之影
3 years ago @Edit 3 years ago
荷蘭情報與安全總局指出這位化名為法瑞拉(Viktor Muller Ferreira)的男子在荷蘭機場被逮並立即列入「不受歡迎外國人」直接以下一班回巴西的班機遣返

阿克博姆表示,這屬於俄軍總參謀部軍事情報局(GRU)長期、多年的特工潛伏行動,花了很多時間、精力和金錢讓國際刑事法院接受了契卡索夫擔任實習工作「這清楚顯示俄國人正要做什麼 ─ 試圖非法取得國際刑事法院內的資訊。我們把本案歸類在高級國安威脅」
@eunice6927 - 「荷蘭情報機構負責人阿克布姆(Erik Akerboom)表示,『這起事件清...
吾皆娑婆 三千鴉殺浮屠之影
3 years ago @Edit 3 years ago
新‧二七部隊 軍事雜談 (New 27 Br... on Twitter6/16.亞速軍團特戰部隊於札波羅熱地區,以防空飛彈(可能是星光或LMM)擊落正在低空飛行的俄軍Mi-24武裝直升機,完整過程曝光影片
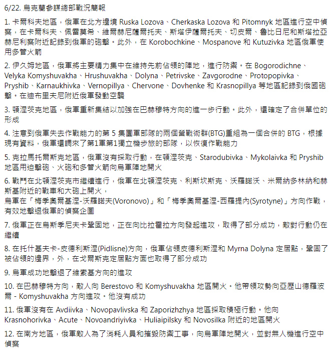
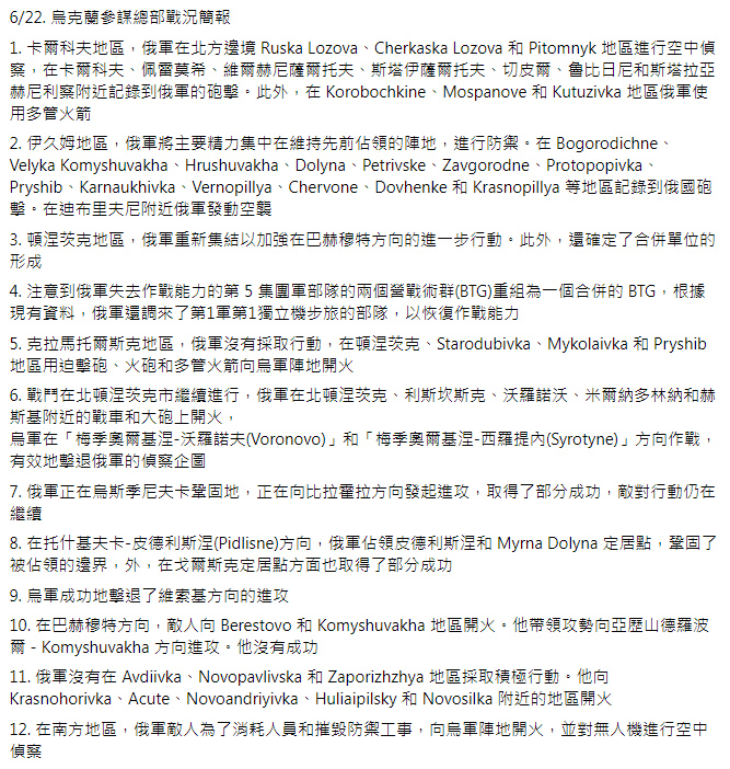
НацКорпус по-Черкаськи (CCO «Азов») on Twitter新‧二七部隊 軍事雜談 (New 27 Brigade) on Twitter6/17. 烏克蘭參謀總部戰況簡報
Сухопутні війська ЗС Україниhttps://pbs.twimg.com/media/FVY7txyUcAUIo-4?format=jpg&name=small新‧二七部隊 軍事雜談 (New 27 Br... on Twitter6/17. 英國將向烏克蘭提供20門M109自走榴砲,英國從比利時一家軍火公司購買並維修該火砲後轉交給烏克蘭
European Pravda on Twitter
新台灣國防軍事網 on Twitter精彩影片:俄軍 Mi-35M 被烏軍亞速營部隊當場擊落的精彩鏡頭!

該架攻擊直升機以非常低的高度穿越,但仍遭到防空飛彈直接命中。這是迄今為止最清晰的擊落鏡頭之一,並顯示了烏軍廣泛使用攜行式防空飛彈對俄軍的威脅極高。
🇺🇦 Ukraine Weapons Tracker on Twitter以這麼低的高度還能擊中,個人推測烏軍亞速團使用的飛彈很可能是波蘭軍援的閃電防空飛彈、或是英軍軍援的LMM Marlet

各種防空飛彈都有最小射高,能在目標離地只有10 ~ 15M高度時直接命中且彈頭引信正常備炸;都代表該飛彈的性能十分優良
新台灣國防軍事網 on Twitter挺烏克蘭入歐盟 法德義領袖:盼盡快成為候選國 - 國際 - 自由時報電子報法國總統馬克宏、德國總理蕭茲及義大利總理德拉吉16日訪問基輔與烏克蘭總統澤倫斯基會談後,四位領袖舉行聯合記者會,法、德、義三國領導人皆表態支持烏克蘭加入歐盟、盡快獲得候選國資格!

德國總理蕭茲強調,烏克蘭一直都是歐洲這個大家庭的一員,德國贊成也支持烏國做出加入歐盟的積極決定。同時他也承諾德國會繼續通過提供武器來支持烏克蘭「我們目前正在訓練烏克蘭軍隊使用最先進的武器、PzH2000自走砲和獵豹自走防空砲。此外我已同意提供Iris-T防空系統和雷達」
法國總統馬克宏表示,法國、德國、義大利和羅馬尼亞接確定支持烏國立即取得歐盟會員資格「歐洲盟友就在你身邊,只要有需要,它就會一直存在,直到取得勝利。這場戰爭的勝利將使自由和獨立的烏克蘭恢復和平」馬克宏也提到全球糧食危機議題,呼籲俄羅斯解除港口封鎖讓烏國糧食順利運出。

義大利總統德拉吉表示,歐盟不能再拖延讓烏克蘭加入的進程「義大利希望烏克蘭加入歐盟,並希望它盡快取得候選國資格,我們會在下週的高峰會上堅持此一立場。」德拉吉也特別肯定烏國人捍衛民主和自由的價值觀
新台灣國防軍事網 on Twitter英國將向烏克蘭軍援提供 20 輛 M109 155 mm自走砲,傳出之前英國從一家比利時軍火公司購買並修復了 20 多門自走砲。
WarNewsPL on Twitter原來當初比利時退下來那一批64輛A4型自走砲,有一部分被印尼買走差點沒辦法給烏克蘭、後來是英國出手協調過來的啊!由英國修復之後再給烏克蘭。

新台灣國防軍事網 on Twitter一架極為罕見的俄軍 Merlin-VR 無人機首次被烏克蘭軍方擊落。這是俄軍最現代化的偵察無人機之一,有效載重 6.5 公斤,能夠在高達 5 公里的高度飛行。
🇺🇦 Ukraine Weapons Tracker on Twitter
看來俄軍的小型無人機倒是發展了不少型號,這兩天有好幾種新型號出現在烏克蘭並被烏軍擊落。之前是12個鏡頭的航測機。
新台灣國防軍事網 on Twitter烏克蘭空軍的MI-8TVK武裝運輸直升機
搭載大型的S-13 122mm五聯裝空用火箭莢艙猛烈轟炸俄軍陣地。而且近來烏軍直升機都是採取上拋式投彈、而非常見的淺俯衝,以利快速脫離戰場
ArmyInform on Twitter一直把運輸直升機當成攻擊直升機在用,也真的是難為了烏軍。希望能盡快從捷克等國獲得MI-24
吾皆娑婆 三千鴉殺浮屠之影
3 years ago @Edit 3 years ago
新‧二七部隊 軍事雜談 (New 27 Brigade) on Twitter6/17. 相當有趣的情報,烏克蘭情報部門獲得的刻赤跨海大橋的結構圖,有關該橋樑的相關文件,包含地形、路面、橋墩、防滑坡結構、出入口以及綜合體所有基礎設施的詳細資料

烏克蘭少將德米特里‧馬爾琴科說,它是「失敗的頭號目標」,並表示烏軍應該「切斷它」
Українська розвідка отримала детальну техдокументаці...新‧二七部隊 軍事雜談 (New 27 Br... on Twitter6/17. 根據俄國媒體消息,烏軍使用「聖甲蟲」(Tuchka-U)戰術飛彈擊中位在盧甘斯克地區-克萊尼斯盧奇(Krasnyi Lych)的俄軍彈藥庫
Status-6 on Twitter相關位置
新‧二七部隊 軍事雜談 (New 27 Brigade) on Twitter
新台灣國防軍事網 on Twitter烏克蘭軍方發動久違的飛彈攻擊!
烏軍發射一枚 9M79-1F Tochka-U (SS-21)短程彈道飛彈擊中位於烏南赫爾松州 Nova Kakhovka 鎮的俄軍補給點。至少 3 輛補給卡車和一輛 MT-LB 裝甲車被炸毀。
🇺🇦 Ukraine Weapons Tracker on Twitter可以看到另外兩輛卡車被炸毀。可惜烏軍飛彈存量不夠,這種大型目標如果多來幾枚的話效果會更好
🇺🇦 Ukraine Weapons Tracker on Twitter
新‧二七部隊 軍事雜談 (New 27 Br... on Twitter6/17. 戰爭初期的獎勵品,烏軍擄獲俄軍2輛虎式輕裝甲車,上面加裝機槍
Arslon Xudosi 🇺🇦 on Twitter新‧二七部隊 軍事雜談 (New 27 Br... on Twitter6/17. 烏克蘭總統顧問波多利亞克,人目前在刻松地區,距離俄軍前線只有幾公里遠,並拜訪前線烏軍官兵
Михайло Подоляк on Twitter新‧二七部隊 軍事雜談 (New 27 Br... on Twitter6/17. 斯洛伐克國防部表示,已向烏克蘭捐贈了四架 Mi-17 和一架 Mi-2 直升機,以及火箭彈彈藥
https://mil.in.ua/...
新台灣國防軍事網 on Twitter在烏南尼古拉耶夫州,烏克蘭陸軍第 28 機械化旅擊毀俄軍 2A65 Msta-B 152mm榴砲陣地;一門俄軍火砲及彈藥爆炸。
🇺🇦 Ukraine Weapons Tracker on Twitter看起來應該是俄軍的一個砲兵連陣地被烏軍攻擊
新台灣國防軍事網 on Twitter非常有趣也非常棒的一張照片!
本站覺得應該是這一次歐洲三國聯合訪問烏克蘭行程中,捕捉到的最有趣一瞬間。
Iryna Matviyishyn on Twitter德法義三國 + 羅馬尼亞都支持繼續軍援,也支持烏克蘭加入歐盟,的確是大大鼓舞了烏國民心士氣
新台灣國防軍事網 on Twitter43年最全面修訂!美參議員提案擴大對台安全援助 認主要非北約盟邦 - 政治 - 自由時報電子報台美關係再進步!近年蔡英文總統抗中保台路線獲美方信賴;美國兩名資深參議員提「台灣政策法」法案要求大幅增加對台灣支援,包括對台提供數十億美元軍事援助並修法將台灣列為「主要非北約盟邦」

路透報導,民主黨籍的參院外委會主席梅南德茲與共和黨籍參議員葛瑞姆16日提出「台灣政策法」(Taiwan Policy Act of 2022,暫譯)法案。內文明示美國將對中國任何武力犯台行為嚴厲制裁,同時預計四年內向台提供45億美元(約合新台幣1339億)軍用融資,並將台灣列為「主要非北約盟邦」

案兩位參議員表示這將是自1979年台灣關係法推出以來美國對台政策最全面的修訂!
吾皆娑婆 三千鴉殺浮屠之影
3 years ago @Edit 3 years ago
「台灣政策法」將釋放一項明確的訊息、即中國不應仿效俄國入侵烏克蘭的手法。

新‧二七部隊 軍事雜談 (New 27 Brigade) on Twitter美日合辦的太平洋兩棲領導人研討會(PALS)16日安排16國與會人士及以觀察員身分與會的台灣軍方代表、海軍151艦隊艦隊長少將張世行等到千葉縣木更津駐囤地參觀
太平洋兩棲領導人會議 台將官參觀美日國防裝備 | 國際 | 中央社 CNA
其他
新‧二七部隊 軍事雜談 (New 27 Brigade) on Twitterhttps://pbs.twimg.com/media/FValIsNaMAA4VIX?format=jpg&name=small
左邊為130公厘砲彈,右為120公厘,比較起來彈藥容量有明顯差距
新‧二七部隊 軍事雜談 (New 27 Br... on Twitter6/17. 北頓涅茨克市區,國際軍團日前在建物區域進行巷戰,雖然有人陣亡但也帶走車臣和俄軍士兵不少人性命
ISSAC on Twitter新‧二七部隊 軍事雜談 (New 27 Br... on Twitter6/17. 俄佔領區非常不平靜,尤其在南方更加明顯,新霍卡夫卡地區又有彈藥庫被炸,很可能烏軍使用「聖甲蟲」(Tuchka-U)戰術飛彈攻擊,不過這個很可能有人事先滲透敵境後方調查,才能確定彈藥庫的位置
吾皆娑婆 三千鴉殺浮屠之影
3 years ago @Edit 3 years ago
Special Kherson Cat 🐈🇺🇦 on Twitter新‧二七部隊 軍事雜談 (New 27 Br... on Twitter6/17. 早在俄國要開戰前,有人已經密報給美國有關於普丁要開戰的消息,根據媒體報導,這個線人是普丁的親信,約有20人知道普丁要開戰,「他」是其中一位,且地位大於外長拉夫羅夫,甚至拉夫羅夫可能也不知道開戰的消息
"Кріт", посада якого вища за Лаврова: розслідувач Be...
新台灣國防軍事網 on Twitter目前烏東地區的最新戰況!:

俄軍佔領了卡特里尼夫卡( Katerynivka)村,但烏軍則擊退了俄軍攻勢並完全佔領了 Toshkivka 和 Orikhove 村!俄軍也未能成功進入佐洛特( Zolote)雙方持續僵持。
Ukraine Battle Map on Twitter新台灣國防軍事網 on Twitter烏東北頓涅次克地區的最新戰況!:

烏克蘭軍方增援兵力已經進入,目前正在發動強力反攻、試圖收復本週稍早被俄軍佔領的 Bohorodychne 村
Ukraine Battle Map on Twitter祝烏軍反攻一切順利!目前穩定烏東戰局的關鍵就在北頓涅次克地區。🇺🇦💪
吾皆娑婆 三千鴉殺浮屠之影
3 years ago @Edit 3 years ago
新‧二七部隊 軍事雜談 (New 27 Br... on Twitter即將在10月公布的新一代艾布蘭戰車,有更多相關的內容,可能配備全新的砲塔、高改裝的車體、配備XM360E1 L/48 滑膛砲、30公厘遙控槍塔、主動防禦系統(APS)

更多
GDLS-NextGen | Abrams NextGen – General Dynamics Lan...General Dynamics Land Systems on Twitter
新台灣國防軍事網 on Twitter軍情動態》美國軍援烏「標槍」卻沒附維修手冊 烏軍遇故障頭大 - 國際 - 自由時報電子報美國沒有提供足夠的標槍反裝甲飛彈技術支援,導致烏軍在維修與排除故障時遇到障礙。協訓的前美軍軍官表示烏軍被迫從電玩控制器上拆下零件,並用Google翻譯說明書,在錯誤百出的狀況下維修武器

美國陸軍資深退役軍人兼訓練官海伍德(Mark Hayward)透露,烏克蘭雖然獲得美國支援的標槍飛彈,但卻因為技術支援不足,導致他們在使用上出現困難。美國並未附上完整說明書以及維修時能夠撥打的免費電話,海伍德認為美方應該要提供烏克蘭與美軍同樣規格的技術支持。

製造商之一的洛馬公司已將相關問題轉至美國國防部,報導憂心如果沒有可靠的技術支援,烏克蘭軍方很可能無法維持良好的反裝甲戰力。
新台灣國防軍事網 on Twitter接受BBC專訪 俄外長:俄國並不清白 但我們不感到羞恥 - 國際 - 自由時報電子報俄國政府的無恥還真是史上罕見,俄國侵略烏克蘭後造成數千無辜平民死亡。BBC記者嚴厲質問「這是在打擊納粹嗎?」「所以俄國清清白白嗎?」拉夫羅夫卻說「不,俄國並不清白,我們並不恥於展示我們的本質」

BBC記者引述聯合國報告指切爾尼戈夫地區亞吉德涅的村莊中,有包括74名兒童、5名身障者在內的360位居民被俄軍圍困在學校內的地下室28天!沒有廁所和水源,後來有10人死亡!並嚴厲質問拉夫羅夫:「這是在打擊納粹嗎?」
吾皆娑婆 三千鴉殺浮屠之影
3 years ago @Edit 3 years ago
俄國對烏克蘭發動侵略造成數千平民死亡,數百萬人流離失所,城市家園成斷垣殘壁。對此,俄國外長拉夫羅夫卻稱俄國並非「入侵」烏克蘭而是所謂的「特殊軍事行動」?更厚著臉皮坦言俄國並不是個清白的國家,但他們不以此為恥。

真的是有夠噁心的俄國 ...

新‧二七部隊 軍事雜談 (New 27 Br... on Twitter6/17. 俄國外長拉夫羅夫接受BBC專訪,表示俄國沒有侵略烏克蘭,這是特殊軍事行動。因為沒辦法向西方解釋,把烏克蘭拖進北約(NATO)是一項罪行,可惜西方都在散播假消息

記者追問,拉夫羅夫稱俄國雖並不清白,但不恥於展示俄國本質

全文重點:我講話就這樣,高不高興隨便你!
Lavrov: Russia is not squeaky clean and not ashamed
新‧二七部隊 軍事雜談 (New 27 Br... on Twitter6/17. 頓巴斯地區戰況,北頓涅茨克南方,俄軍在卡特里尼夫卡(Katerynivka)村莊佔領,但在托什基夫卡(Toshkivka)和歐里霍夫(Orikhove)遭烏軍擊退,烏軍重奪兩村鎮,以及俄軍企圖進攻佐洛特(Zolote)沒有成功
Ukraine Battle Map on Twitter新‧二七部隊 軍事雜談 (New 27 Br... on Twitter6/17. 位在伊久姆西南方,烏軍往北進攻Bohorodychne地區,正與俄軍之交戰中
Ukraine Battle Map on Twitter
吾皆娑婆 三千鴉殺浮屠之影
3 years ago @Edit 3 years ago
新‧二七部隊 軍事雜談 (New 27 Br... on Twitter6/17. 唉,不是!不是只有德義法三國領袖,還有羅馬尼亞總統約翰尼斯也到基輔,不要跟其他外媒一樣只挑這三個人報導好嗎?
不甩德義法3國領袖齊聚基輔! 俄羅斯持續放話拒絕停火 德國總理:毫無意義的暴力|記者 黃語暄|【國際大現...我就想說奇怪不是四位國家元首嗎......怎麼有些只提三國。

新‧二七部隊 軍事雜談 (New 27 Br... on Twitter6/17. 葡萄牙將提供給烏克蘭軍事訓練,並未討論到是否提供軍備物資
Португалія готова запропонувати Україні підготовку в...
新台灣國防軍事網 on Twitter烏國防長揭俄最初軍事目標:12小時攻掠基輔、72小時烏政府跑路 - 國際 - 自由時報電子報烏克蘭國防部長列茲尼科夫表示,當初從一名死亡俄軍軍官身上得到文件寫明俄軍目標是12小時內攻克基輔;俄國認為軍隊可在12小時內抵達基輔市中心,而且天真預計入侵72小時就可逼迫烏克蘭政府逃離

不過列茲尼科夫也表示全世界各地的盟國起先也是一樣,「他們告訴我們入侵迫在眉睫,你們會輸,你們只有72小時,所以他們沒有給我們重型武器」直到三月下旬烏克蘭搶回基輔地區,烏克蘭的西方盟國才開始全面提供武器支援。
吾皆娑婆 三千鴉殺浮屠之影
3 years ago @Edit 3 years ago
新台灣國防軍事網 on Twitter美國為首聯軍發動直升機突擊 逮IS敘利亞領袖 | 國際 | 三立新聞網 SETN.COM以美國為首的聯軍表示今天清晨在敘利亞展開作戰行動,逮捕恐怖組織伊斯蘭國一名最高層領袖。聯軍部隊在土耳其邊界南方的阿霍梅拉村(Al-Humaira)發動直升機突擊,這是首度在此區發動這類作戰行動

聯軍發表聲明說:「遭逮捕的人經評估是經驗豐富的炸彈製造者與協調人,他成為伊斯蘭國在敘利亞的最高層領袖之一。」作戰期間沒有造成平民受傷或軍機受損 ;這場行動派出CH-47運輸直升機與UH-60M通用直升機,目前還不清楚作戰確切情況。
吾皆娑婆 三千鴉殺浮屠之影
3 years ago @Edit 3 years ago
新台灣國防軍事網 on Twitter傳中國003型航艦今天正式下水,共軍第三艘航艦命名「福建艦」約2024年形成全戰力
東風 EastWind on Twitter中共003航母「福建艦」下水中國央視報導003型航艦舷號為18;是中國第一艘配備彈射器的航艦且採用電磁彈射,滿載排水量八萬餘噸。

外界分析真正服役大概還需要一至兩年,加上服役後進行適應性和「艦機融合」訓練,推測最長可能需兩至三年才能達到初始作戰能力。也就是說即使後續一切測試過程都十分順利,約需要三到五年才能形成完全作戰能力。

電磁彈射器有更強的彈射能力,還有可靠性更高、維護成本低等優點,但專家表示美軍福特號航艦當年建造完成後就因為太多問題導致電磁彈射器難以達到設計指標而
吾皆娑婆 三千鴉殺浮屠之影
3 years ago @Edit 3 years ago
陷入漫長的測試與升級。中國免不了同樣會走這一段路
共軍第3艘航母福建艦下水將海試 配置電磁彈射 | 兩岸 | 中央社 CNA@iamericlin - 中共的 003 航艦下水了,號稱具有電磁彈射。 先不論這一艘是否又是海礁預備...新台灣國防軍事網 on Twitter對此,本站認為台灣的中期因應措施則必須將國造柴電攻擊潛艦八艘加速建造完成,並建構新一代飛彈巡防艦戰力。
新台灣國防軍事網 on Twitter本站認為台灣短期因應措施應該要多增加增程型雄三反艦飛彈產量、並且將天弓三型長程防空飛彈全面佈署花東 + 綠島 / 蘭嶼,再配合新購66架F-16 Block70戰機在台東基地擴張攻擊範圍加以反制。
吾皆娑婆 三千鴉殺浮屠之影
3 years ago @Edit 3 years ago
㊙京都的蛋☢ on Twitter有推友點到,使用電磁彈射,全艦可供及存電量就是戰力關鍵議題。儲電量可以彈射多少架次?幾秒可以彈射一架次?戰時供電可以幾秒彈射一架次,可以持續多少架次...

深深探究下去,這個坑有點深。
Intizar on Twitter中国下水第三艘航母,名字叫胡贱贱,哦不对,普通话不好,是叫福建舰
Intizar on Twitter中国要求美国解除对阿富汗塔利班的制裁
Intizar on Twitter 加州州长今天宣布:“我刚刚加入了川普的真相社会软件”。

已经有了约7千个关注者

第一个他的“真相帖子”是骂共和党州的枪支问题。

(加州不是自己內部亂得很,轉移膠點?)
吾皆娑婆 三千鴉殺浮屠之影
3 years ago @Edit 3 years ago
Intizar on Twitter政府部长告诉巴基斯坦人少喝茶,应对该国几个月来一直面临的经济危机
少喝一杯茶救救國家經濟 巴基斯坦政府向人民喊話 | DQ 地球圖輯隊Intizar on Twitter乌克兰海军报告称,又击沉俄罗斯黑海舰队的船只。

是一艘向蛇岛运送弹药、武器和人员的船只。
Intizar on Twitter克兰军队摧毁了正在向蛇岛运送物资和人员的俄罗斯黑海舰队救援拖轮 Vasily Bekh (SB-739)号
Intizar on Twitter乌克兰🇺🇦又击中俄罗斯黑海舰队的一个船! 不知道名字是不是糊煎舰。

官方证实 Defence of Ukraine on Twitter
吾皆娑婆 三千鴉殺浮屠之影
3 years ago @Edit 3 years ago
Intizar on Twitter普京在圣彼得堡的经济论坛上发表了讲话,非常酸:“美国宣布在冷战中获胜,宣布自己是上帝在地球上的使者”😂

我怎么没有听说过?
Intizar on TwitterSpaceX就职的工程师们就埃隆·马斯克在推特上的行为给高管写了一封公开信,称其为“分心和尴尬的常见来源”。于是马斯克把他们都开除了——华尔街日报
@lester850 - 週三, SpaceX的一些員工發了內部公開信, 抨擊其執行長Elon Musk...Intizar on Twitter法国因为高温而禁止人们户外活动。
Intizar on TwitterBBC: 法国部分地区禁止户外活动
吾皆娑婆 三千鴉殺浮屠之影
3 years ago @Edit 3 years ago
Intizar on Twitter欧盟委员会建议欧盟指定乌克兰为候选成员国,这是乌克兰从一个前苏联走向世界最大贸易集团发达经济体道路上的一个里程碑。
Intizar on Twitter刚刚,拜登:"美国人不应该去乌克兰。"

这个是全美在转发的 时事新闻。 没有任何评论。

怎么下面评论区出现这么多 “着急” 的人群。🤣
Intizar on Twitter普京说: 发展中心在中国,俄罗斯与中国长期发展合作,发展中心现在在那里。

(中國要在俄國 #一帶一路 了嗎?)
Intizar on Twitter鲍里斯-约翰逊再一次亲自来到乌克兰。

泽伦斯基说:这场战争的许多天已经证明,英国对乌克兰的支持是坚定和坚决的。很高兴在基辅再次看到我们国家的伟大朋友鲍里斯-约翰逊再一次来到乌克兰。
Intizar on Twitter鲍里斯-约翰逊再一次亲自来到乌克兰会见泽伦斯基,支持乌克兰
Intizar on Twitter"我们在这里再次强调,我们与你们在一起,给你们提供你们将需要的战略力量"

英国首相鲍里斯-约翰逊在基辅说,英国将继续为乌克兰武装部队提供军事装备和军事培训
新台灣國防軍事網 on Twitter來自黑海的重大消息,烏克蘭海軍聲稱擊毀了前往蛇島的俄國“Vasily Bekh”號救援船;據報導,是由一架烏軍 TB-2 無人機攻擊並拍攝;使用了兩枚精準彈藥。
🇺🇦 Ukraine Weapons Tracker on Twitter這真的是相當大的一個戰果!有影片佐證,這絕對是烏軍今天最棒的戰果。

Project 22870型救援艦是俄國2010年代才建造的新船,一共六艘、滿載噸位1600噸級。以這種噸位如果吃兩枚反艦飛彈應該是會沉

從爆炸威力推測,有可能是美製魚叉反艦飛彈或烏克蘭自製R-360海王星反艦飛彈的戰果。現在蛇島就是一個誘餌,吸引俄軍不斷消耗黑海艦隊的兵力
傳出俄國“Vasily Bekh”號救援船雖然在艦上搭載了陸軍的一組Tor-M2防空飛彈,但沒有發揮用處。依然被烏軍直接擊中
新台灣國防軍事網 on Twitter俄軍黑海艦隊一艘Buyan級飛彈巡邏艦也疑似遭受烏軍某種攻擊而輕度到中度受損!被發現經由伏爾加河被俄軍拖往他處整修,艦體大量彈片穿孔痕跡十分明顯
https://mil.in.ua/...
照片顯示艦上雷達與武器大都已卸除,代表準備入塢維修,而艦身沒有出現大型破損表示不是遭到飛彈攻擊,而從大量小型穿孔推測、比較可能的是遭到烏軍軍機以火箭彈攻擊

總而言之這真的是俄軍黑海艦隊又一個非常非常難堪的週末 ... XD 暴露出俄軍這些千噸左右的巡邏艦防空能力很差的事實。
新‧二七部隊 軍事雜談 (New 27 Br... on Twitter6/17. 開戰至6/17日06:00為止,俄軍傷亡和損失統計
人員-約33150(+200)人
戰車 -1456(+7)輛
裝甲車 -3563(+18)輛
火砲 -734(+5)門
多管火箭車 -233(+3)輛
防空系統 -97組
軍機 -215(+2)架
直升機 -180(+1)架
無人機 -593(+2)架 巡弋飛彈 -129枚 艦艇 -13艘 各式車輛和油罐車-2496(+2)輛 特殊裝備-55個 Генеральний штаб ЗСУ on Twitter
吾皆娑婆 三千鴉殺浮屠之影
3 years ago @Edit 3 years ago
新‧二七部隊 軍事雜談 (New 27 Br... on Twitter6/17. 蛇島海域一艘俄軍搜救船「Vasily Bekh」號,被兩枚飛彈擊中,由烏軍的TB2無人機發射攻擊,該船甲板上有搭載Tor-M2KM防空系統
🇺🇦 Ukraine Weapons Tracker on Twitter新‧二七部隊 軍事雜談 (New 27 Brigade) on Twitter6/17. 網路上流傳照片,俄國黑海艦隊「暴徒級」(Buyan class)小型飛彈艦「大烏斯秋格」號(Veliky Ustyug, 651)疑似遭受烏軍攻擊受損,發現在伏爾加河流域被拖往其他地方,艦體受到損害,雷達系統已被拆除方便拖曳

該艦在戰爭爆發前,在黑海海域佈署服役
https://mil.in.ua/...
吾皆娑婆 三千鴉殺浮屠之影
3 years ago @Edit 3 years ago
新‧二七部隊 軍事雜談 (New 27 Br... on Twitter6/17. 媒體報導,一架俄軍軍機在別爾哥羅德地區墜毀,可能為Su-25,飛行員彈射成功,由於烏軍防空系統威脅俄軍飛行員,迫使他們必須冒險低空飛行
Special Kherson Cat 🐈🇺🇦 on Twitter新‧二七部隊 軍事雜談 (New 27 Br... on Twitter6/17. 東部地區,烏軍空降旅摧毀躲在樹林裡的俄軍BM-27多管火箭車
BlueSauron👁️ on Twitter新台灣國防軍事網 on Twitter烏克蘭軍方持續發揮創意改造武器,可以看到烏軍將空用的80mm B-8M1 火箭莢艙裝置在小型半拖車上作為多管火箭使用!仍然可以發揮火力支援的效用。
吾皆娑婆 三千鴉殺浮屠之影
3 years ago @Edit 3 years ago
🇺🇦 Ukraine Weapons Tra... on Twitter 新台灣國防軍事網 on Twitter被抓到就會喪失生命!俄男投奔烏軍 痛批普廷政府是「癌症」 - 國際 - 自由時報電子報在俄烏戰爭中,陸續傳出有俄國人因為理念因素轉而投效烏克蘭軍隊!

外媒訪問到其中一名「脫俄者」揭開心路歷程。他們說普廷政權是阻礙和平的癌症。並意識到普廷政權的腐敗

格羅茲柯夫(Volodymyr Grotskov)在前線與俄軍作戰,他認為普廷政權威脅世界和平與安全,而他正在為自由與民主而戰,但格羅茲柯夫其實跟同袍有一個很大的不同,就是他是俄羅斯人!他是許多叛逃俄軍的一員,他們對普廷的腐敗感到不滿因此決定投誠烏軍
新‧二七部隊 軍事雜談 (New 27 Br... on Twitter6/17. 英國國防部戰況簡報

1. 過去24小時,俄軍可能繼續試圖在波帕斯納防線上進攻,試圖從南部包圍北頓涅茨克

2. 在俄羅斯,戰爭加速了國家走向威權主義的長期軌跡,最近幾週,杜馬開始著手對與俄羅斯作戰的俄國人判處20年徒刑,公開反對入侵也被定為犯罪。儘管大多數俄羅斯人告訴民意調查者他們支持「特別軍事行動」,但一些人積極和消極地表現出他們的反對

3. 從俄國那裡招募的「自由俄羅斯軍團」幾乎可以肯定他們與烏克蘭軍隊並肩作戰。一些高調的俄羅斯官員在批評戰爭後極有可能被邊緣化
吾皆娑婆 三千鴉殺浮屠之影
3 years ago @Edit 3 years ago
4. 在俄羅斯的商界精英和寡頭群體中,對戰爭的懷疑也可能特別強烈。移民申請表明,約有1.5萬名俄羅斯百萬富翁(以美元計)可能已經試圖離開俄國,動機很可能既包括個人反對入侵,也包括逃避對俄羅斯實施制裁的財務影響的意圖,如果這種外流情況繼續下去,可能會加劇戰爭對俄羅斯經濟的長期損害
Ministry of Defence 🇬🇧 on Twitter
新‧二七部隊 軍事雜談 (New 27 Br... on Twitter6/17. 新霍卡夫卡(Nova Kakhovka)連續三天發生爆炸事件,當地居民說在爆炸前聽到天空中有什麼東西飛過,空襲警報已開啟
Special Kherson Cat 🐈🇺🇦 on Twitter
吾皆娑婆 三千鴉殺浮屠之影
3 years ago @Edit 3 years ago
新‧二七部隊 軍事雜談 (New 27 Brigade) on Twitter6/17. 最新消息,有關於俄軍搜救船「Vasily Bekh」號在蛇島海域被毀的資訊,外傳可能遭到烏軍的海王星(Neptunus)或美援的魚叉反艦飛彈攻擊,待後續證實
Taran Rampersad on Twitter
新台灣國防軍事網 on Twitter烏克蘭軍事媒體認為此次俄軍黑海艦隊的救援艦「Vasily Beh」號遭烏軍兩枚飛彈擊中,有可能是美製魚叉反艦飛彈運交烏克蘭之後的首次戰果。
https://mil.in.ua/...
烏克蘭海軍指出俄軍黑海艦隊當時正利用 Vasily Beh 救援艦秘密將艦隊彈藥、武器和人員運送到蛇島上,因此烏軍在黑海發動攻擊。
吾皆娑婆 三千鴉殺浮屠之影
3 years ago @Edit 3 years ago
新‧二七部隊 軍事雜談 (New 27 Br... on Twitter6/17. 烏軍第14機步旅伏擊俄軍裝甲縱隊,包含俄國空降軍(VDV)的BMD裝甲車
Rob Lee on Twitter新‧二七部隊 軍事雜談 (New 27 Br... on Twitter6/17. 盧甘斯克地區,利斯坎斯克(Lysychansk)前線區域,兩架烏軍Mi-8直升機在兩天前地空飛越平原,可以看到直升機低空高度接近電線杆
Rob Lee on Twitter新‧二七部隊 軍事雜談 (New 27 Br... on Twitter6/17. 烏軍第17裝甲旅砲擊俄軍陣地,摧毀多輛裝甲車輛
Rob Lee on Twitter
新台灣國防軍事網 on Twitter拜登下月中東行 美以兩國曝伊朗挖掘地道疑為核武發展鋪路 - 國際 - 自由時報電子報近期美國與以色列情報單位皆注意到,伊朗在納坦茲鎮核能設施南方正挖掘一條規模龐大的地道網絡,而納坦茲鎮作為伊朗境內最大鈾濃縮設施地點,此舉不免讓美以兩國猜測是否伊朗為核武發展鋪路

目前伊朗百分之60的濃縮鈾水準並不足以製成武器,因此美國官方認為伊朗設置這條地道,主要目的是為了重建過去幾年以色列在伊朗摧毀掉的基礎建設。

而以色列在中東首當其衝面對伊朗的威脅,對於這條地道的評估顯然不如美方樂觀,他們認為這條超大地道就是為了要發展伊朗的武器。以色列官方指出這條「重建」的地道比原本被毀掉的那個還要更大,顯然他們是想要更大規模地進行濃縮鈾的製程。
新台灣國防軍事網 on Twitter克宮大亂鬥!分贓烏國糧食利潤 普廷親信撕破臉 - 自由財經情報顯示,俄國所控制赫爾松及頓巴斯地區都是糧食產區,普廷的親信正為分贓烏克蘭糧食誘人的暴利廝殺!傳出普廷顧問舒爾科夫(Vladislav Surkov)失寵,總統辦公室第一副參謀長Sergei Kiriyenko佔上風。

因為黑海封鎖,穀物價格上漲了三分之一,利潤誘人。這場克宮內鬥導致5 月 10 日至 11 日短短兩天隸屬普廷顧問舒爾科夫陣營的五名俄國州長被辭職。由於Kiriyenko及親屬已遭美國制裁,凍結其在美財產並限制美國銀行與其業務往來,這可能也是Kiriyenko 汲汲營營獲取權力並藉機撈錢的原因。
吾皆娑婆 三千鴉殺浮屠之影
3 years ago @Edit 3 years ago
情報提及,Kiriyenko 正透過所謂頓內茨克和盧甘斯克人民共和國官員的任命鞏固權位。而且Kiriyenko 對港口物流「很感興趣」,因為俄羅斯官員就是從他們監管的市場中,獲得巨額回扣中飽私囊。
新台灣國防軍事網 on Twitter一名俄國國家近衛軍的士兵,居然在自家俄軍空降軍一輛被烏軍擊毀的BTR-MDM裝甲運兵車前面歡樂的拍照留念 ... XD

俄國國家近衛軍跟俄軍空降軍之間是有甚麼不爽嗎?

俄軍居然在自家友軍被擊毀殘骸前面歡樂拍照,這種行為實在令人感嘆。
🇺🇦 Ukraine Weapons Tracker on Twitter
吾皆娑婆 三千鴉殺浮屠之影
3 years ago @Edit 3 years ago
新台灣國防軍事網 on Twitter很棒的一張!台灣加油、國軍加油!

近年蔡英文總統在國防採取「嚇阻」戰略,帶動軍方大規模實施營外戰備偵巡;這是非常好的方向、能讓作戰部隊累積經驗與熟悉作戰區交通要道。希望軍方能一直持續下去
軍聞社 Military News Agency, ROC(Taiwan)🇹🇼 on Twitter
新台灣國防軍事網 on Twitter殉職飛官徐大鈞棺木覆蓋國旗 蔡總統頒褒揚令追悼 - 政治 - 自由時報電子報空軍軍官學校今天上午舉行「空軍烈士徐大鈞上尉公祭典禮」,總統蔡英文親自到場頒褒揚令!空官師生也派出四架AT-3型高教機編隊致意,飛出「追悼隊形」為飛官徐大鈞表達哀悼
吾皆娑婆 三千鴉殺浮屠之影
3 years ago @Edit 3 years ago
新台灣國防軍事網 on Twitter烏克蘭海軍陸戰隊目前使用了英國軍援的獒犬防甲裝甲車,據烏克蘭軍方指出,英國車比烏克蘭自製的 Varta IMV 性能強上許多!英軍總共軍援 80 輛各種裝甲車,包括獒犬、獵狼犬和哈士奇三種
🇺🇦 Ukraine Weapons Tracker on Twitter看來烏軍已經很順利的開始接收英軍裝甲車
從數量來看應該英國軍援了八十輛輪型裝甲車,以及七十五輛履帶FV103系裝甲運兵車;總計應該有一百五十五輛。是除了美國與波蘭之外最大的軍援之一
新台灣國防軍事網 on Twitter烏克蘭農民強大的曳引機部隊再度現身戰場!可以看到烏克蘭農民出動一輛大型曳引機幫助烏克蘭領土防禦部隊拖走一輛俄軍 BMP-1 IFV #MVP
吾皆娑婆 三千鴉殺浮屠之影
3 years ago @Edit 3 years ago
🇺🇦 Ukraine Weapons Tracker on Twitter其實大型曳引機的牽引力堪比裝甲救濟車
雖然是輪型車輛但是可以輕鬆拖曳數十噸的重物
新‧二七部隊 軍事雜談 (New 27 Br... on Twitter6/17. 烏克蘭的農夫拖拉機4被取個新單位:「 #第一拖拉機旅 」協助烏軍拖曳擄獲的俄軍BMP-1裝甲車 #MVP
🇺🇦 Ukraine Weapons Tracker on Twitter新台灣國防軍事網 on Twitter烏克蘭之外,歐盟委員會也正式建議摩爾多瓦獲得歐盟候選國地位;歐盟新一輪擴大的時機已到。也能確保摩爾多瓦不受俄軍更多威脅
Visegrád 24 on Twitter
吾皆娑婆 三千鴉殺浮屠之影
3 years ago @Edit 3 years ago
新台灣國防軍事網 on Twitter解決全球糧食危機 拜登宣布將在烏邊境建臨時穀倉 - 國際 - 自由時報電子報美國總統拜登宣布將在烏克蘭邊境和波蘭建設臨時性糧倉,設法讓烏克蘭出口更多穀物。華府正在擬訂計畫讓糧食通過鐵路出口、屆時穀物可從烏克蘭鐵路運送至新糧倉,轉移上歐洲貨運車廂後便可出海運送

烏克蘭是全球第五大小麥出口國,在俄國發動入侵後因重要出口管道黑海港口遭到俄軍黑海艦隊封鎖,導致約有2000萬噸的穀物在烏克蘭動彈不得,恐爆發糧食危機。

(因為美國通膨很嚴重嗎?)
吾皆娑婆 三千鴉殺浮屠之影
3 years ago @Edit 3 years ago
新‧二七部隊 軍事雜談 (New 27 Brigade) on Twitter6/17. 烏克蘭國家安全局(SBU)搜索和逮捕在基輔的武裝份子,成員來自五個不同國家,為了掩飾活動,成員加入基輔其中一個志願營,偽造身分竊取武器,藏在他們的居住地後方

搜出29支突擊步槍、1.2公斤炸藥和手榴彈,多發子彈等,這些敵後破壞勢力由基輔調查局辦理收押和調查
登录或注册即可查看

新‧二七部隊 軍事雜談 (New 27 Br... on Twitter6/17. 波蘭提供18輛Karb 155公厘自走砲,已經在北頓涅茨克戰區使用,有利烏克蘭在戰局上的改變
Visegrád 24 on Twitter
吾皆娑婆 三千鴉殺浮屠之影
3 years ago @Edit 3 years ago
新‧二七部隊 軍事雜談 (New 27 Br... on Twitter6/17. 俄軍士兵在一輛被毀的俄國BTR-MDM裝甲車殘骸前合影,值得注意的是,這輛裝甲車是俄國新銳機載空降戰車,在BMD-4裝甲車底盤為基礎研發,也具兩棲作戰功能,可以作為俄國海軍陸戰旅的綜合載具,2015年3月俄國西部軍區空降軍首次配置,同年4月於勝利日彩排中亮相
🇺🇦 Ukraine Weapons Tracker on Twitter新‧二七部隊 軍事雜談 (New 27 Br... on Twitter6/17. 斯洛維尼亞宣布提供35輛裝甲車給烏克蘭,雖然該國國防部長沒有明說是哪一種型號,但預計是該國的BVP M-80A裝甲車,搭載20機砲和反裝甲飛彈
Przemek Shura on Twitter
吾皆娑婆 三千鴉殺浮屠之影
3 years ago @Edit 3 years ago
新‧二七部隊 軍事雜談 (New 27 Br... on Twitter6/17. 一架俄軍無人機Supercam S450被烏克蘭方面擄獲,不過這架無人機只用於民生搜救方面,隸屬俄羅斯緊急情況部門使用,現在俄軍無人機缺乏下,被迫挪用搜救無人機充數

新台灣國防軍事網 on Twitter烏克蘭軍方完整俘獲一架屬於俄國緊急情況部的 Supercam S450 無人偵查機。這架無人機原本用於民用的緊急或災害情況探勘,但顯然由於俄軍嚴重缺乏無人機,它被俄軍拿來作為軍事用途
🇺🇦 Ukraine Weapons Tracker on Twitter
新台灣國防軍事網 on Twitter馬尼亞政府已經決定將購買挪威的 32 架二手 F-16 戰機強化戰力抗俄!戰機將在羅馬尼亞的航太工廠進行延壽升級,可以再使用至少 10 年確保東歐空防
https://mil.in.ua/...
這筆交易的總成本估計為 4.54 億歐元:32 架 F-16 飛機將耗資約 3.54 億歐元,來自美國政府的後勤和設備成本估計為 1 億歐元。羅馬尼亞空軍目前已有 17 架葡萄牙的二手 F-16AM / BM
新台灣國防軍事網 on Twitter烏克蘭國際志願兵團的「自由俄國」軍團在烏東地區俘虜了為俄軍而戰的兩名烏克蘭公民。不過因為親俄 DNR / LNR 民兵在強制徵兵方面一直非常嚴厲,因此這些烏克蘭人也可能是被迫參戰。有待調查
Visegrád 24 on Twitter
吾皆娑婆 三千鴉殺浮屠之影
3 years ago @Edit 3 years ago
新台灣國防軍事網 on Twitter美國FBI正在調查一大堆美國製晶片與電子零件到底是如何進入俄軍裝備的?美國聯邦調查局已經開始訪查美國所有科技公司,回朔並了解他們的晶片出口與中轉交易經手的過程
https://mil.in.ua/...
之前烏克蘭安全局邀請專家對俄軍設備進行獨立分析發現幾乎所有裝備都包含來自美國和歐盟的零件:晶片、印刷電路板、電機、天線和其他零件。俄軍無線電 R-168-5UT-2 中還發現美國生產的晶片引起美國注意。
新台灣國防軍事網 on Twitter俄國現在不只晶片被禁
一些製造無人機的重要零組件應該也都拿不到
吾皆娑婆 三千鴉殺浮屠之影
3 years ago @Edit 3 years ago
新台灣國防軍事網 on Twitter看來西方國家全面制裁晶片與零組件之後
俄軍的無人偵查機開始嚴重不足,而且之前已經被烏軍打掉350 ~ 400架以上;現在開始拿俄國緊急情況部的來用了。

新台灣國防軍事網 on Twitter烏克蘭國際志願兵團的美國籍志願兵在烏東北頓涅斯克市內工業區與俄軍激烈巷戰的最新鏡頭!

非常驚險、但美國來的志願兵不愧都是特戰單位退下來的精銳,臨危不亂
Visegrád 24 on Twitter可以看到美國籍志願兵一個接一個的以火力掩護隊友下樓梯,空檔只有一秒多

大家都下樓梯之後,美國籍志願兵還對外面的俄軍罵了一句Fxxk you ... XD
新台灣國防軍事網 on Twitter英相強森又一次訪問基輔
而且英國宣布將為烏克蘭軍方提供大規模訓練;英軍每 120 天內有可能訓練多達 10,000 名烏克蘭士兵。將大幅強化烏軍部隊戰力
British Embassy Washington on Twitter英軍顯然準備要把訓練能量全開,用北約標準直接替烏軍訓練幾萬人的合格步兵

烏克蘭軍方也放出英相強森今天又旋風訪問基輔的影片
ArmyInform on Twitter英國提供的訓練計畫非常有效,也開了西方的先例,這是其他歐洲國家與美國之前都不敢作的

不過英軍三個月一萬人的代訓量應該相當吃緊,之後還是希望美國能開放駐歐美軍基地代訓,才能更有效率的在三個月內訓練更多烏軍步兵。
新‧二七部隊 軍事雜談 (New 27 Br... on Twitter希臘自製無人機「阿奇塔斯」(Archytas),準備好在希臘島嶼和邊境地區上空航行,由希臘廠商EFA Group 和 Ucandrone PC,與希臘海軍、航太工業大學、塞薩洛尼基大學、塞薩利大學和色雷斯大學等合作

「阿奇塔斯」名稱來源為古希臘畢達哥拉斯派學者,專於哲學、數學、天文學、政治和戰略,是柏拉圖的好友
Greek Reporter on Twitter新‧二七部隊 軍事雜談 (New 27 Br... on Twitter6/17. 英國首相強生再度訪問基輔,這次由澤倫斯基親自帶領他參觀聖邁克爾廣場的戰爭罪行展覽,注意澤倫斯基臉上的表情,與昨天會見德義法三國領袖不同之處
mgongadze on Twitter
吾皆娑婆 三千鴉殺浮屠之影
3 years ago @Edit 3 years ago
新‧二七部隊 軍事雜談 (New 27 Br... on Twitter6/17. 就在強生訪問基輔其間,他宣布提出要為烏軍發起一次大型訓練行動,英國將率先執行該計劃,每120天有可能訓練多達一萬名士兵
British Embassy Washington on Twitter新‧二七部隊 軍事雜談 (New 27 Br... on Twitter6/17. 烏克蘭海軍陸戰隊接收使用英國「獒犬」(Мastіff)裝甲車
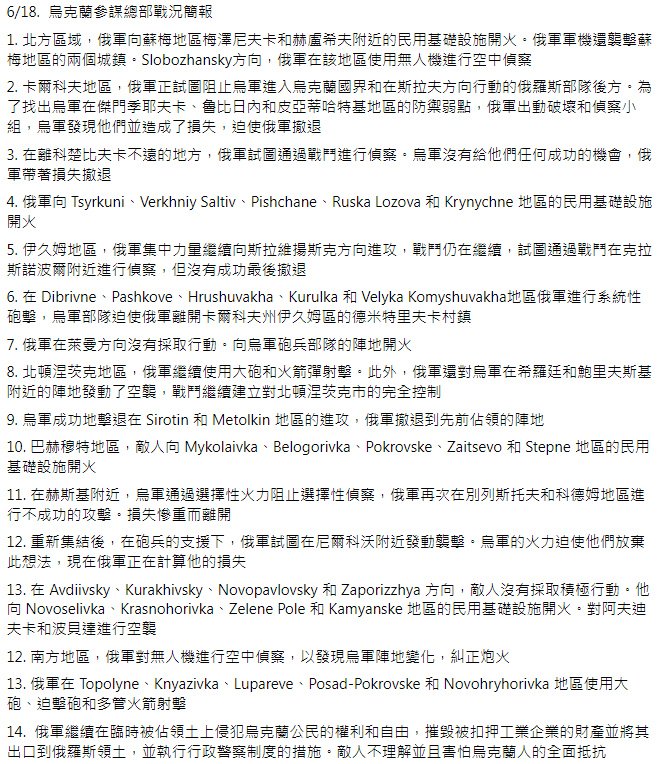
https://mil.in.ua/...新‧二七部隊 軍事雜談 (New 27 Brigade) on Twitter6/18. 烏克蘭參謀總部戰況簡報
登录或注册即可查看
https://pbs.twimg.com/media/FVd-_wpUUAIomMb?format=jpg&name=900x900
新台灣國防軍事網 on Twitter指責西方經濟制裁「愚蠢」普廷:會繼續特殊軍事行動 - 國際 - 自由時報電子報快報:俄國總統普丁還在繼續作著可笑的獨裁大夢!
一段時間不曾公開露面的俄國總統普廷今日親自出席在聖彼得堡的國際經濟論壇譴責西方對俄制裁是「愚蠢的」 ... 並決心繼續在烏克蘭的軍事行動

普廷說軍事行動的主要目標是為了「保護烏克蘭東部頓巴斯地區的『我們的人民』」,而那些在頓巴斯的俄軍也是為了俄羅斯自身安全發展的權利而戰 ... ???

從這種脫離現實的荒謬論調來看,普丁已經被獨裁夢給遮蔽了雙眼。

值得一提的是,在普廷發表講話前不久,克里姆林宮宣布網路系統遭受「阻斷服務攻擊」迫使普廷將談話延後了一小時。

顯然西方已經開始在網路戰上反守為攻,攻入俄國
新台灣國防軍事網 on Twitter現在的烏克蘭 #軍用口糧 是由英軍製作提供的,內容其實很簡單但好吃。主食只有一大罐德國香腸與一大罐牛肉通心粉、副食有燕麥粥、能量棒、巧克力、堅果包
ArmyInform on Twitter這樣的軍用口糧在歐洲當然不算高檔,但人家烏軍也是開箱開的很高興、基本上沒甚麼抱怨。反觀台灣有一些人整天批國軍軍用口糧實在呵呵 ... 舊版的一堆餅乾被嫌不奇怪,但新版的跟自熱包的也被嫌就很怪。

烏克蘭戰區那麼大,看完烏軍的口糧內容;再看看台灣五個作戰區有多大?台灣真的有必要去學美軍大包三餐份的MRE自熱口糧嗎?
新台灣國防軍事網 on Twitter影片顯示出俄國內部反戰情緒高漲。

俄國北部城市切博克薩爾的俄軍「Z」 紀念碑第二次遭到反戰俄國人的鐵拳直接打爆!顯然當地人不覺得去侵略鄰國烏克蘭是值得紀念的事。
Visegrád 24 on Twitter新台灣國防軍事網 on Twitter沙尼亞已經在與俄國接壤的 23 公里邊界新建首段新圍牆加強防禦!第二段圍牆的建設已經開始,目前愛沙尼亞正購買監控設備安裝在圍牆區域。
https://mil.in.ua/...
愛沙尼亞與俄國的邊界長383公里,傳出愛沙尼亞將在200公里範圍分段新建圍牆。
吾皆娑婆 三千鴉殺浮屠之影
3 years ago @Edit 3 years ago
新‧二七部隊 軍事雜談 (New 27 Br... on Twitter6/18. 烏軍戰機在刻松地區空域對俄軍轟炸,在刻松、卡霍夫卡和貝里斯拉夫地區的俄軍集結地都遭到攻擊和摧毀
Українська авіація завдала ударів по скупченню ворог...新‧二七部隊 軍事雜談 (New 27 Br... on Twitter6/18. 劊子手記錄書已經發佈網路上,提供民眾指點兇手和身分,以及兇手的故事背景
Defence of Ukraine on Twitter新‧二七部隊 軍事雜談 (New 27 Br... on Twitter6/18. 俄佔頓涅次克市區連結發生大火,火砲襲擊市區重鎮,並且有連續兩天遭到攻擊
Flash on Twitter
吾皆娑婆 三千鴉殺浮屠之影
3 years ago @Edit 3 years ago
Intizar on Twitter目前美国不仅有经济衰退的担忧,还有美元地位的担忧:

美联储鲍威尔刚刚说:“全球货币体系正在发生快速变化,这可能会影响美元的国际作用。正在研究美国央行的数字货币,以帮助美元的国际地位”
Intizar on Twitter剥削非洲儿童遭曝光后,中国“黑人祝福视频”产业经营照旧Intizar on Twitter法新社:入侵台湾代价太大Intizar on Twitter联合国统计,中国难民和政治庇护申请者数据
Intizar on Twitter英国首相鲍里斯·约翰逊星期五(6月17日)说,英国将向乌克兰提供更多军事装备和人员培训,以确保乌克兰赢得战争。约翰逊是在基辅访问时说这番话的。这是约翰逊在俄乌战争爆发后第二次访问基辅。
Intizar on Twitter抗议成功,台湾球迷将以台湾人身份购买卡塔尔世界杯入场券美参院两党领袖推“台湾政策法” 拟列台湾为“重要非北约盟友”美国国土安全部发布实施《防止强迫维吾尔人劳动法》战略
吾皆娑婆 三千鴉殺浮屠之影
3 years ago @Edit 3 years ago
新台灣國防軍事網 on Twitter最近發布的一部紀錄片報導一群正在對抗俄軍入侵的烏克蘭足球流氓“Hoods Hoods Klan”。足球流氓給人的印象雖然不好、但這些人危急時刻也是毅然參軍保家衛國
🇺🇦 Ukraine Weapons Tracker on Twitter該小組使用的武器大致上同樣以AK系為主
特別是 AK-74、AKS-74U、AKM 和 RPK 最為常見。
🇺🇦 Ukraine Weapons Tracker on Twitter反裝甲火力方面,該單位有拿到一些美製標槍飛彈
🇺🇦 Ukraine Weapons Tracker on Twitter火砲方面也有配發烏軍常見的2B11 120mm迫砲
🇺🇦 Ukraine Weapons Tracker on Twitter
該單位也出現一些比較舊的武器,如二戰的DP-27輕機槍,是近來烏軍從倉庫解封的數千挺之一
🇺🇦 Ukraine Weapons Tracker on Twitter
新台灣國防軍事網 on Twitter冒死拍攝馬立波慘劇後被俘 烏克蘭女軍醫獲釋 - 國際 - 自由時報電子報#女兵 烏克蘭女軍醫白芙絲卡,在馬立波俄烏激戰時使用隨身攝影機紀錄下她和團隊醫治傷患的過程,時間長達兩週並累計了256GB的影片,不過白芙絲卡3月16日被俄軍俘虜,三個月後的本月17日已獲俄軍釋放!

影片中可以看到她對俄軍士兵和烏克蘭平民都一視同仁地救治。然而,俄軍在俘虜白芙絲卡後竟誣稱她在為極右派民族主義工作!最終,烏克蘭總統澤倫斯基17日宣布白芙絲卡獲釋,並強調政府將繼續努力救出所有俘虜。
最初,白芙絲卡的家人保持沉默,希望釋放戰俘的談判能順利進行,但《美聯社》在和白芙絲卡丈夫普扎諾夫(Vadim Puzanov)討論後,將白芙絲卡所拍攝的影片公諸於世吸引了數百萬人次觀看,在影片中可以看到她對俄軍士兵和烏克蘭平民都一視同仁地救治。

烏克蘭軍方也表示軍醫白芙絲卡
在獲釋之後平安無事!目前已經返家休息與家人團聚
ArmyInform on Twitter白芙絲卡在烏克蘭國內被暱稱為塔伊拉(Taira),她在馬立波時不分俄烏國籍、只要是傷患就願意全力出手治療,並於3月15日將攝影機記憶卡交給《美聯社》記者,孰料隔天她和一名同事就遭到俄軍帶走。
新台灣國防軍事網 on Twitter俄軍艦二度闖入領海 丹麥怒轟「令人無法接受的挑釁」 - 國際 - 自由時報電子報俄國沒把整個歐洲都惹毛不甘心??

俄國入侵烏克蘭與歐洲國家交惡之際,又傳一艘俄軍艦兩度故意闖入丹麥領海,引發丹麥極為不滿,痛批此舉「極度不負責任且完全令人無法接受」

一艘俄國軍艦週五在未經授權的情況下闖入位於波羅的海波恩荷爾摩島水域,當時正值丹麥民主節期間,有包括總理佛瑞德里克森(Mette Frederiksen)、多名資深國會議員和商業人士出席,且在數小時後二度闖進該海域,直到丹麥海軍以無線電廣播驅離後才離開。

丹麥外交部長庫服特(Jeppe Kofod)痛批俄國的行徑是「極度不負責任、惡質且是令人完全無法接受的挑釁。用霸凌手段來打擊丹麥起不了作用!」後續召見俄國大使表達抗議。
新‧二七部隊 軍事雜談 (New 27 Br... on Twitter6/18. 烏軍國家衛隊以迫擊砲和2S1榴砲砲襲俄軍南部陣地
Rob Lee on Twitter新‧二七部隊 軍事雜談 (New 27 Br... on Twitter6/18. 烏軍Mig-29戰機飛行員視角紀錄(上下轉一圈)
MilitaryAviationInUa on Twitter新‧二七部隊 軍事雜談 (New 27 Br... on Twitter6/18. 烏軍使用來自亞塞拜然支援的20N5 82公厘迫擊砲,雖然該國並沒有在武器支援名單當中,卻也讓烏軍士兵裝備增加活用度,目前已在札波羅熱地區的烏軍陣地是使用
🇺🇦 Ukraine Weapons Tracker on Twitter
新‧二七部隊 軍事雜談 (New 27 Brigade) on Twitter6/18. 台灣志願軍拍下俄軍砲襲卡爾科夫某區前線情況,時間為幾天前,躲砲彈、戰車砲攻擊已成為日常
新‧二七部隊 軍事雜談 (New 27 Brigade) on Twitter6/18. 普丁在17日「聖彼得堡國際經濟論壇」演說時火力全開,大肆砲轟西方國家,他批評美國贏得冷戰勝利後,不只沒有讓世界安定,宣稱自己是上帝在地球上的代表,他們沒有責任,只有利益。普丁說,俄羅斯對烏克蘭的「特別軍事行動」,已成為「西方把所有問題歸咎於俄羅斯的救生圈」

他批評西方制裁試圖傷害俄羅斯經濟,指對莫斯科的制裁「瘋狂」且「魯莽」,他說西方透過破壞物流鏈、凍結國家資產和打擊生活水準來粉碎俄羅斯經濟,但他們沒有成功。俄羅斯工商界人士團結一致,勤奮認真工作,正一步步讓經濟情勢正常化
吾皆娑婆 三千鴉殺浮屠之影
3 years ago @Edit 3 years ago
普丁批評歐盟,是個沒有主權的組織,菁英們正跟著別人的調子跳舞,傷害了他們自己的民眾。歐洲人和歐洲企業的真正利益被徹底忽視和擱置一旁
蒲亭砲轟西方國家 宣布單極世界時代已終結 | 國際 | 中央社 CNACloud on Twitter他不也是把俄羅斯的所有問題歸咎於西方嗎,他也一直都是用領土擴張來當他的政治救生圈,難道他發動戰爭殺害烏克蘭百姓是有責任的行為?他這麼做有讓俄羅斯老百姓過得更好?這種流氓說法根本不用理會~這些獨裁者骨子裡都只相信暴力而已
新‧二七部隊 軍事雜談 (New 27 Br... on Twitter6/18. 南方戰區簡報,俄軍在遭受烏軍進攻下,被迫後撤到第二和第三防線,Oleksandrivka、Pravdyne、Soldatske、Blahodatne 和 Snihurivka皆已由烏軍收復
Michael MacKay on Twitter新‧二七部隊 軍事雜談 (New 27 Brigade) on Twitter6/18. 烏軍Su-25戰機飛過利斯坎斯克附近,支援烏軍地面部隊打擊
新‧二七部隊 軍事雜談 (New 27 Br... on Twitter6/18. 烏軍在敖德薩海岸地區發現一枚漂流水雷,為以防萬一進行就地爆破,直接用步槍打中水雷引爆

幾發就打爆,真準
Військово-Морські Сили ЗС України on Twitter
新‧二七部隊 軍事雜談 (New 27 Brigade) on Twitter6/18. 烏克蘭參謀總部回報,伊久姆地區西南方的德米特里夫卡(Dmytrivka),俄軍在此遭受攻擊後被迫後撤,烏軍成功收復該鎮
The Kyiv Independent on Twitter新‧二七部隊 軍事雜談 (New 27 Brigade) on Twitter日本航空自衛隊的學員在義大利的國際飛行訓練學校進行訓練,不知道日本會不會引進歐洲高教機,日本現在除了T-4外好像很少有高級教練機的消息
新‧二七部隊 軍事雜談 (New 27 Br... on Twitter6/18. 英國提供給烏克蘭的軍用口糧開箱文,撕開包裝裡面有一大罐的熱狗、牛肉通心粉、堅果包、燕麥片、巧克力和能量棒
ArmyInform on Twitter
吾皆娑婆 三千鴉殺浮屠之影
3 years ago @Edit 3 years ago
新台灣國防軍事網 on Twitter這個消息也上了台灣新聞
烏軍開箱英國口糧 ! 內有通心粉、熱狗 - 國際 - 自由時報電子報網友們看到推文後紛紛留言「英國提供的怎麼沒有附茶包?」、「你下次應該試試看法國的口糧」、「雖然大家都說英國菜是歐洲最難吃的食物,但戰爭中吃什麼都是很美味的」。
新‧二七部隊 軍事雜談 (New 27 Br... on Twitter6/18. 之前拍攝馬里波慘狀被俘的烏軍 #女兵 軍醫尤莉亞•帕耶夫斯卡(Yulia Payevska),傳出已經被俄軍釋放,目前人已返家
ArmyInform on Twitter
新台灣國防軍事網 on Twitter中亞的亞塞拜然可能有軍援烏克蘭
在烏克蘭軍方在札波羅熱州的作戰行動中首次發現烏軍使用亞塞拜然🇦🇿 製造的20N5 82mm迫砲;但之前亞塞拜然從未提過對烏克蘭提供任何軍事援助。
🇺🇦 Ukraine Weapons Tracker on Twitter這有可能是亞塞拜然私下提供的軍援,另外也有可能是西方或烏克蘭在市場上收購來的俄式武器之一
新‧二七部隊 軍事雜談 (New 27 Brigade) on Twitter6/18. 在2014年頓巴斯戰爭中吸收當年遭受俄軍火砲攻擊和電子戰的教訓,烏克蘭國防部徵詢民間開發系統和火砲程序更新計畫,因此一款火砲聯合指揮系統Kropyva ATM

該系統可在安卓系統上使用的APP程式,透過手機、平板電腦使用,結合衛星通訊,單兵指揮只要3分鐘調度火砲,大幅度縮短時間,能與在不同地方的友軍透過此軟體互動通聯,打擊所指定的目標物

通聯友軍和火砲系列後,結合無人機偵查和修正彈道路徑,結合烏軍現有的火砲系統,可強化烏軍火砲打擊能力,同時具備反電戰能力,避免遭受俄國電戰破壞
吾皆娑婆 三千鴉殺浮屠之影
3 years ago @Edit 3 years ago
俄國雖然幾年前也知道這套軟體所帶給他們的威脅,但是Kropyva ATM具備反間諜程式無法有效破壞,戰爭爆發後,基輔當局立即切換成星鏈(Starlink)衛星系統維持聯繫,Kropyva ATM至今依然正常運行
Kropyva: Ukrainian Artillery Application | by Tom Co...
新‧二七部隊 軍事雜談 (New 27 Br... on Twitter6/18. 烏軍使用擄獲的俄軍T-72B3戰車,在北頓涅茨克地區作戰
BlueSauron👁️ on Twitter新‧二七部隊 軍事雜談 (New 27 Br... on Twitter6/18. 俄佔頓涅茨克市區,當地再傳爆炸事件,很可能遭到烏軍砲襲
Flash on Twitter
新台灣國防軍事網 on Twitter憂尖端科技落入俄軍 美出售烏「灰鷹」無人攻擊機遇阻 - 國際 - 自由時報電子報先前傳出美國有意出售四架可配備AGM-114反裝甲飛彈的MQ-1C無人攻擊機大幅強化烏軍戰力。但負責技術安全的部門在審視這筆軍售後提出異議!擔心MQ-1C的雷達和設備若落入俄國手中會對美國安全帶來風險

美國防部發言人高夫(Sue Gough)表示「科技安全審視是美國將國防品項轉移給國際夥伴時的標準程序。每項案件都會依照性質的不同獨立檢視」一名消息人士表示,其中一項解決方法是把既有的雷達偵測、感應組件替換成較低規格的配備,但這需要數個月時間才能完成。

其實美國如果擔心,乾脆就直接透過東歐國家或自己採購其他國家的現貨如TB-2之類的攻擊機給烏克蘭。為四架MQ-1C要再搞幾個月實在是緩不濟急
新台灣國防軍事網 on Twitter中俄軍艦通過北海道、千葉縣外海 日方持續警戒 - 國際 - 自由時報電子報日本防衛省表示,俄軍九艘軍艦分別在北海道宗谷海峽、千葉縣外海太平洋伊豆群島附近航行,此外中國兩艘軍艦也通過北海道宗谷海峽!目前日本防衛省正在持續派遣海空兵力警戒監視當中。

17日上午,日本海上自衛隊在北海道宗谷岬以北40公里處的鄂霍次克海海域發現俄軍護衛艦、飛彈快艇等九艘艦艇,隨後它們通過宗谷海峽進入日本海。此外七艘俄軍艦艇15日也從北海道沿岸南下太平洋,17日在伊豆群島的須美壽島和鳥島之間向西南方向航行。
吾皆娑婆 三千鴉殺浮屠之影
3 years ago @Edit 3 years ago
新‧二七部隊 軍事雜談 (New 27 Brigade) on Twitter6/18. 盧甘斯克州長海岱回報北頓涅茨克等地區戰況

1. 盧甘斯克地區局勢艱難,但在可控範圍內,俄軍大量陣亡,北頓涅茨克仍是戰鬥熱點,巷戰仍在繼續,俄軍沒有完全控制這座城市

2. 區域中心的衛星村和佐洛托耶、托什基夫卡戰鬥激烈,俄軍不停地試圖切斷利斯坎斯克-巴赫穆特路線

3. 烏軍正在四面八方擊敗俄軍,一架俄國軍機最近擊落,飛行員被俘虜,待進一步消息

4. 利斯坎斯克在俄軍猛烈火力攻擊,但「靜悄悄」的疏散仍在繼續,補給每天都在進來,不久後,將為醫院提供儲備藥品

Сергей Гайдай - На Луганщині ситуація важка, але... ...
新‧二七部隊 軍事雜談 (New 27 Br... on Twitter6/18. 開戰至6/18日06:00為止,俄軍傷亡和損失統計

人員 -約33350(+200)人
戰車 -1465(+9)輛
裝甲車 -3573(+10)輛
火砲 -739(+5)門
多管火箭車 -233輛
防空系統 -98(+1)組
軍機 -216(+1)架
直升機-180架
無人機 -594(+1)架 巡弋飛彈-129枚 艦艇-14(+1)艘 各式車輛和油罐車-2513(+17)輛 特殊裝備-55個 Генеральний штаб ЗСУ on Twitter
新台灣國防軍事網 on Twitter普廷:俄羅斯不反對烏克蘭加入歐盟 - 國際 - 自由時報電子報這個新聞又可以看到普丁發表一大堆脫離現實的荒謬論調,顯然普丁已被獨裁夢給遮蔽了雙眼。普丁竟然表示一直反對烏克蘭持續發展軍武,因為「這將會威脅到俄羅斯的國防」...

這是甚麼笑話?公然干涉他國內政?

普丁更稱若烏克蘭堅決要加入歐盟,那麼最後只會輪為「西方的半個殖民地」 ... ?本站認為普丁這種說法更可笑,烏克蘭如果不與西方聯手,難道要坐等俄軍侵吞更多國土?

其實可以注意到,普丁這種脫離現實的荒謬論調同樣出現在中國習近平身上。中國也三天兩頭反對台美軍售、企圖干涉他國國政,完全沒有認清中國自己才是破壞和平的根源,也沒認清對於台美兩國來說、中國只是個「第三國」。
吾皆娑婆 三千鴉殺浮屠之影
3 years ago @Edit 3 years ago
新台灣國防軍事網 on Twitter英國首相強森將為烏克蘭軍方提供大規模北約標準軍訓!目標是一年內完訓三萬名合格的烏軍士兵。另外,昨天本站也提到英軍表示每三個月應可完訓一萬人。

顯示英軍將展開三 ~ 四輪(每次三個月)的大規模代訓
Ukraine Battle Map on Twitter英國提供的訓練計畫非常有效,也開了西方國家先例,希望之後能帶動更多歐洲國家與美國跟進!目前烏軍大量動員民兵、最需要的就是基本步兵作戰訓練
https://pbs.twimg.com/media/FVhEtDBakAYMWyJ?format=jpg&name=large
#女兵 訓練射擊照片
英相強生二度突訪基輔 宣布烏軍萬人境外訓練計畫[影] | 國際 | 中央社 CNA@eunice6927 - 「英國首相強生今天無預警訪問基輔,預告將啟動一項『足以徹底改變戰爭均勢』的軍...
新台灣國防軍事網 on Twitter克蘭陸軍第14獨立機械化旅在烏東前線公開了更多俄軍裝甲車輛遭到烏軍擊毀的紀錄;包括一輛 BTR-D、MT-LB 和明顯的最新型 BMD-4M。

顯然俄軍空降軍(VDV)單位遭到烏軍殲滅
🇺🇦 Ukraine Weapons Tracker on Twitter俄軍空降軍最新型的 BMD-4M IFV是近幾年才量產,連空降軍的數量都不多 ... 卻在烏克蘭損失慘重。證明俄軍錯誤的將傘兵當成一般步兵運用
Title: BMD-4M Airborne Combat Vehicle | Military-Tod...
新‧二七部隊 軍事雜談 (New 27 Brigade) on Twitter6/18. 在烏克蘭,給習大一份「驚喜」,只要40美金,就能許個願望
新‧二七部隊 軍事雜談 (New 27 Br... on Twitter台灣區域安全通報

兩架美軍電偵機在6/18日下午約巴士海峽和西南海域航行,RC-135V電偵機和EP-3E電偵機
やんずJAPAN on Twitter新‧二七部隊 軍事雜談 (New 27 Br... on Twitter6/18. 俄佔頓涅茨克市區,當地一家Topaz工廠遭到攻擊,並產生煙霧,現在頓涅茨克市區也遭受砲襲
NEXTA on Twitter
吾皆娑婆 三千鴉殺浮屠之影
3 years ago @Edit 3 years ago
新‧二七部隊 軍事雜談 (New 27 Brigade) on Twitter台灣製造無人機和反制系統

國內廠商Dronesvision橙森國際,開發各款無人機和反制系統,協助維護政府機關、重要設施、軍事基地,搜救偵查等任務

SKYNET D2D 加裝干擾裝置的四軸無人機,以無人機抗無人機模式

AR-1武裝無人機,加裝步槍、衝鋒槍等小型武器

TR-2長滯空偵查無人機,依靠純電力飛行約60分鐘

SKYNET ADS反無人機系統,在有效範圍內可以阻斷違法無人機的影像傳輸或GPS信號,迫使其失控

官網介紹 DronesVision
新台灣國防軍事網 on Twitter烏軍收復南部村莊 俄軍退回第二、三道防線 - 國際 - 自由時報電子報烏克蘭軍方再傳捷報!烏俄兩軍在烏東激戰,烏軍巧妙趁俄軍其他戰線空虛的機會收復烏南國土!消息指出烏軍在赫爾松前線全面擊退俄軍,俄軍已經從奧列克桑德里夫卡、普拉夫季涅、若夫特涅韋和斯尼弗瑞夫卡撤退

此外,烏克蘭總參謀部在6月17日也指出烏軍已經收復了哈爾科夫州伊久姆地附近的村莊,俄軍被迫撤離原本佔領的德米特里夫卡(Dmytrivka)村。

消息指出在烏南赫爾松前線,俄軍已經撤退到第二、三道防線,烏克蘭軍方重新奪回大量城鎮的控制權。
吾皆娑婆 三千鴉殺浮屠之影
3 years ago @Edit 3 years ago
新台灣國防軍事網 on Twitter烏克蘭陸軍第 17 獨立裝甲旅用砲兵火力攻擊俄軍陣地和幾輛 BMP IFV,有效損壞 / 摧毀其中幾輛俄軍裝甲車。
🇺🇦 Ukraine Weapons Tracker on Twitter可以看到週邊有非常密集的大量彈坑!
顯示出烏軍每天在烏東以火砲與俄軍相互轟擊有多激烈
新台灣國防軍事網 on Twitter一段作戰紀錄影片顯示烏克蘭特戰部隊 SSO (SOF) 士兵潛入設置炸藥並摧毀一座位於烏東盧甘斯克州前線的俄軍浮橋。

從前面被摧毀的 BMP-2 來看,之前肯定發生過激烈戰鬥。
🇺🇦 Ukraine Weapons Tracker on Twitter烏軍目前在烏東地區仍然與俄軍激戰,尤其是防守北頓涅茲河是一大要務;防止俄軍對烏軍後方大包圍
新台灣國防軍事網 on Twitter反霸凌狠招!鄧振中盼砍4成晶片供應 中國不敢回嘴 - 自由財經台灣準備出大絕招反制中國!中國不斷對台經濟打壓禁鳳梨、釋迦、石斑、白帶魚等。日前行政院政委鄧振中接受外媒專訪提出有絕招可反制中國鴨霸行為、台灣可對中國晶片出口大砍40%!有趣的是中國外交部嚇到不敢回嘴

鄧振中日前接受《路透》訪問提到由於台灣在全世界晶片生產市場中佔主導地位,去年出口總值高達1180億美元。面對中國威脅,鄧振中提及希望對中國晶片出口能主動大減40%!意外的是一向咄咄逼人的「戰狼」中國外交部及中國官媒對此都不敢回嘴,顯然知道其威力
目前中國網路上只剩幾個中國自媒體人不知嚴重性,還自豪的說「有本事就斷供」 ... XD 反觀中國外交部及中國所有官媒都迴避關於台灣準備大砍四成晶片供應的消息。

台灣行政院政委鄧振中的談話正逢中國再度對台灣石斑魚及白帶魚惡意連下禁令之際;外界都相當了解其含意。台灣在專訪中更向世界喊話指出,中國若攻台將會對國際供應鏈、國際經濟秩序產生嚴重破壞,將引發世界半導體供應短缺。
新台灣國防軍事網 on Twitter相當聰明的改裝:烏克蘭軍方將四連裝的122mm多管火箭發射管改裝到德國賓士Unimog底盤上,成為輕型的多管火箭發射車。而這些發射管的來源可以很容易地從損壞 / 俘獲的俄軍 BM-21 上面獲得
🇺🇦 Ukraine Weapons Tracker on Twitter這是相當成功的改裝,因為德國賓士Unimog底盤原本就是很好的軍用車輛。唯一可惜的是發射管只有四管太少了一些
Title: Monthly Military: Mercedes-Benz Unimog | Merc...
新台灣國防軍事網 on Twitter盧甘斯克州長:烏軍擊退四面八方俄軍 奮勇巷戰祕密疏散居民 - 國際 - 自由時報電子報烏克蘭盧甘斯克州長蓋戴(Serhiy Gaidai)受訪時說戰況雖然艱辛,但還在可控制範圍內!

俄軍仍在試圖切斷利西昌斯克 - 巴赫穆特的高速公路補給線,但烏軍仍在奮勇巷戰祕密疏散居民。

州長蓋戴說烏軍正擊潰從四面八方來襲的俄軍,有一架俄國軍機被擊落,俄軍飛官被俘虜。烏東盧甘斯克戰況艱困但仍在烏軍的掌控下,俄軍同樣損失慘重,北頓內茨克市區也仍戰況激烈,巷戰不斷持續!俄軍無法完全掌握這座城市。

佐洛托耶、托什基夫卡的戰鬥激烈,俄軍一直在嘗試切斷利西昌斯克 - 巴赫穆特的高速公路補給路線,利西昌斯克也遭俄軍猛烈砲擊,但烏軍早已祕密疏散當地居民,也獲得補給,不久後醫院將可獲得更多藥品儲備。
新‧二七部隊 軍事雜談 (New 27 Brigade) on Twitter6/18. 一架Su-25戰機在頓涅茨克上空被烏軍的刺針飛彈擊落,飛行員雖然安全逃生但到地面後被俘虜
Українська правда ✌️ on Twitter新台灣國防軍事網 on Twitter斯洛維尼亞宣布向烏克蘭軍援首批 35 輛 BMP IFV和大量小型軍武及步槍彈藥!同時,斯洛維尼亞更將幫助烏克蘭士兵在斯國進行排雷和軍事訓練
https://mil.in.ua/...
斯洛維尼亞預計將向烏克蘭軍援提供大量戰甲車,並以此交換接收德國提供的 Marder 和 Fuchs IFV。
新台灣國防軍事網 on Twitter美國國防部公佈軍援給烏克蘭的完整武器清單!

美國已向烏克蘭提供了超過 60 億美元軍援。包括超過 1,400 枚刺針防空飛彈系統、超過 6,500 枚標槍反裝甲飛彈、超過 20,000 發其他各類反裝甲武器、超過 700 架 Switchblade 無人攻擊機、126門155 mm榴砲和 260,000 發砲彈、用於牽引榴砲的108輛戰術牽引車、19 輛用於撤離設備的戰術卡車、多管火箭系統和彈藥、20 架 Mi-17 運輸直升機、數百輛裝甲高機動多用途車、200輛M113裝甲運兵車、超過 7,000 件輕兵器、超過 5000 萬發輕兵器彈藥、75,000套防彈背心和頭盔、121架無人機攻擊機「鳳凰幽靈」、雷射導引彈藥系統、
吾皆娑婆 三千鴉殺浮屠之影
3 years ago @Edit 3 years ago
彪馬無人偵查機、無人海防艦艇、22具反炮兵雷達、4具反迫砲雷達、4組空中監視雷達、2套陸射魚叉反艦飛彈系統、大量M18A1定向殺傷地雷、大量C4 炸藥塊用於清除障礙物和起爆、戰術安全通信系統、數以千計的夜視設備、熱影像系統、光學和雷射測距儀、商業衛星影像服務、防爆防護設備、CBRN防護設備、醫療用品包括急救箱、電戰設備、備件後勤支援、並為培訓提供資金。(完)
https://mil.in.ua/...
比較值得注意的是美軍首度證實的確有軍援「無人海防艦艇」,顯然之前蝠鱝(Mantas)T-12無人艇的傳聞有可能是真的
新台灣國防軍事網 on Twitter
新台灣國防軍事網 on Twitter相當諷刺的消息:美軍公布了軍援烏克蘭的俄製MI-17V5運輸直升機照片,諷刺的是全都是由原廠俄國喀山直升機廠製造的、其中至少有 11 架由美國啟封整理之後援助烏克蘭空軍抗俄。

這些直升機最初都是 2011 年美國向俄國訂購來軍援阿富汗的
🇺🇦 Ukraine Weapons Tracker on Twitter當初為了軍援阿富汗有達成協議,俄國賣武器給美國
新‧二七部隊 軍事雜談 (New 27 Brigade) on Twitter6/18. 在美國亞利桑納州的Mi-17直升機,準備好後運往烏克蘭支援,是原來要給阿富汗的。
Правда Артема Вітка
吾皆娑婆 三千鴉殺浮屠之影
3 years ago @Edit 3 years ago
新‧二七部隊 軍事雜談 (New 27 Br... on Twitter6/18. 澤倫斯基這次訪問烏南地區尼古拉耶夫,視察官兵在前線戰況
ТРУХА⚡️English on Twitter新‧二七部隊 軍事雜談 (New 27 Br... on Twitter6/18. 北頓涅茨克地區,一名被俘車臣卡德羅夫軍,看樣子好像受傷了,烏軍審問他似乎面帶痛苦表情
Fuat on Twitter新‧二七部隊 軍事雜談 (New 27 Br... on Twitter6/18. 烏軍士兵吃日本壽司,不知道在戰地是否有日本廚師?這場戰爭徹底改變本站對戰爭的認知
かみぱぱ on Twitter芥末跟醬油混用,台灣也是這樣吃,但是對日本人來說「過於震驚」,巨大的文化衝擊
新‧二七部隊 軍事雜談 (New 27 Brigade) on Twitter6/18. 刻松地區發生反抗軍襲擊事件,烏克蘭反抗軍以裝在車上的詭雷炸彈引爆車輛,負責第90號懲戒營的親俄份子Yevhen Sobolev遇害身亡,司機則倖免於難

在刻松,當地不少人遭到俄軍逮捕後遭受虐待和施暴,任何人反對俄國統治的都被視為支持新納粹的莫須有罪名
Правда Артема Вітка
新台灣國防軍事網 on Twitter俄軍前線狀況不妙? 士兵崩潰狂罵:整個BTG只剩10至15人 - 國際 - 自由時報電子報俄軍傳出有營級戰術群遭烏軍全殲!

烏軍以先進武器重創俄軍,俄軍不僅士氣低迷,營級戰術群更損失慘重,烏軍截獲俄軍電話顯示兩名士兵崩潰討論面對的可怕情況,一人絕望直呼整個BTG竟只剩10~15人

電話中兩名俄軍士兵正在討論他們所在部隊的可怕情況,一名士兵生氣地提到指揮官是如何強迫士兵戰場,崩潰直呼他所屬的BTG竟然只剩10至15人「這是一個絕望的情況,你明白嗎?」

另一名俄軍士兵則痛批,俄軍旅指揮部牆上貼的統計數據竟然說「本單位可用戰力還有編制的87%」?該士兵痛罵「你能相信這些他X的在做什麼嗎?!」他不滿地說「我們這裡連10%都沒有!去他X的這個狗屎!」
新台灣國防軍事網 on Twitter比平溪天燈還猛! 烏克蘭戰場砲彈上出現「去X的習近平」 - 國際 - 自由時報電子報中國習近平的名字也出現在戰場,原來只要捐款給烏軍40美元或400美元烏軍就會在飛彈或砲彈寫上捐款者要的訊息,有人要求寫上FXXK Xijinping(去X的習近平)讓台灣網友笑說「比平溪天燈還猛」

網友在推特貼出連結指出烏克蘭軍方建立一個Telegram群組,只要捐款給烏克蘭,烏軍就會在飛彈或砲彈上寫上捐款者希望寫上的訊息,寫在砲彈上是40美元(約新台幣1189元)、寫在飛彈上則是400美元(約新台幣11890元)。

一名網友貼出寫有「FXXK Xijinping(去X的習近平)」的砲彈照片笑說買的送祝福砲彈終於傳來圖片了,
吾皆娑婆 三千鴉殺浮屠之影
3 years ago @Edit 3 years ago
台灣網友見狀也直呼「比平溪天燈還猛」「烏克蘭人真的很有做生意的頭腦,被戰爭洗禮之後他們未來會很強悍」「消滅萬惡的共匪可以嗎?」「什麼新商機」

新台灣國防軍事網 on Twitter烏克蘭軍方的M777 155mm榴砲發威
在烏東頓內次克州的 Bohorodychne 直接擊中兩輛停放的俄軍 BMP 步兵戰車,兩輛都被當場炸毀。

砲擊精準度實在不可思議
🇺🇦 Ukraine Weapons Tracker on Twitter不過這也證明美國援助的大量M777榴炮正在發揮戰力,最新數字顯示美國至今已經提供了多達126門
吾皆娑婆 三千鴉殺浮屠之影
3 years ago @Edit 3 years ago
新台灣國防軍事網 on Twitter驚險的戰場影片:南韓海軍特戰團出身的著名志願兵 #李根大尉 上傳了他自己和烏克蘭國際志願兵團其他戰士在一次滲透偵察任務失敗後,緊急撤離一名受傷士兵的驚險實戰影片。
Visegrád 24 on Twitter這是非常真實的戰場,也證明李根大尉一直都在戰場最前線!並沒有像中國小粉紅的謠言說的甚麼跑去波蘭躲

很可惜的是因傷回南韓動膝蓋手術的李根大尉確定在6月15日遭到南韓檢方以違法出境參戰為由起訴
Visegrád 24 on Twitter所幸該名傷兵傷勢並不十分嚴重,還能意識清醒的開車、並且接走四人小隊裡的另外兩人。
新台灣國防軍事網 on Twitter普廷談烏東親俄「共和國」 老盟友哈薩克當眾打臉:我們不承認 - 國際 - 自由時報電子報俄國打壓哈薩克禁小麥出口後,兩國越來越僵

普廷17日談到親俄勢力自行宣佈獨立的烏東頓內茨克、盧甘斯克,出席的俄國傳統盟友哈薩克總統托卡葉夫卻直接打臉普廷表示哈薩克並不承認

俄國國營「今日俄羅斯」(RT)電視台總編輯西蒙尼揚追問哈薩克總統托卡葉夫是否支持俄國的觀點?不料托卡葉夫當場打臉普丁,表示哈薩克不承認頓內茨克、盧甘斯克人民共和國,並表示如果全世界各地實行自決權,聯合國會有超過600個國家而非現在的193個,「會亂!」

哈薩克是俄國的傳統軍事與政治盟友,也是俄國為了與歐盟抗衡而帶頭成立的「歐亞經濟聯盟」(EEU)成員。
吾皆娑婆 三千鴉殺浮屠之影
3 years ago @Edit 3 years ago
但在俄國「聖彼得堡國際經濟論壇(SPIEF)」上哈薩克總統托卡葉夫卻當著普丁的面直接說「哈薩克不承認這兩地區獨立」。

新‧二七部隊 軍事雜談 (New 27 Br... on Twitter6/18. 烏軍M777榴砲在頓涅茨克地區Bohorodychne城鎮,擊中兩輛停放的俄軍BMP裝甲車,皆已被摧毀
🇺🇦 Ukraine Weapons Tracker on Twitter新台灣國防軍事網 on Twitter烏克蘭軍方改裝在卡車上的S-60 57mm防空砲已經投入戰場 ,沿著交通線推進並以平射火力猛烈轟擊俄軍陣地
ArmyInform on Twitter大家可以看到烏軍當時改裝時的實彈試射:
🇺🇦 Ukraine Weapons Tracker on Twitter
新‧二七部隊 軍事雜談 (New 27 Br... on Twitter6/18. 烏軍國家衛隊「庫爾奇茨基」旅,襲擊移動中的俄軍BMP裝甲車
BlueSauron👁️ on Twitter新‧二七部隊 軍事雜談 (New 27 Br... on Twitter6/17. 烏軍第40砲兵旅以火砲襲擊俄軍陣地,4輛BM-21多管火箭車被襲擊
Rob Lee on Twitter新‧二七部隊 軍事雜談 (New 27 Br... on Twitter6/18. 南韓前海軍特戰隊李根上傳一則影片,在一場偵查滲透作戰失敗後撤離,友軍受到傷害還必須忍痛駕駛,路上發生一連串的攻擊相當驚險

注意:內容血腥慎入!
Visegrád 24 on Twitter
吾皆娑婆 三千鴉殺浮屠之影
3 years ago @Edit 3 years ago
新‧二七部隊 軍事雜談 (New 27 Br... on Twitter敵情威脅報告

中國過去數月多次聲稱台灣海峽不是國際水域,對台海享有主權。中國涉台學者包承柯接受港媒專訪稱,中方關於台海的表述,解決了外國軍艦是否可以自由來回的問題,今後或將推出報備制度

企圖發動戰爭的合理化藉口
中國宣稱擁台海主權 或將推外國軍艦報備制度 | 兩岸 | 中央社 CNA一國兩制框架
吾皆娑婆 三千鴉殺浮屠之影
3 years ago @Edit 3 years ago
新‧二七部隊 軍事雜談 (New 27 Brigade) on Twitter6/18. 美國五角大廈公布自2/24日戰爭開始至今,提供給烏克蘭的軍備項目清單:
https://defense.gov/...
https://pbs.twimg.com/media/FVitGoBagAAfuBc?format=jpg&name=medium新‧二七部隊 軍事雜談 (New 27 Br... on Twitter6/18. 一輛俄軍運輸卡車,據稱上面有運載士兵,在波帕斯納地區遭到烏軍襲擊燒毀,具體內容不明
🇺🇦 Ukraine Weapons Tracker on Twitter新‧二七部隊 軍事雜談 (New 27 Br... on Twitter6/18. 烏軍第24旅戰車砲襲摧毀一輛俄軍BMP-3裝甲車,躲在樹林裡的俄軍被發現後遭毀
Peter on Twitter
新台灣國防軍事網 on Twitter最新精彩影片:烏克蘭軍方改裝在卡車上的S-60 57mm防空砲已經投入戰場 ,沿著交通線推進並以平射火力猛烈轟擊俄軍陣地
ArmyInform on Twitter大家可以看到烏軍當時改裝時的實彈試射:
🇺🇦 Ukraine Weapons Tracker on Twitter新台灣國防軍事網 on Twitter一輛俄軍運輸卡車 (傳出裡面有俄軍部隊) 在烏東Popasna附近某處戰線後面被摧毀並引燃大火。事件的具體原因尚不清楚。
🇺🇦 Ukraine Weapons Tracker on Twitter很可能又是烏軍特戰部隊的傑作,包括以自殺無人機、引導火砲、或是以地雷攻擊都有可能
新台灣國防軍事網 on Twitter逼俄羅斯上談判桌? 烏克蘭訂好反攻目標:可能8月底恢復和談 - 國際 - 自由時報電子報俄國侵烏超過110天,烏軍奮勇抵抗俄軍外也對烏南戰線發起反攻,烏克蘭談判團長阿拉哈米亞透露可能在八月底強力反攻之後才考慮恢復與俄國談判,並認為屆時烏克蘭將可處於占優勢的地位。

阿拉哈米亞17日接受《美國之音》訪問時表示烏克蘭預計在八月底發動強力反攻到一個段落後,才考慮恢復與俄國和談「到時候烏軍將在多處反攻後取得更好的談判籌碼。」他認為烏克蘭將在不同區域進行大規模反攻行動,但未透露相關細節。
吾皆娑婆 三千鴉殺浮屠之影
3 years ago @Edit 3 years ago
Intizar on Twitter重磅:拜登刚刚在特拉华州骑自行车时摔倒在地,已经是美国头条新闻。舆论炸开了锅

乔·拜登(Joe Biden)在访问特拉华州里霍博斯海滩(Rehoboth Beach)期间从自行车上摔下来后说:“我的脚被绊住了”
唐山群殴女性事件 中共对全社会控制的缩影?Intizar on Twitter要想离开俄军占领城市的乌克兰人必须通过一个可怕的“过滤”审查过程。这期间,他们的手机、社交媒体账户都会被仔细检查。

乌克兰平民说,任何被认为有罪的证据都可能导致他们被殴打,许多人还被强制送往俄罗斯。“俄罗斯士兵说毒打是对我的再教育” - BBC News 中文
Intizar on Twitter美国佛罗里达州迈阿密市向市民举行枪支回购活动,然后政府将枪支送往乌克兰
Intizar on Twitter韩国国际贸易协会表示,韩国卡车司机的全国性罢工扰乱了对中国出口的半导体芯片制造商使用的一种关键清洁剂
Intizar on Twitter习近平与普京彼此打气,为何对普京“不离不弃”Intizar on Twitter据北约参谋长延斯·斯托尔滕贝格称,俄罗斯侵略乌克兰的战争可能会持续“多年”
新台灣國防軍事網 on Twitter俄國空降軍(VDV)指揮官安德烈·謝爾久科夫上將因俄軍空降軍精銳單位大量傷亡而被俄軍總參謀部撤職。不知道是不是真的 ... 但俄軍拿精銳傘兵當普通步兵來用當然會傷亡慘重

(這篇重發一次,因為之前不小心把上將寫成上校了,寫錯一個字差了三級軍階 ... XD)
Flash on Twitter傳出克里姆林宮改任命現任中央軍區參謀長米哈伊爾·捷普林斯基上將(烏東頓涅茨克人)接替謝爾久科夫擔任VDV指揮官
Flash on Twitter不過整體來說,俄軍的問題並不是換人就能直接解決的。英軍分析認為VDV被不正確的使用顯示了普丁在過去15年俄國軍事投資的整體失衡,
吾皆娑婆 三千鴉殺浮屠之影
3 years ago @Edit 3 years ago
俄軍高層戰前的自滿與沒被預見的烏克蘭激烈抵抗都是原因之一

其實俄軍出了甚麼問題,英軍之前有分析的很清楚

英國國防部:不當指揮與指派任務 俄國空降精銳傷亡慘重
英國國防部:不當指揮與指派任務 俄國空降精銳傷亡慘重 - 國際 - 自由時報電子報
俄軍都將最嚴苛艱困的任務交給VDV,但這些任務其實更適合重裝部隊處理,所以他們在戰爭期間傷亡慘重,這顯示俄軍失去空優與戰場管理不佳。VDV被不正確的使用

俄軍把VDV當成精銳,但是俄軍居然拿輕裝部隊去硬推烏軍重裝的機械化旅,下場當然是被打爆 ...俄軍一些最精銳VDV空降軍部隊都在烏克蘭遭受嚴重損失。專業軍士官及志願役人員損失,俄軍可能需要許多年時間才能重組回來
吾皆娑婆 三千鴉殺浮屠之影
3 years ago @Edit 3 years ago
新‧二七部隊 軍事雜談 (New 27 Br... on Twitter6/18.戰爭學院(ISW)的消息,俄國空降軍上將指揮官安德烈·謝爾久科夫(Andrey Serdyukov)因傘兵大規模傷亡遭到解僱
Flash on Twitter據消息指出,另由克里姆林宮任命現任中央軍區參謀長「米哈伊爾·捷普林斯基」(Mikhail Teplinsky)上將(來自頓涅茨克地區)接替職務並任命副司令
Flash on Twitter
新‧二七部隊 軍事雜談 (New 27 Br... on Twitter6/18. 一輛Unimog卡車裝上4管簡易多管火箭發射器,BM-21 122公厘火箭彈,作為機動多管火砲裝置
🇺🇦 Ukraine Weapons Tracker on Twitter
新台灣國防軍事網 on Twitter俄國頻頻挑釁 美俄在敘利亞正面衝突風險直線上升 - 國際 - 自由時報電子報美軍官員指出烏俄戰爭爆發後美國持續軍援烏克蘭與俄國關係緊繃,現在雙方在敘利亞直接衝突的風險更是直線上升,因為俄軍近來行動一再騷擾美軍,使美方憂心萬一雙方誤判,可能發生意料外的直接衝突。

當美軍在敘利亞東北部進行突襲行動準備捉拿「伊斯蘭國」炸彈製造犯時,俄軍也派兩架SU-34戰轟機前去「湊熱鬧」,最後遭美軍F-16戰機升空驅退。美軍中央司令部司令庫里拉(Erik Kurilla)強調美軍一直希望避免誤判及做出一連串可能導致不必要衝突「但俄國最近的行為愈發挑釁和激烈。」
新‧二七部隊 軍事雜談 (New 27 Brigade) on Twitter6/18. 盧甘斯克州長海岱回報當前戰況

1. 俄軍將所有資源投入北頓涅茨克、巴赫穆特地區,試圖對區域中心的完全控制並「切斷」利斯坎斯克-巴赫穆特路線,但沒有成功

2. 在Azot工廠的人們拒絕撤離,國民衛隊與民眾交流時錄下拒絕撤離的影片,他們稱這裡與馬里波的亞速鋼鐵廠(Azovstal)不同,完全不合適

3. 儘管通往北頓涅茨克的所有橋樑都被摧毀,但與城市的對外聯繫仍保持暢通,有辦法撤離並帶上自身需要的一切

4. 利斯坎斯克在烏克蘭的完全控制之下,這座城市一直處於火災之中,但正在進行「安靜」的疏散,每天都有物資卡車運送,俄軍故意尋找附近可能的路線攻擊
吾皆娑婆 三千鴉殺浮屠之影
3 years ago @Edit 3 years ago
5. 北頓涅茨克衛星城鎮的困難情況,激烈的戰鬥發生在梅季奧爾基涅(Метьолкіне),烏軍正在等待夜間行動

6. 根據收集的儲備量,烏軍預計未來幾天會有重大攻勢
Сергій Гайдай - ‼️раши... on Facebook
新‧二七部隊 軍事雜談 (New 27 Brigade) on Twitter6/19. 烏克蘭參謀總部戰況簡報 登录或注册即可查看
https://pbs.twimg.com/media/FVjPWQOVUAA2ZRP?format=jpg&name=small
吾皆娑婆 三千鴉殺浮屠之影
3 years ago @Edit 3 years ago
新‧二七部隊 軍事雜談 (New 27 Br... on Twitter6/19. 羅馬尼亞電視報導,俄國22160型巡邏艇出現在羅馬尼亞海域,共兩艘在該國的天然氣平台,兩艘巡邏艇甲板後方裝載Tor防空飛彈,此舉讓羅馬尼亞政府陷入緊張
Mariusz Cielma on Twitter新台灣國防軍事網 on Twitter烏南馬里烏波爾的烏克蘭守軍在亞速鋼鐵廠區最後幾天時拍的照片;東歐媒體指出他們所經歷的一切是外界無法想像的。
Visegrád 24 on Twitter的確是令人感嘆,不過這些烏克蘭勇士將會被永遠記得!🇺🇦💪💪💪
新台灣國防軍事網 on Twitter北頓內茨克外圍激戰 利西昌斯克遭俄軍砲火狂轟 - 國際 - 自由時報電子報烏軍正在北頓內茨克外圍的村莊與俄軍激戰!另外,前線據點利西昌斯克(Lysychansk)則依舊持續受到砲轟。關於利西昌斯克的情況,蓋戴指出被俄軍砲火猛烈轟擊,蓋戴也更新阿佐特化工廠的情況,他指出廠區遭受了更多破壞。

蓋戴指出目前最激烈的交戰發生在北頓內茨克周遭,俄軍尚未完全控制城市。在佐路提(Zolote)的托什基夫卡(Toshkivska)俄軍試著突破防線,但失敗了。據信目前有500多名平民在化工廠內躲避戰火。

目前北頓內茨克市區能撐那麼多天已經是奇蹟,也希望烏軍還是要以保存戰力為優先。
新台灣國防軍事網 on TwitterTikTok中國工程師頻讀取美國用戶數據 內部會議錄音露餡 - 自由財經不意外!務必小心中國的 #資訊戰

TikTok公司的用戶資料管理再度受到質疑,根據80多場內部會議錄音流出、顯示中國工程師竟然能一再獲得權限,讀取儲存在美國的用戶非公開資料。

美國網路新聞媒體Buzzfeed 17日報導,他們取得外流的TikTok公司80多場內部會議的錄音,來自9名TikTok不同的員工說法,至少在去年9月到今年1月期間該公司在中國的工程師多次讀取儲存在美國的美國用戶不公開資料。

去年9月一場會議上,TikTok信任與安全部門一名員工說「在中國什麼都能看見」;同月另一場會議一名主管提到一名在北京的工程師是「主管理員」(Master Admin)「能讀取所有東西」。
本站以自己多年經驗是建議
大家如果某些原因需要用中國的社群網站,務必準備
一. 乾淨的工作用手機
二. 乾淨的新號碼
三. 乾淨的新電郵
四. 獨立的網路 + VPN

保障自己的隱私安全
Tree💙💛 on Twitter中國互聯網公司為中國政府進行言論審查,提供給中國國安部門用戶隱私信息進行監控、威脅、抓捕,發展人工智能為獨裁者控制信息傳播、捏造虛假信息。為了滿足中國獨裁者的野心,中國互聯網公司按照政府的指示和命令,把在中國國內使用的獨裁極權手段擴展到全世界。
吾皆娑婆 三千鴉殺浮屠之影
3 years ago @Edit 3 years ago
新台灣國防軍事網 on Twitter烏南大城尼古拉耶夫昨遭轟炸 澤倫斯基今現身巡視 - 國際 - 自由時報電子報烏克蘭總統澤倫斯基今天(18日)走訪烏克蘭南部尼古拉耶夫(Mykolaiv)!

這是自俄軍2月24日入侵以來,他首次造訪這座黑海沿岸大城。與當地官員開會討論當地經濟、供水問題

烏克蘭總統澤倫斯基在尼古拉耶夫州長維塔利.金(Vitaliy Kim)帶領下視察一棟受損建築物。尼古拉耶夫昨天遭俄軍轟炸,有2人死亡,20多人受傷;澤倫斯基也向當地的醫療工作人員表達謝意
新‧二七部隊 軍事雜談 (New 27 Br... on Twitter6/19. 澤倫斯基視察尼古拉耶夫地區,了解前現戰況並向士兵頒發有戰功榮譽勳章
volodarskijo on Twitter
吾皆娑婆 三千鴉殺浮屠之影
3 years ago @Edit 3 years ago
新‧二七部隊 軍事雜談 (New 27 Br... on Twitter6/19. 兩天前,烏軍發射「聖甲蟲」(Tochka-U)戰術飛彈,擊中位在盧甘斯克地區-克拉斯尼盧奇(Krasnyi Luch)一處俄軍彈藥庫,本是支援給盧甘斯克親俄民兵第二軍團使用,現在面臨彈藥短缺
🇺🇦 Ukraine Weapons Tracker on Twitter新‧二七部隊 軍事雜談 (New 27 Br... on Twitter6/19. 卡爾科夫地區,俄軍在一處民宅聚集,烏軍「海妖部隊」砲襲該位置
BlueSauron👁️ on Twitter
吾皆娑婆 三千鴉殺浮屠之影
3 years ago @Edit 3 years ago
新‧二七部隊 軍事雜談 (New 27 Br... on Twitter6/19. 美國五角大樓規劃再向烏克蘭再派出四個 HIMARS 多管火箭系統,作為下一批軍事援助,將使發送到烏克蘭的數量增加一倍
Українська правда ✌️ on Twitter新台灣國防軍事網 on Twitter原來如此:2 天前烏克蘭軍方是動用 Tochka-U (SS-21)彈道飛彈擊毀烏東盧甘斯克州克拉斯尼盧赫的一個大型俄軍彈藥庫。它裝滿了為親俄 LNR 民兵第 2 軍團準備的砲彈;現在該單位面臨彈藥短缺。
🇺🇦 Ukraine Weapons Tracker on Twitter烏軍這一發Tochka-U (SS-21)彈道飛彈還真是神來一彈!把烏東民兵的砲彈全部燒光了
新‧二七部隊 軍事雜談 (New 27 Br... on Twitter6/19. 白俄羅斯「卡斯圖斯·卡利諾夫斯基軍團」在北頓涅茨克地區作戰
NEXTA on Twitter新‧二七部隊 軍事雜談 (New 27 Br... on Twitter6/19. 烏克蘭總統辦公室顧問阿列斯托維奇在網路直播上表示,日前烏克蘭成立的「自由俄羅斯軍團」,最近增加的人數漸多,這幾天發生了大約250人迅速加入,有俄國人透過第三國路徑加入,為保衛烏克蘭而戰,不過也因此烏克蘭必須整頓成員加入和單位擴編,並非每個人都能適應戰場
"Не вміщаються всі охочі": Арестович заявив про масо...
新‧二七部隊 軍事雜談 (New 27 Br... on Twitter61/9. 俄佔頓涅茨克市區一家黃玉工廠,遭到砲襲後發生大火,俄軍緊急將重要裝備撤離該區,可以看到1L262 Rtut-BM 和 RB-636AM2 Svet-KU地面電戰系統在俄軍內部使用
Аслан on Twitter新‧二七部隊 軍事雜談 (New 27 Br... on Twitter6/19. 盧甘斯克地區,一群被俘虜的俄軍有部份士兵受傷,待烏軍後送其他地方
NEXTA on Twitter
吾皆娑婆 三千鴉殺浮屠之影
3 years ago @Edit 3 years ago
新‧二七部隊 軍事雜談 (New 27 Br... on Twitter6/19. 烏克蘭南方司令部回報戰況,飛彈、砲兵部隊以及軍機對俄軍進行4次空襲,三架直升機在刻松地區Davydov Brod 和Snihurivka城鎮打擊俄軍兵力和裝備,以及一架戰機於Belozirsky城鎮摧毀彈藥庫

目前已確認俄軍損失為28名士兵、一輛T-62戰車、雷達系統、油罐車和其他車輛
Українські військові знищили майже три десятки росія...
新台灣國防軍事網 on Twitter烏軍再傳捷報! 俄第7獨立偵察營少校戰死烏克蘭 - 國際 - 自由時報電子報越來越多的俄軍指揮官成為烏軍的戰果之一

有消息指出俄軍第47裝甲師第7獨立偵察營少校亞歷山德羅維奇(Khlebko Alexandrovich)在烏克蘭遭烏軍擊斃陣亡。消息也已被俄國官方證實

俄國表示第7獨立偵察營少校亞歷山德羅維奇生前曾參與過對敘利亞的軍事行動,他在對烏克蘭戰場的作戰中陣亡
新台灣國防軍事網 on Twitter俄軍Su-25攻擊機被擊落 烏軍俘虜逃生飛行員 - 國際 - 自由時報電子報《烏克蘭國家通訊社》(Ukrinform)報導指出,烏克蘭陸軍第72獨立機械化旅在烏東頓內茨克州以9K38「針式」防空飛彈擊落一架俄軍Su-25攻擊機。俄軍飛官跳傘逃生但遭到烏軍俘虜。

烏克蘭陸軍第72獨立機械化旅表示他們在行動中除掉「一隻害蟲」,在烏軍士兵的操作下「針式」防空飛彈是「清理空中各種垃圾的好工具」。第72獨立機械化旅強調「這是我們的天空、我們的土地、我們的國家,我們就在這裡,敵人終將死去。」
新台灣國防軍事網 on Twitter強化遠程打擊能力 美官員透露:國防部考慮再給烏克蘭4套海馬斯 - 國際 - 自由時報電子報美國先前軍援烏克蘭提供4套M142高機動多管火箭系統(HIMARS)烏軍人員目前已在歐洲進行操作培訓。有美國國防官員透露有意在下次新一波對烏軍援中再提供額外四套M142高機動多管火箭系統。

烏克蘭議員烏斯提諾娃(Oleksandra Ustinova)表示俄軍戰線在烏克蘭土地上蔓延200公里,想要攻擊他們,烏軍必須使用長程武器。烏斯提諾娃強調美國已經批准的四套M142高機動多管火箭系統(HIMARS)還不夠「我們的需求多出10倍」。
美國《Politico》報導兩名美國國防官員透露,美國國防部傾向在新一波的軍援中提供烏克蘭額外四套M142多管火箭系統,如果得到白宮批准,烏克蘭擁有的M142多管火箭系統數量將翻倍達八套。大幅增加長程精準火力

新台灣國防軍事網 on Twitter最新消息指出:烏克蘭政府證實烏軍昨天使用美製魚叉反艦飛彈在黑海擊沉了俄軍拖救船 Vasiliy Bekh 號。指出當時俄軍正在向被佔領的蛇島運送防空系統和部隊,但魚叉飛彈直接擊沉他們。

這應該也是陸射魚叉反艦飛彈的第一次實戰戰果!
Viktor Kovalenko on Twitter沒想到美製陸射魚叉反艦飛彈的第一次實戰會是在東歐的烏克蘭,而且第一個戰果還真的是俄軍!
吾皆娑婆 三千鴉殺浮屠之影
3 years ago @Edit 3 years ago
台灣這兩年在蔡英文總統強化國防的政策下也向美國購買了100輛發射車 + 400枚魚叉反艦飛彈!準備補強台灣反登陸火網。而經過烏克蘭此次實戰直接擊沉俄軍,應該可證明魚叉的可靠性能!也能讓之前批評台美軍購的親中媒體閉嘴

未來美國、英國、挪威等魚叉反艦飛彈使用國也傳出將持續支援烏克蘭確保烏軍的飛彈存量充足。
新台灣國防軍事網 on Twitter前線戰況膠著 烏東州長:俄軍投入大量預備役部隊 - 國際 - 自由時報電子報目前鄰近北頓內茨克市的利西昌斯克(Lysychansk)也遭遇俄軍猛烈砲火。盧甘斯克州長蓋戴指出俄軍正從其他戰區抽調大量預備役部隊前往北頓內茨克前線試圖完全控制市區、但俄軍攻勢被烏克蘭守軍持續擊退

蓋戴指出俄軍對利西昌斯克加強攻勢,被烏克蘭軍方擊退,不過利西昌斯克的局勢也日益艱困!俄軍已經把大量預備役部隊投入從北頓內茨克到巴克馬特(Bakhmut)沿線戰場。

蓋戴表示俄軍試圖完全切斷利西昌斯克與巴克馬特之間的高速公路,俄軍沒有成功「他們正快速陣亡」。針對利西昌斯克的現況,蓋戴指出目前不斷遭到俄軍砲擊,但控制權仍完全掌握在烏克蘭手中,利西昌斯克有一條聯外道路目前無法使用。
新台灣國防軍事網 on Twitter普廷再次清算!俄空降部隊上將遭解職 由「布查屠夫」接任 - 國際 - 自由時報電子報俄軍在戰爭中損失慘重,普廷也對此震怒,許多俄軍高階將領被清算,消息指出俄軍空降軍上將指揮官謝爾久科夫因空降軍大規模傷亡遭到解職。但接替的捷普林斯基上將被認為是「布查事件」的屠夫之一

60歲的謝爾久科夫上將因傘兵部隊「死傷慘重」而被俄軍總參謀部解職,俄國消息人士則暗示俄軍在烏克蘭實際上已經損失接近五萬名士兵。
新台灣國防軍事網 on Twitter這是波蘭軍援烏克蘭的18輛KRAB 155 mm 自走砲在烏東頓巴斯前線作戰的第一張照片!這批烏軍最現代化的自走砲已經在烏東猛烈攻擊俄軍陣地。

30公里以上的射程 + 自動化射控使俄軍難以反擊
Visegrád 24 on Twitter波蘭的AHS KRAB 155mm 自走砲採用購自韓國的K-9 雷霆式 155mm自走砲底盤搭載英國BAE Systems授權生產的AS90 155 / 52L砲塔進行整合。可說是目前烏克蘭獲得的軍援火砲當中最先進的
吾皆娑婆 三千鴉殺浮屠之影
3 years ago @Edit 3 years ago
波蘭軍方公佈的資料指出「蟹式」(KRAB)155mm自走砲在使用普通HE榴彈時射程就可達32公里,使用OFdMKM DV彈底吹氣增程彈更可達40公里。烏克蘭軍方後續將再向波蘭購買六十輛KRAB 155mm自走砲,其中部份金額將由歐盟軍援經費負擔

新台灣國防軍事網 on Twitter俄鬼扯鴉片戰爭歷史 指控西方助烏國運毒 - 國際 - 自由時報電子報俄國現在大外宣已是公然造謠抹黑烏克蘭

俄國外交部發言人札哈蘿娃18日公然造謠抹黑烏克蘭!聲稱烏克蘭動用特戰部隊將大批毒品販運到俄國,而西方國家是幫兇? ... 此種荒謬之極的抹黑反讓外界更鄙視俄國

俄國外交部發言人札哈蘿娃還鬼扯19世紀的歷史,聲稱當年英國是在美國協助下對中國發動鴉片戰爭 ... XD
並誣指烏克蘭特戰部隊在俄國提供資金和設備讓毒販在俄國分銷毒品???

札哈蘿娃種種怪奇言論真的讓人笑歪!

用常理來看,如果烏克蘭特戰部隊能進入俄國大搖大擺暢行無阻,那還何必浪費時間搞這些小手段?直接破壞大城市一些重要的戰略目標或襲殺俄軍重要人物即可。不是嗎?
新‧二七部隊 軍事雜談 (New 27 Br... on Twitter6/19. 波蘭提供的Krab自走砲在烏克蘭某區戰場,由樹林枝葉偽裝
WarNewsPL on Twitter新‧二七部隊 軍事雜談 (New 27 Br... on Twitter6/19. 烏克蘭戰地記者辛巴尤克(Roman Tsymbalyuk)報導有關在卡爾科夫地區的戰況,6月17日,烏軍在卡爾科夫地區砲擊,導致俄羅斯西部軍區第20集團軍(89425部隊,來自佛羅尼斯)指揮所被摧毀,該單位的最高指揮官幾乎戰死,相關陣亡人士幾乎無法辨識
Загинув весь особовий склад: ЗСУ знищили пункт управ...
新台灣國防軍事網 on Twitter柯文哲喊蓋金廈大橋 林穎孟痛斥︰想當吳三桂想瘋了嗎? - 政治 - 自由時報電子報柯文哲昨主張興建金廈大橋解決金門交通問題
北市議員林穎孟痛批柯文哲「想當吳三桂想瘋了嗎?」中國才於16日宣稱台海為中國內海,興建金廈大橋於國安戰略上嚴重威脅台灣,使共軍方便入侵台灣

林穎孟表示,國際皆知中國是有上千枚飛彈瞄準台灣、意圖侵略的敵國,若金廈造橋將使中國於國際外交上更方便宣稱台灣海峽為中國內海、台灣是中國一部分,而在國家安全戰略意義上更等於是「開門」讓中共軍隊更方便進入台灣。

柯文哲昨至金門主持民眾黨金門聯絡處揭牌典禮,並主張興建金廈大橋連接廈門新機場,將可解決金門人的水、電、垃圾與交通等問題。
林穎孟以西藏為例,因國土與中國相連且軍隊不足,1950年遭共軍輕易入侵,雖簽署和平協議承諾「西藏現行的政治制度不變」但中共佔領西藏後立刻撕毀並發動血腥鎮壓。藏人血淋淋例子歷歷在目,台灣四面環海有防守之利,更該謹慎面對中國野心。
新台灣國防軍事網 on Twitter專家:共軍很快將能跨海入侵 兩岸衝突機率比5年前顯著上升 - 國際 - 自由時報電子報值得台灣注意並加強防範!專家指出美國參院民主、共和兩黨議員16日聯袂提出「2022年台灣政策法」建議提供台灣鉅額安全協助,並列台灣為美國「非北約主要盟友」,此事可能促使中國擴大武嚇行動

HS Markit旗下的軍事和安全資訊公司詹氏(Jane's)
首席國防分析師拉瑪特(Ridzwan Rahmat)表示目前中台之間發生軍事衝突的機率比五年前顯著升高,「因為共軍很快就能擁有跨越台海發動侵略戰所需的工具」。專家憂心當共軍有能力跨海作戰,就能預期中國在處理「台灣問題」時會更顯獨斷獨行。
吾皆娑婆 三千鴉殺浮屠之影
3 years ago @Edit 3 years ago
美國康乃爾大學軍事史學者席布萊(David Silbey)則指出中國也能使用很多「非軍事手段」來達成統一台灣的目標,包括讓台灣在經濟層面與中國融合在一起。他警告「中國在這方面已執行多年且已有不少成就,但這仍是個漫長的過程。」

新‧二七部隊 軍事雜談 (New 27 Br... on Twitter6/19. 烏軍使用S-60防空機砲攻擊俄軍陣地
ArmyInform on Twitter新‧二七部隊 軍事雜談 (New 27 Br... on Twitter6/19. 烏軍證實烏軍昨天使用美製魚叉反艦飛彈在黑海擊沉俄軍拖救船「Vasiliy Bekh」號,當時俄軍正在向蛇島運送防空系統和部隊,遭到擊沉

這算是首個陸基魚叉飛彈的實際戰果
Viktor Kovalenko on Twitter
吾皆娑婆 三千鴉殺浮屠之影
3 years ago @Edit 3 years ago
新台灣國防軍事網 on Twitter烏南最新戰況! 烏軍對俄軍發動4次空襲 成功炸毀雷達系統 - 國際 - 自由時報電子報烏軍趁俄軍集中兵力攻打烏東的機會,在其他戰線大舉反攻、收復被俄軍佔領的烏南地區,消息指出烏軍又對俄軍進行四次大規模空襲並造成俄軍損失。已確認摧毀別洛齊爾斯基的俄軍彈藥庫

烏克蘭南方作戰司令部表示對俄軍進行四次空襲
包括三架直升機被用在赫爾松地區的達維季夫布里德(Davydov Brod)和斯尼弗瑞夫卡(Snihurivka)攻擊俄軍兵力與裝備,一架烏軍戰機摧毀別洛齊爾斯基(Belozirsky)俄軍彈藥庫。目前已確認俄軍損失28位士兵、一輛T-62M主戰車,雷達系統、軍用車輛。
新台灣國防軍事網 on Twitter傳出可能是波蘭軍援烏克蘭的KRAB 155mm 自走砲的第一個作戰紀錄影片。可能正在開火攻擊俄軍?
WarNewsPL on Twitter18輛KRAB 155 mm 自走砲在烏東頓巴斯前線作戰,30公里以上的射程 + 自動化射控使俄軍難以反擊。戰場生存性應該會比M109A3 / A4或M777更好
新台灣國防軍事網 on Twitter台烏貓咪互挺塗鴉現蹤戰區 紀念T恤跨海牽友誼 - 政治 - 自由時報電子報烏克蘭敖德薩街頭四月底出現象徵台烏情誼的「貓咪塗鴉」,民團「台灣烏克蘭陣線」近日取得LBWS授權將圖案做成限量紀念T恤跨海傳揚這份感動。兩隻貓咪分別穿著台灣原住民服飾和烏克蘭傳統服飾
Photo of the Day: Ukrainian and Taiwanese cats team ...烏克蘭藝術團體LBWS與台灣烏克蘭陣線,細數這張塗鴉背後牽起的台烏民間動員力。LBWS受訪透露他們是一群居住在烏克蘭南部港市敖德薩(Odessa)的匿名街頭藝術家,所創作的兩隻貓咪分別穿著台灣原住民泰雅族服裝和烏克蘭傳統服飾,是為了表達對台灣力挺烏克蘭的感謝,畫作上的烏克蘭文,即是「支持」之意
吾皆娑婆 三千鴉殺浮屠之影
3 years ago @Edit 3 years ago
有興趣購買的朋友可以自行參考「台灣烏克蘭陣線」FB:
Facebook
被問到為何選擇貓咪當創作主角,LBWS說「原因很簡單,因為貓咪很酷,多數烏克蘭人都超愛貓」;根據2016年統計,烏克蘭飼養的家貓數量排名全球第9,高達750萬隻。
新台灣國防軍事網 on Twitter烏軍 Bayraktar TB2 無人攻擊機紀錄的原版清晰影片出現,紀錄俄軍 Vasily Bekh 拖救艦被烏軍以 2 枚魚叉反艦飛彈擊沉的過程。
🇺🇦 Ukraine Weapons Tracker on Twitter烏克蘭軍方指出俄軍 Vasily Bekh 拖救艦並沒有被用作正常的拖救用途,而是偷偷運送人員和設備進入蛇島、因此遭到攻擊。雙方消息來源都聲稱造成了嚴重損失,該艦上有大量人員陣亡。

很明顯是因為俄軍先搞「偷渡」才會引來烏軍攻擊!
至於一些中國小粉紅又在質疑怎麼能攻擊拖救艦?這就更好笑,拖救艦也是軍艦怎麼不能打?國際公約保護的是醫療船與救難船隻、並不是拖救艦。何況又是俄軍「偷渡」在先、根本沒有質疑別人的資格
吾皆娑婆 三千鴉殺浮屠之影
3 years ago @Edit 3 years ago
新‧二七部隊 軍事雜談 (New 27 Brigade) on Twitter6/19. 烏軍第128山地突擊旅擄獲俄軍一輛BMP-2裝甲車,兩側加裝反火箭彈柵欄,可能被遺棄一段時間,車輛狀況良好
新台灣國防軍事網 on Twitter烏克蘭陸軍第 10 山地突擊旅在烏東前線俘獲了一輛狀況相當良好的俄軍 BMP-2。而且有趣的是該輛車是加裝 675-sb3KDZ 柵欄裝甲升級套件的

算是俄軍當中的高級車 ... XD
🇺🇦 Ukraine Weapons Tracker on Twitter加裝了一大堆附加裝甲,結果俄軍卻率先棄車跑的不見人影 ... XD
新‧二七部隊 軍事雜談 (New 27 Brigade) on Twitter6/19. 開戰至6/19日06:00為止,俄軍傷亡和損失統計

人員 -約33600(+250)人
戰車 -1468 (+3)輛
裝甲車 -3577(+4)輛
火砲 -745(+6)門
多管火箭車-235(+2)輛
防空系統 -98組
飛機 -216架
直升機 -181(+1)架
無人機 -598(+4)架 巡弋飛彈-130(+1)枚 艦艇-14艘 各式車輛和油罐車-2523(+10)輛 特殊裝備-55個
吾皆娑婆 三千鴉殺浮屠之影
3 years ago @Edit 3 years ago
新台灣國防軍事網 on Twitter10架次共機擾我防空識別區 1轟炸機繞飛東南空域 - 政治 - 自由時報電子報今天中國軍機果然又來擾台,老古董轟六 ... XD

今日10架次軍機進入台灣防空識別區騷擾但是只有一架轟6單獨自我國西南空域繞至東南空域;我國空軍依慣例派遣空中巡邏戰機廣播、驅離、長程防空飛彈全程追蹤監控

反正中國也沒辦法改變甚麼,台灣不可能再走親中路線,台灣人更不介意全面軍事對抗
新‧二七部隊 軍事雜談 (New 27 Br... on Twitter台灣區域安全通報

10架次中國軍機於19日在西南海域以及通過巴士海峽在東南海域航行,殲-10、殲-11戰機各2架,殲-16戰機4架,以及空警-500預警機和轟-6轟炸機各一架
國防部 Ministry of National Defense, R.O.C. 🇹🇼 on Twitt...
吾皆娑婆 三千鴉殺浮屠之影
3 years ago @Edit 3 years ago
新‧二七部隊 軍事雜談 (New 27 Br... on Twitter台灣海軍玉山軍艦(LPD-1401)在乾塢整備,一整個看以為是日本最上級護衛艦
Military Photography Post’s Instagram photo: “LPD-14...
新台灣國防軍事網 on Twitter烏克蘭軍方出動裝甲救濟車(大慨是BREM)拖回一輛俄軍 T-72B 主戰車準備整修,應該是在烏南戰線某處的戰果。
🇺🇦 Ukraine Weapons Tracker on Twitter🇺🇦💪💪💪 這就是「化為烏有」 ... XD
美拒絕中國「台海非國際水域」說法 國安團隊分析背後企圖 - 國際 - 自由時報電子報知情人士指出中國屢次向美國表明「台海非國際水域」一事、美國總統拜登已聽取簡報,並決定明確拒絕此一主張!美國也愈發憂心中國,因此已由國家安全團隊著手分析中國說詞,以反制及拆解背後企圖。

傳出美國總統拜登已下令國安團隊檢視中國主張,同時也與美國盟邦合作了解相關說詞的含義,包括中國過去數十年如何形容台海。美國官員憂心,不能排除中國蓄意模糊化對台海法律地位的詮釋,以便將台海視為內海。

美方目前不清楚中方對「國際水域」的定義,但相信這是中國企圖阻止美艦穿越台海;報導指出自2020年以來美軍軍艦平均每個月會有一次經由台海往返東海、南海,今年迄今已有五次,接下來也不會停止。更是美軍藉此測試中國是否敢採取任何實際攔截行動?報導指出美國不可能被中國的武斷說法嚇退。
吾皆娑婆 三千鴉殺浮屠之影
3 years ago @Edit 3 years ago
新‧二七部隊 軍事雜談 (New 27 Br... on Twitter6/19. 烏軍第36和126旅使用迫砲摧毀俄軍戰車,地點不明
🇺🇦 Ukraine Weapons Tracker on Twitter新台灣國防軍事網 on Twitter烏克蘭陸軍第 36 旅和第 126 旅的迫砲火力炸毀了另一輛俄軍主戰車;但確切的日期和地點尚未知。
🇺🇦 Ukraine Weapons Tracker on Twitter新‧二七部隊 軍事雜談 (New 27 Br... on Twitter6/19. 前市長費多羅夫報告戰況,烏軍在札波羅熱地區往南推進10公里,接近梅利托波爾市區,以及烏軍已接近刻松市邊緣地區,不久幾週即將收復刻松
Українська правда ✌️ on Twitter
新台灣國防軍事網 on Twitter烏克蘭:北頓內茨克附近擊退俄軍 - 國際 - 自由時報電子報烏克蘭軍方在烏東傳出捷報!暫時擊退俄軍

烏克蘭軍方發文指出「我軍部隊在托什基夫卡(Toshkivka)擊退俄軍攻勢。敵人已經撤退正在重新集結」俄軍朝奧里霍韋村(Orikhove)展開「突襲」但烏軍猛烈反擊並在村落附近將俄軍成功擊退。

北頓內茨克所在的烏東盧甘斯克州長蓋戴(Sergiy Gaiday)今天在通訊軟體Telegram上指出:「俄軍有關於他們掌控北頓內茨克的所有宣告都是謊言。他們確實掌控城巿大部分,但不是全部。」目前烏克蘭政府持續對與北頓內茨克隔河對望、並遭到俄軍砲擊的利西昌斯克(Lysychansk)進行平民疏散作業。
吾皆娑婆 三千鴉殺浮屠之影
3 years ago @Edit 3 years ago
新台灣國防軍事網 on Twitter斯洛伐克領空可能將由波蘭和捷克兩國共同守衛!

由於斯洛伐克將提前停用 MiG-29 戰機並可能將其軍援烏克蘭。波蘭已同意直接保護斯洛伐克領空,如有必要,波蘭空軍 F-16 戰機機隊已準備好在斯國部署。
https://mil.in.ua/...
目前波蘭、捷克和斯洛伐克將討論合作條款。斯洛伐克已經開始為提前停止使用MIG-29戰機做準備;斯國已在美國訂購了新的F-16戰機,但它們必須等 2 年的時間才能交付。
Alvin Ong on Twitter捷克的Grippen是向瑞典租用的。
新台灣國防軍事網 on Twitter全球規模最大的武器裝備展「歐洲國際防務展」(Eurosatory)中,德國裝甲大廠「克勞斯-瑪菲·威格曼」(KMW)展示「拳獅」(Boxer)裝甲車履帶版本衍生型,罕見地配備120mm主砲。

KMW集團這輛全新的展示車一次展示了兩種新概念,第一種是改採履帶式的「拳師」模組化車族概念,第二種則是市場上第一種大口徑「非貫穿式」120mm RCT120無人砲塔設計。最大特色是採用先進的模組化設計

「拳師」8X8裝甲車是目前世界上最先進且防護能力最優秀的輪型裝甲車,且除了德軍採用外立陶宛、荷蘭、澳洲和英國等國陸軍也採購。KMW目前也正在測試從「拳師」八輪裝甲車衍生而來的RCH 155自走砲
新‧二七部隊 軍事雜談 (New 27 Brigade) on Twitter6/19. 烏軍第44砲兵旅操作M777榴砲打擊俄軍目標
Правда Артема Вітка新‧二七部隊 軍事雜談 (New 27 Br... on Twitter6/19. 來自美國和伊拉克的志願軍加入烏克蘭國際軍團,以烏克蘭語宣誓加入
ТРУХА⚡️English on Twitter新‧二七部隊 軍事雜談 (New 27 Brigade) on Twitter越南自製反艦飛彈VCM-01,基於俄國Kh-35飛彈設計基礎上研發,外傳使用南韓「海城」飛彈的SSE-750K渦輪引擎,或是烏克蘭海王星飛彈的MS-400引擎,目前已經出現陸基車載模式,在越南人民海軍服役
吾皆娑婆 三千鴉殺浮屠之影
3 years ago @Edit 3 years ago
Intizar on Twitter拜登政府财政部长耶伦说,从川普那里继承的一些中国关税“没有战略意义”
China News on TwitterIntizar on Twitter马里兰州的苹果员工投票决定加入工会,成为这家科技巨头在美国成立工会的第一批零售店员工
Intizar on Twitter记者:"总统先生,你会不会很快和习主席(习包子)谈话?"

拜登:"我不会和你谈! 我正在休假......是的,我将会和他交谈。"
Intizar on Twitter希拉里-克林顿宣布,她将不参加2024年的总统竞选。
吾皆娑婆 三千鴉殺浮屠之影
3 years ago @Edit 3 years ago
新台灣國防軍事網 on Twitter相當精彩的影片:烏軍將所有可以使用的物資都回收修復,一挺繳獲的俄軍NSVT 12.7mm 重機槍雖然已經燃燒和彎曲,但烏軍兵工單位將機槍放入柴油中潤滑方便拆卸,通過電解清除鏽跡並將零件拉直修復

手藝非常精巧!
🇺🇦 Ukraine Weapons Tracker on Twitter真的很有共鳴,很久沒看到這麼充滿戰地風格與舊式手藝的槍械修復了

尤其直接拿噴槍加熱槍身整修,是要很有經驗的師傅才能拿捏,否則加熱過度會讓強度大大減弱

新‧二七部隊 軍事雜談 (New 27 Brigade) on TwitterSpaceX的獵鷹9號(Falcon 9)運載火箭B1060 助推器可回收次數達13次,火箭表面的情況就能清楚他的技術成熟度
吾皆娑婆 三千鴉殺浮屠之影
3 years ago @Edit 3 years ago
https://pbs.twimg.com/media/FVoEYplUAAATFWJ?format=jpg&name=large新‧二七部隊 軍事雜談 (New 27 Brigade) on Twitter6/19. 俄系武器載具攻擊點和使用武器建議,相當具有參考價值,分別為BTR裝甲車、虎式輕形輪車、T-90戰車和BM-21多管火箭車為範例
菱形:使用榴彈發射器
方形:使用機槍
圓形:使用步槍等
Войдите на Facebook
https://pbs.twimg.com/media/FVn7bOtVEAUnmH-?format=jpg&name=large https://pbs.twimg.com/media/FVn7bOqUAAYH1g1?format=jpg&name=large https://pbs.twimg.com/media/FVn7bOqUcAAA2a6?format=jpg&name=large https://pbs.twimg.com/media/FVn7bOrVUAESm2p?format=jpg&name=large
個人要錢?
新台灣國防軍事網 on Twitter新冠病毒起源? 英媒爆:譚德塞「私下認為」是從武漢實驗室外洩 - 國際 - 自由時報電子報英國《每日郵報》爆料指出,英國政府消息人士透露,世界衛生組織(WHO)秘書長譚德塞「私下認為」病毒是2019年從中國武漢實驗室中外洩。

針對病毒起源問題,WHO截至目前為止的立場是「所有假設都在檯面上,不排除所有假設」。但有英國政府消息人士指稱譚德塞私下向一位歐洲政治高層透露,武漢肺炎疫情爆發最有可能的解釋是中國武漢一間實驗室發生災難性的意外事件,導致疫情在2019年底爆發。
吾皆娑婆 三千鴉殺浮屠之影
3 years ago @Edit 3 years ago
新台灣國防軍事網 on Twitter烏克蘭陸軍的反炮兵射擊成功炸毀了俄軍一個砲兵陣地(可能是 2S3 Akatsiya 152mm 自走砲),炸毀了至少兩輛俄軍自走砲。
🇺🇦 Ukraine Weapons Tracker on Twitter應該又是一個俄軍自走砲連四輛被摧毀
新台灣國防軍事網 on Twitter澳洲又有新一波軍援,上週首批四輛 M113AS4 裝甲運兵車已從澳洲起飛運往歐洲、它們將很快被移交給烏克蘭軍方。所有APC都由澳軍重新塗裝和測試,總共將向烏克蘭捐贈 14 輛
🇺🇦 Ukraine Weapons Tracker on Twitter更多的M113 APC將能大大增強烏軍機動能力,目前美國的兩百輛之外,北歐與東歐應該還有六十輛以上,
吾皆娑婆 三千鴉殺浮屠之影
3 years ago @Edit 3 years ago
加上其他國家應該能上看三百輛。還有荷蘭的大批YPR-765

新‧二七部隊 軍事雜談 (New 27 Br... on Twitter6/19. 駕駛MiG-29戰機的烏軍飛行員視角
Ukrinform on Twitter新‧二七部隊 軍事雜談 (New 27 Brigade) on TwitterSpaceX的獵鷹9號(Falcon 9)運載火箭B1060 助推器可回收次數達13次,火箭表面的情況就能清楚他的技術成熟度
https://pbs.twimg.com/media/FVoEYplUAAATFWJ?format=jpg&name=large新‧二七部隊 軍事雜談 (New 27 Brigade) on Twitter6/19. 烏克蘭參謀總部戰況簡報
Генеральний штаб ЗСУ / General Staff of the Armed Fo... https://pbs.twimg.com/media/FVoW1wvVUAAI5fV?format=jpg&name=small
新‧二七部隊 軍事雜談 (New 27 Brigade) on Twitter6/20. 盧甘斯克州長回報戰況

1. 感謝烏軍的火砲支援,在托什基夫卡順利擊退俄軍進犯,俄軍曾一度順利卻遭到烏軍毀滅

2. 北頓涅茨克戰鬥仍繼續,俄軍試圖完全佔領卻失敗了,並且遭受了巨大的損失

3. 利斯坎斯克處於烏克蘭控制之下,但卻不斷受到俄軍炮轟,「安靜」疏散仍在繼續,橡膠貨每天送達
Сергій Гайдай - ‼️Завд... on Facebook新‧二七部隊 軍事雜談 (New 27 Brigade) on Twitter6/20. 澳洲提供數輛M113裝甲車將運往烏克蘭, 14M113AS4裝甲運兵車和 20 多輛叢林巨蜥保護機動車輛
M113 Armored Personnel Carriers donated by Australia...
新‧二七部隊 軍事雜談 (New 27 Br... on Twitter6/20. 卡爾科夫地區,一輛俄軍BMP-1AM裝甲車被烏軍傘兵就地爆破
BlueSauron👁️ on Twitter新‧二七部隊 軍事雜談 (New 27 Br... on Twitter6/20. 影片為烏軍特戰部隊(SSO)在北頓涅茨克的戰鬥情況,據說俄軍利用砲彈的數量,不管某些地方有沒有軍隊,都進行打擊,對平民造成重大損失,俄軍使用大量火砲摧毀鎮地,然後繼續前進

他們在北頓涅茨克的任務,他們指出,他們正在開展偵察、偵察和調整炮火的工作
Illya Ayzin on Twitter
新‧二七部隊 軍事雜談 (New 27 Br... on Twitter6/20. 澳洲提供給烏克蘭的M113AS4裝甲車,上頭搭載單人砲塔,以M2HB重機槍為主,可防護士兵安全外,具備輕型步兵火力支援
Mariusz Cielma on Twitter新‧二七部隊 軍事雜談 (New 27 Br... on Twitter6/20. 來自前頓涅茨克親俄民兵指揮官吉爾金(Girkin)消息,由於在頓涅茨克市區的砲襲,親俄民兵第一軍團總部遭到摧毀和燒毀
https://pbs.twimg.com/media/FVp03Y6aAAAZlvb?format=jpg&name=smallJD on Twitter
新台灣國防軍事網 on Twitter烏克蘭軍方將俘獲的俄軍2A65 Msta-B 152mm榴砲整修後重新編入烏軍服役,用來機動攻擊俄軍陣地。
Defence of Ukraine on Twitter目前對火砲較為缺乏的烏軍來說,即使拖曳式榴炮也是非常重要的資產!只能盡量加強砲組的機動轉移訓練來對抗俄軍。
新台灣國防軍事網 on Twitter烏克蘭陸軍某空中突擊部隊在烏東前線當場擊毀一輛俄軍 BMP-1AM 步兵戰車。俄軍 BMP 當場發生大爆炸、砲塔與車身都炸碎
🇺🇦 Ukraine Weapons Tracker on Twitter可以看到俄軍 BMP-1AM 步兵戰車已經炸的不成車型,主要是發現掉在附近的30mm機砲砲塔才確認是BMP-1AM型
吾皆娑婆 三千鴉殺浮屠之影
3 years ago @Edit 3 years ago
Title: BMP-1AM Basurmanin: The Revival of a Legendar...不過只有30mm砲塔的BMP-1AM 居然也會炸的像個飛天烤肉爐 ... 實在令人驚訝!

30mm砲彈應該沒那麼大威力?

新台灣國防軍事網 on Twitter首次出現了一張喬治亞志願兵團使用主戰車的照片,而且很可能是波蘭🇵🇱軍援提供的T-72M1 主戰車。喬治亞團的實力果然也是不可小覷
WarNewsPL on Twitter照片中有一位女兵。
新台灣國防軍事網 on Twitter澳州國防部宣布首批四輛 M113AS4(共 14 輛)經波蘭運往烏克蘭。可以看到武裝配備還相當的不錯!澳洲安裝了全封閉式的12.7mm單人槍塔
Mariusz Cielma on Twitter可以看到烏軍還出動自家安托諾夫的AN-124戰略運輸機接運,這是與美軍C-5同級的大型運輸機
新台灣國防軍事網 on Twitter罕見的烏克蘭陸軍T-84主戰車再度現身
據說只有約二十輛進入服役?不過這輛狀況依然非常良好、持續與俄軍作戰當中。
Arslon Xudosi 🇺🇦 on Twitter本站也祝烏軍武運長久!加油
新台灣國防軍事網 on Twitter烏克蘭國民警衛隊發現了四輛俄軍MT-LB裝甲車,並將座標傳遞給烏克蘭陸軍砲兵發動攻擊;結果俄軍一輛當場被損壞,三輛被炸毀。
🇺🇦 Ukraine Weapons Tracker on Twitter烏軍的砲擊的確是非常精準
新台灣國防軍事網 on Twitter阻止無端侵略 英參謀長:英陸軍必須有能力擊敗俄羅斯 - 國際 - 自由時報電子報快報:英國的國防政策也受烏俄戰爭影響而有所調整。上週上任的英國陸軍參謀長桑德斯16日向所有官兵公告,眼見俄軍侵烏,英國陸軍必須保護英國並在陸地上打贏戰爭,必須有能力擊敗俄軍

桑德斯強調自從2月24日俄軍侵烏以來,世界已發生變化,英國現在要建立一支能與盟友並肩作戰、在戰鬥中能擊敗俄國的軍隊。
吾皆娑婆 三千鴉殺浮屠之影
3 years ago @Edit 3 years ago
桑德斯指出英國必須加速軍隊動員與現代化,強化北約實力,不讓俄國有機會占領更多歐洲土地,「我們這世代必須準備好讓英軍再次於歐洲作戰」。

英國《BBC》報導,桑德斯在軍方內部公告中提到他是自1941年以來,在涉及歐洲陸戰風險下首位指揮英國陸軍的參謀長,俄軍侵烏突顯了英國陸軍的核心目的,那就是保護英國、在陸地打勝仗,並以武力威脅阻止俄國的侵略行為。

新‧二七部隊 軍事雜談 (New 27 Br... on Twitter勘誤重發
6/20. 一輛少見的烏軍T-84戰車在東部某區
Arslon Xudosi 🇺🇦 on Twitter
吾皆娑婆 三千鴉殺浮屠之影
3 years ago @Edit 3 years ago
新‧二七部隊 軍事雜談 (New 27 Br... on Twitter6/20.澤倫斯基視察敖德薩地區,並頒發獎章給國民衛隊、邊防部隊和警察
НГУ on Twitter新‧二七部隊 軍事雜談 (New 27 Br... on Twitter6/20. 波蘭准將及前國家安全局長科澤伊接受媒體採訪表示,如果俄國持續火箭彈攻擊,波蘭可提供烏克蘭西部地區的防空保護Flash on Twitter新‧二七部隊 軍事雜談 (New 27 Br... on Twitter6/20.首次投入實戰的波蘭Krab自走砲
WarNewsPL on Twitter
新台灣國防軍事網 on Twitter又有一輛俄軍的BMP-1AM IFV被烏軍炸毀!
🇺🇦 Ukraine Weapons Tracker on Twitter新‧二七部隊 軍事雜談 (New 27 Br... on Twitter6/20. 烏軍士兵展示兩把步槍,除了比利時的F2000突擊步槍,另有加拿大的C7A1步槍,旁邊可以看到卸下的護木
War Noir on Twitter
新台灣國防軍事網 on Twitter華府學者:英國航空母艦使用中製機具 母公司被美列入黑名單 - 自由財經針對中國軍工複合體滲透全球,對各國國家安全構成威脅的議題,智庫指出英軍使用的智慧型起重機也是向中國國企採購,用來製造最新型的航艦,但中國卻在南海騷擾美國及盟國船艦和軍機。

英國皇家海軍向中國國企採購智慧型起重機,並利用它來製造兩艘最先進的航空母艦「威爾斯親王號」和「伊莉莎白女王號」,但這家「上海振華重工」(ZPMC)的母公司「中國交通建設集團」(CCCC,簡稱中交建),已在2020年被美國國防部列入黑名單,原因是他們在南海建造人工軍事設施

不僅英國,易思安指出美國每個主要貨櫃港口也都使用振華重工製造的智慧型起重機,值此武漢肺炎疫情期間凸顯西方世界的供應鏈及經濟基礎設施何等脆弱;
「我們14個港口,事實上是超過14個,我們所有主要貨櫃港口,都在使用這些起重機,世界各地貨櫃港口也是如此。」

易思安去年7月便警告台中港是中國進行登陸作戰的最佳地點,其他如高雄港、台北港與安平港則是潛在目標。因此中資企業若能控制台灣港口與碼頭甚至使用與解放軍有密切關係的設備,相關情報將被掌握

振華重工總部位於上海,在長興島、南通、江陰等地有8個生產基地,是全世界最大重型裝備製造商,主要生產大型貨櫃設備機械、散貨裝卸機械及大型鋼橋等,在全世界港口機械市場連續19年位居第一,訂單數量佔全球80%。
新台灣國防軍事網 on Twitter獨/拖式飛彈遙控發射?有望結合新型戰術輪車台灣國防再進一大步!自行整合開發TOW反裝甲飛彈遙控武器站!近年蔡英文總統大幅提高國防科研預算,已有民眾目擊新型無人遙控TOW反裝甲飛彈發射器、可能是測試遙控發射,未來有望結合新型戰術輪車

目前台灣的TOW反裝甲飛彈發射車都需人員暴露在外操作,但如果改成遙控武器站,將可讓射手在瞄準時躲在裝甲車廂內,只有重新裝填時才需暴露在外,大大增加安全性。專家分析最有可能在未來結合台灣正在自製的戰術偵搜車成為新型反裝甲飛彈載台,提升部隊戰力。

目前負責作業的中科院只低調表示這是協助陸軍針對TOW反裝甲飛彈進行安全遙控測試,面對中國敵情威脅,國軍是否找到新方法增強反裝甲戰力抗衡,成為話題。
台灣自行整合開發TOW反裝甲飛彈遙控武器站
長遠來看有兩大利多,一是可以搭配新型4x4國造裝甲車、二來則是可以整合到雲豹CM-34 IFV的砲塔加強反裝甲能力
國防MIT》軍方5億6千萬打造4輛「偵搜戰鬥車」 猛酷外觀首度曝光 - 政治 - 自由時報電子報
新‧二七部隊 軍事雜談 (New 27 Br... on Twitter軍事安全通報

台灣軍方今天表示,上午在屏東執行雷霆2000實彈射擊時,其中一枚火箭彈未離架,因推進劑燃燒造成車輛損壞,操演官兵均無受傷,已由中科院、陸軍專案小組釐清肇因中
雷霆2000實彈射擊未發彈燃燒 車毀無人受傷 | 政治 | 中央社 CNA
新台灣國防軍事網 on Twitter國軍爆演練意外!雷霆2000火箭爆炸? 軍方:推進劑殉燃車輛損壞 | ETtoday政治新聞 | ETt...目前台灣媒體居然只這一則報導比較正常,有提到軍方澄清!軍方指出雷霆2000多管火箭發射車沒有爆炸而是起火,而該單位也隨即滅火;第四作戰區則說明是因火箭彈未離架,推進劑起火造成車輛損壞。操演官兵均安全

第四作戰區指揮部說明射擊操演期間,一枚火箭彈不明原因未離架,推進劑起火燃燒造成車輛損壞,操演官兵安全均無受傷。軍方表示沒有如媒體所稱之「爆炸」情事,目前尚在釐清事發原因。

這一篇也是有提到軍方表示沒有「爆炸」而是起火的報導

台雷霆2000實彈射擊 火箭彈未離架燃燒 車毀無人傷
台雷霆2000實彈射擊 火箭彈未離架燃燒 車毀無人傷
本站覺得其他媒體都在軍方還沒回應之前就下標寫甚麼「全車爆炸炸毀」之類的,真是非常不負責任,不知又要誤導多少民眾

自由的報導也還正確!
至於其他媒體第一時間都根本沒提軍方澄清
雷霆2000火箭試射釀意外 車輛損毀幸官兵平安 - 政治 - 自由時報電子報
新台灣國防軍事網 on Twitter硬要湊熱鬧?國軍上午演習 共機同時間襲擾西南空域遭驅離 - 政治 - 自由時報電子報共機近期襲擾台灣空域頻繁,上午國軍在屏東滿州地區進行演習,共機同一時間進入西南空域騷擾,遭我國空軍戰機強力驅離!共機8時27分進入我國ADIZ(東部空域),高度7000公尺,空軍戰機在空警戒並廣播、驅離
新台灣國防軍事網 on Twitter最新影片:烏軍戰士射擊Snipex T-Rex 14.5mm 反器材狙擊步槍的影片。
Олександр Колим on Twitter俄式14.5mm機槍彈的威力基本上直逼西方一些20mm彈藥,而作為反器材狙擊步槍彈藥來說、槍口動能與穿甲力也幾乎是12.7mm的兩倍。的確具有優勢
Title: 14.5x114 large-caliber cartridges
新台灣國防軍事網 on Twitter畫面曝光!澤倫斯基至敖德薩地區 頒發獎章給當地士兵 - 國際 - 自由時報電子報快報:烏克蘭總統澤倫斯基除了奔走於各國際場合外,也積極出現在各處前線!親自聽取戰況簡報與頒發勳獎章鼓舞士氣,有消息指出澤倫斯基又秘密走訪烏南敖德薩前線地區並親頒勳獎章給當地作戰有功士官兵。

自開戰以來,澤倫斯基不畏風險積極出現在戰場前線,本月月初出現在北頓內茨克前線聽取當地戰況簡報和頒發獎章給士兵們,昨日他也現身烏克蘭南部城市尼古拉耶夫(Mykolaiv)除了與當地官員開會討論當地經濟、供水問題,以及農業狀況外,也視察了當地受損情況。
吾皆娑婆 三千鴉殺浮屠之影
3 years ago @Edit 3 years ago
日本受俄羅斯軍事威脅
新台灣國防軍事網 on Twitter烏俄戰爭長期化 部分日企停止對俄出口醫療器械 - 自由財經隨著烏俄軍事行動長期化,影響也波及到了醫療器械行業。日媒報導目前有部分日企已停止對俄國出口醫療器械,預料若長期下去,俄國的醫療器械將出現短缺。

隨著烏俄軍事行動長期化,物流和結算出現混亂,有越來越多日本醫療器械公司停止在俄國業務。X光機大廠Konica Minolta、電子設備製造商OMRON目前都已停止向俄國供貨。

而在全世界消化器官內視鏡領域有約七成市占的「奧林巴斯(Olympus )」所供應的內視鏡及治療器具也因物流問題陷入了停滯,此外佳能(Canon)的醫學影像診斷裝置供貨也受到了影響。
吾皆娑婆 三千鴉殺浮屠之影
3 years ago @Edit 3 years ago
乌克兰总统泽连斯基: 对胜利没有任何怀疑Intizar on Twitter乌克兰士兵在返回前线前举行婚礼。
美国财政部长:拜登考虑汽油免税期和削减中国商品关税美国拒绝接受北京对台湾海峡的领海主张《焦点》周刊:习普黑暗世界里没有自由Intizar on Twitter最新消息:台湾国刚刚发生6级地震
德国被“气荒”彻底逼到墙角:将重启更多燃煤电厂 提供者 财联社Intizar on Twitter 如果当年我知道还可以这样偷渡,我就不会浪费10年时间走正规的签证申请程序了。

在中国浪费了太多准备时间和钱。😂
吾皆娑婆 三千鴉殺浮屠之影
3 years ago @Edit 3 years ago
Intizar on Twitter凌晨5点左右,大批人马徒步进入美国。
Intizar on Twitter美国欢迎各位,不需要签证,不需要疫苗,不需要核酸证明。 欢迎来到自由世界

移民美国不是梦,就看你的决心,看看这些人能行,你也行。 但是如果美国收留你,那么一定要热爱这里,不能忘恩负义
Intizar on Twitter街头采访在美国的中国老粉红,老五毛,他们参加共产党在美国举行的升血旗仪式。。。在中国浪费了太多准备时间和钱。😂
Intizar on Twitter现在偷渡进入美国这么简单了。 蛇头把你扔到边境这边,然后走一会找到没有墙的地方,就进入美国。。。
吾皆娑婆 三千鴉殺浮屠之影
3 years ago @Edit 3 years ago
边境留了很多口,没有墙,拜登还不如直接把现有的墙全部拆掉卖废铁,重回100多年前没有边境的那个年代,这样就没有移民问题了,不管是民主党和共和党,都是手里的政治游戏,他们有机会的时候也不想彻底解决,因为把问题解决了,就没有事情可做了。所以我个人看法,这个年代,移民美国不是梦,就看你的决心。 但是如果美国收留你,那么一定要热爱这里,不能忘恩负义

非法移民不可怕,可怕的是这些中国移民。。。。
Intizar on TwitterIntizar on Twitter1986年以来,美国两党都没有认真对待过这个问题。哪怕各自有绝对的权力的时候也没有更新移民法律,所以两党都变相支持非法移民 🤣

如果你想偷渡,抓紧好日子,要不然哪天两党真想解决问题,很快就会解决的。
烏克蘭戰爭中的台灣籍國際志願兵:「為能在人生中留下紀念」 - BBC News 中文「炮彈攻擊最讓我感到威脅,很危險,因為碎片會往四處彈射,可能造成極大傷害...... 但死去的話,或許可以給世人留下正面啟發與參考」。

講話的人名叫李成零,是為數不多的台灣人中的一員, 加入烏克蘭境內的國際志願軍團,抵禦俄羅斯對該國的入侵。他的事蹟通過台灣的軍事迷網站及臉書軍事社群傳開後,有人向他喊話,讓他回來「訓練我們國軍」;但也有人批評他說,到語言難以溝通的戰場,很難真的幫得上忙,反而會為親友帶來負擔。

對此,李成零並不介意。他說,現在許多人憂心他的安危,但在台灣的時候,卻甚少關心過他的生活,「好似對這些人來說,我上了戰場之後就變成另一個人」。
吾皆娑婆 三千鴉殺浮屠之影
3 years ago @Edit 3 years ago
Intizar on Twitter在抛硬币后,台湾人李成零决定飞越到八千公里外的欧洲大陆,来到炮火连天的乌克兰前线。

乌克兰境内抵御俄军入侵的国际志愿军团中,有为数不多的数位台湾人,李成零便是其中一员。
乌克兰战争中的台湾籍国际志愿兵:“为能在人生中留下纪念” - BBC News 中文Intizar on TwitterOne PLA aircraft (Y-8 EW) entered #Taiwan’s southwest ADIZ on June 20, 2022. Please check our official website for more information: 中華民國國防部-全球資訊網-即時軍事動態
吾皆娑婆 三千鴉殺浮屠之影
3 years ago @Edit 3 years ago
新‧二七部隊 軍事雜談 (New 27 Br... on Twitter6/20.之前在頓涅茨克空域擊落Su-25戰機,俘虜一名俄國飛行員,經過調查,他是前俄國空軍少校安德烈·費多丘克(Andrey Fedorchuk),瓦格納傭兵成員
Впійманий російський пілот виявився найманцем ПВК “В...他在烏克蘭方面審訊期間知道自己的處境,有可能不享有交換戰俘的條件,他願意承擔罪孽,不過有趣的是,俄軍在導航方面存在很大問題,費多丘克稱他擁有 Garmin 導航系統和 Pronebo 智慧手機,其導航功能比俄國空軍的機載導航設備更準確
吾皆娑婆 三千鴉殺浮屠之影
3 years ago @Edit 3 years ago
新‧二七部隊 軍事雜談 (New 27 Br... on Twitter6/20. 烏東某區,烏軍在其中房舍俘虜8名俄軍士兵,有人似乎中彈受傷,其他被嚇的立即投降
Yurii Kochevenko on Twitter新‧二七部隊 軍事雜談 (New 27 Br... on Twitter6/20. 另一批烏軍國際軍團新成員加入,可以看到士兵使用的 CZ 806 BREN-2 步槍、M249 和 M240B 機槍、來自美國的AirTronic PSRL-1 火箭發射器和Accuracy International AWM 狙擊步槍
War Noir on Twitter
新台灣國防軍事網 on Twitter烏國「自由軍團」創始人戰死伊久姆! 各界哀悼 - 國際 - 自由時報電子報許多勇敢的烏克蘭人紛紛拿起武器守護自己的家園,有消息指出喀爾巴阡特戰營的指揮官庫琴戰死在烏東伊久姆地區。外媒報導,自開戰以來喀爾巴阡特戰營一直在保衛著烏國首都基輔,也在伊爾平、羅馬尼夫卡和羅伐利等地區執行過任務

該單位現在於伊久姆地區活動,他的死訊讓各界人士感到難過,紛紛貼文哀悼,伊凡諾-法蘭科夫斯克市市長馬爾辛基夫(Ruslan Martsinkiv)在臉書PO文「庫琴是個性格不屈的好人,他被尊為指揮官,是位真正的戰士」烏克蘭內政部長顧問格拉申科(Anton Gerashchenko)也在推特表達自己的哀悼。
新‧二七部隊 軍事雜談 (New 27 Brigade) on Twitter6/20. 盧甘斯克州長海岱發布戰況

1. 俄軍加強火砲和空中武力,正在北頓涅茨克工業區和城市郊區加強攻擊,托什基夫卡區和烏斯季尼夫卡區也是如此,俄軍想要在那裡取得突破,為此他們聚集了大量的軍備

2. 北頓涅茨克和利斯坎斯克周圍的許多村莊都發生戰鬥,不幸的是,烏軍撤守梅基奧爾季涅(Metolkine)

3. 俄軍繼續緩慢前進,盧甘斯克地區會被俄國武器摧毀,軍事行政人員、警察、救援人員和志願者繼續從利斯坎斯克進行「無聲」疏散,由裝甲車帶走居民

4. 利斯坎斯克被俄軍提前摧毀,當地有叛徒幫助俄軍摧毀,他們針對人們躲藏的建築物發動攻擊

5. 俄軍火砲佔主導地位,儘管烏軍在城市作戰中獲得成功
Сергій Гайдай - ‼️Втра... on Facebook
吾皆娑婆 三千鴉殺浮屠之影
3 years ago @Edit 3 years ago
新台灣國防軍事網 on Twitter澳洲已開始向烏克蘭移交M113裝甲運兵車!且澳洲提供的M113是2007年升級的M113AS4,具有增強的陶瓷裝甲保護,可防禦 14.5 mm 彈藥;車底還加強保護力使乘員免受地雷和簡易爆炸裝置傷害。
https://mil.in.ua/...

另一個值得注意的是M113AS4 配備 355 匹馬力的 MTU 6V199TE 柴油引擎。而且比原版車身增長了 66公分、因此M113AS4 增加了第六對路輪。原本M113只有五對
Mild Zhangxianzhong on Twitter澳洲默默地给了不少。典型少说多做靠得住的国家。
新‧二七部隊 軍事雜談 (New 27 Brigade) on Twitter6/20. 開戰至6/20日06:00為止,俄軍傷亡和損失統計

人員 -約33800(+200)人
戰車 -1477(+9)輛
裝甲車 -3588(+11)輛
火砲 -749(+4)門
多管火箭車 -238(+3)輛
防空系統 - 98組
軍機 - 216架
直升機 -181架
無人機 -601(+3)架 巡弋飛彈 -130枚 艦艇 -14艘 各式車輛和油罐車 -2527(+4)輛 特殊裝備 - 55個
新‧二七部隊 軍事雜談 (New 27 Brigade) on Twitter6/20. 烏克蘭國會投票通過兩項法案,將嚴格限制俄羅斯書籍與音樂。俄羅斯入侵烏克蘭後,基輔當局尋求切斷俄烏之間殘留的諸多文化連結
去俄羅斯化 烏克蘭國會通過2法案禁俄書籍音樂 | 國際 | 中央社 CNA新‧二七部隊 軍事雜談 (New 27 Brigade) on Twitter6/20. 黑海地區的蛇島發生多起爆炸並起火燃燒,據目擊者稱,爆炸聲從當地20日凌晨 4 點 30 分開始傳出,有火箭正朝著島嶼飛去

待烏克蘭參謀總部確認消息
Труха⚡️Украина
新‧二七部隊 軍事雜談 (New 27 Br... on Twitter6/20. 英國國防部戰況簡報

1. 上週末,俄羅斯的地面和戰術空中行動仍然集中在頓巴斯中部地區

2. 在迄今為止的衝突中,俄羅斯空軍表現不佳,未能始終如一地提供空中力量可能是俄國非常有限的競選成功背後的最重要因素之一,無法獲得充分的空中優勢,並且以規避風險的方式作戰,很少深入烏克蘭防線後方,其困難的一些根本原因與俄羅斯地面部隊的原因相呼應

3. 多年來,俄羅斯的大部分空戰訓練很可能都是為了給高級官員留下深刻印象而設計,而不是在機組人員中制定動態計劃,雖然俄羅斯擁有相對現代和有能力的戰機,但未能發展其人員所需的制度文化和技能組合,以滿足俄羅斯提供更西方化的戰鬥機的願望,這導致地面部隊的努力超出了計劃的重量
他們已經筋疲力盡,以及先進的巡弋飛彈,其庫存可能已經不多了
Ministry of Defence 🇬🇧 on Twitter
新台灣國防軍事網 on Twitter聯合國馬利特派團再傳1維和人員遭炸死 已175人喪生 - 國際 - 自由時報電子報聯合國馬利特派團19日表示,一名分屬於幾內亞(Guinean)特遣隊的維和人員在巡邏的過程中遭地雷炸死。截至目前為止已有175名聯合國在馬利特派團的維和人員喪生。

擁有13000人的馬利特派團是聯合國最大的維和機構,事實上也是最危險的一支。馬利境內的反政府聖戰士份子不僅肆意濫殺平民,也不放過聯合國維和人員。這些反政府份子經常利用土製炸藥(IEDs)襲擊目標,除了本次的幾內亞維和人員遭炸死以外,3日亦有兩名維和人員也被這種簡易炸彈炸死
新台灣國防軍事網 on Twitter吳釗燮視訊布查市長 宣布援贈50萬美元助重建 - 政治 - 自由時報電子報台烏友好再進步!台灣外交部長吳釗燮今與烏克蘭布查市長費多盧克視訊通話,並代表台灣政府第四度援助烏克蘭,援贈布查市50萬美元協助該市進行重建。

外長吳釗燮表示「布查事件」是俄國對無辜者犯下最嚴重的戰爭罪之一,台灣堅定支持烏克蘭為主權、自由和民主奮鬥。並對遭受戰火波及的烏國人民表達最誠摯的慰問

我國政府針對俄軍在布查地區所犯下人神共憤的暴行,於4月5日發布新聞嚴厲譴責俄方殘殺平民的作法不僅違反國際法,也不見容於文明世界,並支持國際社會儘速進行調查真相;我國蔡英文總統及賴副總統更於4月7日同聲譴責俄國的戰爭罪。吳釗燮向費多盧克說明我國迄今對烏國已援贈超過580噸的物資
新台灣國防軍事網 on Twitter俄軍機飛行員被俘坦承是瓦格納傭兵 退役軍官為10萬月薪上戰場 - 國際 - 自由時報電子報烏軍19日傳出擊落一架俄軍Su-25攻擊機,並將俄軍飛官俘虜,如今飛官身分曝光是前俄國空軍少校費多丘克(Andrey Fedorchuk)更在烏方審訊中承認自己是俄國半官方瓦格納傭兵的成員之一。

外媒報導,前俄國空軍少校費多丘克在審訊中承認自己是俄國瓦格那傭兵公司成員!他在烏克蘭作戰的月薪是20.5萬盧布(約台幣107767元)費多丘克表示他曾參與過轟炸烏克蘭城市的任務,在前往襲擊烏克蘭部隊的基地時被烏軍防空飛彈擊落。

費多丘克知道自己是傭兵所以應該沒辦法被換俘,他願意承擔自己的罪孽,此外費多丘克抱怨俄國空軍的機載導航設備很不準確!
吾皆娑婆 三千鴉殺浮屠之影
3 years ago @Edit 3 years ago
他自己擁有的台灣Garmin的導航系統和Pronebo智慧手機的導航功能都比它準確。
新台灣國防軍事網 on Twitter由此可見台灣Garmin的導航系統還真是世界聞名!

新台灣國防軍事網 on Twitter烏克蘭戰爭中的台灣籍國際志願兵:「為能在人生中留下紀念」 - BBC News 中文為捍衛自由而戰,台灣之光!BBC報導「炮彈攻擊最讓我感到威脅,很危險,因為碎片會往四處彈射可能造成極大傷害...... 但死去的話或許可以給世人留下正面啟發與參考」。李成零、是烏克蘭為數不多的台灣籍志願兵之一

大約10年前他加入過知名的法國外籍兵團(Légion Étrangère)結識了來自世界各國的 #志願兵
李成零回憶說自己以「10元硬幣正反面」作賭,最後決定飛越到八千公里外的歐洲大陸,來到炮火連天的烏克蘭前線。由於本身具有特戰軍事背景,李成零順利通過面試並加入了烏克蘭國際志願兵團。

他說有一次戴著夜視鏡看到有一台無人機。不一會一枚飛彈便落在近在咫尺的地上,劇烈的爆炸感覺死神就在腳邊徘徊。還有一次他們跟著炮兵一起行動想要奪回村莊,但有一個隊友走在後面迷路不小心跑進俄軍控制的村莊,竟然五分鐘後還可以活著逃出來。這成為他們日後閒暇時的談資。

李成零粗略估計烏克蘭至少有20名以上台灣籍志願兵,但來自同鄉的戰友們其實並無緊密聯繫。 他說戰場上還有其他使用華語的黃種人,但互不熟悉甚至會有點提防。根據烏克蘭官方透露目前約有兩萬多名國際志願兵團成員,美國成員最多,來自台灣則約有30名,也有一些中國背景的人則多是住在烏克蘭多年
新台灣國防軍事網 on Twitter急了? 俄軍首度動用「305」高精準導引空對地飛彈 - 國際 - 自由時報電子報飛彈短缺之下開始搜括所有可用之彈

俄軍在烏克蘭已動用代號「Izdeliye 305」的新型空對地飛彈、由俄軍Mi-28NM攻擊直升機掛載攻擊烏軍彈藥庫和油料庫等重要目標。射程14.5公里

去年才在俄國展覽上首度亮相,暫名為Izdeliye 305(意為「產品 305」)官方名稱甚至還沒有決定;顯見俄軍飛彈短缺程度。

由科洛姆納工程設計局研發,CEP為2公尺,射程14.5公里,發射重量105公斤。

該飛彈有兩種導引方式,在「射後不理」選項下,採用光電尋標頭鎖定目標輪廓,在發射後完全自主。另一種選項是遙控模式,飛彈以慣性導引模式飛向預設座標區,最後由直升機武器官由螢幕導引指示攻擊目標。
新台灣國防軍事網 on Twitter烏軍戰場大啖壽司! 日網友驚呼:醬油也用太多 - 蒐奇 - 自由時報電子報在戰場上要享受這個美食是有難度的事情,但推特流出一段烏軍在戰場上吃日本壽司的影片而且相當正統,只是烏軍吃壽司的方法也震驚了許多日本網友。日本許多網友驚呼醬油也用太多了 ... XD

可以看到兩位烏軍士兵正在津津有味吃著桌上的日本壽司,右邊的烏軍將一部份的芥末放入醬油中持續攪拌,帳號kamipapa_ro在推文中表示「烏克蘭士兵吃壽司,醬油量不是一般正常的量」 ... XD

網友們看到推文後紛紛留言「跟日本相比,東歐與烏克蘭人在吃壽司時會用到很多醬油」「其實歐洲有些賣壽司的店家會將醬油稀釋」「天啊,這醬油量不會太多嗎?」「就當士兵們在補充鹽分」
「希望戰爭結束後這些士兵們能真正坐下來好好享用壽司」「這在吃蕎麥麵吧」。

真的是很棒~
也祝福這兩位烏軍士兵武運長久、一切平安

新‧二七部隊 軍事雜談 (New 27 Br... on Twitter6/20. 烏軍第10山地突擊旅以反裝甲飛彈摧毀俄軍T-64BV 戰車
🇺🇦 Ukraine Weapons Tracker on Twitter
新台灣國防軍事網 on Twitter中國造武器不堪使用 巴基斯坦軍方頭大 | 國際 | Newtalk新聞中國製造武器品質低劣又被戳破!

美國近日破譯巴基斯坦情報發現巴國4艘中國製造、號稱配備大量飛彈的護衛艦嚴重故障無法發射飛彈、批評為「不堪使用」!搜索和追踪雷達更在高功率時故障無法鎖定目標

美國國安專家法布里(Di Valerio Fabbri)發現巴基斯坦 向中國購買的 4 艘 F-22 飛彈護衛艦存在嚴重缺陷,搜索和追踪雷達在高功率輸出時密集故障脫鎖,無法鎖定目標;在某種程度上導致防空飛彈完全失效無法發揮戰力

此外這些飛彈護衛艦的發動機曲​​軸箱和襯套也發現了嚴重的疲勞性退化,潤滑油降解和隔振器提早老化也是發動機中的其他故障。這不是巴基斯坦第一次遇到「中國製造」的軍備嚴衝故障問題。
今年 2 月巴基斯坦陸軍從中國進口的 VT4 主戰車和 203mm牽引式火砲也都出現一些可靠性問題。

既然有這些問題,為什麼巴基斯坦和孟加拉等國家還會向中國購買軍事裝備?專家指出許多國家買中國武器不是為了要用在戰場。買中國武器的用意,更重要的是與中國保持良好關係。此外「對於第三世界的許多國家來說,他們在武器採購中最重要的考慮因素是價格和政治」其中貪腐更是有著關鍵的作用。
新台灣國防軍事網 on Twitter一名來自中東的俄國情報人員在烏克蘭被拘捕!烏克蘭國安局在切爾諾夫策發動一次突擊行動、這名俄國情報人員意圖收集烏軍武器和軍援運送路線的情報。此外還偵察油庫位置及烏軍在布科維納的部署情況。
https://mil.in.ua/...
烏克蘭國安局指出,被拘留者是俄軍特戰部隊的情報聯絡人員。且俄軍特戰部隊依據情報準備策劃破壞活動,包括爆破鐵路設施和轟炸物流倉庫。
СБУ затримала російського диверсанта, який прибув з ...
吾皆娑婆 三千鴉殺浮屠之影
3 years ago @Edit 3 years ago
新台灣國防軍事網 on Twitter烏克蘭陸軍第 10 山地突擊旅使用一枚反裝甲飛彈擊中一輛俄軍 T-64BV 主戰車的後部,使其癱瘓無法行動。本站認為可能是親俄民兵的T-64BV
🇺🇦 Ukraine Weapons Tracker on Twitter相當清晰的鏡頭,顯示攻擊之前烏軍早已用無人機盯上這輛 T-64BV 主戰車很久
吾皆娑婆 三千鴉殺浮屠之影
3 years ago @Edit 3 years ago
新台灣國防軍事網 on Twitter俄國聲稱克里米亞的 Chornomornaftogaz 石油鑽井平台遭到烏克蘭軍方猛裂襲擊!目前俄軍正在疏散平台上的俄國人員。敖德薩油田位於克里米亞以西 150 公里、敖德薩以南 130 公里的陸架上。
https://mil.in.ua/...
希望是真的被打!俄國在這一塊油氣田的設施跟鑽井全都是搶劫霸占了烏克蘭的、非常的惡劣。祝俄國多吃幾發魚叉飛彈
青年日報 Youth Daily News on Twitter#紅隼
https://pbs.twimg.com/media/FVsiF6eUYAAUbCk?format=jpg&name=small
新‧二七部隊 軍事雜談 (New 27 Br... on Twitter6/20. 烏克蘭國會議員阿列克謝·貢恰連科(Alexei Goncharenko)公布一項戰況消息,位在黑海地區烏軍以飛彈擊中俄國Petro Godovanets海上油田設施,現在俄羅斯將無法在烏克蘭的黑海海域開採天然氣

自2014年,俄羅斯在距離敖德薩100公里和克里米亞150公里處查獲鑽井平台,俄軍還使用它們在無線電偵察下監測地面情況
https://prm.ua/...
吾皆娑婆 三千鴉殺浮屠之影
3 years ago @Edit 3 years ago
新台灣國防軍事網 on Twitter非常值得一看的影片:烏克蘭 SSO 特戰部隊展示如何為商用無人機準備彈藥。

可以看到保加利亞 Arcus 製造的 VOG-17M 30mm槍榴彈和蘇聯製 RKG-3 反裝甲手榴彈都被改裝為無人機掛載的空投彈藥,有兩輛俄軍主戰車和 BMP-2 IFV被烏軍攻擊損壞。
🇺🇦 Ukraine Weapons Tracker on Twitter看來保加利亞應該是私下提供不少小型武器彈藥軍援,之前出現SPG-9 73mm無後座力砲,現在又有保加利亞 Arcus 製造的 VOG-17M 30mm槍榴彈

而且可以看到RKG-3 反裝甲手榴彈改裝用的穩定尾翼套件都是用3D列印出來的!相當高檔,不再用PVC水管了
Title: 苏联最后的反坦克手榴弹——RKG-3 - 哔哩哔哩
新台灣國防軍事網 on Twitter難得一見的影片:烏克蘭陸軍T-84主戰車實戰中對俄軍開火,而且還是行進間射擊。
BlueSauron👁️ on TwitterT-84是戰前烏克蘭最高檔而且是自製的主戰車
性能還比T-80更好一些,可惜未能大量生產
新台灣國防軍事網 on Twitter打對折!美參院擬阻止12船艦退役 大放送!機艦都給還加薪 | 國際 | Newtalk新聞美國眾院提議保留待退的其中五艘自由級瀕海戰鬥艦,四艘惠德比島級船塢登陸艦及即將完成現代化大修的提康德羅加級飛彈巡洋艦「維克斯堡號(CG-69)」;而參院軍委會則再加上要求保留兩艘機動登陸平台艦(MLP)。

如果提案最終成為法律,則正巧是保留美國海軍提議退役的24艘艦艇的半數。其中自由級瀕海戰鬥艦和遠征移動基地艦尚未超過美軍一般計畫使用的25年年限,被列為首要檢討名單;但由於美國海軍強烈主張自由級艦未能達到作戰目標而建議「汰除」或「轉移」,參眾院委員會都傾向保留其中五艘
參院加碼保留的兩艘機動登陸平台艦,分別是2013年成軍服役的蒙特福特角號(T-ESD-1) 和2014年加入的約翰·葛倫號(T-ESD-2),艦齡也都只有9到10年左右。當初美國設計時並未考慮搭載F-35B的情況,所以未裝通信、輔降系統等,機動登陸平台艦目前無法值接起降F-35戰機或許是不受美國海軍及陸戰隊青睞的原因。

至於2023財年,美國海軍、陸戰隊預算將購買包括最新「星座級」飛彈巡防艦在內的八艘艦艇。而且在航空器方面將購買15架F-35B、13架F-35C匿蹤戰機、5架E-2D「鷹眼」預警機和比原先請求10架再多2架的CH-53K「種馬王」重型運輸直升機。
Intizar on Twitter比利时查获900公斤可卡因----法新社
Intizar on Twitter点入台湾大学生温约瑟建制的“#中国人民解放军基地及设施”连结,密密麻麻五星旗标记在中国地图上,共有约1200处,点进去连结可见相关介绍、报道、照片。包括陆海空军基地、中央政经军事机关、火箭军基地、军事院校等,已吸引56万多人点阅。
台湾大学生标识解放军基地图,表达守护台湾意愿東吳大學音樂系大四生自製地圖 解放軍基地設施全看光 | 政治 | 中央社 CNAIntizar on Twitter中国5月份从俄罗斯进口的原油飙升至创纪录水平,俄罗斯取代沙特阿拉伯成为中国最大的供应国
吾皆娑婆 三千鴉殺浮屠之影
3 years ago @Edit 3 years ago
Intizar on Twitter好莱坞喜剧演员本-斯蒂勒拜访乌克兰泽伦斯基
Intizar on Twitter”我建议他让妻子和孩子保留他们的英国护照“,英国在香港的最后一任总督彭定康20日说这是他给新当选的香港特首 #李家超 的建议。 随着香港即将跨入主权移交25周年,彭定康对媒体表示,世界现在面对的是一个“巅峰过后的中国”。
彭定康说世界现在面对的是一个“巅峰过后的中国”Intizar on Twitter英首相约翰逊:如果背弃英勇的乌克兰,我们将永不会安全Intizar on Twitter拍视频侮辱黑人的中国男子在赞比亚被捕
吾皆娑婆 三千鴉殺浮屠之影
3 years ago @Edit 3 years ago
Intizar on Twitter🔴特别直播 -- 习近平在20大连任的几率已达89%Intizar on Twitter最近有很多中南海听床师说李克强会取代习近平。 但是这个用钱下注的政治预测网站显示习近平连任几率非常高,其实常识也可以看出习近平不会,也不敢让位。 #賭盤

Intizar on Twitter【华尔街日报】:经济学家们认为美国利率上升使未来12个月内经济衰退的可能性上升到44%。

在2007年12月,也就是2007-2009年经济衰退开始的那个月,经济学家们当时认为经济衰退的可能性是38%。
吾皆娑婆 三千鴉殺浮屠之影
3 years ago @Edit 3 years ago
Intizar on Twitter俄国继续往乌克兰运送坦克
Intizar on Twitter印度士兵在该国的喜马拉雅山脉,与中国接壤地区练习瑜伽。 对面的中国士兵也许不甘示弱,正在加练叠被子。
Intizar on Twitter乌克兰士兵轮休回家,给孩子们一个惊喜
Intizar on Twitter一架乌克兰苏-27战斗机在敖德萨上空飞行。
Intizar on Twitter加拿大考虑制定法案,允许没收遭制裁的俄罗斯资产
烏克蘭獲贈的 CryptoPunk 以 90 ETH 賣出!獲十萬美元戰爭經費
吾皆娑婆 三千鴉殺浮屠之影
3 years ago @Edit 3 years ago
Intizar on Twitter自俄罗斯侵略乌克兰以来,台湾国第四次援助乌克兰。

迄今对乌国已援赠超过580吨的物资,另捐助援款超过4000万美元
Intizar on Twitter美国盖洛普民意调查数据显示,中期选举年,美国民众对拜登做总统时期的美国国会的满意度是史上最低18%

奥巴马史上倒数第2,第3
川普时期史上倒数第4
Intizar on Twitter俄罗斯在乌克兰使用了数百种被国际条约广泛禁止的武器。

俄罗斯的攻击广泛使用了滥杀、滥伤和滥毁的武器。
What Hundreds of Photos of Weapons Reveal About Russ... #化學
Intizar on Twitter维吾尔裔日本人 Arfiya (Eri),出来竞选日本议员,她受到了日本自民党的背书
Intizar on Twitter更多关于她的介绍
Intizar on TwitterArfiya会七种语言,竞选纲领为 “更好的工作与生活平衡,性别平等和修改日本宪法(重新允许日本国的交战权)等”

她支持自民党的主流保守政治,并坚持认为日本必须“坚定地维护我们的国家安全”。

Arfiya 还拒绝用“新疆”这个名字来形容中国境内的维吾尔地区, 说中国对维吾尔人权的侵犯难以用语言来形容
因大规模裁员未能提前告知 特斯拉遭前员工起诉 提供者 智通财经Intizar on Twitter两名员工在德克萨斯州提起诉讼,他们表示,特斯拉位于内华达州斯帕克斯的gigafactory工厂于6月份终止了他们的合同。这个位于内华达州的工厂有500多名员工被解雇。诉讼称该公司未遵守联邦法律关于大规模裁员的规定,大规模裁员需要提前60天通知受影响的员工。“特斯拉只是通知员工,他们的解雇将立即生效
吾皆娑婆 三千鴉殺浮屠之影
3 years ago @Edit 3 years ago
Intizar on Twitter明天6月21日开始,美国法律《 #维吾尔强迫劳动预防法 》将会生效。 #維吾爾強迫勞動預防法

美国海关拥有更大的权力来扣留全部或部分在东突厥斯坦(新疆)制造的商品包括原材料,或由中国与强迫劳动有关的实体生产的商品,除非中国方面能自证清白,但是由于中国不允许第三方独立调查机构,因此中国很难出示证明。
Intizar on Twitter中国警告说,新法律将 "严重 "损害中美两国之间的关系,并发誓要报复美国。
Intizar on Twitter重磅新闻:cloudflare宕机了,此刻世界上一半的网站都打不开了
新‧二七部隊 軍事雜談 (New 27 Brigade) on Twitter6/21. 烏克蘭國防部戰況簡報
登录 Facebook
https://pbs.twimg.com/media/FVtjdk2UAAMS4u2?format=jpg&name=small新‧二七部隊 軍事雜談 (New 27 Br... on Twitter6/21. 俄軍T-72戰車通過在東部某區的地雷範圍,引爆後車體逐漸失去動力
BlueSauron👁️ on Twitter新‧二七部隊 軍事雜談 (New 27 Br... on Twitter6/21. 盧甘斯克州長海岱表示,俄軍正在烏克蘭地區發動大規模攻勢,他們已經積累了足夠數量的儲備,今天該地區所有的自由定居點都著火了

北頓涅茨克地區,工業區的戰鬥已經開始,烏克蘭軍隊只控制了 Azot 工廠的領土
吾皆娑婆 三千鴉殺浮屠之影
3 years ago @Edit 3 years ago
俄軍正沿著利斯坎斯克-巴赫姆特高速公路前進,附近的城鎮不斷遭到炮火襲擊。利斯坎斯克整天都在遭受俄羅斯的大規模砲擊,目前受害者人數未知

Краї的烏軍沒有被包圍,此外 - 給惡軍造成重大損失。被佔領土的醫院和太平間擠滿了俄軍傷兵
Українська правда ✌️ on Twitter
新‧二七部隊 軍事雜談 (New 27 Brigade) on Twitter最近網路上發現台灣軍方正測試遙控發射拖式飛彈(BGM-71 TOW),作為遙控將塔的可能性增加,很可能針對戰術偵搜車為主武裝模式
獨/拖式飛彈遙控發射?有望結合新型戰術輪車
新‧二七部隊 軍事雜談 (New 27 Br... on Twitter6/21. 好萊塢影星班·史提勒(Ben Stiller)在訪問烏克蘭西部城市後,來到基輔與澤倫斯基會面
新台灣國防軍事網 on Twitter烏克蘭軍方用專業攝影拼湊出美製標槍反裝甲飛彈的飛行軌跡。
Капітан Прайс on Twitter新台灣國防軍事網 on Twitter普廷波羅的海艦隊斷供?立陶宛禁俄物資過境 - 自由財經#立陶宛 抗俄越發強硬!對加里寧格勒禁運!

立陶宛18日宣布禁止俄國利用立陶宛鐵路將煤炭、金屬、電子產品和其他受制裁貨物運往加里寧格勒的軍事基地,直接砍掉加里寧格勒50%進口物資。俄國目前非常惱怒並暗示要採取軍事行動

由於加里寧格勒是俄軍波羅的海艦隊和第 11 軍團的主要基地,以及先進武器倉庫所在地,立陶宛禁俄國物資過境影響相當大。18日起立陶宛獲得北約及歐盟的許可後,正式通知俄國切斷陸上鐵路交通線。
吾皆娑婆 三千鴉殺浮屠之影
3 years ago @Edit 3 years ago
立陶宛:未封鎖俄飛地加里寧格勒人貨運輸 行動依歐盟制裁 | 國際 | 中央社 CNA俄羅斯為飛地槓上立陶宛 看懂加里寧格勒歷史與重要性 | 國際 | 中央社 CNA
新台灣國防軍事網 on Twitter吳釗燮視訊布查市長 宣布援贈50萬美元助重建 - 政治 - 自由時報電子報台烏友好再進步!台灣外交部長吳釗燮今與烏克蘭布查市長費多盧克視訊通話,並代表台灣政府第四度援助烏克蘭,援贈布查市50萬美元協助該市進行重建。外長吳釗燮也表示布查屠殺事件是俄軍犯下最嚴重的戰爭罪行之一

外長吳釗燮表示「布查事件」是俄國對無辜者犯下最嚴重的戰爭罪之一,台灣堅定支持烏克蘭為主權、自由和民主奮鬥。並對遭受戰火波及的烏國人民表達最誠摯的慰問

各位要批評台灣此次捐五十萬美元太少的,先去看完整篇新聞可以嗎?
新聞裡就提到:「外長吳釗燮向費多盧克說明,我國迄今對烏國已援贈超過580噸的物資,另捐助照護烏國難民及協助烏國城市、醫院及教會進行重建的援款超過4千萬美元。」

四千萬美元不少了吧?
新台灣國防軍事網 on Twitter軍情動態》俄情報蒐集艦繞行北海道 日媒:罕見 - 國際 - 自由時報電子報俄軍這艘電偵艦真是生鏽生到很罕見 ... XD
日本指出俄軍舷號CCB-80的巴爾珊級情報蒐集艦5月18日通過庫頁島與北海道間的宗谷海峽向東,航行在北方領土、東北三陸外海後折返;6月7日又在宗谷海峽朝西通過後南下

俄軍電偵 / 情報蒐集艦5月至6月間繞行北海道,日本認為此舉實屬罕見,可能是藉由攔截無線電通訊等方式在警戒監視日本東北的自衛隊與美軍的行動。該艦本月9日在津輕海峽(位於日本本州與北海道之間)朝東航行再度繞行北海道;12日西進宗谷海峽。

這艘情報蒐集艦在幾個地點關掉引擎行動。
吾皆娑婆 三千鴉殺浮屠之影
3 years ago @Edit 3 years ago
一般認為除了是在攔截日本航空自衛隊千歲基地(北海道)、美國空軍三澤基地(青森縣)等地的無線電通訊外,同時在蒐集雷達等電子參數情報。也有可能是在試探日本自衛隊與美軍對這艘艦艇的反應。

日本除了出動海上自衛隊大湊警備隊(青森縣)的多用途支援艦「周防」號、第一飛彈快艇隊(北海道)「若鷹」號從海上蒐集情報外,第二航空群(青森縣)的P-3C反潛機也進行警戒監視。

新‧二七部隊 軍事雜談 (New 27 Br... on Twitter中俄兩國海軍動向對馬海峽進入,通過輕津海峽後入太平洋,再經過八丈島北方海域後往西南方向航行,部分艦艇通過宗谷海峽,幾乎半繞圈整個日本列島
防衛省統合幕僚監部 on Twitter
新台灣國防軍事網 on Twitter還用微信?資安專家:澳69萬用戶數據恐遭北京掌控 - 自由財經昨天抖音出資安問題,今天換微信!本站毫不意外
中國掌握的社群 / 通訊軟體少用為妙!澳洲網安和情報機構專家分析指出中國實施港區國安法後,澳洲高達69萬微信用戶資料恐已落入中共和中國政府手中

在2020年7月中國實施「港區國安法」後澳洲高達69萬微信用戶數據流向WeChat在香港伺服器,恐已落入中國政府手中。「Internet 2.0」指出WeChat聲稱它所有伺服器都不在中國?但該機構分析揭露:所有WeChat紀錄和傳至登入伺服器的用戶相關資料根本都直接傳回香港
直接傳回香港的資料包括用戶全球定位系統(GPS)足跡、行動網絡、手機裝置資訊、手機ID(身分識別)、手機作業系統版本等都流向WeChat在香港的伺服器。澳洲網安報告還發現WeChat的應用程式(APP)內有多個中國的IP位址,且一些WeChat伺服器還遭到不明的第三方使用。

澳洲網安報告指出可合理考慮「在港區國安法規範下,在香港的伺服器和在中國的伺服器之間幾乎沒有差異!」澳洲在野自由黨(Liberal)參議員兼網安及反外國干預事務部長派特森表示報告證實中國政府可取得相關私密資料「澳洲用戶應對(WeChat)平台感到極度警戒」
新台灣國防軍事網 on Twitter台灣東吳大學學生 #溫約瑟 靠著一己之力
蒐羅公開資訊拼湊出中國解放軍的基地地圖,一年下來累積了超過50萬點閱率!其中包含中國解放軍1000多個軍事設施的位置。各位前輩同好有興趣可以參考該地圖

中國人民解放軍基地及設施 :
中國人民解放軍基地及設施 (持續更新) - Google 我的地圖台灣學生多奇智|共軍基地看光光|#溫約瑟 #矢板明夫 #汪浩|@華視三國演議|20220618媒體報導指出,中國軍機三天兩頭來騷擾,動不動就威嚇要武統台灣,解放軍到底都駐紮在哪裡?東吳大學學生溫約瑟靠著一己之力、蒐羅公開資訊,一年下來拼湊出包含1000多個中國解放軍軍事設施與基地的公開地圖
溫約瑟說自己作為台灣業餘軍事愛好者,當時萌生自己也來做一份解放軍地圖的想法,直到去年才付諸實踐並於6月14日正式放到網路上讓大家可以公開搜尋使用。一開始打算作空軍,因為有跑道相對簡單,但現在地圖已包含中國核心軍政機關、海陸空基地、火箭軍與戰略支援部隊基地、50多所軍校及軍工產業設施

溫約瑟提到地圖製作過程也有錯誤之時,像是曾把監獄誤認為軍營,遭到網友提醒。他強調,相關資料都是自己用人工方式去蕪存菁逐一標註!相信全球情報部門都有比他更精確的資訊;因此,這份地圖的受眾是給一般民眾。
從解放軍地圖思考認知戰識讀能力,溫約瑟認為台灣無法像對岸一樣說禁就禁;台灣年輕學子應加強訊息分辨、資訊品質與真偽等識讀能力,知道哪些是真正有用的資訊、哪些是植入的宣傳

音樂系大四生自製地圖 解放軍基地設施看光光
音樂系大四生自製地圖 解放軍基地設施看光光 | 中央社 | Newtalk新聞-
「解放軍基地及設施」網路地圖去年6月起已在台灣軍事迷圈子悄悄流傳,直至近日在PTT有網友貼文介紹加上中國自主設計建造的首艘傳統動力電磁彈射「福建艦」航艦17日下水,掀起一窺解放軍神秘面紗風潮。

至於如何交叉比對基地所在位置真偽,溫約瑟分享主要是透過整理維基百科等公開資料,其中有一次較特別經驗,是對台第一線集團軍的軍部線索,來自於中國百度論壇網友留言內容提及軍營旁有水庫;而整個廈門只有坂頭水庫旁有軍營,因此間接確認其軍部所在地。
新‧二七部隊 軍事雜談 (New 27 Br... on Twitter台灣大學生Joseph Wen製作一張中國解放軍1000多個軍事設施的地圖。在這個項目上花了大約一年時間,主要是基於網路搜尋
本站很感謝Joseph Wen的提供此資訊,本站有助力了解中國軍事動泰

中國人民解放軍各基地一覽圖
中國人民解放軍基地及設施 (持續更新) - Google 我的地圖台灣學生多奇智|共軍基地看光光|#溫約瑟 #矢板明夫 #汪浩|@華視三國演議|20220618
新‧二七部隊 軍事雜談 (New 27 Brigade) on Twitter台灣軍方於九棚大沙漠試射復仇者和刺針DMS防空飛彈 影片
新‧二七部隊 軍事雜談 (New 27 Br... on Twitter6/21. 衛星照顯示位在黑海地區一處俄國海上鑽井平台「博伊科塔」(Boyko Towers)發生大火,與烏克蘭方面聲稱以飛彈攻擊的消息符合
Oliver Alexander on Twitter新‧二七部隊 軍事雜談 (New 27 Br... on Twitter6/21. 烏軍喀爾巴阡特戰營的指揮官庫琴(Oleh Kutsyn)戰死在烏克蘭東部東伊久姆地區
烏國「自由軍團」創始人戰死伊久姆! 各界哀悼 - 國際 - 自由時報電子報
新‧二七部隊 軍事雜談 (New 27 Br... on Twitter6/21. 北頓涅茨克戰鬥依然持續,烏軍戰車砲襲俄軍位置
BlueSauron👁️ on Twitter新‧二七部隊 軍事雜談 (New 27 Br... on Twitter6/21. 烏軍第92旅用迫砲反擊俄軍迫砲陣地
OSINTtechnical on Twitter新‧二七部隊 軍事雜談 (New 27 Br... on Twitter6/21. 衛星照顯示,俄國海軍和FSB的艦艇在克里米亞半島西部沿海聚集,可能跟昨天發生海上鑽井平台發生遇襲爆炸有關,有部分艦艇停泊港口
H I Sutton on Twitter
新‧二七部隊 軍事雜談 (New 27 Br... on Twitter6/21. 亞速部隊指揮官表示,烏軍正在札波羅熱地區展開進攻行動,從防禦轉變到進攻階段,俄軍一直無法取得突破
https://prm.ua/...新‧二七部隊 軍事雜談 (New 27 Br... on Twitter台灣區域安全通報

一架中國運-8反潛機於今天(6/21)上午侵入台灣西南海域
やんずJAPAN on Twitter新‧二七部隊 軍事雜談 (New 27 Br... on Twitter6/21. 烏軍發射標槍飛彈,過程軌跡完整記錄照片
Капітан Прайс on Twitter
吾皆娑婆 三千鴉殺浮屠之影
3 years ago @Edit 3 years ago
新台灣國防軍事網 on Twitter美援「海馬斯」首建功?蛇島發生數十起爆炸 傳俄軍傷亡慘重 - 國際 - 自由時報電子報烏軍20日凌晨對蛇島發動猛烈襲擊,烏克蘭媒體報導烏軍可能首度使用美援的M142高機動多管火箭轟擊俄軍

據目擊者稱,火箭彈從20日凌晨4點開始朝著蛇島飛去,隨後就聽到數十聲爆炸聲。M142高機動多管火箭是否已經在俄烏戰場上陣建功尚無法得到證實,不過美軍參謀長聯席會議主席密利(Mark Milley)日前披露已有60名烏國軍人完成了使用M142的訓練,這些武器應該會在月底前投入戰場。

美國表示援烏的M31A1精準導引火箭彈(GMLRS)射程在70公里左右,由於是導引武器再配合美國提供的戰場情資將可精準鎖定攻擊目標,美軍也已同意提供這方面的情報。
吾皆娑婆 三千鴉殺浮屠之影
3 years ago @Edit 3 years ago
新台灣國防軍事網 on Twitter T-80BV 主戰車,以及一個彈藥儲存點。
🇺🇦 Ukraine Weapons Tracker on Twitter有許多烏軍炸毀俄軍戰甲車的精采鏡頭~

新台灣國防軍事網 on Twitter美援烏志願兵被俘畫面曝光 俄稱2人不適用日內瓦公約恐判死 - 國際 - 自由時報電子報兩名援烏的美國退役軍人德瑞克和黃安迪本月初在哈爾科夫戰鬥時遭俄軍俘虜成為首批被俘的美國籍志願軍,俄國公布兩人被俘畫面,外界關注安危,俄國竟稱不受《日內瓦公約》保護,恐遭判死。

兩名同樣住在阿拉巴馬州的美國退伍軍人德瑞克和黃安迪志願前往烏克蘭援助烏軍抗俄,8日作戰後傳出失蹤,有烏克蘭媒體指出德瑞克和黃安迪9日在哈爾科夫戰鬥時遭遇到一支規模更大的俄軍部隊,激戰後不敵被俘。
新台灣國防軍事網 on Twitter美退伍軍人在烏克蘭陣亡 成為美籍國際志願軍死亡第二人 - 國際 - 自由時報電子報根據美國地方媒體刊登的訃聞顯示,來自紐約的美籍志願兵札比爾斯基(Stephen Zabielski)5月15日於烏克蘭陣亡,美國國務院稍早也證實此事。也是第二位在烏克蘭因參戰陣亡的美國公民。

R.I.P.

札比爾斯基是一名退伍軍人,美國《滾石》雜誌(Rolling Stone)引述札比爾斯基戰友說法聲稱札比爾斯基是所屬小隊在進行除雷作業時誤觸詭雷而不幸陣亡。

外媒報導,美國國務院在一份聲明中證實52歲的札比爾斯基已在烏克蘭陣亡,政府持續和他的家人保持聯繫,並提供一切外交領事協助。
新台灣國防軍事網 on Twitter軍武新知》德國新款空降突擊車亮相!賓士G底盤化身戰場利器 - 國際 - 自由時報電子報德國軍工製造商萊茵金屬在巴黎的歐洲防務展上展示新款「獰貓」(Caracal)空降突擊車。使用賓士G-class底盤,分長短軸距兩種!可由CH-53K或CH-47運輸直升機運送

短軸版本的「獰貓」可由CH-53K或CH-47運輸直升機進行運送,以貨艙空運兩台車輛,由於「獰貓」還有長軸的版本因此能在執行任務時發揮多種作用,例如擔任運兵車、醫療支援車或補給運輸車,「獰貓」將於2023年全面生產。

bloodykiss on Twitter臺灣那個用福特休旅車改的,還越野能力不佳涉水深度不足....
新台灣國防軍事網 on Twitter值得一看!烏克蘭記者尤里·布圖索夫(Yuriy Butusov)發表最新紀錄影片,披露整個戰爭中最危險和最複雜的任務,也就是烏軍以直升機向被圍困的馬里烏波爾多次突擊運送補給品、武器和部隊。
🇺🇦 Ukraine Weapons Tracker on Twitter令人非常敬佩的是,烏軍在突擊運輸任務前招募志願者
志願者和武器將被運輸直升機送入馬里烏波爾,然後回程將運回重傷士兵;總共有多達 72 人決定志願投入被圍困的烏軍部隊,其中更包括 9 名軍醫。
🇺🇦 Ukraine Weapons Tracker on Twitter而且整個飛行過程都在極為困難的條件下進行:
包括在夜間全程超低空飛行規避俄軍防空火力!起落架幾乎觸及樹木。
為了夜間飛行,直升機飛行員使用了波蘭 THL-5NV 頭盔和 PNL-3 Orlik 夜視鏡。
🇺🇦 Ukraine Weapons Tracker on Twitter事後的報導披露烏克蘭軍方成功進行多達四次這樣的突擊運輸任務; 當中三次完全成功,但其中一次直升機在回程途中被俄軍擊落。
🇺🇦 Ukraine Weapons Tracker on Twitter烏軍MI-8運輸直升機於凌晨 4 點~ 5 點在黑暗中從烏克蘭領土飛行 40 分鐘,然後出海進入俄軍控制區以超低空再飛行長達 40 分鐘才抵達馬里烏波爾

這是紀錄片的完整版,非常值得一看以了解迄今為止這場戰爭中最勇敢的直升機突擊行動。
Вильоти в безсмертя. Унікальна історія вертольотних ...
吾皆娑婆 三千鴉殺浮屠之影
3 years ago @Edit 3 years ago
新台灣國防軍事網 on Twitter軍情動態》第20國!南韓海軍將允許女兵在潛艦服役 - 國際 - 自由時報電子報南韓海軍將成為最新允許女兵在潛艦服役的國家

本月的海軍政策會議納入女兵擔任潛艦人員的議程,該提議可望通過,2024年起將有三名女性在南韓自主研發的首艘3000噸級柴電攻擊潛艦「島山安昌浩號」服役。為全世界第二十個開放的國家

南韓海軍表示首批三名女艦員將在KSS-3型「安昌浩號」服役,挑選出來的女兵將接受一年的潛艦專長訓練然後在2024年登艦服役,目前已經為女兵在潛艦上服役的需求做必要的準備。
吾皆娑婆 三千鴉殺浮屠之影
3 years ago @Edit 3 years ago
新台灣國防軍事網 on Twitter俄空軍表現差強人意 英國防部:訓練性質傾向表演、取悅高官 - 國際 - 自由時報電子報俄國空軍戰前被外界認為大幅超越烏克蘭空軍,但在此次烏俄戰爭中卻只有非常普通甚至不佳的表現。英軍分析原因出自於俄國空軍近年的作戰訓練目的多半是為了給高官留下深刻印象。在實戰中卻無甚用處

英國國防部戰情分析表示俄國空軍在烏俄戰爭中表現不佳,未能有效替俄軍地面部隊提供密接支援是俄軍目前無法有效推進的原因之一。英軍指出俄國多年來的訓練大部分目的可能都是為了要給高官留下深刻印象,並非是培養飛官在飛行技能的積極與主動性。

英國國防部表示,俄軍儘管擁有相對現代化、有戰力的戰機,但可以肯定的是俄國空軍想進行加「西方化」的現代作戰卻未能發展所需的制度文化與戰術技能。
無法有效支援俄軍地面部隊,另外俄軍的先進巡弋飛彈、精準導引彈藥庫存都已經見底。
Ting Shi on Twitter俄羅斯引以為傲的VDV確實是傾向表演,影片下方留言很精彩。
Russian Airborne Troops (VDV) Music Video新台灣國防軍事網 on Twitter之前聽過這條歌,曲風是不錯 ...
但VDV在烏克蘭被打爆之後真的很好笑
吾皆娑婆 三千鴉殺浮屠之影
3 years ago @Edit 3 years ago
新台灣國防軍事網 on Twitter因應中俄威脅 加拿大宣布投入1123億升級北極飛彈防禦系統 - 國際 - 自由時報電子報加拿大國防部長阿南德(Anita Anand)宣布將在未來六年投入49億加元(約新台幣1123億)升級北極空中和飛彈防禦系統,來應對俄軍和中國極音速飛彈等新技術威脅。為北美防空司令部(NORAD)強化戰力

北美防空司令部(NORAD)升級的全面更新計劃包括部署長程飛彈偵測系統和用於追蹤地面移動物體的衛星,並更換「北方飛彈預警系統」即設立在極北地區的一系列雷達站,這些雷達站原本作用是監控北冰洋區,新設備雷達將擴大監測太平洋和大西洋。
軍事專家早已催促加美政府更新NORAD系統,因為現有設備不能追蹤從北美空域以外發射的長程巡弋飛彈和極音速飛彈,二者都在俄軍對烏克蘭的侵略中發揮了重要作用。北美防空司令部(NORAD)主要職責為監視所有在北美上空(包括太空)的人造飛行器;偵測、確認可能對北美進行攻擊的所有軍機、飛彈、太空載具
吾皆娑婆 三千鴉殺浮屠之影
3 years ago @Edit 3 years ago
新台灣國防軍事網 on Twitter反攻的號角!亞速指揮官:我們正轉守為攻 向札波羅熱地區推進 - 國際 - 自由時報電子報烏軍回應俄軍,在烏中札波羅熱發動新一輪的大規模反攻!逼迫俄軍必須從烏東烏南分兵加強烏中的防禦。亞速指揮官表示正轉守為攻!接下來的幾週烏克蘭軍方將會在札波羅熱地區主動發起攻擊。

亞速部隊指揮官庫德里亞紹夫(Rodion Kudryashov)受訪時表示,烏克蘭軍方正在推進攻勢並試圖打穿俄軍前沿防線,把俄軍往後推離札波羅熱地區
https://pbs.twimg.com/media/FVwpyfmUYAEQDCK?format=png&name=900x900
很明顯烏軍這個行動應該是回應俄軍昨天又在東北方哈爾科夫集結兵力,現在烏軍也在多處開闢新戰線發動反攻、牽制俄軍營級戰術群兵力調動。
新‧二七部隊 軍事雜談 (New 27 Br... on Twitter6/21.烏軍投入使用荷蘭支援的YPR-765裝甲車(M113變體)
OSINTtechnical on Twitter新‧二七部隊 軍事雜談 (New 27 Br... on Twitter開戰至6/21日06:00為止,俄軍傷亡和損失統計

人員-約34100(+300)人
戰車-1496(+19)輛
裝甲車-3606(+18)輛
火砲-752(+3)
多管火箭車-239(+1)輛
防空系統-98組 軍機-216架 直升機-181架 無人機作 -611(+10)架 巡弋飛彈 -137(+7)枚 艦艇 -14艘 各式車輛和油罐車 -2537(+10)輛 特殊裝備 -59(+4)個 Flash on Twitter
新‧二七部隊 軍事雜談 (New 27 Br... on Twitter6/21. 烏克蘭記者布圖索夫(Yuri Butusov)公佈一段在馬里波亞速鋼鐵廠支援任務影片,Mi-8直升機突破被圍困進行支援和補給

志願軍和武器等被送到馬里波,傷者從馬里波送到直升機上離開,有72人加入,包含9名醫生,執行4次飛行任務,有3次成功,但在第四次遭到俄軍攻擊
🇺🇦 Ukraine Weapons Tracker on TwitterВильоти в безсмертя. Унікальна історія вертольотних ...
吾皆娑婆 三千鴉殺浮屠之影
3 years ago @Edit 3 years ago
新‧二七部隊 軍事雜談 (New 27 Br... on Twitter6/21. 英國國防部戰況簡報

1. 本月17日,烏克蘭聲稱使用西方支援的魚叉飛彈攻擊俄軍艦艇,目標為俄軍的海上救援船「Spasatel Vasily Bekh」,她正往蛇島運送武器和人員

2. 俄軍在黑海運輸補給中被摧毀,表明俄國意圖支援補給時面臨困難,一系列的俄軍軍艦包括巡洋艦莫斯科號,在衝突期間遭到烏軍攻擊和摧毀

3. 烏軍在黑海地區的海防能力在很大程度上,抵消掉俄軍在黑海西北部的控制和投射能力,也破壞了最初作戰計畫的可行性,當初規劃登陸敖德薩的能力涉入危險之中
Ministry of Defence 🇬🇧 on Twitter
新‧二七部隊 軍事雜談 (New 27 Br... on Twitter6/21. 北頓涅茨克地區,烏軍國民衛隊在市區作戰
BlueSauron👁️ on Twitter新台灣國防軍事網 on Twitter烏克蘭商人 Oleksandr Gromyko 直接將自己私人收藏的一架德國製BO-105通用直升機,捐贈給烏克蘭軍方使用!由於其強大的機動性、烏軍將會使用於戰術偵察和接運傷兵
https://mil.in.ua/...
烏克蘭商人 Oleksandr Gromyko 表示該架MBB BO-105 通用直升機是幾年前購買的,而且曾經是軍用。但可惜這架在購入之前已經由民用航空業者「去軍事化」
CLASSIX | Bo 105 M - unentbehrliche Biene für`s Heer...
吾皆娑婆 三千鴉殺浮屠之影
3 years ago @Edit 3 years ago
新台灣國防軍事網 on Twitter荷蘭軍援的大批 YPR-765 裝甲運兵車出現在烏克蘭戰場。顯然是編裝完整的機步單位、本站認為有可能是投入烏中 - 烏南戰線反攻
WarNewsPL on Twitter昨天的另一個近距離拍攝的影片,顯示荷蘭軍援的大批 YPR-765 裝甲運兵車已經廣泛使用
OSINTCentralEurope on Twitter不過建議烏軍,還是不要跟俄軍一樣都喜歡坐在車頂 ... 相當危險
新台灣國防軍事網 on Twitter烏軍士兵在前線俘虜了一群俄軍
WarNewsPL on Twitter從徽章與電報群組來看應該是烏克蘭國際志願兵團的白俄志願軍部隊!推測是在烏東前線俘虜俄軍
吾皆娑婆 三千鴉殺浮屠之影
3 years ago @Edit 3 years ago
新‧二七部隊 軍事雜談 (New 27 Br... on Twitter6/21. 白俄羅斯志願軍俘虜一群俄軍士兵,位在頓巴斯地區
WarNewsPL on Twitter新台灣國防軍事網 on Twitter因為俄軍的威脅,丹麥決定暫緩F-16戰機除役!原定2024年退役的 #F-16 將至少再多用三年。丹麥到將撥款 11 億丹麥克朗(1.56 億美元)來支持三十架 F-16 戰機持續維持戰備。
https://mil.in.ua/...
現在歐洲都發現戰爭並不遙遠,開始積極強軍。台灣人也該好好的牢記:能實際嚇阻中國妄動的是近幾年台灣突飛猛進的國防、經濟、外交實力!

至於親中份子掛在嘴上的甚麼「善意」根本是毫無用處的廢話
新台灣國防軍事網 on Twitter烏克蘭陸軍第 10 山地突擊旅 在烏東前線發動了一次突擊行動,擊毀兩輛俄軍主戰車(一輛是 T-72B Obr. 1989)和三輛 BMP-1/2 IFV!戰果豐碩
🇺🇦 Ukraine Weapons Tracker on Twitter看來可能又是烏軍155mm火砲的戰果,更多烏軍的照片顯示,還有至少一輛俄軍BMP與一輛卡車遭烏軍炸毀
🇺🇦 Ukraine Weapons Tracker on Twitter
新台灣國防軍事網 on Twitter不受雷霆2000卡彈影響 刺針飛彈系統測考震撼畫面曝光 - 政治 - 自由時報電子報台灣近年在蔡英文總統採取嚇阻戰略之下,國軍演訓強度大幅提升!不受雷霆2000多管火箭故障影響、今天刺針DMS防空飛彈系統測考震撼畫面曝光!由陸軍八軍團與海軍陸戰隊六六旅實彈射擊

今天的刺針防空飛彈系統測考由陸軍八軍團與海軍陸戰隊六六旅進行實彈射擊,演習科目以車載復仇者防空飛彈系統及DMS雙聯裝刺針防空飛彈實彈射擊,吸引不少軍事迷到場拍攝。軍方指出操演使用屆壽彈、驗證訓練成果與彈藥裝備妥善狀況

國軍表示操演人員依規定進行科目演練,過程相當順利!雖然前一天出現一些狀況、但也希望民眾持續支持國軍演訓及戰備任務。
吾皆娑婆 三千鴉殺浮屠之影
3 years ago @Edit 3 years ago
新台灣國防軍事網 on Twitter船模試驗國家隊成軍!蔡英文:造船產業、國艦國造更加堅實 - 政治 - 自由時報電子報總統蔡英文今天出席船模試驗國家隊成立典禮,宣示船艦試驗留在台灣的決心!表示國家海洋研究院(國海院)帶頭成立「船模試驗國家隊」,就是提升國家整體技術,讓台灣造船產業及國艦國造能量更堅實。

蔡英文總統指出台灣造船產業發展已經超過半個世紀,從小型船舶再到現在的大型商船和軍艦,台灣的建造品質受到世界肯定。蔡英文總統認為推動國艦國造的過程,船模試驗是非常重要的一環!所以去年行政院核定了國家海洋研究院的計畫,建置「國家船模實驗室」
船模試驗國家隊成軍!蔡英文:造船產業、國艦國造更加堅實
國海院以「船艦運動性能試驗」「水下船艦操縱性能」「船模試驗專業人才培訓」為三大發展主軸,規劃於高雄市興達港海巡機關用地建置「國家船模實驗室」興建「耐海性能水槽」與「迴旋臂水槽」該計畫今年啟動,預計於2025年完成國家船模實驗室興建。

蔡英文總統今年二月也到成功大學參加國家級船艦試驗水槽的動土典禮,她說國海院將會整合成功大學、台灣大學、台灣海洋大學及中山大學等四間大學的專業和研究能量,透過國家隊的協力合作為台灣水面和水下載具建立起完整的驗證能量

國家船模實驗室完工後,再結合台灣大學「拖航水槽」、台灣海洋大學「空蝕水槽」、成功大學「拖航水槽」及中山大學水下載具技術,可提供船模阻力實驗、運動實驗、自航實驗及水下載具試驗,滿足我國國防自主、國艦國造、商船與特殊船舶船模試驗完整需求,有助強化造船產業設計建造自主化。
新台灣國防軍事網 on Twitter台灣國防部公布自製「雲豹」CM-34 IFV的展示影片。配備 30 mm機砲,還具有輪型裝甲車出色的機動性與加速性;可以輕鬆行駛公路和各種崎嶇地形。

本站認為近幾年來台灣政府持續強化國防,各項國造裝備性能突飛猛進是不爭的事實
國防部 Ministry of National Defense, R.O.C. 🇹🇼 on Twitt...台灣近年在蔡英文總統提升國防預算之下持續加速裝甲車研發與量產,計劃明年完成305輛CM34雲豹步兵戰鬥車生產工作!並正研製雲豹輪型戰車搭載105mm戰車砲以取代老舊的M41D等輕戰車,預計2024年起生產282輛。
擴大「雲豹」家族 國軍擬研發裝甲救濟車 - 政治 - 自由時報電子報
吾皆娑婆 三千鴉殺浮屠之影
3 years ago @Edit 3 years ago
新台灣國防軍事網 on Twitter今天中國果然又有大批軍機來作秀了!不過又有何用呢?台灣還不是戰機照樣出動驅離,台灣今天的實彈演習也沒有受到任何影響。

共軍比較值得看的也只有那一架運油-20而已
國防部 Ministry of National Defense, R.O.C. 🇹🇼 on Twitt...新‧二七部隊 軍事雜談 (New 27 Br... on Twitter台灣區域安全通報

今天(6/21)一次29架次中國軍機在西南海域、巴士海峽和東南海域範圍大規模航行,其中運油-20加油機再度出現執行遠航任務
國防部 Ministry of National Defense, R.O.C. 🇹🇼 on Twitt...
新台灣國防軍事網 on Twitter最新軍援抵達!
35輛斯洛文尼亞軍援的M80A步兵戰車今天抵達烏克蘭;他們將增援在烏東作戰的烏克蘭部隊。這些前南斯拉夫 IFV 具有與 BMP-1 相似的性能,配備 20mm機炮和 兩枚9M14 (AT-3) 反裝甲飛彈。
🇺🇦 Ukraine Weapons Tracker on Twitter這一批軍援也算是相當實際的,只是斯洛維尼亞軍援的M80A步兵戰車使用的是早期版的20mm機砲。穿甲力比較低是一個問題、而且彈藥可能要靠斯國提供;因為烏克蘭並沒有這類西方機砲彈藥

值得一提的是M80A當年算是共產陣營裡少數的原創設計!偏向法國AMX-10P + BMP-1的混合;而且最初使用的引擎也是法國貨、後來改用德國授權的柴油引擎。總產量大約只有1000輛以內
吾皆娑婆 三千鴉殺浮屠之影
3 years ago @Edit 3 years ago
大家可以看到M80A步兵戰車基本上車體比較短,只有五對路輪、反裝甲飛彈則可以裝兩枚。整體與BMP-1 / 2差不多
標題:Yugoslavian BVP M80 IFV這個則是塞爾維亞的M80A步兵戰車
Borbeno vozilo pešadije M80A
新‧二七部隊 軍事雜談 (New 27 Brigade) on Twitter6/21. 德國宣布對烏克蘭軍事援助項目,清單內容曝光
https://mil.in.ua/...
https://pbs.twimg.com/media/FVx4MiZWYAMlsKB?format=jpg&name=large
吾皆娑婆 三千鴉殺浮屠之影
3 years ago @Edit 3 years ago
新台灣國防軍事網 on Twitter德國終於終於公布了軍援烏克蘭的詳細清單!但重型武器內容真的蠻弱的 ... 大家應該不意外。包括七輛Panzerhaubitzen 2000 155mm榴炮、54輛帶武器的M113裝甲運兵車(但是丹麥給的)、30輛獵豹GEPARD自走防空砲(但只有6000發彈藥 ... )
https://mil.in.ua/...
另外比較有趣的項目還包括IRIS-T SLM防空飛彈系統(但交期不確定)、COBRA反砲兵探測雷達、80輛豐田小卡車;三輛帶火箭彈的火星(M270)多管火箭發射車

目前德國雖然終於公布了軍援烏克蘭的詳細清單,但最大的問題就是「只有清單」而不知道武器的確切移交方式和時間 ... 代表有可能幾個月後才能拿到
新‧二七部隊 軍事雜談 (New 27 Br... on Twitter6/21. 日前俄國軍艦侵入丹麥領海引發外交緊張,丹麥國防部宣布,因應俄國的威脅,決定延長F-16戰機的服役期限,原訂2024年退役計畫,將再延後三年,並撥款1.56億美元維持30架F-16戰機的備戰後勤
https://mil.in.ua/...新‧二七部隊 軍事雜談 (New 27 Br... on Twitter6/21. 當地21日白天,俄佔頓涅茨克市區古比雪夫斯基區遭受襲擊,俄軍彈藥庫被摧毀,頓涅茨克市區連續幾天遭受火砲襲擊,彈藥庫、指揮部和陣地被攻擊
Special Kherson Cat 🐈🇺🇦 on Twitter
新‧二七部隊 軍事雜談 (New 27 Br... on Twitter6/21. 約35輛來自斯洛維尼亞的M80A裝甲車,上鐵皮運輸已抵達烏克蘭,不久將準備在烏東地區作戰

德國,你再慢一點沒關係,繼續扯人後腿也沒關係
🇺🇦 Ukraine Weapons Tracker on Twitter補充:M80A裝甲車雖然武裝是以20公厘機砲,但可以改裝,因為這款裝甲車是以BMP-1為基礎研發,也能搭載反裝甲飛彈
凹凸冯俾斯麦 on Twitter台灣捐了什麼?口罩嗎?
吾皆娑婆 三千鴉殺浮屠之影
3 years ago @Edit 3 years ago
SG1 on Twitter捐了防彈背心,鋼盔,十幾頓醫療物資,幾百萬美金重建費好幾筆,還有分給歐洲各國幾十幾百萬的美金協助難民,還有烏克蘭當地醫院需要的醫療設備,你中共只會捐棉被,和痛罵烏克蘭該放棄抵抗,還有吵著只接受烏克蘭難民美女,台灣至少比你中國做更多,這些資訊都可以在網上找到。

新台灣國防軍事網 on Twitter一輛俄軍 MT-LB 裝甲車在烏東被烏克蘭軍方無人機投擲的彈藥輕微損壞。雖然損害本身並不嚴重,但值得注意的是這種技術已經擴散到烏克蘭全軍
🇺🇦 Ukraine Weapons Tracker on Twitter這架烏軍無人機連丟了幾發都損傷不大,可能是只有掛載高爆榴彈,沒帶反裝甲彈藥

(好準)
新台灣國防軍事網 on Twitter俄軍在烏東頓巴斯推進 烏克蘭官員:前線村莊失守 - 國際 - 自由時報電子報俄軍今天在烏東頓巴斯地區繼續推進,烏克蘭軍方宣布北頓內茨克及利西昌斯克附近前線村莊托什基夫卡已被占領。烏克蘭表示「托什基夫卡村(Toshkivka)已被俄國人完全掌控。」

法新社報導,北頓內茨克地區官員佛拉申科(Roman Vlasenko)告訴烏克蘭電視台托什基夫卡村(Toshkivka)已被俄國人完全掌控。頓巴斯(Donbas)地區爭奪戰「目前正全面展開」托什基夫卡村在戰爭前人口約5000人,位於北頓內茨克以南約25公里處,俄烏軍隊數週來持續在此激烈交戰。

烏克蘭托什基夫卡(Toshkivka)在俄軍砲火下幾乎只剩斷垣殘壁,烏國官員坦言這個村莊已被俄軍占領。
新‧二七部隊 軍事雜談 (New 27 Br... on Twitter6/21. 烏軍在夜間發射自製Bureviy 220公厘多管火箭系統,由BM-27基礎上研發,以捷克製 Tatra T815-7T3RC1戰術輪車為基本載台
🇺🇦 Ukraine Weapons Tracker on Twitter新台灣國防軍事網 on Twitter罕見的烏克蘭陸軍 Bureviy 220mm多管火箭發射車出現第一個作戰紀錄影片,這是烏克蘭對 BM-27 的改良型、具有改進的射控系統並改採裝甲型 Tatra T815-7T3RC1 底盤。
🇺🇦 Ukraine Weapons Tracker on Twitter罕見的烏克蘭 Bureviy 220mm多管火箭發射車
Title: Ukraine develops new Bureviy heavy rocket art...
吾皆娑婆 三千鴉殺浮屠之影
3 years ago @Edit 3 years ago
這裡則是Bureviy 220mm多管火箭發射車的介紹影片
Ukraine develops new Bureviy heavy rocket artillery ...
新台灣國防軍事網 on Twitter搶救亞速鋼鐵廠大兵 烏克蘭秘密救援任務九死一生 - 國際 - 自由時報電子報報導披露,目的地是馬立波的亞速鋼鐵廠,其他一些飛行員沒能活著回來。然而這些任務非常重要,甚至十分緊急。當時烏軍被俄軍圍困,補給不足,死傷慘重;他們在鋼鐵廠負隅頑抗已成了抵禦俄軍的象徵

經驗豐富的烏克蘭陸軍飛行員亞歷山大(Oleksandr)每次執行任務前會把手放在他的Mi-8機身上,撫摸這架武裝運輸直升機的金屬外殼,希望為他和他機員帶來好運。這一趟任務他們確實需要好運
這些烏軍最資深的直升機飛行員勇敢以夜間超低空飛行、冒險穿越極為強大的俄軍防空系統、穿透俄軍防線達數十公里將食物、飲水、藥品和武器運入以便鋼鐵廠守軍能繼續戰鬥,並將傷兵運出。澤倫斯基說這些英勇的人早知道這幾乎是不可能成功的任務「我們失去了很多飛行員」。

51歲的亞歷山大只執行過一次往返馬立波的任務,他事後認為這是他三十年職業飛行生涯中最困難的一次直升機作戰飛行。但他毅然決定冒險!因為他不想讓亞速鋼鐵廠的烏軍戰士覺得被遺忘。

對鋼鐵廠進行七次補給和突擊救援任務的完整故事尚未公諸於世。但透過對負傷倖存者、參與任務的情報官進行訪談,以及烏軍提供的飛行員採訪拼湊出一次飛行的過程。一位參與任務的軍事情報官說,一架直升機被擊落,另兩架再也沒回來,被列入失蹤。
亞歷山大回憶稱,他們在馬立波外海遭到攻擊但飛行操作讓他們得以脫身避開飛彈。亞歷山大將直升機飛行時速提高到220公里,並在離地只有大約三公尺多的超低空飛行,偶而拉高跳過電線。

與他一同執行任務的第二架直升機再也沒回來。他說:「我們飛過田野,在樹梢下。非常低」
新‧二七部隊 軍事雜談 (New 27 Br... on Twitter6/21. 烏軍使用Stugna-P反裝甲飛彈,在東部戰區摧毀俄鈞裝甲車輛,畫面顯示阿拉伯文為該飛彈系統的外銷版被緊急徵用
Arslon Xudosi 🇺🇦 on Twitter新‧二七部隊 軍事雜談 (New 27 Br... on Twitter6/21. 一群來自車臣的退伍士兵和難民,在烏克蘭組成戰鬥營,當烏俄戰爭爆發後,他們投入作戰對抗俄羅斯
AFP News Agency on Twitter
吾皆娑婆 三千鴉殺浮屠之影
3 years ago @Edit 3 years ago
新台灣國防軍事網 on Twitter軍武新知》威猛抗俄利器! 瑞典增購24輛「弓箭手」自走砲 - 國際 - 自由時報電子報瑞典國防部日前在巴黎的「歐洲防衛展」期間,與貝宜系統公司正式簽約增購24輛「弓箭手」Archer 155mm輪型自走砲系統交由新編砲兵單位使用,強化該國陸軍長程精確打擊火力,展現對抗俄國的決心

此前瑞典陸軍已在2015年採購48輛「弓箭手」自走砲,當時採購的版本是以瑞典富豪(Volvo)A30D 6X6卡車作為底盤,而此次瑞典增購24輛則改採德國KMW MAN 8X8卡車!越野性能更佳,可在極地氣候、核生化防護下持續作戰,最高時速也從原本75公里提升到90公里。

此為舊版車型:
標題:BAE Systems claims its Archer howitzer successful...
吾皆娑婆 三千鴉殺浮屠之影
3 years ago @Edit 3 years ago
射速可達每分鐘8發,號稱世界射速最快榴彈砲。

「弓箭手」採全自動化彈藥裝填與火砲射擊程序,必要時甚至能由單人操作,發射BONUS砲彈時最遠可達35公里射程,發射傳統砲彈時則有40公里最大射程,若使用如XM982神劍(Excalibur)等精準導引彈藥則可達到50公里射程。
吾皆娑婆 三千鴉殺浮屠之影
3 years ago @Edit 3 years ago
新‧二七部隊 軍事雜談 (New 27 Brigade) on Twitter6/21. 盧甘斯克州長海岱回報戰況

1. 俄軍超過一個半營的重型裝備和大量俄軍向托什基夫卡(Тошківка)方向進攻,他們得以突破,烏軍失去對城鎮的控制

2. 俄軍對所有自由定居點的持續砲擊,試圖沿著利斯坎斯克-巴赫姆特路線包圍,但沒有成功

3. 俄軍設法在利斯坎斯克附近遏制了烏軍,這座城市被俄軍的砲彈攻擊

4. 佔領盧甘斯克地區的期限一延再延,改再6月26日,但州長稱將再次成為俄羅斯的恥辱日
Сергій Гайдай - ‼️росі... on Facebook
吾皆娑婆 三千鴉殺浮屠之影
3 years ago @Edit 3 years ago
新‧二七部隊 軍事雜談 (New 27 Brigade) on Twitter6/22. 烏克蘭參謀總部戰況簡報
Log into Facebook
https://pbs.twimg.com/media/FVylUiNUYAAc7dc?format=jpg&name=900x900新‧二七部隊 軍事雜談 (New 27 Br... on Twitter6/22. 烏克蘭方面宣稱襲擊俄國在黑海的鑽井平台,衛星照證實該位置發生大火
Brady Africk on Twitter新聞對照
AFP News Agency on Twitter
Intizar on Twitter德国说:俄罗斯切断天然气供应是一种 "攻击"。
(你養出來的)
美智库:美为中国入侵台湾做最坏的冲突准备Intizar on Twitter普京警告说,俄罗斯新近测试的被称为 "撒旦II "的洲际弹道导弹将在今年年底前部署
Intizar on Twitter《纽约时报》通过研究20多年来,10多万份中国政府招标文件,研究了中国的监控能力。

他们的调查发现,中国收集个人数据的野心比以前外界所知的更加广泛和具有侵略性。中国还觉得不够,继续加强监控每个人!
吾皆娑婆 三千鴉殺浮屠之影
3 years ago @Edit 3 years ago
Intizar on Twitter中国禁止特斯拉车主在政府避暑山庄附近开车,这是北京认为这些车辆是美国间谍的另一个迹象。
Intizar on Twitter据托运人称,中国制造业订单下降20-30%
Intizar on Twitter埃隆-马斯克说接下来3个月会解雇掉10%的特斯拉受薪员工
Intizar on Twitter爱沙尼亚传唤俄罗斯大使,抗议6月18日一架俄罗斯直升机侵犯其国家领空 - 路透社
Intizar on Twitter#坎特 和台湾驻美国大使 #蕭美琴 见面
对了,现在他改姓了,叫做弗瑞德木 蕭美琴會NBA球星坎特 雙橡園共進牛肉麵 | 政治 | 中央社 CNA
吾皆娑婆 三千鴉殺浮屠之影
3 years ago @Edit 3 years ago
Intizar on Twitter台湾国军方21日晚间发布消息称,21日共计29架解放军军机进入台湾“防空识别区”。

这些战机包括2架空警-500、1架运-9通信对抗机、1架运-8电子侦察机、6架轰-6轰炸机、1架运-8反潜机、1架运油-20加油机、5架歼-11歼击机、4架苏-30战机、8架歼-16。
https://pbs.twimg.com/media/FVy-XYUUcAEcIOs?format=png&name=900x900Intizar on Twitter一名俄罗斯记者以创纪录的8400万英镑(1.035亿美元)拍卖了他的诺贝尔和平奖,为乌克兰的儿童筹集资金。

2021年获得该奖项的德米特里-穆拉托夫将该奖项卖给了一个匿名的竞标者。
俄羅斯諾貝爾和平獎得主 將為烏克蘭拍賣獎章 | 國際 | 中央社 CNA
吾皆娑婆 三千鴉殺浮屠之影
3 years ago @Edit 3 years ago
Intizar on Twitter德州西部I-10公路边发现非法移民的尸体;
官员称他们死后被推出的车外
算法推荐广告也能构成歧视!Meta与美国司法部和解后股价大跌 提供者 财联社Intizar on Twitter此刻同期任职期间的支持率平均数

克林顿 51%
奥巴马 48%
川普 42%
拜登 39.6%
一个比一个差 Intizar on Twitter 刚刚,拜登说:“我们需要更多的钱💰来为第二次大流行做计划。还会有另一场大流行病。” Intizar on Twitter 美国国会众议院通过修订美国法典的法案,明确女性和LGBTQ人士可以成为美国总统 ,接下来会在参议院审议和投票
吾皆娑婆 三千鴉殺浮屠之影
3 years ago @Edit 3 years ago
Intizar on Twitter美国国务院发言人普莱斯21日重申,台湾海峡是一个国际水道,这意味着台湾海峡允许公海自由包括航行和飞行自由,并受到国际法的保障; 驳斥了中国官员错误的说法。
美国国会议员谈台湾或中国问题 on TwitterRep. Jennifer Wexton议员说:我与台湾立法者FreddyLim 和hungsunhan 进行了一次愉快的会面。

我重申了我对美台关系的坚定支持,并讨论了深化经贸关系的途径。面对中国日益加剧的侵略,支持台湾是两党的优先事项。
Rep. Jennifer Wexton on Twitter
吾皆娑婆 三千鴉殺浮屠之影
3 years ago @Edit 3 years ago
美国国会议员谈台湾或中国问题 on TwitterSen. Marsha Blackburn议员说:今天,《维吾尔强迫劳动预防法》生效,该法确保维吾尔强迫劳动创造的商品,即使是部分商品,也不会进入美国市场。

我们不会再对共产主义中国的反人类罪行视而不见。
Sen. Marsha Blackburn on TwitterIntizar on Twitter美国共和党籍联邦众议员吉姆·班克斯21日表示,尽管截至2022年在美国大学院校内的118所孔子学院有104所已经关闭或即将关闭,中共统战部仍然持续推动在美国大学校园内的影响力,他呼吁国会和行政当局严肃看待中国威胁。
吾皆娑婆 三千鴉殺浮屠之影
3 years ago @Edit 3 years ago
Intizar on Twitter美国发现,中国电动汽车电池供应链显示出强迫劳动的迹象
Intizar on Twitter美国政府继续允许投资者资助中国军队
US Investors Continue To Fund The Chinese MilitaryIntizar on Twitter中国外交部长篇大论、洋洋洒洒的四万字长文,其实只有一个重点,那就是:责任全在美方, 都是美国的错。都是美国的错?北京谴责二十一个美对华政策谬误Intizar on Twitter俄罗斯波罗的海舰队在波罗的海进行了机动和反舰导弹发射的演习
吾皆娑婆 三千鴉殺浮屠之影
3 years ago @Edit 3 years ago
Intizar on Twitter川普背书的本-克莱恩 Ben Cline 赢得共和党在弗吉尼亚州第六国会区的美国众议院提名。
Intizar on Twitter川普背书的Katie Britt 击败共和党现任参议员Mo Brooks,赢得共和党在阿拉巴马州的美国参议院提名。

Mo Brooks是2016年最早的川普支持者之一,但被川普背弃,他之前抨击川普背信弃义,今天输掉以后,中期选举完就会失去参议员席位。
Intizar on Twitter急诊室医生和海军陆战队退伍军人Rich McCormick(左)赢得共和党人在佐治亚州第六国会区的美国众议院提名。

打败了川普背书的Jake Evans(右)
吾皆娑婆 三千鴉殺浮屠之影
3 years ago @Edit 3 years ago
Intizar on Twitter【英國政府發表報告 去年共有8,500名香港學童申請入學安置 僅次於烏克蘭】
英國政府於6月9日發表報告,指去年9月至今年5月期間,共收到8,500位兒童的移民入學安置申請,其中8,000個已獲審批。另外亦有11,400名烏克蘭兒童申請該計劃。

希特勒入侵苏联纪念日,俄军猛烈轰炸哈尔科夫 造成15人死亡🔴直播 -- 美联储主席鲍威尔国会作证;其它全球热点时事;观众留言问答互动Intizar on Twitter保加利亚政府在不信任动议中上被“颠覆”垮台了,该政府刚刚组阁6个月

新的选举有可能会选出亲俄的政党,这个对乌克兰非常不利
吾皆娑婆 三千鴉殺浮屠之影
3 years ago @Edit 3 years ago
新‧二七部隊 軍事雜談 (New 27 Br... on Twitter6/22. 戰爭即將過四個月時間,雙方漸入緩慢和艱難的情況,依賴使用的是火砲打擊而非機動打擊,烏軍缺乏武器,俄軍缺乏士兵,過了一個月問題依然存在,且在雙方身上趨於明顯

黃色為烏軍,紫色為俄軍,雙方都有進退
Nathan Ruser on Twitter新‧二七部隊 軍事雜談 (New 27 Br... on Twitter6/22. #立陶宛 禁止俄國和在波羅的海的飛地「加里寧格勒」運送遭歐盟制裁的貨品,俄國回應警告立陶宛此舉形同禁運,將會有「嚴重」後果,但立陶宛表示,他們只是遵循歐盟的制裁項目要求,俄國所謂禁運與事實不符
Kaliningrad: Russia warns Lithuania of consequences ...
吾皆娑婆 三千鴉殺浮屠之影
3 years ago @Edit 3 years ago
新‧二七部隊 軍事雜談 (New 27 Br... on Twitter6/22. 一架俄軍Su-25戰機墜毀在羅斯托夫州-切爾托夫斯基區,在古謝夫農場上發現多個殘骸,飛行員身亡
Necro Mancer on Twitter新‧二七部隊 軍事雜談 (New 27 Br... on Twitter6/22. 烏軍在刻松地區的戰鬥戰況,基謝利夫卡(Kyselivka)由烏軍收復,並加強該城的控制,距離刻松市中心約21公里,烏軍也持續在五個方面進攻和收復,俄軍已退守到第二和第三防線
Michael MacKay on Twitter
新台灣國防軍事網 on Twitter烏克蘭公布最新戰果!烏東激戰 俄軍新增戰損曝光 - 國際 - 自由時報電子報烏軍與俄軍持續在烏東頓巴斯激戰!

烏克蘭國防部21日公布最新戰果統計,指已有多達34100名俄軍官兵陣亡!烏軍摧毀俄軍達1496輛主戰車、逼近1500大關;摧毀俄軍3606輛裝甲車,過去一天俄軍戰損明顯增加

烏軍還摧毀俄軍752門火砲、239輛多管火箭車、98組防空系統、216架定翼機、181架直升機、2537輛各式車輛和油罐車、14艘艦艇、611架無人機、59個特殊設備以及137枚巡弋飛彈;其中俄軍一天陣亡300人、損失37輛戰甲車,戰損明顯增加;俄軍過去一天最大戰損在烏東北頓內茨克和頓巴斯南方。
新台灣國防軍事網 on Twitter俄軍又自己摔掉一架 Su-25SM 攻擊機(RF-90958, 23 Yellow)是在俄國境內墜毀但這次是在距離烏克蘭邊境只有 15 公里的羅斯托夫州。飛官殉職但事件原因尚不清楚,可能又是飛官操作或機械問題。
🇺🇦 Ukraine Weapons Tracker on Twitter看起來這很可能是俄軍在攻擊烏克蘭的任務途中或回程失事

俄軍墜毀的 Su-25SM 攻擊機現場影片
ТРУХА⚡️English on Twitter
新台灣國防軍事網 on Twitter最新一波軍援:「商業內幕」雜誌報導稱斯洛伐克已提出將其 12 架 MiG-29 戰機軍援烏克蘭空軍的計劃!斯國將獲得波蘭和捷克空軍直接保護斯洛伐克領空,直到從美國收到全新的 F-16戰機為止。
Visegrád 24 on Twitter由於斯洛伐克將提前停用 MiG-29 戰機並可能軍援烏克蘭。波蘭已同意直接保護斯洛伐克領空!如有必要,波蘭空軍 F-16 戰機機隊已準備好在斯國部署。
新台灣國防軍事網 on Twitter2 架 MiG-29 戰機的軍援,對烏克蘭空軍來說會有很大的幫助。因為烏克蘭空軍一直缺乏足夠數量的先進戰機壓制俄軍攻擊機
吾皆娑婆 三千鴉殺浮屠之影
3 years ago @Edit 3 years ago
斯洛伐克的MiG-29戰機飛行影片
Slovak MiG-29 in action, part 12, go around and land...
新台灣國防軍事網 on Twitter美司法部長無預警訪問烏克蘭 宣布成立「戰爭罪問責小組」 - 國際 - 自由時報電子報美國司法部長加蘭德21日無預警造訪烏克蘭並會見烏克蘭總檢察長維涅迪克托瓦(Iryna Venediktova)。加蘭德在此行宣布美方將成立「戰爭罪問責小組」致力查明和起訴任何在烏克蘭犯下戰爭罪的人

加蘭德早前就表示這週會訪問歐洲,但沒有透露行程中是否包括烏克蘭,不過他21日突然現身烏國談論起訴俄軍戰爭罪行相關事宜,同時再次傳達美方對烏國的堅定支持。加蘭德還宣布美國將成立戰爭罪問責小組,由「納粹獵人」、美司法部人權執行戰略和政策主任羅森鮑姆(Eli Rosenbaum)領導
新‧二七部隊 軍事雜談 (New 27 Br... on Twitter6/22. 衛星影像顯示,蛇島上的俄軍設施遭到破壞,有三處被炸毀,與兩天前通報稱蛇島遭到轟炸的消息獲得確認,外傳是否為海馬斯多管火箭攻擊,需再進一步確認
OSINT-88🏴󠁧󠁢󠁳󠁣󠁴󠁿 on Twitter新‧二七部隊 軍事雜談 (New 27 Br... on Twitter6/22. 烏軍有為數不少的俄製反裝甲飛彈9K111,可對付俄軍的舊型戰車和裝甲車,例如一輛俄軍T-62M戰車就可以用此飛彈應付,無需用到Stugna-P或標槍飛彈
__Tomasz_Szulc__ on Twitter
吾皆娑婆 三千鴉殺浮屠之影
3 years ago @Edit 3 years ago
新‧二七部隊 軍事雜談 (New 27 Br... on Twitter6/22. 烏軍第45砲兵旅火砲攻擊俄軍的某處倉庫和建物
Rob Lee on Twitter新‧二七部隊 軍事雜談 (New 27 Br... on Twitter6/22. 俄方視角,先前遭到轟炸的俄佔盧甘斯克城鎮「克萊斯尼-魯奇」(Krasnyi Luch),俄軍和親俄民兵距離彈藥庫太近,一連串的爆炸讓他們陷入混亂,部分士兵就此陣亡
Status-6 on Twitter新‧二七部隊 軍事雜談 (New 27 Br... on Twitter6/22. 消息指出,刻松地區某處防線,烏軍成功突破俄軍的第三道防線,正待確認消息
Fuat on Twitter
吾皆娑婆 三千鴉殺浮屠之影
3 years ago @Edit 3 years ago
新台灣國防軍事網 on Twitter德製PzH2000自走砲入陣! 烏軍榴彈砲增至6款、遠程火力強大 - 國際 - 自由時報電子報烏克蘭國防部長列茲尼科夫(Oleksii Reznikov)在推特證實已收到德國PzH2000自走砲軍援,感謝德國鼎力相助!烏克蘭在收到七輛PzH2000 155mm自走砲之後,也讓烏軍使用的榴彈砲達到六種之多。

烏克蘭國防部長列茲尼科夫在推特表示,德國軍援七輛PzH2000自走砲成為烏克蘭155mm火砲軍備的一員!他感謝盟友、德國國防部長蘭布雷希特(Christine Lambrecht)為支持烏克蘭所做的一切努力。列茲尼科夫強調「我們的砲兵將把怒火帶到戰場上!」
吾皆娑婆 三千鴉殺浮屠之影
3 years ago @Edit 3 years ago
烏克蘭武裝部隊總參謀部也在臉書發文表示,在PzH2000自走砲加入服役陣容後,烏軍目前的各式軍援火砲共有六種,包括M777榴砲、FH70榴砲、挪威M109A3型自走砲、波蘭「蟹式」KRAB自走砲、法國「凱薩」輪型自走砲,最後則是剛剛服役的德國PzH2000自走砲。

新‧二七部隊 軍事雜談 (New 27 Br... on Twitter6/22. 烏克蘭國防部長表示,德國和荷蘭增援的PzH2000自走砲已經有部分抵達烏克蘭,成為烏軍的火砲項目之一
Oleksii Reznikov on Twitter
吾皆娑婆 三千鴉殺浮屠之影
3 years ago @Edit 3 years ago
新台灣國防軍事網 on Twitter蛇島奪回戰開打!烏無人機空襲開路、傘兵空降 俄稱擊退 - 國際 - 自由時報電子報快報:烏軍猛烈襲擊蛇島!奪回戰開打!

烏克蘭南方作戰司令部表示使用不同攻擊手段,集中火力打擊蛇島造成島上俄軍重大損失,軍事行動仍在繼續,需要保持沉默直到作戰完成。傳烏軍試圖利用傘兵機降突擊

蛇島落入敵手,不過烏克蘭誓言奪回該島,外媒報導俄軍稱20日清晨5時開始烏克蘭軍方大規模突擊蛇島,準備利用傘兵機降,動用15架無人機空襲同時以多管火箭朝蛇島開火
吾皆娑婆 三千鴉殺浮屠之影
3 years ago @Edit 3 years ago
新‧二七部隊 軍事雜談 (New 27 Brigade) on Twitter美國國會已開始針對美國國防部2023財政年度國防支出展開審查。參眾兩院的國防授權法案草案中均提到協助台灣自我防衛,並規劃訓練與演習

美國聯邦參議院軍事委員會16日以23票贊成、3票反對,通過2023財政年度國防授權法案(NDAA FY23)草案
美國防授權法草案列助台防禦條文 要求兩軍聯合演練 | 政治 | 中央社 CNA新‧二七部隊 軍事雜談 (New 27 Brigade) on Twitter6/22. 烏軍亞速營特戰部隊在札波羅熱地區,攻下一處俄軍陣地,可以看到內部遺留不少裝備和物資,俄軍逃逸無蹤
Жорін з Азову
新‧二七部隊 軍事雜談 (New 27 Br... on Twitter6/22. 兩架烏軍MiG-29戰機低空飛越
OSINTtechnical on Twitter新‧二七部隊 軍事雜談 (New 27 Br... on Twitter6/22. 蛇島地區衛星照對比,拍攝時間為6/17和6/21日,可以對比島上設施和建物被摧毀的情況,俄軍在這座島上一直遭受烏軍的攻擊,先前傳出蛇島被火箭彈攻擊,但尚未證實是否為海馬斯火箭彈
Mike Eckel on Twitter
新‧二七部隊 軍事雜談 (New 27 Br... on Twitter6/22. 烏克蘭ㄧ支從Blahodatne出發的部隊向Kyselivka移動。並在Klapaya和Znamyanka之間的 E58 高速公路上佔據了據點。此地距離刻松國際機場約10 公里
NLwartracker on Twitter新台灣國防軍事網 on Twitter烏克蘭軍方在烏南打的不錯
烏軍從Blahodatne 向 Kyselivka 推進,消息指俄軍似乎已棄守 Kyselivka 並向南撤到 Klapaya 和 Znamyanka之間的 E58 高速公路重建陣地,烏軍距離赫爾松國際機場只有約十公里
NLwartracker on Twitter
新台灣國防軍事網 on Twitter烏克蘭岸防能力大升級 英國防部:抵銷俄軍海上投射力量 - 國際 - 自由時報電子報烏克蘭持續在烏東成功抵禦俄軍,同時在靠近克里米亞半島的南方戰線發動小規模反攻,英國國防部21日戰情分析表示烏克蘭軍方的海岸防禦能力很大程度上已抵銷俄軍黑海艦隊在黑海西北部的海上投射能力。

英國國防部指出,烏軍在6月17日首度成功使用西方軍援的魚叉反艦飛彈擊中俄國軍艦「瓦西里·貝赫號」(Spasatel Vasily Bekh)顯示俄軍在試圖為蛇島部隊補給時遭遇困難。

英國國防部表示,如今烏克蘭的岸防能力有所成長,很大程度上已抵銷俄軍在黑海西北部建立起來的海上控制與海上投射能力;如此一來,俄軍為入侵作戰所計畫的攻擊行動也將被影響。
新台灣國防軍事網 on Twitter俄羅斯揚言報復立陶宛 美國:力挺北約盟邦、承諾堅若磐石 - 國際 - 自由時報電子報立陶宛宣布禁止俄國從本土將貨物經鐵路系統過境轉運至俄國境外領地加里寧格勒(Kaliningrad),對此俄國揚言全面展開報復行動!

針對立陶宛封鎖加里寧格勒鐵路運輸的做法,美國國務院發言人普萊斯(Ned Price)表示「我們支持北約盟邦,我們支持立陶宛。特別是我們對北約第五條款(Article V)的承諾是堅若磐石,此條款明訂,對任一成員國發動攻擊等同對全體成員國發動攻擊。」

普萊斯指出美國歡迎立陶宛等國家對俄國入侵烏克蘭採取類似的「空前經濟措施」。針對俄國官方的回應,普萊斯強調美國不會回應俄國的武力恫嚇或虛張聲勢,甚至不想給它額外的「宣傳時間」。
新台灣國防軍事網 on Twitter愛沙尼亞指控俄軍直升機侵犯領空 聲援立陶宛封鎖鐵路 - 國際 - 自由時報電子報東歐局勢日趨緊張,愛沙尼亞21日召見俄國大使抗議俄軍直升機公然侵犯愛沙尼亞領空!同時聲援立陶宛針對加里寧格勒祭出的鐵路運輸封鎖措施。

愛沙尼亞外交部表示,一架俄軍MI-8運輸直升機於6月18日在未經許可的狀況下飛越愛沙尼亞東南部科伊杜拉地區(Koidula)。軍方指出這架直升機在愛沙尼亞領空停留了近兩分鐘!俄軍事先沒有提出飛行計劃,無線電收發器也呈現關閉狀態,並且未能與愛沙尼亞保持聯繫。

愛沙尼亞外交部:「這是一個極其嚴重且令人遺憾的事件,此舉無疑會導致額外的緊張局勢,完全不可接受。」另外,愛沙尼亞外交部也呼籲俄軍離開烏克蘭!俄國必須停止威脅鄰國,並了解到侵略烏克蘭已付出高昂代價。
新‧二七部隊 軍事雜談 (New 27 Brigade) on Twitter6/22. 盧甘斯克州長海岱回報戰況

1. 烏軍失去對托什基夫卡、Myrna Dolyna、Pidlisny的控制,俄軍也在Ustynivka鞏固位置

2. 俄軍依然在盧甘斯克地區受阻,俄軍暴露過多位置和單位資訊,烏軍正在進行進攻和破壞

3. 這一天或多或少平靜地過去了,俄軍已經筋疲力盡,利用這段時間重新集結

4. 利斯坎斯克完全在烏克蘭的控制下,城市附近沒有俄羅斯人,砲擊還在繼續,附近村莊發生戰鬥「安靜」的疏散仍在繼續

Сергій Гайдай - ‼️ Втр... on Facebook
新台灣國防軍事網 on Twitter英國防部:俄軍嘗試包圍北頓內茨克地區 親俄民兵損失半數兵力 - 國際 - 自由時報電子報烏東地區烏俄兩軍展開激烈攻防!消息指出俄軍正嘗試包圍北頓內茨克市,並在頓巴斯部署大量後備軍力,但俄軍與親俄民兵在東線損失慘重!尤其是親俄民兵可能已損失高達一半的作戰兵力

英國國防部指出,從3月25日以來俄羅斯就沒在公布俄軍在戰爭中的傷亡總數,但從頓內茨克親俄民兵公布的傷亡總數來看,該親俄民兵組織承認截至6月16日高達2128名士兵死亡,8897名士兵受到輕重傷,該組織已損失多達55%的作戰兵力!這顯示他們的士兵可能配備老舊與過時的裝備

英國國防部表示俄軍除積極集中火砲攻擊外,也嘗試部署可用的後備部隊在頓巴斯區域。不論烏軍或俄軍,在前線有效部署大量後備部隊已對戰爭結果是越來越重要的課題。
吾皆娑婆 三千鴉殺浮屠之影
3 years ago @Edit 3 years ago
新台灣國防軍事網 on Twitter親俄民兵用「二戰步槍」打仗... 新兵指控:沒被訓練就上戰場 - 國際 - 自由時報電子報之前的親俄民兵就曾抱怨俄軍竟配發大量「二戰步槍」
新兵透露沒有受過完整軍訓就被推上戰場,甚至還拿二戰時期的莫辛那甘步槍。
新台灣國防軍事網 on Twitter哈哈~這張圖真的改的很有趣
烏克蘭軍人可不是好惹的!🇺🇦💪💪💪
艾布拉姆斯🇺🇸💙💛 on Twitter
新台灣國防軍事網 on Twitter軍武百科》以「鐵拳」機器人戰車火力猛 還能「自掏」無人機迎戰 - 國際 - 自由時報電子報以色列中型機器人戰鬥車(M-RCV)首次亮相,內建30mm機炮、反裝甲飛彈發射器、無人機,最有趣的是還能由車體內的機器手臂「掏出」無人機發射迎戰。

M-RCV的主武裝為一門30mm遙控機砲塔,並搭配埃爾比特開發的「鐵拳」主動防禦系統透過搭載的主動陣列式雷達(AESA),偵測到反裝甲飛彈或自殺無人機時,即發射反制火箭進行攔截。是以拉婓爾公司著名的「鐵穹」(Iron Dome)防空系統為基礎的縮小版本
而在炮塔上還有裝備無人機發射管,可由AI或遙控操作員發射進行偵查與攻擊,使M-RCV成為完全自動化的地面武器平台。M-RCV也可針對任務需要安裝近年拉婓爾公司(Rafael)熱銷全球的「長釘」(Spike)反裝甲飛彈,進行反裝甲獵殺任務。
ROBUST - Israeli MOD & Elbit Medium Robotic Combat V...新台灣國防軍事網 on Twitter烏克蘭軍方以自殺式無人攻擊機猛烈襲擊了俄國羅斯托夫州的 Novoshakhtinsk 煉油廠;引起大火。該地區距離前線約達150公里!

似乎是使用烏克蘭自製的 PD-1 或 PD-2 系列無人機攻擊
🇺🇦 Ukraine Weapons Tra... on Twitter現場影片顯示引起大火並成功癱瘓該煉油廠
烏克蘭自製的PD-1 和 PD-2 無人機最大有效載重為 22kg;但無人機很可能已被改裝為攜帶更大的彈頭襲擊俄國羅斯托夫州的 Novoshakhtinsk 煉油廠;
🇺🇦 Ukraine Weapons Tracker on Twitter新台灣國防軍事網 on Twitter
從地圖可以看到,俄國羅斯托夫州的 Novoshakhtinsk 煉油廠離烏東前線相當遠;烏軍無人機竟能一路安全穿透、顯示俄軍的防空網漏洞很多

無論如何,烏軍的自殺式無人攻擊機能穿透烏東戰場深達150KM進入俄國境內並成功擊中目標是相當了不起的成就!唯一可惜的是、只有一架比較不夠力
Title: Two PD-2 UAVs controlled by one ground contro...
新‧二七部隊 軍事雜談 (New 27 Brigade) on Twitter6/22. 開戰至6/22日06:00為止,俄軍傷亡和損失統計

人員 -約34230(+130)人
戰車 -1496輛
裝甲車 -3614(+8-)
火砲系統 -752門
多管火箭車-239輛
防空作系統 -99(+1)組
軍機 -216架
直升機 -182(+1)架
無人機 -614(+3)架 巡弋飛彈 -137枚 艦艇 -14艘 各式車輛和油罐車 -2543(+6)輛 特殊設備 -60(+1)個
吾皆娑婆 三千鴉殺浮屠之影
3 years ago @Edit 3 years ago
新‧二七部隊 軍事雜談 (New 27 Br... on Twitter6/22. 多方消息指出,烏軍使用自殺無人機攻擊俄國境內一處煉油廠,羅斯托夫州-新沙赫京斯克(Novoshakhtinsk),爆炸後煉油廠被迫停止運作,當地警消協助搶救
BlueSauron👁️ on Twitter烏軍在頓巴斯前線約142公里使用自殺無人機攻擊工廠設施,這也表示俄軍空防部分再次凸顯弱點問題
新‧二七部隊 軍事雜談 (New 27 Brigade) on Twitter自殺無人機 PD-2?
Antony Davies on Twitter
吾皆娑婆 三千鴉殺浮屠之影
3 years ago @Edit 3 years ago
新台灣國防軍事網 on Twitter軍情動態》美星「虎標萬金油」聯合軍演落幕 代號引熱議 - 國際 - 自由時報電子報版編的阿公也是「虎標萬金油」的愛用者 ... XD

美國與新加坡一年一度的「虎標萬金油」聯合演習(Exercise Tiger Balm)日前圓滿落幕,自1981年首次舉行至今已是第41年,而這個特殊演習代號也在網路上引起熱論。

這項歷史悠久的年度聯合演習代號為「虎標萬金油」讓不少人聞之心生好奇,不少網友紛紛在討論串中留下自己對命名原因的見解,也有人列舉一系列本地老牌知名零食或成藥的名字,如「蝦味先、鐵牛運功散、保力達蠻牛、三支雨傘標」等,打趣地為台灣未來軍演做準備。
至於命名緣由的部分,有人認為這是因為虎標萬金油創始人被共產黨沒收財產充公,因此萬金油在新加坡是堅定反共立場,所以軍演用這個名字應該意指堅定反共;另外也有網友表示由於這是兩國陸軍演習,老虎作為陸地上的霸主,選用這個代號再適合不過了。

留言:期待美軍跟台軍的「北港六尺四」、金門一條根
吾皆娑婆 三千鴉殺浮屠之影
3 years ago @Edit 3 years ago
新台灣國防軍事網 on Twitter反潛直升機左營基地訓練重落地4傷 高市消防局:軍方自行送醫救治 - 政治 - 自由時報電子報海軍反潛航空大隊今天下午在左營基地進行訓練,一架S-70C(M)反潛直升機在降落時發生重落地意外毀損,目前已知機上四人受傷由軍方自行送醫。

高雄市消防局表示並未接獲報案通知,但有主動詢問軍方有無需要協助,得知軍方已自行將傷者送醫救治。
疑尾翼失控重摔落地 海軍S-70C反潛直升機4人受傷送醫 - 政治 - 自由時報電子報S-70C(M)反潛直升機在降落時疑因尾旋翼失控,在距離地面約15公尺的高處重摔落地且起火燃燒,現場發出濃濃黑煙。海軍獲報派出基地消防車滅火,並將機上受傷4人送往國軍左營醫院治療
吾皆娑婆 三千鴉殺浮屠之影
3 years ago @Edit 3 years ago
快訊/海軍S-70C「反潛直升機」傳墜地冒煙 4人送醫 | 政治 | 三立新聞網 SETN.COM直升機旋翼全斷、機尾斷裂並起火,火勢緊急撲滅後機上四人士官長郭冠庭約5%燒燙傷已預防性插管,士官長劉尚鈞15%燒燙傷、送醫時意識不清,目前正在左營醫院搶救中,中校陳錦凡、上尉鄭行杰意識清楚受傷送醫
快新聞/S-70C直升機重落地冒濃煙畫面曝光 海軍:暫停任務派遣實施飛安特檢 - 民視新聞網高雄左營發生反潛直升機重落意外,冒起陣陣濃煙,遠處也可見。海軍司令部進一步表示該型直升機立即暫停任務派遣,實施飛安特檢
墜機畫面曝!海軍S-70C直升機墜毀 躺跑道中央....消防車待命 | ETtoday社會新聞 | ET...整起事故疑似直升機尾旋翼片失效脫落,導致直升機在半空中旋轉、重重墜地。從畫面中可以看見S-70C直升機躺在跑道正中央,看得出來稍早重落地後引起火災的情形
海軍S-70C直升機重落地著火 濃煙、毀損影像曝光 - 政治 - 自由時報電子報
海軍S-70C直升機事故 蔡英文指示徹查原因 - 政治 - 自由時報電子報總統府發言人張惇涵今(22)日表示,機上共有4名人員皆已送至國軍高雄醫院左營分院進行治療。蔡英文總統指示國軍醫院全力救治機工長,同時妥善照護治療正副駕駛及檢驗士官長,並要求國防部徹底釐清事故原因。
新‧二七部隊 軍事雜談 (New 27 Br... on Twitter飛安通報

台灣海軍一架S-70C反潛直升機今天下午在高雄左營反潛飛行大隊基地訓練時,在營區意外墜毀,初查目前共有4人受傷,幸暫無生命危險,現場仍在處理搶救中
S-70C直升機墜毀左營基地4傷 海軍司令部:暫停任務、飛安特檢 | 政治 | 中央社 CNA
吾皆娑婆 三千鴉殺浮屠之影
3 years ago @Edit 3 years ago
新台灣國防軍事網 on Twitter台海軍情》盯著福建艦?中國平台:美軍P8A緊貼東海近岸飛 - 國際 - 自由時報電子報美軍P-8A反潛巡邏機再度超近距離偵查中國沿岸!

中國指出美國海軍一架P-8A海神式反潛巡邏機(機號AE687D)22日在東海進行電戰偵察,在長江口外海有高強度的偵查活動,偵蒐目標疑為新下水的中國航艦「福建艦」。

P-8A配備APY-10雷達,可以遠距離即時繪製地面和海岸線地形。波音公司稱P-8A可有效在陸地和水上執行各項任務包括反潛、搜救、海上封鎖以及情報、監視、目標截獲和電戰偵察等
新台灣國防軍事網 on Twitter俄烏戰爭長期化 美知名學者:中國短期內不敢對台出兵 - 國際 - 自由時報電子報俄國侵烏引發國際局勢緊張,外界擔憂中國是否也會趁機在台海挑釁?不過美國知名國關學者、前哈佛大學甘迺迪政府學院院長喬瑟夫.奈伊認為烏克蘭戰爭的長期化,反使中國在未來幾年內對台出兵的可能性降低。

奈伊說,有人預測中國會在4年內入侵台灣。他的觀點則認為在這4年時間內中國入侵台灣的可能性反而會減弱,因為中國看到俄國與烏克蘭陸地邊界相接,俄軍動用大規模軍力卻無法成功佔領基輔,顯然對台灣發動兩棲攻擊行動的想法,更是不太實際
俄國侵烏遭到國際制裁,俄國被迫仰賴中國,中俄在亞太地區成為「威權軸心」兩國關係更為密切,不過奈伊認為中國維持與俄關係其實是為了「聯俄抗美」是一種有限的「權益友誼」(friendship of convenience)中國既不向俄軍提供軍事裝備,也不違反美國制裁,顯示出中國的權宜之計。

奈伊表示如果中國習近平把「對共產黨的控制」和「共產黨對中國的控制」作為主要目標,那麼為數不多可能擾亂其目標的情形就是對台灣遠征失敗!「因此我認為在這個意義上,可能是由於烏克蘭的戰爭,在台灣的人們可以睡得稍微輕鬆一點。」
吾皆娑婆 三千鴉殺浮屠之影
3 years ago @Edit 3 years ago
新台灣國防軍事網 on Twitter烏克蘭空軍仍然活躍於天空

最近一段烏克蘭軍方 Mi-8MSB-V 武裝運輸直升機攻擊俄軍目標、發射大量 S-8 80mm火箭的影片證明此點。
🇺🇦 Ukraine Weapons Tracker on Twitter新台灣國防軍事網 on Twitter同樣是烏克蘭空軍的Mi-8MSB-V武裝運輸直升機,由僚機角度拍攝的影片。目前烏軍都以兩架一組攻擊俄軍、且都在極低的高度貼地飛行迴避俄軍防空系統。

烏克蘭和俄軍的軍機目前大多都在這樣的高度飛行。
🇺🇦 Ukraine Weapons Tracker on Twitter這個高度大慨不到15公尺吧?真的是厲害!
由僚機角度拍攝的影片更精彩
新台灣國防軍事網 on Twitter已備戰數十年 芬蘭總司令:俄國若來犯將迎頭痛擊 - 國際 - 自由時報電子報芬蘭國防軍總司令基維寧(Timo Kivinen)今日表示,芬蘭過去幾十年來一直在為戰爭做準備!若是俄國膽敢再次來犯,芬蘭人民絕對讓他們嘗到苦頭。芬蘭在上個世紀與蘇聯進行過兩次戰爭

基維寧在受訪時表示除了軍事裝備,影響戰爭另一個關鍵要素就是芬蘭人願意踏上戰場「最重要防線就是在兩耳之間(意指思想),當前在烏克蘭的戰事證明了這一點。」根據芬蘭國防部5月18日公布的一份民調報告顯示有82%的受訪者表示,若是國家受到攻擊,他們願意參與國防事務。
新台灣國防軍事網 on Twitter相當值得注意的消息:據報導昨天一個烏克蘭突擊單位已經滲透到俄國境內、並攜帶反裝甲飛彈攻擊俄軍邊防部隊!一輛俄軍 BTR-80 裝甲運兵車被擊毀,車內數名俄軍國家近衛軍士兵當場陣亡。
🇺🇦 Ukraine Weapons Tra... on Twitter看來烏軍已經開始以特戰分隊跨境進入俄國,襲擊俄軍的邊防哨所與部隊,代表消耗戰將進入新階段

綜合今天烏軍攻擊俄國煉油廠的消息來看、顯然烏克蘭軍方正逐步放寬攻擊俄國本土的限制,而且地面部隊滲透到俄國境內是一個相當具指標性的行動
吾皆娑婆 三千鴉殺浮屠之影
3 years ago @Edit 3 years ago
新台灣國防軍事網 on Twitter烏克蘭軍方又出現另一個S-8 80mm空用火箭改裝版的輕型多管火箭發射車,但此次整個系統看起來已修改的非常專業且設計成熟!不再有簡陋之感

本站認為顯然烏軍兵工體系長年的研發實力不可小覷
🇺🇦 Ukraine Weapons Tracker on Twitter令人驚訝的是短短一週的時間,烏軍就開發出管數更多、更穩定的新型發射架,射擊間隔也明顯拉長降低發射架震顛
新‧二七部隊 軍事雜談 (New 27 Br... on Twitter6/22. 烏軍使用擄獲自俄軍Ka-52直升機上的S-80火箭彈,拆下後裝在三菱L-200皮卡載具上,變成機動的多管火箭系統

烏軍正在等待M270和海馬斯火箭彈系統
Defence of Ukraine on Twitter
新‧二七部隊 軍事雜談 (New 27 Brigade) on Twitter6/22. 烏軍獲得的美援反砲兵雷達 AN / TPQ-36,監視俄軍的活動,由悍馬車HMMWV拖曳
Правда Артема Вітка新‧二七部隊 軍事雜談 (New 27 Br... on Twitter6/22. 這是在烏南地區的烏克蘭反抗軍首個影像,俘虜兩名俄國人並宣示烏克蘭會持續抵抗,直到俄國勢力被驅逐出整個烏克蘭的領土
ТРУХА⚡️English on Twitter
吾皆娑婆 三千鴉殺浮屠之影
3 years ago @Edit 3 years ago
新台灣國防軍事網 on Twitter烏克蘭陸軍第 45 砲兵旅
用重砲火力攻擊了俄軍陣地,至少炸毀一輛藏匿在倉庫裡的俄軍裝甲車。本站認為俄軍應該是沒把倉庫大門關上而被烏軍無人機發現
🇺🇦 Ukraine Weapons Tracker on Twitter新‧二七部隊 軍事雜談 (New 27 Br... on Twitter6/22. 烏軍第36海軍陸戰旅發射BM-21多管火箭,位在南方戰局前線
BlueSauron👁️ on Twitter
吾皆娑婆 三千鴉殺浮屠之影
3 years ago @Edit 3 years ago
新‧二七部隊 軍事雜談 (New 27 Br... on Twitter6/22. 難得一見的伏擊戰鬥影像,地點可能在烏東

先是使用砲擊破壞運動中的T-72,成員下車察看時用類似迫擊砲之類的兵器嚇跑對方,至於棄置在當地的主戰車就使用反裝甲武器直接破壞掉
🇺🇦 Ukraine Weapons Tracker on Twitter新‧二七部隊 軍事雜談 (New 27 Br... on Twitter6/22. 芬蘭準備好對抗俄羅斯的侵略,該國總司令基維寧表示,芬蘭幾十年來一直在為俄羅斯的襲擊做準備,如果發生這種情況,將會激烈抵抗
NEXTA on Twitter
吾皆娑婆 三千鴉殺浮屠之影
3 years ago @Edit 3 years ago
新台灣國防軍事網 on Twitter自己不尷尬?習近平談烏克蘭:犧牲別國安全必陷困境 - 國際 - 自由時報電子報習近平又開始滿口胡扯 ... XD

提到烏克蘭危機時竟然說「迷信實力地位,擴張軍事聯盟,以犧牲別國安全謀求自身安全,必然會陷入安全困境。」 ... 這不正是中國在幹的事嗎?習近平自己滿口胡扯不尷尬?臉皮真厚

中國難道沒跟俄國聯手擴張軍事聯盟?中國說不能犧牲別國安全謀求自身安全 ... 結果天天軍機軍艦挑釁台美日三國。照這麼看來難怪中國會陷入習近平所謂的安全困境。正是因為中國「迷信實力地位」 ... XD
吾皆娑婆 三千鴉殺浮屠之影
3 years ago @Edit 3 years ago
新‧二七部隊 軍事雜談 (New 27 Br... on Twitter法國空軍慶祝成立80週年「諾曼底-涅門」Normandie-Niémen 戰機團,飆風C型 Rafale-C 戰機漆上紀念塗裝
Escadrons de Chasse français on Twitter新‧二七部隊 軍事雜談 (New 27 Br... on Twitter6/22.卡爾科夫地區,烏軍第93冷亞爾旅摧毀俄軍11輛裝甲車輛,包含3輛BTR裝甲車、3輛BMP戰鬥車,多輛戰車、輕裝甲車
BlueSauron👁️ on Twitter新‧二七部隊 軍事雜談 (New 27 Brigade) on Twitter6/23.烏克蘭參謀總部戰況簡報
登录 Facebook
https://pbs.twimg.com/media/FV3ymxGUIAAneO6?format=jpg&name=small
新台灣國防軍事網 on Twitter罕見! 日本揭露2中共軍艦昨取道宜蘭外海南航 - 政治 - 自由時報電子報中國海空軍近年頻在台灣周遭海空活動,日本防衛省今晚發布訊息揭示中國一艘「052C」驅逐艦、一艘「056A」護衛艦昨日自宜蘭東部與日本與那國島之間海域通過,此舉打破近年多取道宮古水道的慣例。

日本海上自衛隊昨日上午9點左右在與那國島以北220公里處發現中國「056A」飛彈護衛艦孝感艦(舷號615)的蹤跡,並於該日晚上11點左右於與那國島北方210公里處海域發現中國「052C」飛彈驅逐艦西安艦(舷號153),兩艦隨即自與那國島及台灣東部之間海域南下,航向太平洋。
中國軍艦航向西太平洋,以往多取道日本沖繩與宮古之間的宮古海峽,或者自台灣與菲律賓之間的巴士海峽、呂宋海峽等二個路線通過,鮮少自距離花蓮僅150公里的與那國島之間海域通過,顯見中國已打破以往慣例。試圖對台日兩國施加更多政軍壓力
新台灣國防軍事網 on Twitter居民堵路抗議 刺針飛彈演訓單兵「扛進場」照樣命中靶機 - 政治 - 自由時報電子報國軍於滿州九棚大沙漠進行演訓,今天進行刺針防空飛彈測考,未料遭居民抗議封堵入口,不過軍方臨機應變直接將刺針上肩扛進場,展現在俄烏戰爭中為人所稱譽的機動性,並射爆靶機震撼全場。

刺針飛彈單兵就可攜行的特性因相對靈活,也被視為能在烏俄戰爭大放異采的原因之一!國軍今天演習遇上抗議也臨機應變改採單兵肩扛步行進入演習場。國軍雖遇阻攔但仍不屈不撓部署,隨後更是不斷命中靶機,除訓練紮實之外,臨機應變能力也相當足夠。
吾皆娑婆 三千鴉殺浮屠之影
3 years ago @Edit 3 years ago
新台灣國防軍事網 on Twitter摩爾多瓦(Moldova)前總統、親俄反對黨領袖多東(Igor Dodon)於5月24日遭摩爾多瓦檢方以貪腐、涉嫌叛國、不當得利以及政黨非法集資等罪名拘留。摩國法院21日宣布相關調查仍在進行,多東將被延押30天!

《自由歐洲電台》報導,多東是俄國總統普廷的親密盟友,他曾於2016年至2020年擔任摩爾多瓦總統並獲得克里姆林宮的公開支持。然而尋求連任的多東於2020年底摩爾多瓦總統選舉期間遭親華府及支持歐盟的「行動和團結黨」(PAS)領袖桑杜輾壓。

此前,多家英國媒體曾報導俄軍恐入侵摩爾多瓦,準備製造「藉口」讓俄軍進入摩爾多瓦分離地區「聶斯特河沿岸共和國」(Transnistria)可能重演進攻烏東頓巴斯地區的情景。
吾皆娑婆 三千鴉殺浮屠之影
3 years ago @Edit 3 years ago
Intizar on Twitter今年5月,俄罗斯一架先进的苏-25攻击机在乌克兰东部的顿巴斯地区上空被击落,飞行员丧生,引发了一连串的疑问。为何让一位63岁的飞行员驾驶这样先进的战机?这位少将10年前就已经退役,为何被允许驾机升空作战?截至目前,到底有多少俄军高级将领阵亡?乌克兰战争:俄罗斯将军阵亡之谜及其揭示的真相 - BBC News 中文Intizar on Twitter肯尼亚副总统说若当选总统 将驱逐抢走肯尼亚工作机会的中国人Intizar on Twitter纽约市市长埃里克-亚当斯挥舞着格子旗,开始了推土机活动,100辆被纽约市警察局没收的非法越野车和全地形车被碾压。
吾皆娑婆 三千鴉殺浮屠之影
3 years ago @Edit 3 years ago
Intizar on Twitter🔴直播 -- 拜登发表关于油价的讲话拜登给大家一个超级福利:他说他要减免联邦汽油税90天,让你的每加仑汽油省下1毛8
Intizar on Twitter不寒而栗:中国公安部门正建立 #世界最大DNA基因数据库,在 #人脸识别 技术外,广泛收集民众的 #Y染色体、#虹膜、#声纹、手机等,以加强监控和统治。
中国政府正在建立世界上最大DNA基因数据库 以加强威权统治Intizar on Twitter阿富汗发生6.1级地震,至少有1000人死亡 。
中国第一时间说会帮助阿富汗塔利班灾后重建
吾皆娑婆 三千鴉殺浮屠之影
3 years ago @Edit 3 years ago
Intizar on Twitter一位家长在伊利诺伊州 barrington220 学区的本周听证会议上透露,她孩子六年级的老师给11岁的孩子指定了色情书籍《Gender Queer 性别同性恋》作为暑期阅读作业。
Intizar on Twitter6/1~6/20,1015名成人,盖洛普民意调查:
87%的美国人认为国家正朝着错误的方向发展,包括76%的民主党人

    正确/错误的方向。
总体而言: 13/87
民主党: 24/76
共和党: 2 / 98
独立派: 13/87
Intizar on Twitter 相信中国? 你就偷着乐吧。。。 斯里兰卡总理:无力进口食品、燃料等必需品 经济已经完全崩溃了 提供者 财联社
吾皆娑婆 三千鴉殺浮屠之影
3 years ago @Edit 3 years ago
Intizar on Twitter美国知名汉学家林培瑞说,他很惊讶美国的 #孔子學院 短短几年关闭这么多所,也很惊讶他们这么快就换了名字换了形式继续存在。林培瑞说,孔子学院和其他类似组织的影响不仅是表层的宣传,更多的是心理层面的审查。
改头换面的孔子学院 无所不在的中国威胁?Intizar on Twitter芬兰国防军总司令:为俄罗斯的进攻已准备了数十年,一旦发生进攻将顽强抵抗Intizar on Twitter芬兰战歌也准备好了,叫俄罗斯人滚回乌拉尔山
Intizar on Twitter习包子不想脱钩
吾皆娑婆 三千鴉殺浮屠之影
3 years ago @Edit 3 years ago
Intizar on Twitter瑞典一家上诉法院维持了下级法院的裁决,禁止华为在该国销售5G设备。
禁止華為銷售5G設備 瑞典法院維持原判 - 大紀元Intizar on Twitter#抖音 海外版TikTok被曝出多次与北京母公司分享美国用户数据,“一切都被中国尽收眼底”。美国共和党籍联邦参议员霍利23日对美国之音表示,TikTok“基本上是通往北京的通道”,不应该允许他们在美国做生意。详细内容:用户数据让北京“一览无遗” 美国该拿TikTok怎么办?Intizar on Twitter美军将增援乌克兰 波士顿动力公司的特制Spot 机器狗,主要用来在前线扫雷。
吾皆娑婆 三千鴉殺浮屠之影
3 years ago @Edit 3 years ago
Intizar on Twitter“我好开心,像我们这样的村民现在能合法种植大麻了,不用再躲躲藏藏。”

泰国政府宣布大麻种植与交易合法化之后,一股“大麻热”正在席卷这个国家。
泰國宣佈大麻合法化 民眾有何反應? - BBC News 中文Intizar on TwitterCNN民调:中期选举极端热情趋势

    共和党人/民主党人
2018年: 23% /29%
2022年: 30% /20%
Intizar on Twitter 德国队乳华😅

德国排球队拒绝参加与之前受病毒袭击的中国队的比赛
吾皆娑婆 三千鴉殺浮屠之影
3 years ago @Edit 3 years ago
新‧二七部隊 軍事雜談 (New 27 Br... on Twitter6/23. 一名俄軍士兵抱怨說,上級給他的頭盔仍然有前主人燒焦的肉,像這樣的東西最好是可以激發信心提高士氣啦!

在台灣,有一種東西叫做「抓交替」,因為這頭盔的主人是怎麼往生的,下一個就也是這樣
Canadian Ukrainian Volunteer 🇺🇦🇨🇦✊🏻 on Twitter新‧二七部隊 軍事雜談 (New 27 Br... on Twitter6/23. 烏軍Mi-8MSB-V直升機向目標發射S-8 80公厘火箭彈莢艙
🇺🇦 Ukraine Weapons Tracker on Twitter
吾皆娑婆 三千鴉殺浮屠之影
3 years ago @Edit 3 years ago
新台灣國防軍事網 on Twitter大家可以看到上一個版本的發射器
不只管數較少,而且不穩定,這些在新版上有顯著改善
🇺🇦 Ukraine Weapons Tracker on Twitter
新台灣國防軍事網 on Twitter烏克蘭軍方的士兵準備展開夜戰!值得注意的是這名士兵頭上戴的是非常高檔的美製GPNVG-18四筒全景式夜視儀 ... XD  

以這麼高檔的設備來看,應該是烏軍特戰部隊又或是歐美的志願兵部隊最有可能。
Visegrád 24 on Twitter新‧二七部隊 軍事雜談 (New 27 Br... on Twitter6/23. 烏克蘭軍方將於下週開始對德國 Mars II 多管火箭發射器進行人員訓練
吾皆娑婆 三千鴉殺浮屠之影
3 years ago @Edit 3 years ago
https://mil.in.ua/...新‧二七部隊 軍事雜談 (New 27 Br... on Twitter6/23. 烏克蘭情報局長布達諾夫表示,沒有任何跡象顯示白俄羅斯會發動侵略烏克蘭的行動,他們軍事訓練和加強邊界的工作仍在繼續,一系列的軍事行動正在進行中。但他們現階段的目標不是與烏克蘭作戰,如果他們有,烏克蘭立即知道
Жодної загрози вторгнення армії Білорусі немає – роз...
新‧二七部隊 軍事雜談 (New 27 Br... on Twitter6/23. 北頓涅茨克地區的Azot工廠區域,烏軍持續堅守位置作戰,可以看到他們的步槍上面冒煙,可見當地戰鬥情況激烈
OSINTtechnical on Twitter
吾皆娑婆 三千鴉殺浮屠之影
3 years ago @Edit 3 years ago
新‧二七部隊 軍事雜談 (New 27 Brigade) on Twitter台灣海軍S-70C反潛直升機墜毀發生起火,左營基地的神鷹營區飛行場發生火災煙霧瀰漫
海軍S-70C直升機重落地著火 濃煙、毀損影像曝光 - 政治 - 自由時報電子報
新‧二七部隊 軍事雜談 (New 27 Br... on Twitter台灣區域安全通報

日本防衛省統合幕僚監部公布中國艦艇活動,在21日南下通過宜蘭水道,當時台灣海軍規劃此區及進行實彈射擊任務,可能藉此偵查台灣軍方的實彈動態
August on Twitter新‧二七部隊 軍事雜談 (New 27 Br... on Twitter6/21日即時衛星照

當日21日,台灣海軍濟陽級軍艦和基隆級驅逐艦在東部海域往北航行
August on Twitter
吾皆娑婆 三千鴉殺浮屠之影
3 years ago @Edit 3 years ago
新‧二七部隊 軍事雜談 (New 27 Br... on Twitter6/23. 俄佔地區的情況很不平靜,位在克里米亞半島北部、刻松地區西南海岸的「斯卡多夫斯克」(Skadovsk),該地港口發生爆炸事件,並發生嚴重火災,據當地報告,這是飛彈或火箭的攻擊

距離前線約85公里,別爾江斯克打擊模式再次出現
Special Kherson Cat 🐈🇺🇦 on Twitter新‧二七部隊 軍事雜談 (New 27 Br... on Twitter6/23. 英國首相強森(Boris Johnson)接受德國《南德意志報》訪問時指出,英國國防情報局認為,俄羅斯可能會在接下來幾個月內因資源耗盡而不再有動力推進
俄軍為入侵烏克蘭付出沉重代價 英相強森:恐耗盡資源無力推進 - 國際 - 自由時報電子報
吾皆娑婆 三千鴉殺浮屠之影
3 years ago @Edit 3 years ago
新‧二七部隊 軍事雜談 (New 27 Br... on Twitter6/23. 盧甘斯克州長海岱回報戰況,俄軍拒絕再強渡北頓涅茨河,因為害怕遭受毀滅性打擊,目前持續在北頓涅茨克、利斯坎斯克地區作戰,並且努力集中資源再進攻
Українська правда ✌️ on Twitter新‧二七部隊 軍事雜談 (New 27 Br... on Twitter6/23. 敖德薩地區外海,一處不明的橘紅色火光在海上,據稱是俄國的海上鑽井平台遭到攻擊
Canadian Ukrainian Volunteer 🇺🇦🇨🇦✊🏻 on Twitter
吾皆娑婆 三千鴉殺浮屠之影
3 years ago @Edit 3 years ago
新‧二七部隊 軍事雜談 (New 27 Br... on Twitter6/23. 一架俄軍所有的鷹-10(Orland-10)無人機出現在土耳其居米什哈內(Gümüşhane)的庫爾滕(Kürtün)山區被民眾發現,很可能該機是從敘利亞或亞美尼亞的俄軍基地飛入土耳其,詳細原因待調查
Sertac Aksan on Twitter新‧二七部隊 軍事雜談 (New 27 Br... on Twitter6/23. 烏克蘭南方戰區司令部戰況簡報

1. 尼古拉耶夫-刻松作戰區局勢艱難,但可控,俄軍繼續在防線上持續砲襲,俄軍Ka-52直升機進攻陣地但遭到反擊後撤退

2. 當地白天,俄軍對南方地區進行三次飛彈襲擊,7枚Onyx飛彈的大規模襲擊在尼古拉耶夫,城市的生產和基礎設施受到影響發生火災,
面積超過300平方米的大面積火災,根據最新數據,一名平民喪生,兩人受傷

3. 俄軍有兩次飛彈襲擊在敖德薩地區,但都被烏軍防空部隊在海上摧毀,烏軍則擊毀俄軍在蛇島上「鎧甲-S1」(Pantsir-S1)防空系統

4. 白天在烏軍的襲擊下,20名俄軍陣亡,也摧毀俄軍多個軍備,自走砲Msta-S、 23公厘防空系統、拖拉機、4輛機動車輛、2處刻松地區的彈藥庫,俄軍損失正在清點中

5. 俄軍海上艦艇威脅存在,由5艘飛彈巡防艦和3艘大型登陸艦組成,水雷飄移威脅情況持續存在,另外,俄軍持續在敖德薩地區散播謠言、散播納粹議題的威脅
ЗСУ вразили на Зміїному ще один ЗРК “Панцир” ворога ...
新‧二七部隊 軍事雜談 (New 27 Brigade) on Twitter6/23. 消息指出,烏軍和札波羅熱地區國土防衛旅正往波洛希(Polohy)方向進攻,如果成功奪回,將可控制運輸樞紐地,該區是唯一鐵路共構要地
https://pbs.twimg.com/media/FV5rT98akAA6vjH?format=jpg&name=large新‧二七部隊 軍事雜談 (New 27 Br... on Twitter6/22. 烏克蘭當地時間22日,頓涅茨克地區遭受烏軍空中襲擊,一架Su-25和Su-24M戰機轟炸俄軍地面陣地,俄軍的連隊戰術群遭到射擊,以及一個俄軍防禦工事被摧毀
Українська правда ✌️ on Twitter
新台灣國防軍事網 on Twitter烏克蘭攝影師遭俄軍殺害 無國界記者組織提「冷血處決」證據 - 國際 - 自由時報電子報烏克蘭攝影記者Maks Levin4月1日被發現陳屍於基輔附近一處村落,初步研判是中槍而亡,兇手是俄軍。無國界記者組織22日指出萊文與友人查尼紹夫在3月13日失蹤,當天就遭俄軍「冷血處決」

無國界記者組織報告指出調查員在案發現場發現數枚子彈與彈殼,萊文的汽車被燒毀,車上出現14個彈孔。至於兩人死因,報告表示萊文可能是被近距離擊斃,從遺體照片上顯示萊文身上有3個彈孔;查尼紹夫則可能是在車上被活活燒死。無國界記者組織已將相關證據提交給烏克蘭總檢察長辦公室。
無國界記者組織秘書長德洛爾(Christophe Delore)談到這份報告時表示:「對犯罪現場照片的分析、現場觀察和相關物證皆清楚表明俄軍在處決兩人之前可能已先進行審訊,甚至是施加酷刑,萊文和他的朋友為了探知可靠消息而付出生命。」
新台灣國防軍事網 on Twitter國際局勢緊張,外界也擔憂中國挑釁台海
中國「戰狼」文攻武嚇又起,中國駐法大使館21日接連發出三部影片主打「台灣不是烏克蘭」惡意宣稱台灣是「中國一省」企圖混淆國際視聽,結果各國網友都不買帳、紛留言狠狠打臉中國

各國網友對於中國這些惡意打壓台灣的論述並不認同!
紛紛留言打臉中國駐法大使館:「顯然歷史不是你的強項」「台灣不是中國」「穆斯林殺手」...也有網友說「以事實為依據,至少從1949年以來北京通過的任何法律都沒有適用於台灣」

各國網友留言痛批中國:「中國仍會受到全世界譴責抵制。看看俄羅斯現在發生了什麼,俄羅斯正在輸,你也會輸,台灣是一個自由獨立的國家...」還有網友將影片一開始中國和台灣都被五星旗覆蓋的圖片,改為台灣國旗覆蓋在台灣和中國的領土。
法國台灣協會會長薛雅俶也在推特上回覆「台灣不是烏克蘭,但中國一定是俄羅斯」,她強調「台灣不是烏克蘭」是很確切的,但可以確信中國和俄羅斯都是一樣的極權政權,他們的主政者操縱人民,然後用媒體進行擴張。
連發3部「台灣不是烏克蘭」法語影片 中國戰狼被狂打臉 - 國際 - 自由時報電子報
新台灣國防軍事網 on Twitter澳洲軍援提供烏克蘭的 Bushmaster 裝甲運兵車裝備有 EOS R400-Mk2 遙控武器站,目前烏克蘭軍方在烏東前線的士兵隊該車有高度評價!目前為止四十輛中只有一輛被炸毀
🇺🇦 Ukraine Weapons Tracker on Twitter由此可見澳洲的 Bushmaster 裝甲運兵車性能相當可靠,烏軍表示該車多次在俄軍火力下保護了所有車內的乘員。

新台灣國防軍事網 on Twitter烏克蘭「海妖」特戰部隊展示了他們如何重新利用俘獲的俄軍受損車輛!包括 MT-LBV-M 裝甲車、各種軍用卡車、BMD-2 IFV和 BM-21 122mm多管火箭發射車,目前都正在維修中。
吾皆娑婆 三千鴉殺浮屠之影
3 years ago @Edit 3 years ago
不會浪費嚴重毀壞的車輛,都留作備件殺肉之用。
🇺🇦 Ukraine Weapons Tracker on Twitter這些俘獲的俄軍受損車輛,現在都是烏軍手中珍貴的作戰資源,或是零備件來源

新台灣國防軍事網 on Twitter質疑無人機生存能力 烏克蘭飛官:我們更需要戰機與防空系統 - 國際 - 自由時報電子報針對此美烏之間「灰鷹」MQ-1C無人機軍售案,外媒採訪三名烏克蘭空軍現役飛官表示,在俄軍大量的防空飛彈系統前,無人機生存能力受到挑戰!烏克蘭空軍目前更需要的反而是先進戰機與防空系統。

「戰區」(The War Zone)報導,烏軍飛官受訪時使用無線電呼號代稱,飛官「果汁」(Juice)表示灰鷹主要用於長距離偵察,但攻擊任務需要更加接近敵人,在烏東前線使用灰鷹具有高風險!「果汁」強調「烏東前線並不是阿富汗。」
「果汁」在評估俄軍防空系統以及灰鷹所能攜帶的飛彈射程後,他認為灰鷹有90%機率會在首次執行攻擊任務就被擊落,飛官「月魚」(Moonfish)也同意「果汁」的說法。兩人也表示俄軍防空系統構成的廣泛威脅已迫使烏克蘭軍方目前大幅縮減土耳其TB2無人攻擊機的使用頻率。

針對烏克蘭如何捍衛空域,三名烏軍飛官都主張購買更多現代戰機與防空系統,並呼籲建立飛行員培訓計畫讓更多烏克蘭飛行員學會駕駛更加現代化的西方戰機。「月魚」表示烏克蘭空軍飛官人數目前比飛機還多!「月魚」與「果汁」都認為派遣年輕飛官參加美國先進戰機訓練是烏克蘭空軍的首要任務之一
新台灣國防軍事網 on Twitter中共2軍艦逼近宜蘭外海 我國防部:有信心、決心做好戰備 - 政治 - 自由時報電子報日本昨晚揭示中國兩艘軍艦21日自宜蘭東部 - 與那國島間海域通過。對此台灣國防部發言人孫立方少將表示國軍能有效掌握共艦動態、派艦跟監應處,也強調有信心決心做好戰備整備確保國家安全

本站也相信國防部:有信心、決心做好戰備 ...
不過有一件事很重要!就是希望國防部可以學習日本、把中國軍艦活動 + 空中偵查照片在隔天公佈出來;這才是建立台灣民眾信心的有效方法。
吾皆娑婆 三千鴉殺浮屠之影
3 years ago @Edit 3 years ago
新台灣國防軍事網 on Twitter過程像逃獄 上海外銀台幹躲菜車逃回台 - 自由財經中國上海封城讓所有人如坐針氈,有位英系外商銀行主管透露,他們派駐上海的台籍員工,因無法忍受上海封城長期禁錮在家中的煎熬,竟躲藏在送菜車中直奔機場逃回台灣,連工作也不要了!過程簡直就像逃獄一樣。

這位外銀主管轉述中國上海長達二個多月的封城過中,所有的社區大門都有中國保安看守,住戶都不能隨意外出,只能待在家裡,每天最多坐電梯下樓篩驗,然後就是無止盡的面對家裡的陳設,人關到快瘋了,連上網的意願都沒有。
吾皆娑婆 三千鴉殺浮屠之影
3 years ago @Edit 3 years ago
無法忍受這種近似坐苦牢的日子,多方設法想逃離,他先拜托中國上海當地的朋友聯絡專門載送果菜的貨車,翻牆跳上這台貨車藏身在一堆青菜中,直到機場才鑽出來,機票是現場買的,機位很多,上了飛機才鬆了一口氣。

棄職之後外商銀行的工作也沒了,說到中國上海,台籍員工表示以後再也不敢去了。
Meowo on Twitter一定要讓五百萬條韓粉都過上這種好日子!
Hi sky on Twitter也可以訪問李立群先生說說他怎麼逃回來...
吾皆娑婆 三千鴉殺浮屠之影
3 years ago @Edit 3 years ago
新‧二七部隊 軍事雜談 (New 27 Brigade) on Twitter6/23. 在文尼察地區發現被擊落的俄軍「口徑」(Kalibar)巡弋飛彈的殘骸,由林業人員在森林裡發現到的,21日被烏軍擊落,但飛彈彈體卻相當完整
新‧二七部隊 軍事雜談 (New 27 Br... on Twitter6/23. 美國一家波士頓動力公司,將提供機器狗Spot給烏克蘭,協助掃雷和清除未爆彈的角色
NEXTA on Twitter新‧二七部隊 軍事雜談 (New 27 Br... on Twitter6/23. 北頓涅茨克地區,烏軍T-72戰車砲襲俄軍陣地,並由士兵透過手機連線無人機觀察戰果
Mariusz Cielma on Twitter
新台灣國防軍事網 on Twitter俄烏戰爭影響北約戰略 愛沙尼亞憂當前計畫恐會滅國 - 國際 - 自由時報電子報愛沙尼亞總理卡拉斯(Kaja Kallas)近日接受外媒訪問時表示,如果按照北約目前對該國的防禦計畫,那當敵人入侵時愛沙尼亞恐怕會從地圖上消失。當前北約在波羅的海三國只有各派駐約1000名軍隊

卡拉斯對記者表示,北約目前對波羅的海三國也就是愛沙尼亞、拉脫維亞和立陶宛的防禦計畫,是允許他們被攻陷然後在180天後才「解放」這三個國家。卡拉斯對此感到不滿指出俄國目前入侵烏克蘭已超過100天,假如比較一下烏克蘭與波羅的海國家的規模,可以看出愛沙尼亞若遇到入侵恐怕會被徹底摧毀。
下週二北約將舉辦馬德里峰會,會議中將討論北約東翼防衛計畫,當前北約在波羅的海三國只有各派駐約1000名盟國軍隊,但俄烏戰爭爆發後三國正在推動戰略改革,希望北約從一開始就保衛成員國的每一吋領土。
新台灣國防軍事網 on Twitter德國和荷蘭總共已經向烏克蘭軍方移交了 12 輛 PzH 2000 155mm自走砲!除了德國的七輛之外還有荷蘭的五輛。烏克蘭國防部指出PzH 2000已經參戰!於 6 月 22 日凌晨 4 點首度向俄軍開火。

德國國防部長克里斯蒂娜·蘭布雷希特在聯邦議院發表談話時也宣布德國和荷蘭已將所有承諾的12輛PzH 2000 155mm自走砲交付烏克蘭軍方。準備充分的烏軍組員與 火砲一起抵達烏克蘭。
https://mil.in.ua/...
吾皆娑婆 三千鴉殺浮屠之影
3 years ago @Edit 3 years ago
新台灣國防軍事網 on Twitter北頓內茨克、利西昌斯克告急!頓巴斯雙城之戰白熱化 - 國際 - 自由時報電子報快報:烏俄兩軍目前在烏東頓巴斯各地展開激戰
俄軍猛攻北頓內茨克(Severodonetsk)與利西昌斯克(Lysychansk)兩個城市,烏克蘭總統顧問阿列斯托維奇直言雙城之戰已進入可怕的高潮。

《路透》報導,烏克蘭總統顧問阿列斯托維奇表示頓巴斯戰役進入關鍵階段,俄軍尋求徹底攻站烏克蘭盧甘斯克和頓涅茨克的工業中心地帶;美國智庫戰爭研究院(ISW)表示俄軍正從南方向利西昌斯克成功推進,而不是從北頓內次克強行渡河,威脅到該區烏軍防線,為了避免被包圍烏軍被迫後撤。

報導指出俄軍這次攻勢對烏克蘭軍方來說的確是一次挫折,不過美國智庫戰爭研究院(ISW)強調
吾皆娑婆 三千鴉殺浮屠之影
3 years ago @Edit 3 years ago
,俄軍若要奪取雙城必須如同在馬立波一樣逐區巷戰,才有辦法完全控制。
新台灣國防軍事網 on Twitter在烏東的烏克蘭陸軍第93機械化旅擊毀了俄軍的各種裝甲車輛,包括兩輛 BMP IFV / MT-LB 裝甲車和兩輛BTR-82A / BTR-80A 裝甲運兵車,其中一輛被炸翻,似乎被地雷甚至簡易爆炸裝置IED所炸毀。
🇺🇦 Ukraine Weapons Tracker on Twitter新台灣國防軍事網 on Twitter烏克蘭海軍在第聶伯河上正式新編成 #第一河防艦隊在第聶伯河上建立一支內河艇隊反制俄軍快艇及砲艇;目前烏克蘭海軍將19艘艦艇編入該單位加強北方防線。
https://mil.in.ua/...
烏軍指揮官表示組建的新單位隸屬基輔國防軍指揮部,為在第聶伯河附近作戰的烏軍部隊提供支援。另外烏克蘭海軍也並沒有放棄多瑙河和布格-第聶伯河口運河,在那裡激烈的海戰仍在每日繼續。俄軍和烏軍的許多小型武裝艦艇持續激戰。
新‧二七部隊 軍事雜談 (New 27 Br... on Twitter6/23. 開戰至6/23日06:00為止,俄軍傷亡和損失統計

人員 -約34430(+200)人
戰車 -1504(+8-)
裝甲車 -3632(+18)輛
火砲 - 756(+4)門
多管火箭車 -240(+1)輛
防空系統 -99組
軍機 -216架
直升機 -183(+1)架 無人機-620(+6)架 巡弋飛彈 -137枚 艦艇 -14艘 各式車輛和油罐車 -2548(+5)輛 特殊裝備 -60個
Генеральний штаб ЗСУ on Twitter新台灣國防軍事網 on Twitter自家浴室爆頭倒臥血泊 保管普廷機密核公事包副官遭槍殺! - 國際 - 自由時報電子報俄國總統普丁自侵烏後有關內部不滿、計畫推翻普廷等傳聞四起。近日俄國又傳出一名曾負責保管普丁核武按鈕公事包(Nuclear briefcase)的副官遭槍殺或自殺,引發外界熱議

外媒報導,53歲的齊明(Vadim Zimin)為俄國聯邦安全局(FSB)退休上校,自前總統葉爾辛(Boris Yeltsin)執政開始就在克里姆林宮擔任領導人身邊的副官(aide-de-camp)負責保護核武按鈕公事包,是讓俄國總統即便遠離指揮中心也能授權發動核武攻擊的機密手提箱。
不過就在本月20日,齊明被發現在其位於莫斯科州克拉斯諾戈爾斯克(Krasnogorsk)的住家浴室內「無故」遭槍殺,當時他躺在血泊中,頭部有槍傷,附近放著一把Izh 79-9TM手槍。而案發當天時其擔任醫師的妻子正在烏俄戰爭前線協助治療俄軍傷員。

今年四月,普丁出席極端民族主義政黨「俄羅斯自由民主黨」(LDPR)黨魁吉里諾夫斯基的葬禮時就被拍到身邊的齊明拿著核武按鈕公事包,由於俄方不斷放話升級核威脅,普丁同框核武按鈕公事包的畫面也被外界解讀是對西方提出警告。
Putin en güvendiği isimdi! O albay başından vuruldu
新台灣國防軍事網 on Twitter視察民安8號演習 蔡英文:確保戰時政府能正常運作 - 政治 - 自由時報電子報全民防衛暨災防民安8號演習首度加入「戰爭」模擬飛彈攻擊、敵軍潛入、石門水庫遭破壞等狀況演練!蔡英文總統視察時強調透過演習強化中央到地方統籌、全民防衛動員,就是確保政府在戰時都能發揮功能

蔡英文總統視察時強調透過演習強化中央到地方政府的統籌能力、維持社會民主正常運作,減少民眾生命財產損失。演習在龜山區桃園煉油廠登場,消防、警察、國軍、民防團體等800人逐一演練飛彈攻擊造成建築物倒塌起火、石門水庫等重要設施遭遇破壞、敵軍特工潛入等21種狀況
吾皆娑婆 三千鴉殺浮屠之影
3 years ago @Edit 3 years ago
蔡英文總統由國防部長邱國正、經濟部長王美花、桃園市長鄭文燦陪同視察,蔡英文總統強調面對瞬息萬變的國際局勢與氣候變遷的影響,包括軍事威脅、地震等災害都是政府應謹慎防範的重要議題。本次演習也首度由國防部研議並加入戰時災害搶救作為

蔡英文總統強調演習中各種狀況處置的反應都非常迅速,值得肯定,她相信只要政府持續強化演練,將災防意識落實在民眾的日常當中,將能讓台灣在面對各項挑戰時,更具備韌性反應與應變的能力。鄭文燦補充俄軍侵烏之後,突顯了國家韌性的重要性,若想要在戰爭期間保護關鍵基礎設施就要在平常加強演練
新台灣國防軍事網 on Twitter烏東的最新戰況:俄軍在盧甘斯克州佔領了四個村莊,並合圍關閉了佐洛蒂和赫斯克村周圍的口袋。烏克蘭軍方的一些單位沒有在口袋關閉前撤離,現在被俄軍包圍。烏軍戰俘的第一張照片也出現在網絡上

這可以說很明顯是烏軍誤判,沒有下定決心迅速撤離以保存戰力、反而導致部隊更大的損失
WarNewsPL on Twitter這個例子是很值得思考,死守據點不見得有意義。前線的作戰指揮軍官如何敏銳查察出關鍵時刻,下定決心迅速撤離以保存戰力才能使縱深防禦能夠維持
I am a Martian on Twitter大隊應該已經撤退了,這部分是殿後的
大史瑞克 on Twitter那個口袋大概2500人,約一個旅多一點,報導指出在口袋收口前就已經全部撤離,被俘的應該是斷後來不及離開的部隊

以雙方兵力狀況來看,烏東俄軍要想殲滅這麼大的軍隊目的也不可能
Monte Cristo on Twitter最近烏軍戰況不佳,還有指揮所被端掉。俄羅斯改變戰術後,較開戰時有改進。烏軍不可大意,還是以游擊戰術,打擊後勤裝備和重點突破為上。面對俄軍優勢火砲,保存實力為上。
新台灣國防軍事網 on Twitter澳洲國防部長:中國擴軍二戰以來最具野心 須防北京侵略 - 國際 - 自由時報電子報澳洲國防部長馬勒斯訪印,指出中國擴軍極具野心!2020年在印度邊境攻擊印軍更是「全世界都應該注意的警訊」馬勒斯說「中國擴軍是二次世界大戰以來最具野心」!並表示澳洲與印度都正在因應同樣的威脅

他表示,澳洲與印度都正在因應同樣的「困難問題」而把兩國拉在一起,即如何調和與中國之間的關係以及應對中國愈加擴張的軍事力量。他批中國的擴軍非常不透明,助長「不安全感」從而導致印太區域軍備競賽。

他指出中國在南海、在中印邊境的所作所為「對印度士兵的行徑駭人聽聞,對我們來說,我們也正在南海體驗到這一點」;中國2020年在中印邊境「攻擊印度部隊」是「全世界都應該注意的警訊」,澳洲當時力挺印度的主權,現在也是
新台灣國防軍事網 on Twitter波蘭軍援烏克蘭的 2S1 122mm自走砲
在烏克蘭首次公開亮相!其獨特的波蘭軍叢林迷彩塗裝可以識別車輛。烏克蘭軍方從波蘭收到了大約20輛
🇺🇦 Ukraine Weapons Tra... on Twitter新台灣國防軍事網 on Twitter烏克蘭國防部長 Oleksii Reznikov 正式宣布美國軍援的首批M142 HIMARS 多管火箭已交付並抵達烏克蘭!Oleksii Reznikov表示對於某些俄軍來說,今年夏天會「很熱」而且是牠們最後一次的夏天
Oleksii Reznikov on Twitter新台灣國防軍事網 on Twitter看來應該是指美國的四輛發射車跟火箭彈已經到了!
吾皆娑婆 三千鴉殺浮屠之影
3 years ago @Edit 3 years ago
希望能趕得及烏東的大戰,射程達40 ~ 60KM的M31A1精準火箭彈應該能對烏軍反制俄軍砲兵有不少幫助
新台灣國防軍事網 on Twitter接下來就等英國的四輛M270多管火箭與德國的三輛M270了!這樣加起來大約可以有一個半的火箭連

新台灣國防軍事網 on Twitter(影)俄軍菁英上校駕駛攻擊直升機被轟爆慘死! 普丁已失55名高階將領 | 國際 | Newtalk新聞好消息!俄軍死傷慘重,近期又傳出俄軍一名空軍上校貢多羅夫(Sergey Gundorov)陣亡,他駕駛Mi-35M攻擊直升機遭烏克蘭軍方飛彈當場擊落。自戰爭以來俄軍已折損空前的55名高階將校

報導指出51歲的貢多羅夫上校16日在頓巴斯城鎮沃爾諾瓦哈(Volnovakha)遭烏克蘭軍方埋伏,被防空飛彈當場擊落連人帶機墜毀地面,
吾皆娑婆 三千鴉殺浮屠之影
3 years ago @Edit 3 years ago
克林姆林宮直到20日才證實這項死訊。貢多羅夫是俄軍陣亡的第55位將校,更曾獲頒三度獲頒俄軍勇氣勳章。

沒想到16日被打下來的那架俄軍MI-35M攻擊直升機,居然是上校飛官自己飛 ... 俄軍是很缺人嗎?
🇺🇦 Ukraine Weapons Tracker on Twitter貢多羅夫陣亡當天駕駛一架Mi-35M攻擊直升機穿越層層灌木叢,根據網路影片可見烏克蘭軍方早已埋伏並鎖定機隊目標!先是發射一次,兩架俄軍直升機僥倖躲過,之後又重新追蹤貢多羅夫的直升機並精準擊中,直升機在田野中翻了好幾圈炸出一團火球,貢多羅夫也當場陣亡。
吾皆娑婆 三千鴉殺浮屠之影
3 years ago @Edit 3 years ago
新‧二七部隊 軍事雜談 (New 27 Br... on Twitter6/23. 烏克蘭國防部長證實,海馬斯多管火箭系統已抵達烏克蘭
Oleksii Reznikov on Twitter新‧二七部隊 軍事雜談 (New 27 Br... on Twitter6/23. 烏克蘭民眾為救國自行集資籌備購買少尉TB2無人機(Bayraktar TB2),總計三架的資金,目前已籌措約兩架的資金
https://mil.in.ua/...新‧二七部隊 軍事雜談 (New 27 Br... on Twitter6/23. 位在俄國境內的斯維爾德洛夫斯克地區,一處儲油槽發生不明原因爆炸
Flash on Twitter
新‧二七部隊 軍事雜談 (New 27 Br... on Twitter6/23. 烏俄雙方所俘虜的對方戰俘,都有逼迫要求唱對方的國歌、呼喊口號、踐踏國旗徽章和咒罵等羞辱性作為,這是最大的限度心理戰「人格羞辱」

影片為俘虜的俄軍們被強迫唱烏克蘭國歌,看起來他們似乎沒有甚麼唱歌天份
Fuat on Twitter新‧二七部隊 軍事雜談 (New 27 Br... on Twitter6/23. 烏克蘭自製多管火箭系統「Burevy」,以捷克製Tatra輪車為底盤,以BM-27多管火箭彈為基礎研發
Flash on Twitter
新台灣國防軍事網 on Twitter中共22架次軍機擾我南方空域 今年第4多 - 政治 - 自由時報電子報台灣國防部今晚發布即時軍事動態;揭示中國今日派22架次軍機騷擾我國防空識別區南方空域,也是今年以來共軍單日擾台第四多的紀錄。我國空軍派遣空中巡邏戰機廣播、驅離、防空飛彈追監!

看來明顯與國軍近期大規模演習有關,比較少見的是共軍此次出現殲轟-7,除此之外也無甚可提,基本上中國武嚇就是「了無新意」
新台灣國防軍事網 on Twitter海軍S-70C機工長傷重…家屬放棄急救 袍澤列隊淚別:回家了 - 政治 - 自由時報電子報海軍S-70C反潛直升機昨天重落地造成四軍官輕重傷
機工長劉尚鈞裝葉克膜搶救,國防部長邱國正傍晚才去探視並慰問家屬,不過機工長傷重,家屬晚間決定放棄急救回桃園老家,海軍袍澤列隊淚別

家屬晚間放棄急救送回桃園老家,救護車晚上8點離開國軍高雄總醫院左營分院,海軍袍澤列隊淚別。機工長劉尚鈞傷勢惡化沒有好轉,海軍袍澤在醫院外列隊高喊「回家了!」淚別劉尚鈞。劉尚鈞預計凌晨近12點抵達桃園老家

R.I.P. 辛苦了, 任務結束
新‧二七部隊 軍事雜談 (New 27 Br... on Twitter台灣區域安全通報

23日當天,約22架次中國軍機侵擾台灣西南、東南海域和巴士海峽,運-8反潛機、轟-6、空警500各2架,運-8遠干機1架,殲轟-7戰機5架,以及殲-16戰機10架
國防部 Ministry of National Defense, R.O.C. 🇹🇼 on Twitt...中共22架次軍機擾我南方空域 今年第4多 - 政治 - 自由時報電子報
back to top